一提普陀区区,大家首先想到的一般都是曹杨二中,简称曹二。这所高中依托他的德语班在上海众多高中名校当中占据了一席之地。但是曹二德语班和曹二还是有一定区别,这一点在最开始中考招生的时候就出现了,曹二德语班是上海市21个市教委认可的国际课程班当中的一个,和华二、复附、格致等校的国际课程班性质相同,但是因为曹二将这一国际班的招生和曹二本校招生放在一起进行,加上这个班级学生的升学走向很不错,所以大家一般都将曹二的德语班视作曹二的特色班或实验班,认为其和华二的基科班、复附的文理学院性质相同,但是实际上并不是一个概念。严格一点说,如果不是2014年上海市开始试行21所国际课程班计划,曹二德语班的学生原则上应该没有国内学籍,即不能参加国内高考。但是因为有了这21所的计划,所以曹二德语班的学生有了国内学籍也可以参加国内高考。除了曹二,普陀的晋元高级中学和宜川中学也很不错,性价比比较高。不论是晋元还是宜川,两所学校均以管理严格、作业多出名。除了上述三所市重点,普陀区还有一所特殊的高中,即曹杨中学。这所高中2017年成为上海第一所特色普通高中,获得了和市重点高中样的自主招生资格。
中考情况
高中14所,市重点3所,区重点5所(加民办-上海桐柏高级),一般高中6所
近几年中考人数:约4000人
简评:曹杨二中实力强劲是全市级别的名校;宜川中学上升明显;区内区重点中学数量较少;普陀将建上海新的副中心,未来学生数将大幅度增加。
区内最热门高中:曹杨二中
2018上海中考分数线

点评:普陀区考分不高,有一个很重要的原因是曹二的招生计划比较多,450人,但是我们会发现曹二和晋元的分数相差不多,就差3分,所以同学不要抱有侥幸心理,觉得考不上曹二,可以进晋元,你要知道如果晋元你没进去,滑到宜川还是很可惜的。教学质量B档,重点高中整体偏弱,曹二近年稳中有升,考试难度3颗星,总体分数不高,对上游和下游同学来说都比较有利,所有同学都是有机会的。
普陀区市重点高中全介绍
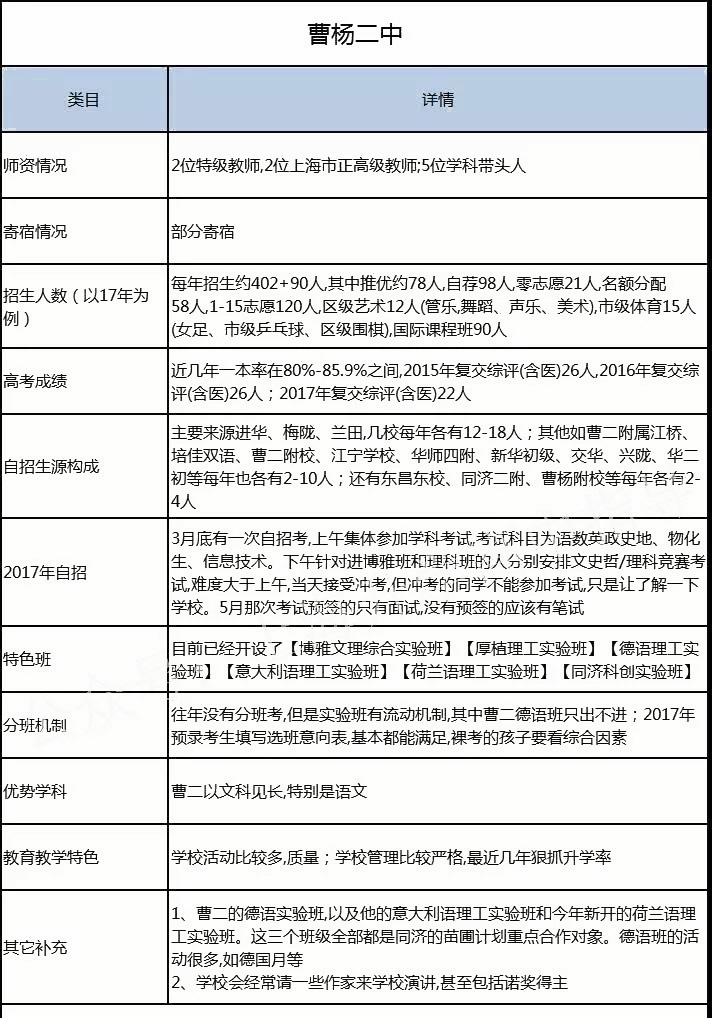
01曹杨二中
上海市曹杨第二中学创建于1954年。1979年被认定为上海市重点中学,实现了学校的第一次飞跃。2005年被评为上海市首批实验性示范性高中,首批上海市普教系统名校长培养基地,学校在“文理相通,人文引领”的办学理念指引下,实现了学校的第二次飞跃。近年来学校不断弘扬“文理相通、人文引领”的办学理念;努力办“上海市最对得起学生的学校”;将“博雅君子”作为学生培养目标;寻求“助工薪子弟登国际舞台”的国际合作办学模式。2013年,稳步推进第三次飞跃。学校2002年获准对全国招收寄宿制高中生,2002年6月该校承办曹安学校,将其更名为上海市曹杨二中附属学校。2005年该校又承办兰田中学,更名为曹杨二中附属兰田中学。2010年承办江桥中学。

自招情况

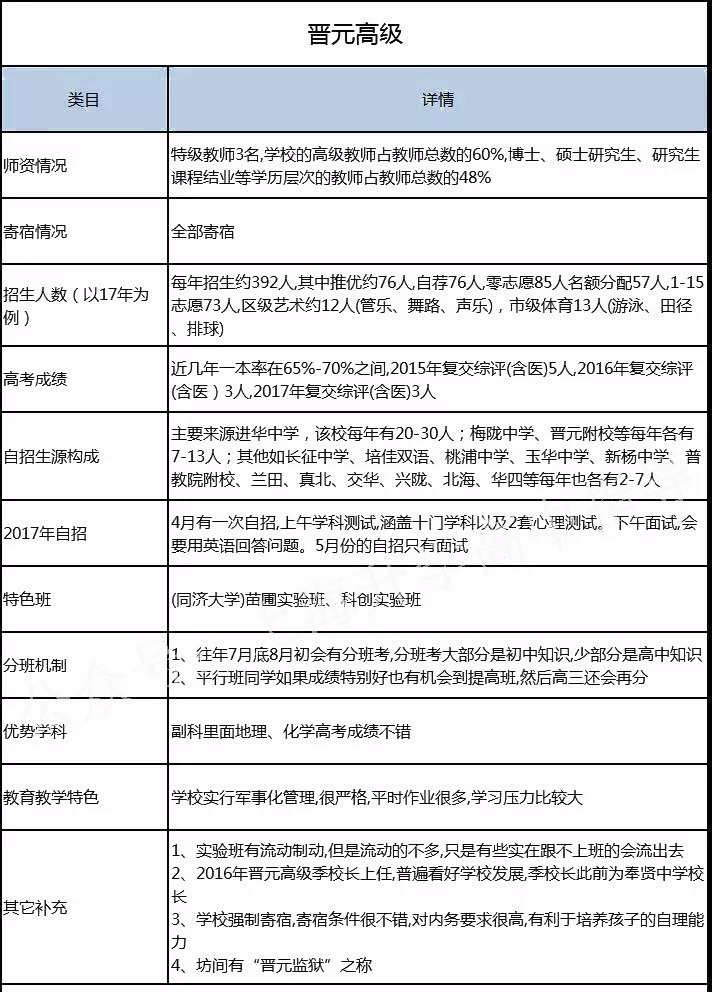
02晋元高级
晋元中学前身为华童公学,创办于1904年。曾易名为模范中学、陕北中学,为纪念爱国将领谢晋元将军而命名为“晋元中学”。

自招情况

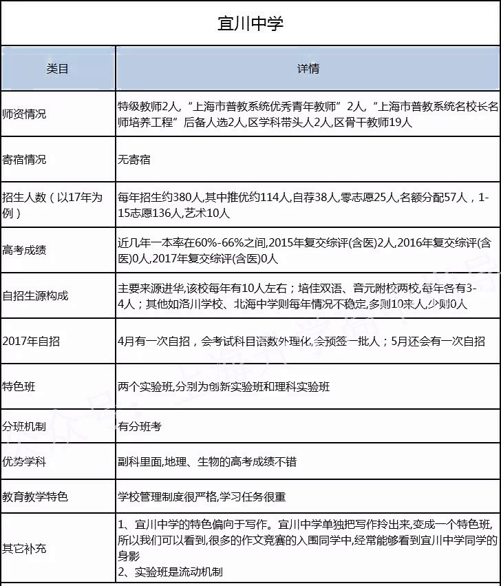
03宜川中学
上海市宜川中学创建于1957年,经过半个多世纪的不懈努力,学校全面实施素质教育,取得了令人瞩目的成绩。1999年,时任国务院副总理*岚清李**到校视察。2005年9月,学校被命名为“上海市实验性示范性高中”。学校办学以来,涌现了奥运冠军刘翔,世界仿真模型锦标赛冠军、模型大师吴力克,中国科协主席奖获得者郑昊,著名影视明星王志文,高考文科状元李圣思,“上海市十佳青年律师”黄荣楠等一大批杰出校友。

自招情况

更多《2015-2019年各区中考二模试卷汇总》,请点击文末“了解更多”就可以领取啦↓↓↓↓