文章来源:反传销之窗网
在上文中,我们简单了解了福能源与康普生物的公司背景,在这篇调查中,我们将就这两家“合作”了的公司各自推行的是怎样的制度进行解读。
一张牌照,两种模式
目前挂靠福能源的康普生物采取的是怎样的模式进行运作的呢?
据经销商阿明(化名)介绍,康普生物的代理商级别基本上分为三级,分别是VIP、创客、联合创客。第一,VIP顾客的门槛为399元(享受公司部分产品买一送一);第二,创客的门槛为1999元(除了享受公司部分产品买一送一,还有以下两种奖励可拿:a.销售奖励18%;b.重复消费奖励:第1代30%、第2代到第7代5%紧缩制);第三,直推7个创客升级成为联合创客,销售奖20%(都是紧缩制)。值得一提的是,VIP顾客只能享受公司产品的优惠政策,创客级以上的级别才拥有推广权。
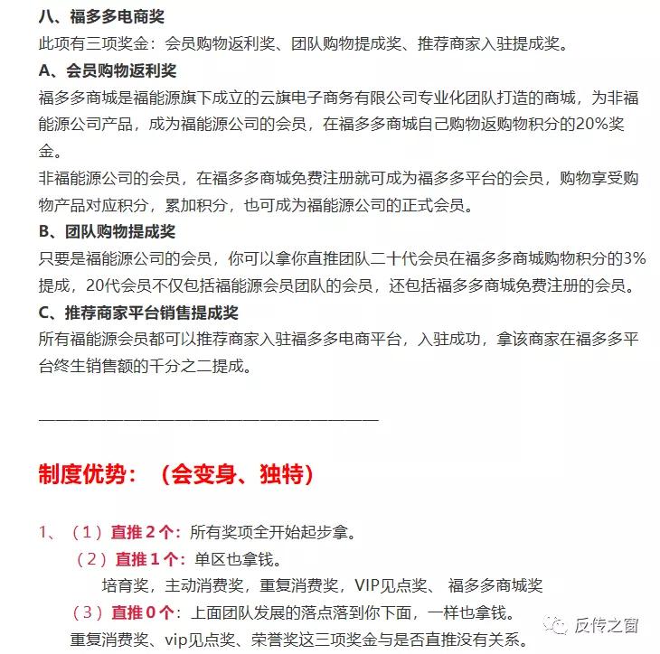
下面,我们再来看看福能源本身是通过怎样的奖金制度进行市场运作的。
2014年之后的版本:



2017年之后的版本:





在上图中的福多多商城被弃用后,据媒体报道,福能源又推出了所谓的“微直销/微直商”模式:

(图片来源网络)
一张牌照,两种模式,关于两者之间的关系,可谓不言自明。对于康普生物公司的挂靠行为,《关于进一步加强直销监督管理工作的意见》曾明确提出,“如有合作方、关联方挂靠直销企业,打着直销企业旗号或借助直销牌照影响力从事传销,而直销企业提供支持、帮助、纵容或默许的,对合作方、关联方以从事传销活动进行查处的同时,对直销企业以为传销活动提供便利条件进行查处,情节严重的,对直销企业与传销共同违法行为进行查处;如直销企业负责人为合作方、关联方违法活动站台、宣传或提供帮助、便利,又难以追究直销企业责任时,对该负责人个人追究为传销活动提供便利条件的责任或共同违法责任”。
产品现状,虚假宣传
最后,我们再来了解一下福能源和康普生物旗下的这些产品现状如何。
据公众号“福润国际”介绍,福留石榴露被包装为可以有效的提高人体一氧化氮浓度,松弛血管,改善血液循环,令性器官迅速充血勃起;并且石榴露还能显著增强精子活力,提高精子数量,有助于提升男性的生育能力。
还有另外一些宣传材料,介绍此产品的成分具有保护前列腺、预防心血管系统疾病、增强视力等多重功效。
但事实上,该产品的许可证号是QS513406010304,属于普通食品,按照相关法律规定,不能宣传上述保健功效。
再比如沙棘珍果,这款产品被一些公众号“健康人生与快乐生活”、“健康观念2020”宣传为男性肾虚专用,该产品的成分同样被包装出了如增强免疫力、抗辐射预防癌症等多种功效。
其实,该产品的生产许可证编号为SC12763010500058,仍然属于普通食品。
还有沙棘露,该产品被一些宣传图片称之为具有“改善睡眠,通肠润便,适宜便秘患者”等功效,当然,该产品同样属于普通食品,许可证号同样为SC12763010500058。
对于上述通过普通食品宣传可以治病或具有保健功效的行为,《食品广告发布暂行规定》第十三条指出,“普通食品、新资源食品、特殊营养食品广告不得宣传保健功能,也不得借助宣传某些成分的作用明示或者暗示其保健作用”。此外,我国《广告法》第十七条也明确规定,除医疗、药品、医疗器械广告外,禁止其他任何广告涉及疾病治疗功能,并不得使用医疗用语或者易使推销的商品与药品、医疗器械相混淆的用语。《食品安全国家标准预包装食品标签通则》也规定食品不应标注或暗示具有预防、治疗疾病作用的内容,非保健食品不得明示或者暗示具有保健作用。
存在相关虚假宣传行为的产品不胜枚举,还有被包装为可以“降血压、降血脂、抗肿瘤”的沙棘叶茶等产品。
眼下,一些推广过福能源旗下相关产品的公众号已因涉嫌违规分销而遭到了腾讯官方的屏蔽。
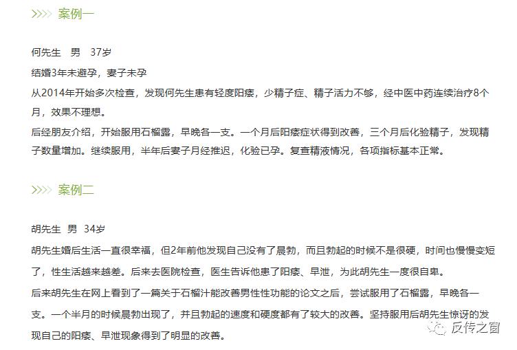
再来看看相关宣传的案例,比如上文提到的福留石榴露。

可见,在福能源经销团队当中,在利用患者的名义、形象做功效证明和承诺等方面的宣传问题可能已然存在。
此外,还有另外一些“案例”是上了新闻报道的。2018年5月,《达州新报》报道,杜先生反映称,他母亲花了两万多元买回一堆保健品,票据上显示,保健品销售企业是四川福能源生物科技有限公司,产品包括钙片、石榴露、甲壳素胶囊等十多种。达川区食品药品监督管理局接到反映派出执法人员对现场进行了检查,并对工作人员进行了询问。执法人员表示,他们将依法对该公司进行调查。

正如前文所说,康普生物出品的沙棘珍露、沙棘叶茶等沙棘类产品,以及由福能源公司本身生产的石榴露等产品都并不属于福能源公司获准进行直销的九款产品范围之内,由此可见,福能源可能存在在准予直销产品范围外经营其他产品的行为,其行为或涉嫌违规经营。据《直销管理条例》(国务院令第443号)第四十二条显示,直销企业违反规定,超出直销产品范围从事直销经营活动的,由工商行政管理部门责令改正,没收直销产品和违法销售收入,处五万元以上三十万元以下的罚款;情节严重的,处三十万元以上五十万元以下的罚款,由工商行政管理部门吊销有违法经营行为的直销企业分支机构的营业执照直至由国务院商务主管部门吊销直销企业的直销经营许可证。
另外,《商务部关于直销产品和直销培训员备案管理有关事项的通知》也曾指出:“直销企业及其分支机构有虚假宣传、超直销产品范围经营、在未批准区域开展直销业务等违规违法行为的,在市场监管等部门执法处罚的基础上,撤销所涉直销产品备案。”
结语:
近年来,有关直销企业的“挂靠”行为愈演愈烈,加强企业的自我监督责任、肃清行业乱象已迫在眉睫。有行业专家对此表示,少数(不止一两家)直销企业自身的直销业绩少得可怜,80%的业绩来自挂靠的企业与经销商。挂靠的名目各有不同,有的双方签订合作协议,成立新的销售公司,有的经销商自带产品直接挂靠。这些挂靠的企业和经销商打着直销的旗号,实际上从事的是传销。像直销业绩主要来自挂靠的直销企业,一定要督促他们加以彻底改进,引导他们重新步入直销的正确轨道。如果少数直销企业对挂靠问题认识不足,继续我行我素的,必须吊销直销经营许可证。
至于福能源与康普生物在今后会迎来怎样的发展?关于上述这些产品所存在的虚假宣传等问题,能否得到福能源和康普生物方面的重视与整改?对此,反传销之窗网将继续保持关注。
文章来源:,反传销之窗网