一直以来,长沙民办初中因为优质的师资管理、优越的硬件条件和优秀的成绩受到不少家长的青睐,那么长沙民办初中究竟收费如何?今天龙门君给大家汇总了最新的民办初中收费情况,一起来看!
2021长沙民办初中收费情况

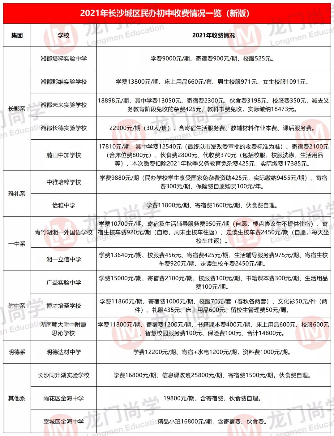
目前,长沙除了湘郡培粹和中雅培粹两所公益性民办学校以外,其他学校的学费都超过1万元每学期了。
除了学费以外,民办初中一般每学期还要收取寄宿费、生活服务费(民办学校寝室一般会配生活老师)、校服费、书籍课本费、保险费等,另外,伙食费属于自理费用,具体因人而异。
其中学费对比去年有所上涨的学校为:
- 同升湖实验学校:学费16800元/期,对比去年学费上涨了3000元/期;
- 麓山中加学校:学费12540元/期,对比去年学费上涨了1010元/期;
- 明达中学:学费12200元/期,对比去年学费上涨了400元/期;
- 中雅培粹学校:学费9880元/期(实缴9455元/期),对比去年学费上涨了465元/期;
- 湘郡未来实验学校:学费13050元/期,对比去年学费上涨了1700元/期;
- 博才培圣学校:学费11860元/期,对比去年学费上涨了260元/期;
- 湖南师大附属思沁中学:学费11800元/期,对比去年学费上涨了412元/期;
总的来说,长沙民办初中的收费并不算便宜,像最贵的湘郡长德学费已达22900元/期,其他学校一般三年下来光是学费至少都在十来万左右,建议大家根据自己家庭条件作出选择。
最后,长沙民办初中以前是没有指标生的,但是从明年(2022年)开始,长沙民办初中也将有指标生计划,对于民办初中的学生而言无疑是一大利好。