一,「SuperMarket」
推荐的这个项目是「SuperMarket」,从名字就能看出来,也是一个开源网上商城,如果想做自己的商城类项目


SuperMarket 关键技术:
- JDBC 连接 MySQL
- 可自定义使用的连接池,在 web.xml 中配置
- Servlet 完成后端注册有效性校验
- jQuery 完成前端注册有效性校验
- 主页及注册页面均为 jsp 页面
- 使用 Ajax 技术完成前端用户名校验
SuperMarket 配置情况:
- 本地修改 hosts 文件,自定义一个域名
- 虚拟主机使用 tomcat7.0.62 托管,将上述域名新增为虚拟主机,appBase 参数填写绝对路径
- 本项目基于 IntelliJ Idea 2020.01 编写
- JAVA_HOME 环境变量配置为 set JAVA_HOME=C:\PROGRA~1\JetBrains\INTELL~1\jbr
点击阅读原文查看更多。
开源项目地址:https://github.com/GoogleLLP/SuperMarket
开源项目作者:Xiangrui Zong
二,电商系统:mall
在互联网时代,电商是一个永恒的话题。
之前我们推荐过一篇基于 SpringBoot + MyBatis 实现的包括前台商城系统及后台管理系统的一套电商系统:mall。
今天要推荐的这个项目是 litemall,它由 Spring Boot 后端 + Vue 管理员前端 + 微信小程序用户前端 + Vue 用户移动端组成。
作者提示:此实例是真实小商场,开发者可以购买商品和付款,但请不要尝试退款操作。
项目架构:

技术栈:

目前小商城的功能和管理平台功能如下:

开源项目地址:https://github.com/linlinjava/litemall
开源项目作者:linlinjava
三,CRMEB 新零售商城系统
随着微信的用户量的增长,公众号、小程序中的商城也越来越多。
今天推荐的这个项目是一个基于 ThinkPhp5.0 + Vue + EasyWeChat 开发的前后端全部开源的一套 CRMEB 新零售商城系统,也是一套方便二次开发的框架。
它能够真正帮助企业基于微信公众号、小程序、Wap、Pc、App等,实现会员管理、数据分析、精准营销的电子商务管理系统。可满足企业新零售、批发、分销、预约、O2O、多店等各种业务需求。
CRMEB 的优势 : 快速积累客户、会员数据分析、智能转化客户、有效提高销售、会员维护。
- CRMEB源码遵循 GPL-3.0 开源协议,系统采用 TP5.0 框架;
- 后台采用 form-builder 组件和后台多任务操作框架,方便快速开发增删改、封装 layui.table 可快速开发数据列表页面、PHPExcel 数据导出、数据库在线词典、日志小工具、系统参数配置、系统强大完善的权限控制、系统菜单配置、组合数据模型等这些都是为了方便二次开发而准备的;
- 前台 vue 封装了常用小工具,以及所有数据接口;
- 首页:

商品分类:

购物车:

个人中心

该项目的技术亮点如下:

开源项目地址:https://github.com/crmeb/CRMEB
开源项目组织:西安众邦网络科技有限公司
四,开源商城系统项目「mall」
随着淘宝天猫、京东等网上商城的崛起,形形色色的网上商城也应运而生,我相信很多程序员被问过,「我想做个这样的商城,你会吗?」,不管你有没有被问过,反正我被问过。
为了帮助大家避免遇到被问住的尴尬,今天给大家推荐一个开源商城系统项目「mall」。
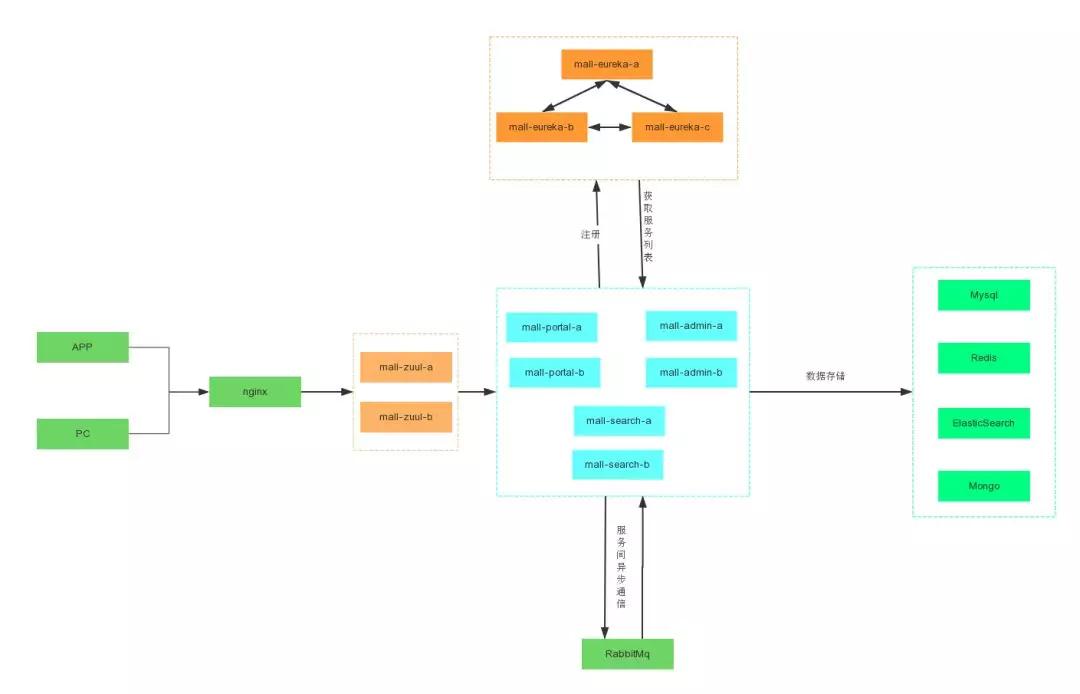
这是一套电商系统,包括前台商城系统及后台管理系统,基于 SpringBoot + MyBatis 实现。
系统架构图如下:

前台商城系统包含首页门户、商品推荐、商品搜索、商品展示、购物车、订单流程、会员中心、客户服务、帮助中心等模块。

后台管理系统包含商品管理、订单管理、会员管理、促销管理、运营管理、内容管理、统计报表、财务管理、权限管理、设置等模块。

开源项目地址:https://github.com/macrozheng/mall
开源项目作者:macrozheng
最后的话
今天的推荐不知道大家喜欢吗?如果你喜欢,请在转发这篇文章(这样能让更多人看到哦),也麻烦各位看官老爷们给小弟我点个关注 @JAVA码农之星 ,谢谢啦。