本文章为WEFore原创。

前 言
在2020年年初爆发的新型冠状病毒肺炎疫情,属于完全出乎于市场意料之外的黑天鹅冲击。
2020年春节期间,新型冠状病毒感染肺炎疫情迅速向全国蔓延。目前湖北、上海、北京、浙江、广东等全国31个省区市全部宣布启动重大突发公共卫生事件一级应急响应。各区域采取了居家隔离、延长春节假期等防控措施。截至2月3日24时,国家卫生健康委收到31个省(自治区、直辖市)和*疆新**生产建设兵团累计报告确诊病例20471例,疑似病例23214例,现有重症病例2788例,累计死亡病例425例,累计治愈出院病例632例。目前,疫情正处于高速扩张的时期,确诊病例也在逐日增加。疫情凶猛,已经对春节消费、娱乐等产生了较大的负面影响。由于无法准时复工以及疫情影响持续,预计会对我国经济产生影响严重。
本文将通过梳理当前影响,分析行业受影响的程度,从而为银行应对此次疫情提供相关建议。
第一部分 宏观经济总体影响
一、短期负面影响
(一)疫情拉低2020年一季度经济增长
疫情对宏观经济的冲击来自于需求和供给两方面,即影响GDP核算中的支出法和生产法。
新冠肺炎疫情与2003年的非典疫情极为相似,从非典疫情可观察疫情对经济的影响路径和程度。非典疫情主要影响2003年二季度的经济,新冠病毒的影响主要在2020年一季度。2003年四个季度的GDP增速分别为11.1%、9.1%、10%和10%,全年10%。2003年3-4月非典疫情大规模爆发,引起政府重视并采取相应措施,二季度中国GDP同比较一季度大幅快速回落2个百分点。广州、北京等疫情较为严重的省市所受冲击较大,二季度北京、广州GDP累计同比分别为9.6%和13.4%,较1季度下滑3.1和0.5个百分点。
通过对2003年“非典”影响的分析,可以大致明确大型传染性疾病对于经济的作用渠道。最重要的机制是担心病毒传染,自动或被动地限制人员流动:第一,服务需求减少(细分);第二,生产、投资与出口中断;第三,失业人口增加;第四,财政与金融环境恶化。
目前新冠肺炎确诊人数分布省份较SARS更广,对经济的冲击可能更大。与“非典”时期相比,当前人口流动性明显增加,体现在城镇化率和外出务工人数增加上。而且这次疫情恰逢春运人口大迁徙,武汉作为交通枢纽加剧了病毒传播。人口流动性还体现在国际层面,中国入境游接待人次由2002年的9800万人次上升到2018年的1.4亿人次,境内居民出境人数由2002年的1660万人次大幅上升到了2018年的1.6亿人次。截至1月底,本次疫情在境外涉及20个国家和地区,低于“非典”时期的29个,但疫情还在发展,可能对中国的国际经贸和投资带来一些影响。
(二)外部环境较03年恶化
2003年中国正处于入世后的全球市场红利期,美国因911事件需要携手中国共同反恐,中美关系温和,国际贸易活动相对活跃。2001年中国加入WTO开启改革开放新篇章,叠加美国出于反恐需要加强与中方合作,我国进出口贸易迅速扩张,出口同比自2001年7%附近上升至2003年30%水平。
当前逆全球化抬头、中美贸易摩擦不断短期暂缓。2018年3月美国对华发起贸易摩擦,形势总体上呈现出持续升级。美方对华加征关税的商品规模不断扩大、税率不断提高,并且已经超出了贸易领域,升级至科技战、金融战、地缘政治战、舆论战等全方位博弈。2019年中国对外、对美出口分别为0.5%和-12.5%,创2008年以来新低。尽管2020年1月中美签署第一阶段贸易协议,但美国仍对约2500亿美元的中国进口商品维持25%的关税,对约1200亿美元的中国进口商品维持7.5%的关税。此外,美国两*党**已达成对华遏制的共识,中美贸易摩擦仍存反复的可能。
此外,限制签证方面,美国将从2月3日起一周内暂停所有赴美签证服务,重启日起暂无规定。德国大使馆发出通知,将从2月3日起一周内暂停所有的签证,计划于2月10日重新开放。俄罗斯关闭在远东地区的中俄边境,并限制对中国公民签发签证。
限制旅行方面,1月30日,美国国务院再次调高了对中国的旅游警告,将对整个中国的旅游警告升高到第四级:请勿前往。
外部环境的恶化使新冠肺炎对当前的经济形势的冲击相较于03年的非典时期打击更大。
(三)内部经济下行加剧影响
2003年中国经济处于库存周期、产能周期、房地产周期共振向上的阶段,整体经济趋势性、周期性上行,人口红利释放,财政货币政策空间充裕。一方面,外贸需求旺盛推升中下游需求,叠加信贷环境宽松,企业主动补库存,带动工业库存水平于2002年11月持续上升。另一方面,2001年前后我国开启第三轮产能周期,重化工业、城镇化快速发展,同时由房地产市场化改革引致的地产行业快速发展,钢铁、有色行业投资意愿高涨,产能周期及房地产周期共振向上。总体来看,2003年经济整体处于上行周期,“非典”疫情仅是经济上行期间的一股短暂“寒流”,仅延缓了实体经济快速抬升的势头。
当前中国经济处在大的增速换挡阶段,自2010年以来持续下行十年,人口老龄化趋势加快,宏观杠杆率偏高,2019年底经济低位暂稳但基础不牢。房地产投资受融资收紧影响处在下行通道、基建年初发力制约后续回升空间、居民部门高杠杆率和就业压力大制约消费回暖。如果没有深入的改革开放,中长期看形势仍严峻。同时,企业家信心、地方政府积极性和激励机制有待改善,财政及货币政策空间小于2003年。2003年中国65岁以上的老龄人口占比为7.5%,而2019年为12.6%。15-64岁的劳动年龄人口占比在2010年达到顶点的74.5%,2003年-2010年为持续上升态势,2011年以后持续下降。
本次疫情在春节期间爆发,将对第三产业造成更为严重打击。
二、长期影响较小
长期来看,中国政府在2020年将会采用更加扩张的逆周期宏观经济政策进行应对。在财政政策方面,中国中央政府仍有着较为充足的财政空间。在考虑到肺炎疫情的冲击之后,2020年中国官方财政赤字占GDP比率,很可能会突破3.0%这一门槛。中国政府将在公共医疗卫生、劳动力再就业培训、企业减税降费等领域投入更多财政资源,以缓解中国经济的下行压力。此外,2020年的地方债发行规模可能超过3万亿元,其中更高比例将被规定用于基础设施建设,这也有助于对冲房地产投资与制造业投资的下行压力。在货币政策方面,2020年中国央行有望出台更多的降准与降息措施。我们将2020年中国央行降准的次数预测由之前的2-3次提高至3-4次,这就意味着未来还有2-3次的降准。2020年,中国央行在SLF-MLF-LPR层面的降息幅度也将变得更大。不过,考虑到之前提到的肺炎疫情的持续可能导致CPI增速回落时间推迟,2020年的货币政策宽松可能更多发生在下半年。
再次,考虑到防控系统性金融风险的压力,中国政府也不会对本次肺炎疫情的负面冲击做出过度反应。例如,针对金融机构的去杠杆、控风险、强监管措施不会得到根本性放松。又如,针对房地产行业的调控(尤其是一二线重点城市的调控)不会出现重大反转。再如,宏观政策不会重演“大水漫灌”。值得一提的是,在统计局上调此前数年GDP增速之后,要完成GDP规模在过去10年之间翻一番的目标,所要求的2020年中国GDP增速已经可以显著下调了。这就进一步降低了2020年保增长的压力,由此也降低了宏观政策过度反应的必要性。
第二部分 中观产业总体影响
“非典”时期,客运、旅游、住宿餐饮等行业受到了很大冲击,消费也受到影响。2003年第二季度,社会消费品零售总额同比仅增6.8%,较全年水平低了2.3个百分点。由于第三产业对就业的吸纳能力较强,疫情对对就业的影响也较大。

从经济结构看,2003年二季度第一、二、三产业同比分别为1.7%、11.3%和8.7%,较一季度回落1.1、1.9和1.8个百分点。2003年6月疫情得到有效控制后,三季度第一、二产业均迅速回暖,较二季度回升1.6和1.9个百分点,但第三产业仍持续低迷,直至2003年四季度才明显回暖。企业停工减产,第二产业增速显著回落。受非典影响,工业增加值自2003年3月起连续3个月下滑,3-5月工业增加值同比分别为16.9%、14.9%和13.7%。
与2003年相比,当前第三产业对我国经济拉动作用不断提高,消费对经济的贡献占主导,疫情对服务业带来的负面冲击或被进一步放大。分产业看,2019年第一、第二、第三产业分别占比7.11%、38.97%和53.92%,其中第一二产业分别较2003年分别下降5.3和6.6个百分点,第三产业提高11.9个百分点,分别拉动GDP增长0.2、2.2和3.6个百分点。第三产业对我国经济拉动作用不断提高。从需求结构看,消费对我国的经济贡献占主导地位,2019年最终消费支出、资本形成总额和净出口的贡献率分别为57.8%、31.2%和11%,其中消费的贡献率高于2003年22.4个百分点,资本形成总额的贡献率低于2003年38.8百分点。
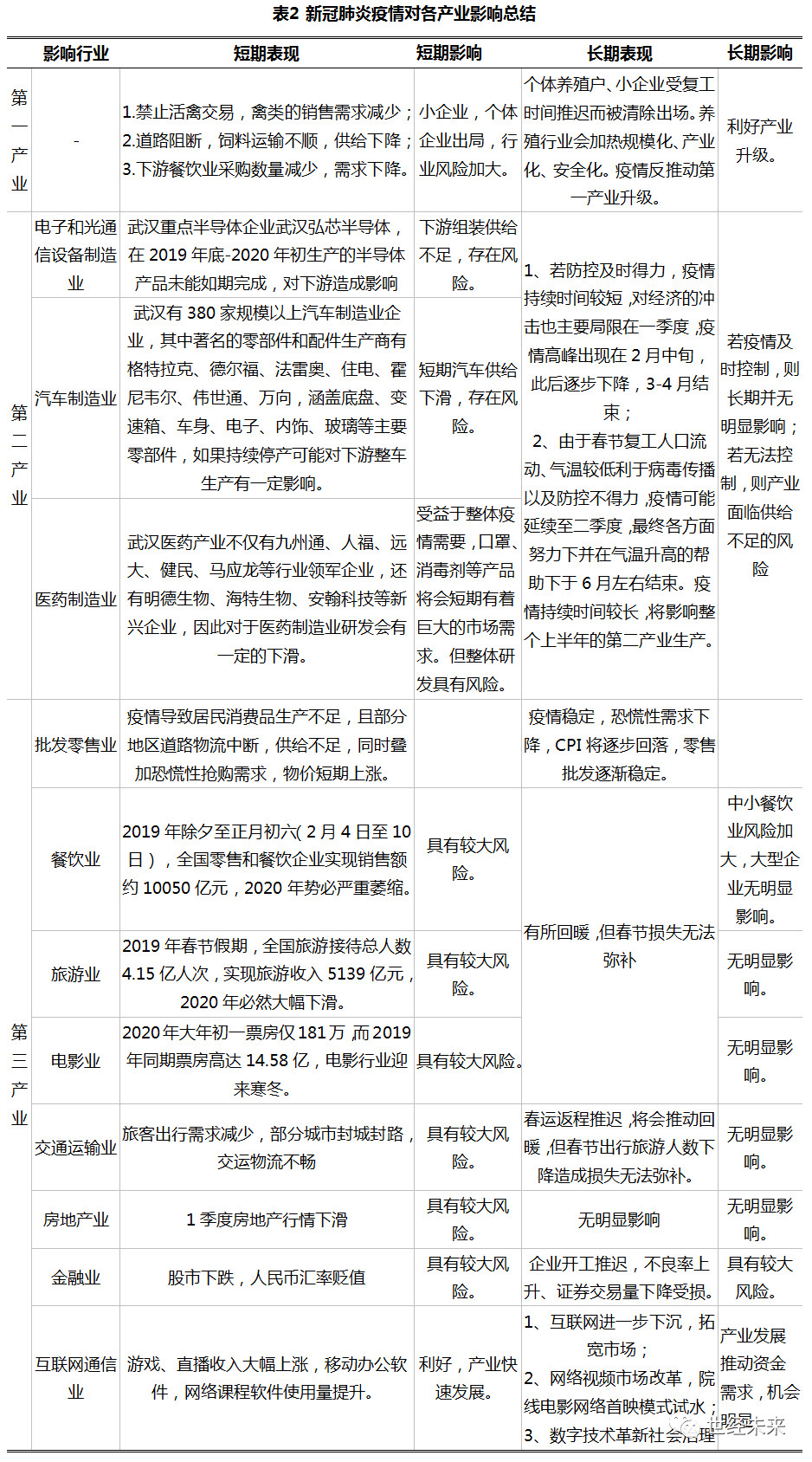
一、疫情对第一产业的影响
疫情对第一产业的影响有限,当前第一产业在GDP中的占比仅为7.1%,产生的影响对于全国经济并不会造成巨大的冲击,但总体影响还是负面的。目前第一产业的增速仅为3%左右,新冠病毒扩散之后,会引发人们对食品安全问题的关注,从而会影响消费,结合近期猪瘟以及爆发的禽流感,尤其在农畜牧产品出口方面可能会遭遇订单大幅下降的冲击。
长期来看,个体养殖户、小企业受复工时间推迟而被清除出场。养殖行业会加规模化、产业化、安全化,疫情反推动第一产业升级。
二、疫情对第二产业的影响
第二产业主要包括工业和建筑业。由于新冠疫情导致劳动力的流动受阻,同时物流也会受到一定影响,春节假期结束后,各地可能面临“用工荒”的问题,尤其是疫情比较严重的湖北、广东、浙江及上海等省市。用工荒或各地开工时间不一、生产配套、交通运输问题等将影响部分企业的正常生产。企业停工减产,第二产业增速显著回落。对比非典时期,工业增加值自2003年3月起连续3个月下滑,3-5月工业增加值同比分别为16.9%、14.9%和13.7%。
此外,我国是全球商品出口的第一大国,不排除部分国家和地区出于中国新冠疫情的隔断考虑,也会减少或暂停从中国进口与疫情相关度较大的商品。从而对中国的出口商品制造业带来一定的负面影响。
整体工业方面,短期来说,原油价格下跌将逐步传导至下游石化产品,加上湖北及相关省份延迟复工,下游部分交通运输等领域需求走弱,预计大部分化工品价格较难上涨。中期来看,尤其需要关注部分中小企业,受此前环保安全严监管,再加上此轮停工及用工难,行业集中度提升或将加速。从较长时间来看,疫情对国家经济全局的影响较为有限,经济发展的数量和质量仍将按照自身的发展规律演进。国内原油以及其他化工品的需求仍将是基于宏观经济的变化而变化,疫情很难对产业供需产生超预期的影响。
相对而言,第二产业受到疫情冲击较小,员工将会随着疫情控制而返工,最终恢复生产。但是在湖北尤其是武汉主导的第二产业中,随着武汉相对其他地区的更长时间停产,将会对全国整个产业链下游产业造成供给不足的风险。根据《2019年武汉市政府工作报告》,光电子信息、汽车及零部件、生物医药及医疗器械是武汉市的三大支柱产业,2018年主营业务收入总量突破5000亿元,武汉主导的三大产业受到疫情影响从而影响全国整个产业链,包括全国的手机生产,芯片生产,电缆生产,汽车制造,医药研发在内的多个行业将会因为武汉更长时间的停产,面临上游断供的危机。
(一)电子和光通信设备制造
从全国范围来看,电子和光通信设备制造整个行业并不会因为疫情而受到巨大的冲击,短期的延迟复工不会对研发制造产生致命的影响,但由武汉主导的半导体、显示面板、光通信、激光和消费电子终端五个行业由于武汉举足轻重的地位,整个产业链的下游将会受到一定的冲击。
1、半导体
武汉拥有国家大基金和紫光集团投资240亿美金的长江存储,基本代表了国内存储芯片的最高水平,设计制造中国首批3D NAND闪存芯片。根据公司介绍,下游应用以移动设备、计算机、数据中心和消费电子产品为主。由于全球存储芯片主要生产国是韩国(三星海力士)日本(东芝)美国(镁光),长江存储占比非常小,所以对下游的影响应该不大。武汉弘芯半导体主要从事12寸晶圆制造代工。根据公司介绍,项目一期预计2019年底投产,这将会受到疫情的影响而减产,从而对全国下游芯片制造组装造成一定风险。
2、显示面板
武汉拥有国内最好的三家显示器企业——华星光电、天马微电子、京东方的工厂。其中,华星光电在武汉有第6代柔性显示面板生产线,主要生产3-12英寸智能手机柔性屏和可折叠屏,下游是主流手机厂商,对下游客户的具体出货量未知。天马微电子在武汉有柔性屏和刚性屏生产线,为智能手机、平板电脑、车载和医疗屏提供中小尺寸面板,下游客户较多,具体出货量未知,但总体而言会对下游需求商的原材料供给产生影响。京东方在武汉有10.5代TFT-LCD生产线,主要生产65和75寸高分辨率液晶显示面板,下游主要是电视厂商,但目前产线还没规模量产,所以对下游没有影响。根据《2020年武汉市政府工作报告》,康宁玻璃基板项目于2019年投产量产,康宁在国内已有北京、重庆、合肥三个工厂,所以对下游影响仅限于湖北省内面板厂,全国其余地区可以通过北京、重庆、合肥供应,整体影响较小。
3、光通信
长飞光纤在光纤、光缆及光纤预制棒三大领域的主营业务世界第一,虽然有亨通光电、中天科技作为替代,但长飞的市占率较高,如果持续停产将会对全国的光纤制造,通信行业造成材料不足的风险。
烽火科技主要生产传输设备和光通信设备领域,处于5G产业链中上游,根据“WIND产业链平台”的资料,相关领域有华为和中兴作为替代。光迅科技主要生产光模块,处于5G产业链中上游,相关领域有中际旭创、新易盛、天孚通信等作为替代,对下游的影响比较有限。
综上,全国的通信设施铺设在光缆材料方面可能会面临上游材料供给不足的风险,通信设备则影响有限。
4、激光
锐科激光是光纤激光器的研发和生产企业,激光器是激光装备行业的核心硬件。根据公司介绍,下游主要应用于激光制造如打标、切割、焊接、增材制造等领域。根据“WIND产业链平台”的资料,相关领域有上海激光、创鑫激光作为替代。
华工科技是以激光设备、传感器、通信设备为主业的校办企业,根据公司官网介绍,广泛应用于机械制造、航空航天、汽车工业、钢铁冶金、船舶工业、通信网络等领域,相关领域也有替代。
综上,激光器整体在全国有着众多的替代者,因此对于下游芯片的制造影响有限。
5、消费电子终端生产
武汉有富士康园区(2018年,富士康CAA事业群的部分苹果手机配套产能从郑州转移至武汉,主要生产手机壳),华为武汉研究所(主导笔记本项目),小米武汉总部,联想、大疆等终端企业的相关产品生产线。
综上,终端电子产品生产武汉拥有着较大产能,武汉长时间停产将会导致全国的手机,电脑等厂商一段时间面临出货量不足的情况,电子行业面临一定风险。
(二)汽车制造业
在新冠肺炎疫情爆发之前的2019年,中国汽车销量已经下跌至5年来的最低水平。在中国汽车行业未来几个月可能经历的这场疫情中,电动汽车和高端车型的需求将受到最大冲击。高端车与上述的电动车一样,销售集中在大城市,受疫情影响较为严重。通用汽车、大众汽车、丰田汽车等多家车企在华工厂也已关闭,其工厂复产日期将不早于2月9日。多家汽车制造商已收到部分省政府的通知,要求其不要在已延长的假期之前进行生产活动。
而武汉主导的汽车生产将对全国造成更大的影响,武汉汽车装备制造业的龙头是世界500强东风汽车,围绕着东风,武汉聚集了东风乘用车、东风本田、神龙汽车、东风雷诺、上汽通用五大整车企业。武汉之外,襄阳有东风日产(包括英菲尼迪),十堰有东风小康,宜昌有广汽传祺。根据《2018年武汉市统计年鉴》,2017年武汉生产了190万辆汽车,汽车制造业主营业务收入3300亿元。
整车厂吸引了大量零部件企业的集聚,根据《2018年武汉市统计年鉴》,武汉有380家规模以上汽车制造业企业,其中著名的零部件和配件生产商有格特拉克、德尔福、法雷奥、住电、霍尼韦尔、伟世通、万向,涵盖底盘、变速箱、车身、电子、内饰、玻璃等主要零部件。
综上,武汉市作为汽车制造生产链上的关键产地,长时间因疫情停工,将会对下游汽车的整车组装,以及汽车销售造成巨大的影响,尤其是汽车行业在2019年已经进入寒冬时期,整体销售低迷,如今供给将会因为疫情大幅下滑,汽车行业将会面临更为巨大的风险。
(三)医药制造业
从整个医药链条来看,研发、注册、生产、流通到采购、临床使用,都会受到一定程度的影响。研发层面,疫情的爆发推动了冠状病毒领域的研究。其中最引人瞩目的莫过于吉利德的治疗新型冠状病毒的在研药物remdesivir(瑞德西韦),该药物的临床试验将于2月3日在北京中日友好医院启动。
春节前的重要政策,比如第二批带量采购计划4月份开始执行,从目前得知的信息是没有接到上级的指示是否改变或延期。
77家中选企业中有一部分中选品种之前尚未生产销售,这些品种组织生产到能够稳定保证中选地区的供应需要时间。由于出现疫情工人返工受阻,再加上原辅包材采购也不能像正常情况那样顺畅,这些药企在4月份能够保障供货估计会遇到挑战。联采办是否会考虑这一情况而改变第二批国采的执行时间,尚待观察。在销售层面,3-5个月内很难开展规模化的常规拜访、科室会及大型学术会议。
疫情期间人们居家不外出购物,线下实体商店(药店除外)一片萧条的同时,线上的医药电商却是另一番景象。与疫情有关的产品,口罩、抗病毒药品卖断货自不必提,体温计、手套甚至计生用品都是大热门商品。相关的药品红遍全网。
另外,为了避免进入医院就诊发生交叉感染,政策鼓励患者到互联网医院进行问诊,支持开3个月的长期处方,在此期间也带来了不小的流量并能很好的教育患者培育该领域的市场。同时具有医药电商及互联网医院的机构,如健客、康爱多等将带来业务的增长。
武汉医药产业不仅有九州通、人福、远大、健民、马应龙等医药行业领军企业,还有明德生物、海特生物、安翰科技等新兴企业。根据《2018年武汉统计年鉴》,2017年武汉的化学原料药产量为1.77万吨,这些原料药用于湖北境外的比例未知,所以对下游产业链的影响暂不确定。
综上,医药行业整体也会受到巨大的冲击,但在医药电商和数字化领域将会有更广阔的的机会。
(四)化工行业
湖北省磷矿石、磷酸一铵、磷酸二铵和毒死蜱产能占全国产能分别为39.72%、38.11%、20.36%和24.10%。其次,湖北产能占比超过10%的产品有黄磷、磷酸、百草枯、复合肥和草甘膦。后期随着疫情的发展,部分化工产能受到较大影响,这些产品在全国的供需有可能出现阶段性失衡。
以上产业信息来自公开资料整理,这些产业在武汉举足轻重,又有较长的产业链,可能关系到其他地区的生产,但不能涵盖武汉的全部产业,武汉在钢铁、家电、纺织、建材等传统工业的生产规模也很庞大。
短期来看,虽然疫情对制造业的冲击是一次性的,但会被产业链所放大:一是武汉停产的直接影响,二是武汉停产对产业链上下游企业的间接影响,三是湖北周边的河南、重庆、湖南以及流动人口较多的浙江、广东等省份延迟复工的影响进一步被产业链放大。
三、疫情对第三产业影响
2003年的第三产业的规模仍未发展壮大,其占我国GDP的构成仅为42.03%,2019年已经达到近54%。在2019年初步核实的第三产业GDP的构成中,批发零售业占17.9%,金融业占14.4%,房地产占13.0%,餐饮业和住宿业占3.4%。

(一)批发零售业
批发零售在第三产业中的占比最大,从2003年的数据看,社零的增速为9.1%,2003年4至6月,社会消费品零售总额同比增速分别为7.7%、4.3%与8.3%。相比之下,2002年4至6月的该指标分别为8.2%、9.3%与8.6%,2003年1至3月的该指标分别为10.0%、8.5%与9.3%。非典疫情的爆发的确对消费产生了显著负面影响,尤其是在2003年5月,社会消费品零售总额同比增速比上月下降了3.4个百分点,比2002年同月下降了5.0个百分点。在之后的2004年就上升到了13%,非典疫情导致了一定的对批发零售业的滞后消费情况。目前,网购在零售中的占比不断上升,疫情对于社零会有影响,2020年一季度的批发零售增速将比2019年有所回落,但回落幅度应该不会过大。
(二)旅游,餐饮、住宿业
新冠疫情对旅游、餐饮旅店等服务消费带来的负面影响将更为直接和明显。如当年非典使得2003年旅客周转量增速为-2.3%,国内旅游人次下降0.9%;旅游总收入下降11.2%。目前正逢传统的假日消费黄金周,国家为了应对疫情所采取的举措则远比非典时期严厉,预期降幅会更大。
餐饮方面,2019年除夕至正月初六(2月4日至10日),全国零售和餐饮企业实现销售额约10050亿元,2020年势必严重萎缩。
旅游业方面,春节是除“十一”和“五一”之外的重要旅游黄金周。但是受疫情冲击,居民纷纷终止出行计划,各主要景点关闭,大型文娱活动取消。2019年春节假期,全国旅游接待总人数4.15亿人次,实现旅游收入5139亿元,2020年必然呈现大幅下滑。
交运行业出行人次减少约七成。旅客出行需求减少,部分城市封城封路,交运物流不畅。1月27日,春运第十八天(正月初三),全国铁路、道路、水路、民航共发送旅客1626.7万人次,比去年同期下降68.3%。中国国家铁路集团有限公司发布,正月初五,全国铁路发送旅客293.7万人次,同比减少826.7万人次,下降73.8%;1月30日,正月初六,全国铁路预计发送旅客320万人次,同比减少74.7%。(其中春运返程被推迟,而旅游出行则取消)
(三)房地产行业
从2003年非典对房地产投资的影响看,并不明显,2003年房地产投资增速28%,与2004年差异不大。如今,房地产投资增速已经有所回落,即便没有疫情,2020年的投资增速也会明显回落。但1季度房地产的销量估计会有明显回落,从而给房地产投资带来阴影。
(四)电影行业
2020年电影行业春节档近乎颗粒无收。春节档7天在全年票房收入中占据重要地位,2019年春节档票房58.59亿,占全年票房642.66亿的9%。2020年春节档原本饱受期待,《唐人街探案3》、《囧妈》、《夺冠》、《姜子牙》、《紧急救援》、《急先锋》和《熊出没7》等7部影片组成的最强春节电影,原预计总票房近70亿,大年初一票房预售就有近3亿。但是受疫情冲击,观影需求急剧下滑,1月23日,7部春节档主要影片宣布撤档,不少大型院线也均选择暂停营业。2020年大年初一票房仅181万,而2019年同期票房高达14.58亿,电影行业迎来寒冬。
(五)信息传输、计算机服务和软件业
1、互联网普及率提升
全国14亿人因疫情居家隔离,娱乐活动近乎停摆,线上活动成为主要方式,疫情刺激大量新网民涌入。随着约3亿左右人口陆续上网,我国互联网普及率(现在为61.2%)将进一步拉升,逐步接近美日韩及欧洲互联网发达国家的水平(80%左右)。农民、农业、农村网络服务需求日益旺盛,我国互联网市场空前扩大,互联网全面“下沉”成为趋势。
2、网络视频步入发展黄金时期
在抗击“新冠肺炎”的进程中,短视频在平台盘整之后获得新的动力,发展空间明显进一步扩大。随着更多机构和专业人士进入,短视频制作水准提升,内容更加丰富多样。高质量的长视频崛起势头明显,内容付费被广泛接受,大量自制优质“网播剧”赢得更多观众和收益,传统电视台原有市场被进一步侵蚀。《囧妈》“电影网播”的模式,标志着“网播电影”成为电影制作发行的新方向。得益于5G快速部署,短视频和长视频两翼齐飞,成为网络主流应用。
3、远程协同办公软件迎来新机遇
疫情隔离推动远程办公人数的大幅上升。腾讯公司的“企业微信”、阿里巴巴的“钉钉”以及字节跳动公司的“飞书”等应用,均发力抢占市场,具有新型数字技术的创新企业也可能成为“黑马”,远程办公软件市场竞争趋于激烈。
4、医疗健康网络应用红火
新冠肺炎推动人们对于健康意识的提升。疫情过后,全社会健康意识得到了显著提高。随着经济发展和生活水平提高,健康的概念从体魄健壮向心理强大延伸、从健身养身向修身养性延伸,身心健康成为高质量生活的追求。医疗、健康、健身、养身、保健、教育、培训等领域网络应用市场陡然放大,并将持续红火。
5、数字技术革新社会治理
此次新冠肺炎是数字技术在我国第一次较大范围用于应对公共卫生安全危机事件,作用明显。例如,打开“百度地图” APP,点击疫情地图中的迁徙地图,搜索武汉,便可看到疫情爆发后,自武汉迁出的人员去向;根据“航班管家”统计,可以显示疫情爆发以来武汉出港航班的各目的地数据;曾出现在湖北境内的手机信号的迁移,曾在武汉华南海鲜批发市场使用过的“支付宝”客户此后的支付地,都能帮助有关部门追踪了解可能感染者的出行轨迹。疫情过后,“数字政府”、“智慧城市”的建设将“去虚向实”、“由点带面”,深入社会治理和服务方方面面。政府将更加主动地提升数字技术在政府工作中的比重,数字技术将不仅视为拉动经济发展的新动能,更会作为推进社会治理的主要支撑来部署和建设。
6、电子游戏营收迎来爆发期
居家隔离导致的在线游戏等行业收入大幅上升。手游《王者荣耀》在大年三十当天的流水为20亿元左右。之前,《王者荣耀》的单日流水纪录为2019年大年三十的13亿元,单月流水纪录为2019年2月的71亿,预计这两个纪录都将在2020年春节期间被打破。
(六)金融业
到2020年1月20日,人民币对美元汇率中间价和收盘价(下午四点半价格)分别升至6.8664和6.8613比1,分别自去年破“7”后的低点上涨了3.2%和4.6%,其中今年以来上涨1.6%和1.5%。
然而,从1月20日晚起,随着中央指示坚决遏制新冠肺炎疫情蔓延势头,各地相继采取疫情防控措施,以及对外披露的新冠肺炎疫情病例数激增,人民币升势戛然而止。21至23日,汇率中间价稳定在6.90比1以内,交易价则重新跌破6.90,且收盘价相对当日交易价持续偏弱,三天收盘价累计跌去1.0%。
股市方面A股市场2月3日正常开市,三大股指全部大幅低开,沪指开盘报2716.7点,跌幅8.73%;深成指开盘报9706.58点,跌幅9.13%;创业板指开盘报1769.16点,跌幅8.23%。
盘面上,A股盘初逾两市超2900只个股跌停。肺炎概念、禽流感、超级细菌等概念板块逆势大涨。行业板块全部大跌,医药、纺织服装、银行、食品饮料等板块跌幅靠后,跌幅也超4.7%。

第三部分 微观个体总体影响
一、疫情对中小企业影响
与“非典”时期相比,目前经济恢复所面临的挑战可能更大。当时,我国加入WTO后的外需势头强劲,基础设施投资需求旺盛,人口红利处于高峰期,经济上行的动能很强,而现在正是全球化受到挑战的时期,国际环境已与当年大不相同。
这对企业来说意味着完全不同的生存环境。全球化红利曾经有力地带动了中国经济的发展,中国成为了“世界工厂”,为中小企业,尤其是制造业企业,创造了大量发展机会。而如今随着环境的变化,许多民营中小企业处于困难时期。2001年至2010年,我国进出口总额同比增速均值达到21.1%;2003年全年,我国对外贸易总额同比增长了37.1%。而2011年以来的九年里,进出口总额同比增速均值已回落至5.3%。
此次疫情对就业的影响也不容小觑。回顾“非典”时期,客运、旅游、住宿餐饮等行业受到了很大冲击,消费也受到影响。2003年第二季度,社会消费品零售总额同比仅增6.8%,较全年水平低了2.3个百分点。由于第三产业对就业的吸纳能力较强,疫情对对就业的影响也较大。
而目前第三产业在我国经济中的占比远高于2003年“非典”时期。2019年,第三产业在我国GDP中的占比较2003年提高了12个百分点,成为在GDP中所占比重最高的部门。2003年,第三产业的增速远不及第二产业,如今这一情形已经倒转。
由于这次疫情爆发正值春节期间,1月下旬以来,我国采取的控制措施明显强于当年“非典”时期。随着各地防控不断升级,春节假期相应延长,多个省份宣布企业不早于2月9日复工。延迟复工对许多中小企业的生存带来了前所未有的压力。
短期来看,疫情对不同微观个体的冲击程度不一样,从受冲击程度,民企大于国企,小微企业大于大企业,农民工大于正式职工。
为防范疫情扩散,全国春节假期延长3天,部分省市复工时间进一步推迟一周,企业正常的经营计划被打乱。生产和营业停摆,收入和现金流中断,但是房租、工资、利息等费用刚性支付,企业将蒙受巨大损失。经营中断可能导致订单合同违约、资金周转困难,部分体量较小、抗风险能力较弱的中小微企业将面临破产倒闭的困境,风险还可能沿着供应链和担保链上下及横向传导,引发局部性危机。以西贝为例,作为公开发声的餐饮企业,西贝集团受疫情影响,春节前后的一个月时间,西贝莜面将损失营收7亿-8亿元,账上的现金加上*款贷**仅能支持3个月工资开销,从而可见中小企业的风险正在急剧增加。
员工收入与企业经营效益息息相关,尽管人社部已下发通知要求保障员工的合法权益,但当企业效益下滑,员工的薪资、奖金乃至就业都会受到严重影响,尤其是在受冲击较大的餐饮、娱乐、交运等行业及中小微企业。需要特别关注的是弹性薪酬制的员工,例如外卖、快递、滴滴以及部分制造业等计件工资的工种,基础保障低、收入波动大,是受疫情冲击最大的人群。
弹性薪酬制的员工数量庞大,但是社会保障和抗风险能力非常薄弱。近年来经济增速下行、企业经营效益下滑、就业压力加大,叠加此次疫情冲击,中小微企业和弹性薪酬制员工等将会受到巨大影响。
从长期来看,疫情对于大企业而言并不会产生特别巨大的影响,许多企业可以通过疫情产生的远程办公优化公司内部结构;对于中小企业而言则是一次出清过程,附加值较低的劳动力密集型企业将会离开市场,从而推动整体的产业升级。
二、救市政策预估
为了防止中小企业信用风险大面积爆发,目前有关政策已开始舒缓企业资金链紧张的问题。1月26日,为配合做好新型冠状病毒感染的肺炎疫情防控工作,银保监会已经要求对于受疫情影响较大的批发零售、住宿餐饮、物流运输、文化旅游等行业,以及有发展前景但暂时受困的企业,不得盲目抽贷、断贷、压贷。鼓励通过适当下调*款贷**利率、完善续贷政策安排、增加信用*款贷**和中长期*款贷**等方式,支持相关企业战胜疫情灾害。因此银行因重点关注受灾严重的行业的信贷问题,防止因为政策原因导致资金回笼速度较慢或资金损失,从而造成自身经营困难。
以非典期间为例,2003年5月财政部出台《财政部关于对受“非典”疫情影响比较严重的行业减免部分政府性基金的通知》(财综明电[2003]1号),针对受疫情影响较大的餐饮、旅店、旅游、娱乐、民航、公路客运、水路客运和出租汽车等行业减免部分政府性基金。此外,非典期间我国还对防治非典的捐赠物资免征进口税,对于在北京经营蔬菜的个体工商户免征增值税和个人所得税等,对于非典期间取得的临时性工作补助免征个人所得税。
因此本次伴随本次疫情的发展,中央极可能继续出台关于中小企业的扶持政策,如:进一步降低社保缴费率,养老、医疗缴费率可分别降低1和2个百分点,降低企业负担;给予企业部分受疫情影响期间受损行业的财政贴息;减免一季度受疫情影响严重的部门尤其是交运(民航、公路客运、水路客运和出租汽车)、旅游、餐饮、住宿等行业的增值税,亏损金额抵减盈利月份的金额以降低所得税等政策。银行应重点关注中央出台扶持中小企业政策,合理评估自身损失,同时跟随政策步伐进行合理信贷。
第四部分 长期经济发展
一、供给端
疫情对供给端的短期影响体现在一些正常的生产活动停顿,一旦疫情消退,生产相应恢复到正常状态。
消费方面,疫情影响程度与消费品的性质有较大关系,即可推迟和不可推迟的消费品受到的影响会有所差别。疫情期间,大多数消费都会受到冲击,而疫情一旦消失,可推迟消费的商品与服务消费出现反弹,消费者会弥补在疫情期间受到冲击的支出(比如买车,春运返程)。但不可推迟的消费品即使疫情消失,也不能弥补(比如餐饮,娱乐),甚至部分旅游活动也不能弥补。
本次疫情相比“非典”时期管控更早,对消费的影响也来得更早,春节期间旅游、住宿、餐饮、运输等方面的消费将受较大影响,外出减少、春节期间快递运力不足也会影响纺服、化妆品、金银珠宝、汽车等消费。医药、通信和网上消费或将较强劲,但难抵消其他消费的冲击。
投资方面,与“非典”相比本次疫情对投资的负面影响可能也较大。农民工返乡后或短时期内难以返回工作地点,各省发布的复工信息显示,一般不能早于2月9日(即正月十六)。这似乎与往年时间相同,但由于多个区域封城,部分省际间长途汽车停运,区域列车通行班次被削减,或由于对疫情的恐慌心理,农民工的返程时间更晚。从供应端来看,这会导致设备与原材料供应不足,而从投资端来看,这导致生产设备安装、厂房建设的开工时间延迟。
2018年全国共有农民工2.8亿人,其中,中部六省共有9500万人,这其中有40%的农民工为跨省务工人员,这一比例在东、中、西部最高,其中湖北湖北对外输出的农民工人数在620万人。

如果湖北等中部省份的交通不能及时恢复,叠加部分农民工外出意愿减弱,将会给企业开工带来负面影响。从农民工输入地来看,55%的农民工流入东部地区,这意味着东部、尤其是沿海各省的节后用工将受更大冲击。而受到冲击的产业,将会是化工,建筑,钢铁等劳动力密集型制造业。
二、需求端
短期内疫情导致投资增速下行,但随着疫情逐步得到控制,后续可能出现抢工,弥补前期投资的下降。
进出口方面,疫情对2020年商品进出口的影响可能更多体现在一季度,对全年的影响程度取决于疫情的持续时间,整体上对进口的冲击大于出口。出口的需求来自国外,生产在国内;进口反映的是内部需求,生产在国外。这次疫情主要集中在中国境内,外部需求变化不大,国内生产受到的冲击较大。疫情对进出口的影响关键看疫情持续的时间,疫情的爆发恰逢春节长假,很多企业原本就计划在元宵节左右才复工,如果疫情控制的好,企业开工能大致按原计划进行,那么对出口企业的生产影响就较小。
但如果疫情延续至5、6月份,企业的复工期显著延后,则对出口的冲击将显著增加。在这种悲观情形下,全年进口增速可能转负,而出口增速可能接近零。1月30号世界卫生组织把中国这次疫情列为国际公共卫生紧急事件,可能对国际贸易尤其出口有所影响,但应该是轻微的,关键还是要看疫情本身未来的发展。
第五部分 疫情对银行发展的挑战和机遇
一、银行业发展挑战
疫情推动各行业复工推迟,可能导致原有与银行签订信贷的企业发生财务危机,哟由于企业本身经营成本并不会随着停工而减少,反之由于停工收入的大幅下降,造成企业的现金流发生周转危机,影响企业正常运营,从而威胁企业生产,银行发放的信贷可能无法按时收回,甚至无法收回,银行需要根据疫情的控制情况从而不断评估已放的*款贷**回收机会和日期,避免因资金无法收回而过度放贷对自身经营产生威胁。
二、银行业发展机会
(一)产业升级机会
当前的新冠肺炎对于银行这类传统但并非劳动力密集的企业而言,提供了一次内部产业升级的机会,银行可以通过此次疫情推动的移动办公,在之后更多的进行线上办公,简化公司办公流程,增加员工对于自身具体业务的处理时间,推动行业发展。
同时,结合当前疫情的数字化浪潮,银行可以针对所在地支行网店等进行数字化升级,优化当地居民的体验,从而推动银行在当地的发展。
此外,随着网络市场的下沉和疫情推动的网络视频的又一波浪潮的发展,银行的宣传不再应局限于传统的文字广告,可以结合视频的形式,从而让社会人士更生动的理解需要推广的业务,同时帮助银行产品下沉到年轻人市场。
(二)提升银行业整体声誉
自新冠肺炎疫情发生以来,多家银行表示将会对相应的小微企业*款贷**、个人经营*款贷**在现行利率基础上下降0.5个百分点。例如:
中信银行武汉分行表示,在疫情防控期间,对小微企业*款贷**、个人经营*款贷**在现行利率基础上下降0.5个百分点;
建设银行也宣布,对于湖北省内小微企业、个体工商户的经营性*款贷**,在现行基础上利率下调0.5个百分点。
除了在融资需求上提供优惠信贷支持,对于暂时失去收入来源的个人,不少银行也灵活调整还款期限。
中信银行武汉分行放宽了个人*款贷**和企业*款贷**的还款期限,其表示:对于因疫情原因导致短期失去收入来源的个人*款贷**客户给予一定还款宽限,且对于参与疫情防控的医护人员、因病隔离的人员的逾期*款贷**,不计入逾期征信,不收取逾期罚息;对受疫情影响较大的批发零售、住宿餐饮、物流运输、文化旅游、汽车销售、商业物业等行业*款贷**,为符合条件的客户主动给予还款宽限期。
交通银行则表示,对于受疫情影响经营遇到暂时困难的企业,将根据实际情况,通过延长还款期限、减免逾期利息、无还本续贷、信贷重组等方式来支持企业正常运营。
银行业放宽对中小企业及部分个人的信贷期限和利率,在短期内或许有所损失,但从中长期角度来看,银行通过操作提升了自身声誉,同时能够拉拢现有客户,与客户建立中长期合作关系。
(三)疫情引发产业银行介入机会
本次疫情对中国经济的冲击主要集中在一季度,且因春节可选消费缺失、金融业的放大效果以及企业信心修复受阻,2月2日央行开始向市场提供1.2亿的流动性,未来整体行业仍将向上发展,对于本次疫情影响最为严重的餐饮、旅游、电影等行业,银行可以在进行详细的财务分析后,选择性放贷。而对于此次因疫情新兴的网络教育,远程办公等产业,银行可以重点关注产品龙头企业,从而提供信用*款贷**。