12月23日起,西安市全市小区(村)、单位实行封闭式管理。用水用电成了大家关心的问题,家里停水、停电、没有天然气了怎么办?一起来了解。
购买天然气
近期市民家中需要购买天然气该咋办?秦华燃气给出建议:首选“网上营业厅”办理天然气业务,减少“面对面”服务的频次。
市民可在“秦华燃气网上营业厅”“西安市民卡APP”“西安银行APP”“支付宝”等客户端绑定天然气卡进行缴费。物联网表用户缴费后,按表上查询键气费自动上表;非接触表用户通过西安市民卡APP缴费后将卡贴在手机NFC功能感应区进行写卡;普通IC卡表用户缴费后前往就近西安银行ATM机或秦华燃气布设的圈存机上进行写卡。
秦华燃气贴心为市民提供
“3+4”的购气途径。
(3种线下、4种线上)
↓↓↓↓↓↓↓↓

用水怎么办
记者从西安市自来水公司了解到,西安市民可通过以下几种方式进行水费充值。↓↓↓↓↓↓↓↓


一、使用机械式水表用户可通过西安市自来水公司各服务分公司、微信、支付宝等渠道直接交费。
二、使用一代IC卡表用户可在西安市自来水公司各服务分公司、利安超市部分网点充值缴费。
三、使用长安通自来水IC卡表用户可在西安市自来水公司各服务分公司、长安通客服网点、西安银行部分网点充值购水,安卓手机用户可使用手机NFC功能*载下**长安通APP充值。
四、使用智能IC卡表用户可在西安市自来水公司各服务分公司、部分工商银行和西安银行柜面、西安银行ATM机,以及具有NFC功能手机的微信或微付充APP(苹果手机)进行充值。
无法外出的用户该如何缴纳水费?
西安市自来水公司供水的工作人员表示,按照去年疫情防控期间缴费方式,使用长安通自来水卡和智能IC卡而无法外出缴费的用户可自行使用带有NFC功能的手机进行缴费,或者联系物业,让他们使用带有NFC功能的手机统一缴费,或者让物业安排专人在自来水公司各服务分公司进行缴费。
用电怎么办
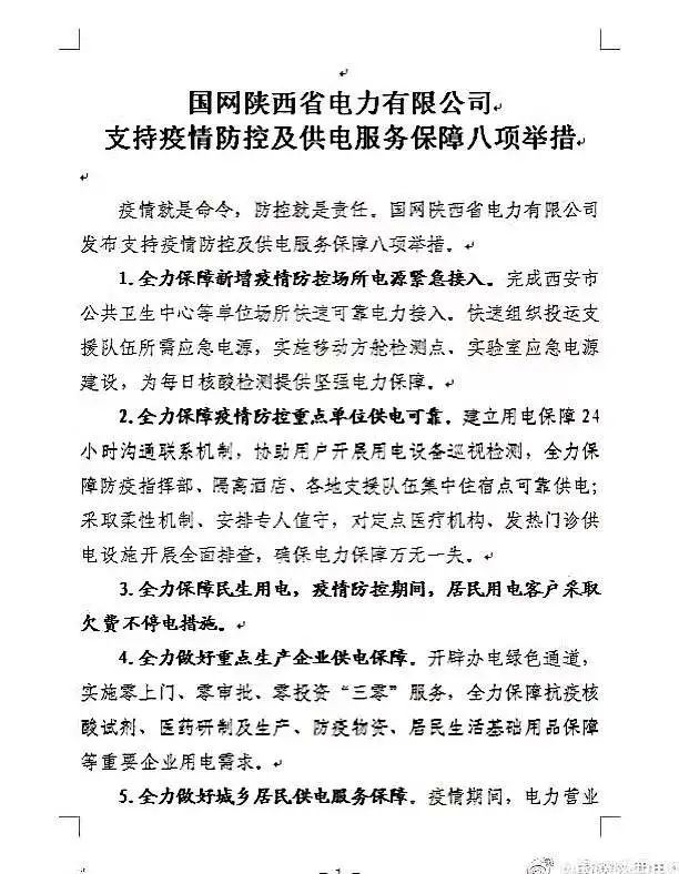
12月23日,国网陕西电力发布“支持疫情防控及供电服务保障八项举措”其中包括:疫情防控期间,居民用电客户采取欠费不停电措施。↓↓↓↓↓↓↓↓


大家可在搜索网上国网小程序,添加用电户号购电。

华商报记者 权曼