
导言
复盘恒大集团的发展史,其在逆境中的多次成长,都印证了许家印经常提到的一句话,“越是市场不好的时候,越能展现恒大的功底”。在此次疫情期间,恒大集团在全行业率先实施全国所有楼盘网上购房的营销举措,并推出最低价购房与无理由退房等权益,背后是其长年积累的系统性能力。
刘学辉 | 作者
张军智 | 编辑

《砺石商业评论》在研究中国商业史时,发现一个很有意思的现象,每一次重大的危机都是一次企业发展的分水岭,有的企业在危机中轰然倒塌,而有的企业则在一次次危机中发生蜕变。
例如,源于1998年亚洲金融危机对中小企业外贸业务造成冲击的启示,马云创建了阿里巴巴,开发了服务中小企业的B2B网站中国供应商网;2003年的非典危机中,阿里巴巴抓住了海外商人无法亲身来华,而是选择网上交易的机遇,使得海外To B业务实现了大规模的增长,同时马云也在非典期间洞察到电子商务的To C机会,在非典期间带领团队秘密研发了C2C产品淘宝网,由此让阿里巴巴成功从一家To B为主的电子商务企业成功转型为一家以To C为主的电商巨头。
除了阿里巴巴,著名的房地产企业恒大集团也是一个在危机中不断蜕变的典型案例。其创建于1996年,创建不久就遇上了1998年的亚洲金融危机,在此期间很多做大户型的房地产企业都陷入危机,但恒大凭借“小面积、低价格与低成本”的竞争战略,迅速打开市场,做大规模,从2000多家房地产企业中脱颖而出,在1999年底跻身广州十强。
2008年金融危机期间,很多房地产企业纷纷倒闭,恒大却在同年实现各项核心经济指标较2006年实现10-20倍的超常规增长,并在接下来的2009年11月5日,在香港证券交易所主板成功上市。

在最近的2018年到来的中国房地产行业寒冬,很多知名房地产企业的业绩都出现大幅下滑,而恒大在2018年的核心业务净利润大增90%,高达770亿以上,刷新行业盈利纪录。
复盘恒大多次在逆境中的成长,都印证了其创始人许家印经常提到的一句话,“越是市场不好的时候,越能展现恒大的功底”。

在度过不景气的2018与2019年,房地产企业本都期望2020年行业能够回暖,但春节期间突然爆发的肺炎疫情彻底打破了所有人的幻想。
由于全国范围的疫情管控,不仅让房地产企业的项目施工骤然停止,所有的线下售楼部也被迫关闭,这意味着企业业务的完全停摆与现金流的中断。而在现金流中断的同时,这些房地产企业还要承担巨额的员工费用与银行利息等固定开支,这让本就危机重重的房地产企业陷入绝境。
而在这种绝境下,恒大集团再次展现了其深厚的业务功底,其保持了极大的定力,积极主动的推出业务自救的举措,其中最重要的是于2月13日,在全行业率先实施全国所有楼盘网上购房的营销举措,为消费者提供网上VR看房、网上选房与网上购房等一站式服务。


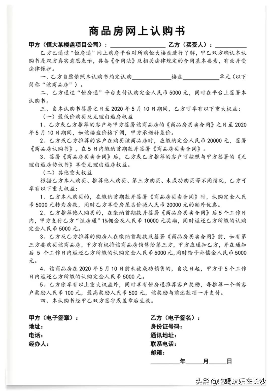
笔者了解到,从1月13日起至2月29日,消费者只需在恒大旗下的“恒房通”线上平台,缴纳5000元定金并签署《商品房网上认购书》,即可预定房源。自签署《商品房买卖合同》之日起至5月10日,消费者可以享有最低价购房权益,如果购买楼盘的价格出现下调,可获补差价,稳赚不赔,这无疑给广大消费者吃了一颗定心丸。

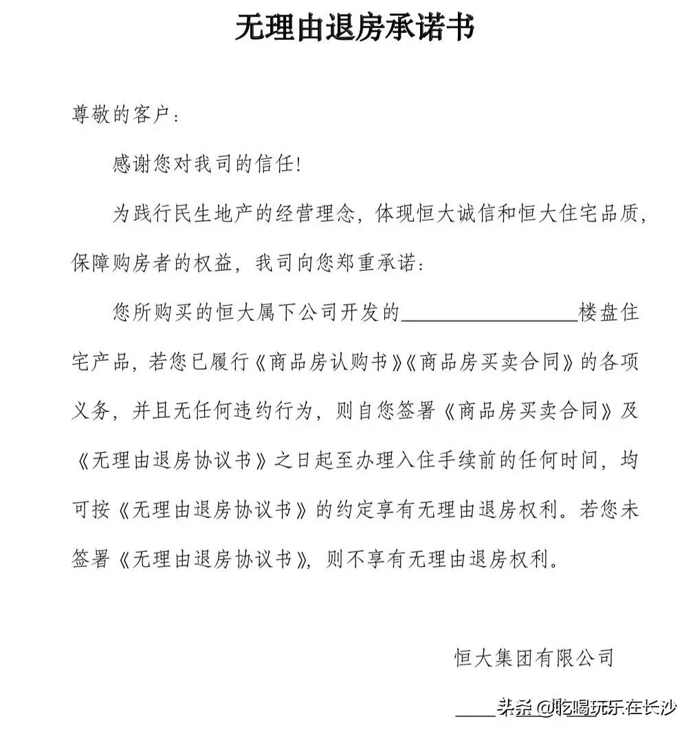
同时,恒大明确“无理由退房”政策,将电商领域中消费者享有的无理由退换权益植入到房产交易,即购房者购买恒大的房子,在签署《商品房买卖合同》及《无理由退房协议书》之日起,至办理入住手续的任何时间,均可享有无理由退房权利。
除此之外,恒大还根据客户本人购买、推荐他人购买、第三方购买、未成功购买等不同情况,推出相应权益,保证消费者“稳赚不赔”。
例如,客户本人购房的,在缴纳首期款并签署《商品房买卖合同》时,定金直接转为房款,还可享受房屋总价减2万元的额外优惠;推荐他人购买的,可获得“恒房通”1%佣金及1万元奖励,同时返还其定金;如有第三方购买,恒大不仅返还定金,同时给予5000元补偿金;如预定的房源5月10日前未被成功销售的,将返还定金;除以上重大权益外,客户还享有最高500元的恒房通推荐奖励。
在当前疫情背景下,由于线下销售的完全停滞,发力线上销售便成为房地产企业实现销售的唯一选择。但由于购房消费者多喜欢现场体验后再进行购房交易,所以一般的地产企业很难真正实现网上销售,而恒大之所以能在全行业率先推出网上购房的营销举措,则得益于其长年积累的系统性能力。

首先,作为行业龙头的恒大,其住宅楼盘遍布全国,这样其就具有足够的规模优势支撑“恒房通”这样的网上售房平台,而这是其他中小企业在资金与技术上无法支撑的。
其次,恒大一直坚持精品战略,并通过目标计划管理、集团管理与标准化管理体系,很好的保障了恒大所有楼盘高度一致的品质,并在公众心目中具有较好的口碑,这使得消费者无需去现场,便对恒大的产品具有一定的信任度,得以让他们敢在没有到现场体验的情况下就敢于在线上下单。
另外,恒大一直坚持做高性价比的民生地产,在成本控制上,采用统一规划、统一招标、统一配送的标准化运营模式,打造出超强的成本控制能力,进而实现了产品的超高性价比。
正是因为在高品质与高性价比上的核心竞争力,才让恒大有底气推出最低价购房与无理由退房等权益,这是打消购房者在网上购房顾虑的两个根本要素,是其他房地产企业所不具备的。

此次疫情期间,恒大集团推出的网上售房的营销举措,将会帮助恒大集团在这一特殊时期,提前锁定客户源,并创造出一部分宝贵的现金流,缓解疫情期间的销售压力,但除此之外,笔者认为其还有更重要的意义。

首先,恒大借此举措,可以推动组织内的各个业务环节得以正常运转,建立团队信心与活力,待疫情过后,不需要冷启动的恒大,无疑会相较竞争对手更快的恢复业务的正常经营。
其次,恒大借此契机,真正实现从过去高度依赖线下的营销模式转向完全依靠线上的尝试,这将让恒大大大提升对互联网营销的理解深度与应用水平,待疫情过后,可以实现线上、线下一体化融合的营销创新。
另外,恒大的网上售房举措,也为阴霾笼罩的中国工商业企业提供了一个很好示范,激励更多的企业调整心态,做更多的思考与更多的尝试。当思考得更多,行动得更多,就会收获更多。
逆境之中见真章,每一次危机都是企业发展的一次分水岭。在这次疫情期间,恒大集团表现出的深厚的业务功底、面对危机的定力以及积极行动的进取精神,让我们相信其在疫情过后,会获得更大的领先优势。