
6月12日,国家互联网金融安全技术专家委员会官网发布“全国互联网金融阳光计划”第一周资产透明度巡查报告(以下简称“巡查报告”)。
值得一提的是,2017年6月5日,国家互联网金融安全技术专家委员会(以下简称国家互金专委会)正式启动“全国互联网金融阳光计划”。阳光计划包括三个方面分别是:全网巡查,推进解决资产透明度;公众核验,推进解决运营透明度方案需要互金企业主动参与,自觉接受社会监督;企业测评,推进解决实力透明度。
该方案面向全网互联网金融平台,由技术平台进行主动巡查。技术平台按照客观情况如实反映其资产透明性,并向社会公开。如资产不透明,则无法分析其重大风险。
此次国家互金专委会发布的“全国互联网金融阳光计划”第一周资产透明度巡查报告中显示有十家企业因资产不透明上榜,分别是:可溯金融、点牛金融、小微金融、握握贷、小康资本、小算盘、仟金所、酷盈网、能成财富、国金宝等十家企业。

那么,什么是资产透明度?
通俗的讲,就是指“谁”获得资金去“干什么”了。例如P2P网络借*借款贷**方是哪家企业?股权众筹中融资方是哪家企业等,都属于资产透明度的范畴。
现在很多平台只提供理财产品名称和收益率,外界无法从这些产品描述中得知“这些钱被谁拿去用来干什么”。这就是典型的资产不透明。
可溯金融“优企供应通”“正大项目集”等资产不透明
亚洲财经注意到,巡查报告中显示可溯金融因“优企供应通”、“正大项目集”等资产不透明被列入资产不透明。
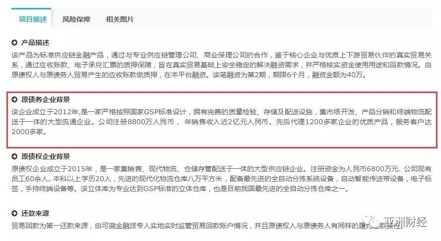
可溯金融官网显示,优企供应通投资周期是6个月,年化收益是10.5%,项目规模是40万,最小投资额为1000元起投,招标日期是2017年6月13号,还款方式为先息后本。

该项目描述显示,贸易回款为第一还款来源,原债务企业背景介绍称,该企业成立于2012年,公司注册8800万人民币,年销售收入近2亿元人民币。原债权企业成立于2015年,是一家集销售、现代物流、仓储存管配送于一体的大型供应链企业,注册资金为人民币6800万元。
可溯官网介绍称可溯是国务院直属基金会指导成立的国资系网贷平台,实缴资本为5000万,中国互联网最高信用等级AA*级A**信用企业,北京银行资金存管等。可溯,是一家深耕于“三农”领域的综合性消费金融服务提供商,公司旗下设有可溯金融(互联网金融)、可溯生活(电子商务)及可溯数据(农业大数据)三大相辅相成的业务板块,共建共享透明高效的“互联网+金融+农业”的智慧产业生态圈。
“正大项目集”是与正大集团合作的特色农产品项目,风控措施:与正大集团合作,根据正大饲料公司推荐,为其采购饲料的经销商和养殖户发放饲料采购专项*款贷**;正大作为第三方,提供饲料订单合同真实性保证,追溯*款贷**资金使用;融资金额受借款人委托直接打入正大账户用于饲料采购,保证用户育肥、养殖,销售回笼资金由养殖户直接打入可溯金融还款账户。

点牛金融“牛人贷”等资产不透明
亚洲财经查询点牛金融官网后发现,“牛人贷—487期”产品介绍显示,总投资金额是20万,期限是29天,历史年化利率是10.00% + 2.00%,已投资人数是18人,投资金额已经完成92.74%,至作者发稿前还有剩余可投金额14514元。

该产品介绍称借款人为浙江某公司的管理人员。因为扩大车贷业务的需要,以其管理人员的名义通过点牛金融撮合借款,资金全部用于浙江某公司的正常业务开展。
据点牛金融官网介绍,点牛金融是一家拥有国企投资背景的新型金融信息服务平台,其运营主体是上海点牛互联网金融信息服务有限公司。2016年1月,点牛金融上线之初,即获得天使投资人A轮融资2000万元人民币。2016年5月,点牛金融又成功完成B轮融资,投资方为两大国企——辉时股权投资基金管理(上海)有限公司和陕西西凤投资有限公司。2016年12月,点牛金融成功完成C轮2亿人民币的战略融资,首投3000万已到账。
