来源:住建部
作者:年小雾
转载请注明来源,谢谢合作!
4 月 26 日,住建部发布了关于核准 2020 年度第三批建设工程企业资质名单的公告。

相关链接:
2020年第一批建设工程企业资质核准名单
2020年第二批建设工程企业资质核准名单
两个特级+5 个甲级
本批次资质核准情况如下:
- 核准工程勘察企业 2 家,共计 2 项资质;
- 核准工程设计企业 72 家,共计 78 项资质;
- 核准建筑业企业 52 家,共计 56 项资质;
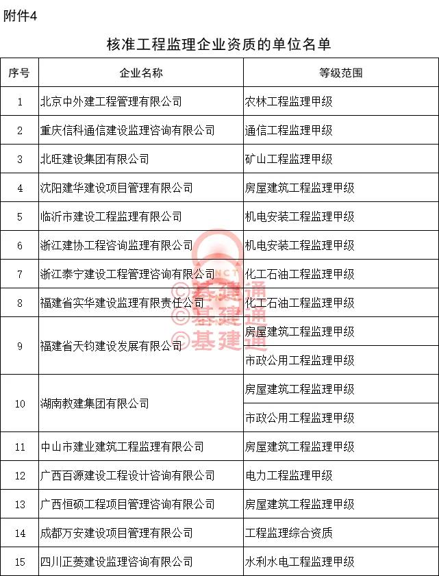
- 核准核准工程监理企业 15 家,共计 17 项资质。
此次核准的名单中,有 2 家单位获得了建筑业企业施工总承包特级资质,分别为海通建设集团有限公司的建筑工程施工总承包特级,和陕西路桥集团有限公司的公路工程施工总承包特级。这也是 2 家企业收获的首个施工总承包特级资质,可以说自此后在工程承揽方面有了更多的竞争实力。
除此之外,还有 5 家单位获得工程设计行业甲级资质:重庆新际建筑设计研究院有限公司获得建筑行业(建筑工程)甲级,南京瑞迪建设科技有限公司获得水运行业甲级,安徽宏泰交通工程设计研究院有限公司/广西交通科学研究院有限公司/陕西路桥集团有限公司则各获得 1 项公路行业甲级。
陕西路桥晋升为“一特一甲”
此次资质核准最大的赢家,莫过于陕西路桥集团有限公司(简称:陕西路桥)了。在取得 1 项公路施工总承包特级资质和 1 项公路行业甲级资质后,成功迈进“一特一甲”队伍,企业实力再升级。
陕西路桥是由原陕西省路桥工程总公司改制组建的大型公路施工企业,后被浙江省著名民营企业广厦建设集团控股,其成功改制,在我省国有大型企业中尚属首例。
该集团先后在国内二十多个省区参与建成高等级公路 1600 多公里,修建大中型桥梁 150 多座,并走出国门,参与了伊拉克、巴布亚新几内亚、安哥拉、阿联酋等国的技术援助和公路、市政工程项目。
多年来,凭借着在公路施工建设领域的丰富经验,陕西路桥获得了桥梁、隧道、公路路面、公路路基、公路交安等方面的专业一级资质。而此次,其公路施工总承包资质由一级升级为特级,并且还一举核准为公路设计行业甲级资质,公司在公路市场的实力进一步得到肯定,也为后续企业立足西北,辐射全国的发展规划奠定了基础。
◆ ◆ ◆
截至目前,住建部本年度已发布了三批资质核准名单,升特的建筑业企业仅有 3 家,与去年同期相比,数量骤减。现如今行业竞争依然激烈,多一个特级或甲级资质,也是多一份保障。祝贺以上升“特”升“甲”的企业,同时也希望建筑行业能良性地发展,淡化资质还是要落到实处!
附件:




- End -