创龙科技(Tronlong)
首款全国产工业级 T3核心板隆重上市!

国产比例100% + 工业级
核心板基于全志科技T3处理器设计,四核Cortex-A7架构,每核主频高达1.2GHz。核心板采用100%国产元器件方案,并按照工业级(-40~85℃)标准进行高低温测试验证,满足各种工业应用环境。

邮票孔全接口引出,连接更稳定
核心板通过邮票孔方式引出CPU全功能接口。

双屏异显,支持H.264视频硬件编解码
核心板引出LVDS、MIPI、HDMI、RGB等多种显示接口,最高支持1080P@45/60fps,支持双屏异显。

评估板接口丰富,开发案例齐全

TLT3-EVM评估板硬件资源图

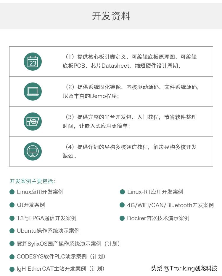
产品开发资料
满足智能电力终端要求
全志T3处理器能满足TTU、DTU等智能电力终端,对于全国产、多核心、高主频、工业级、Docker虚拟化容器技术的要求。
