京东电商学院是菏泽职业学院与京东集团、山东跨越网电子商务有限公司联合共建学院,共同培养传统电商、新媒体电商等综合实战型电商专业技术人才。
学院以“专业创新、实训创新、运营创新”为核心,共同研发了适合电子商务市场新需求的电商运营、营销、设计、客服等传统电商专业及直播短视频热门专业。学院集商务运营孵化、直播孵化、网红艺人孵化为一体,以致力培养社会有用电商专业技术人才为己任,专注于直播电商与网红艺人创业培训孵化,聚焦直播短视频与网红经济研究,搭建产教融合体系,为菏泽市数字经济产业高质量发展,“突破菏泽、鲁西崛起”贡献力量。
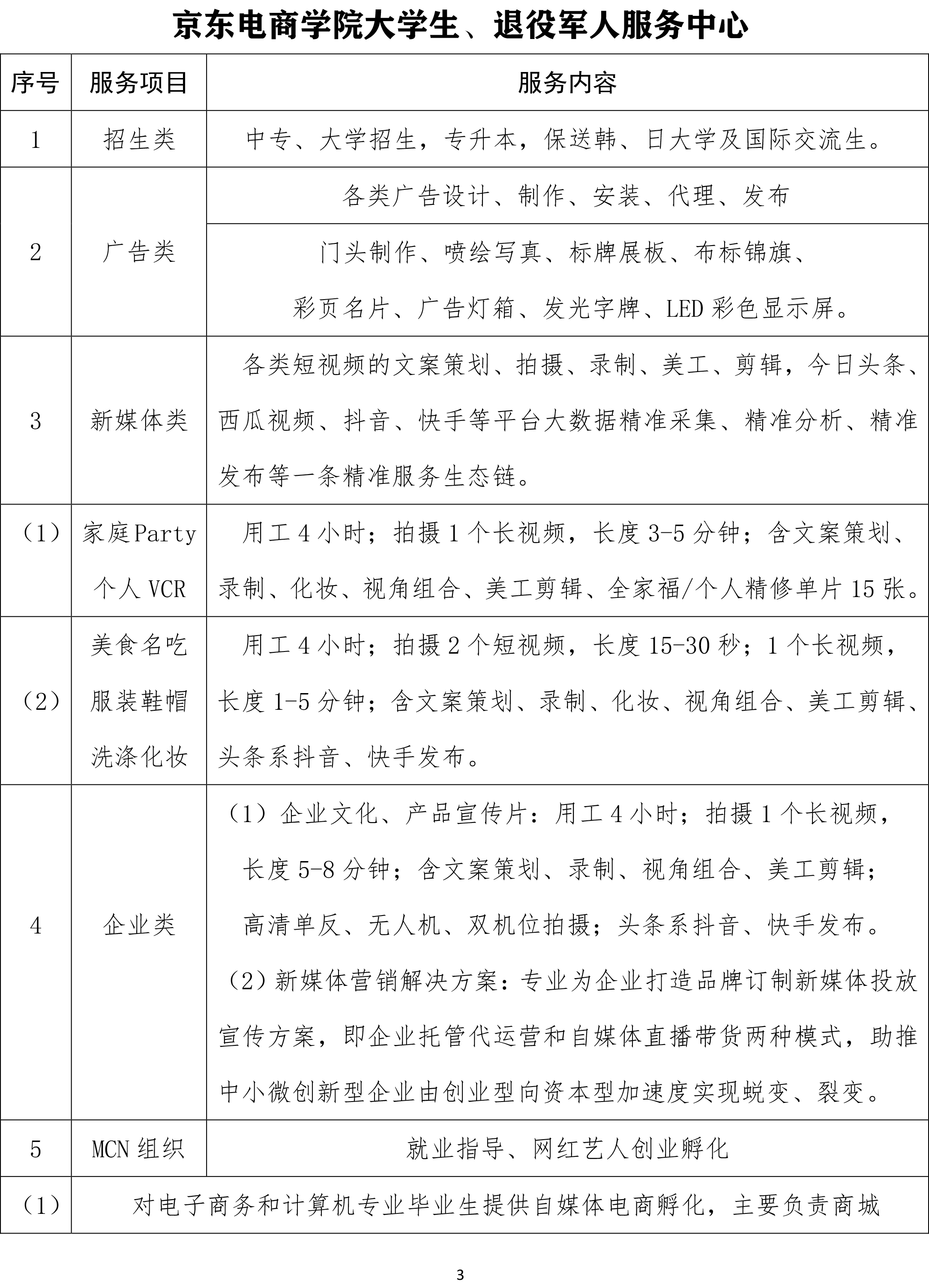
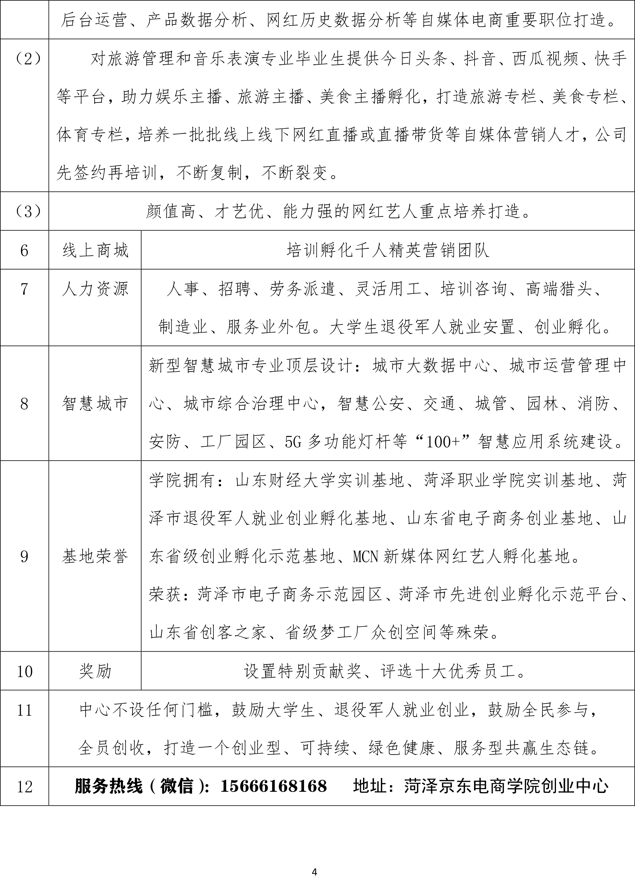
学院专门成立“大学生、退役军人服务中心”,为所有大学实习生、毕业生、退役军人提供实习、就业、创业岗位,帮助学院和社会解决大学生、退役军人就业创业难题。
服务中心对电子商务和计算机专业毕业生提供自媒体电商孵化,主要负责商城后台运营、产品数据分析、网红历史数据分析等重要职位打造。公司先培训再签约,不断复制,不断裂变。
服务中心特别对旅游管理和音乐表演专业毕业生提供*今条头日**、抖音、西瓜视频、快手等平台,助力娱乐主播、旅游主播、美食主播孵化,打造旅游专栏、美食专栏、体育专栏,培养一批批线上线下网红直播或直播带货等自媒体营销人才,公司先签约再培训,不断复制,不断裂变。对颜值高、才艺优、能力强的网红艺人重点培养打造,缔造网红经济产业链。
学院拥有山东财经大学实训基地、菏泽职业学院实训基地、菏泽市退役军人就业创业孵化基地、山东省电子商务创业基地、山东省省级创业孵化示范基地、MCN新媒体网红艺人孵化基地。荣获菏泽市电子商务示范园区、菏泽市先进创业孵化示范平台、山东省创客之家、省级梦工厂众创空间等殊荣。
受突如其来的新冠疫情的影响,而在全球经济慢增长时期,加速了中国新媒体电商的快速崛起,我国各级政府相继出台了扶持直播电商发展的相关政策文件,引导直播经济发展。热烈欢迎各地高中毕业生、退役军人踊跃报考“菏泽职业学院京东电商学院2020电子商务专业”,欢迎各位大学毕业生、退役军人来“京东电商学院大学生、退役军人服务中心”就业创业。
服务热线(微信):15666168168




学院实训基地(一)

学院实训基地(二)

电商实战培训中心(一)

电商实战培训中心(二)