从联营协议中来解读大宗贸易买家、卖家、贸易商、终端深加工企业间的关系(审批/现货)中石油石化国六0号柴油、智利一号电解铜、巴西45白糖、晋控优一号煤炭、中储轮储换陈化粮二等玉米【电厂、电缆厂、饲料厂】


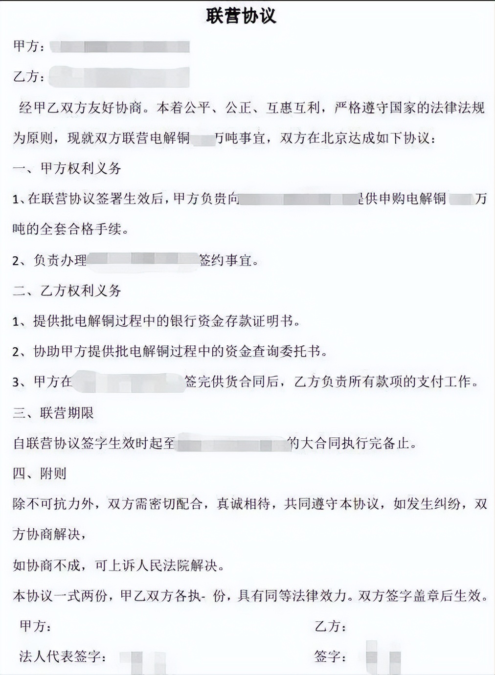
一、联营协议是什么?
联营,字面上的意思就是联合运营。甲乙双方利用各自的优势,提供各自的能力联合起来去做一件事情。在大宗贸易中的一些审批业务里常指的是承接货物的终端企业(资质方)与资方(付款方)的合作关系。
二、为什么需要联营合作?
对终端企业来说:大宗商品贸易的直观特点就是货物体量巨大,交易金额巨大。很少有终端企业有足够的现金流去独自承接这么大的货源进来,如果是寻找托盘或银行*款贷**去做,要承担的金融风险跟成本是非常大的!而有足够现金流的大型央企国企又因为其中的居间小款比较难支付出来,所以很多大宗业务最终是很难与终端企业推进合作的。
对资方来说:能承接此类业务的资方一般是自由贸易款性质的公司,都是股东们个人的钱拿出来做贸易。是有运作几个亿甚至几十亿的资本能力,但却没有承接此类货物的资质。因为很多货物最终的定向或者流向是要给到生产加工型的终端企业的,比如铜要给到电缆厂,粮食要给到饲料厂、酒精厂。资方的贸易公司不具备资质条件。毕竟想喝一杯牛奶谁也不会去养10头奶牛。
所以在这两方面因素下,大宗业务里资质方与资金方的联营合作是非常常见的。业务成交后终端企业(资质方)拿到一定的挂靠费用,或者优先获得一定量的低价货物,付款方(资方)通过联营拿到货权,分销货物回笼资金短平快的赚取利润,而中间人(业务承办方)朋友同时也可以比较快速顺利甚至提前的从资方拿到居间费用,一举多得!
三、如何获取联营协议等相关材料
获取材料的前提是要针对不同的货物性质、货物情况等多方面因素先来衡量要选择什么样的买家合作
所以相对应的获取方式大概有两种:
1、从终端企业(资质方)获取,终端企业自己想办法配资或找资方找金主合作。
2、从资方获取,资方自己挂靠终端企业资质承接。
很多中间人朋友在推进大宗业务时是必须要先拿到此类材料才能走到下一步的,但很多时候买家在前期无法轻易提供。其中大概有以下几点原因:
1)如果从终端企业去索取的话,有可能企业老板认为你的业务情况不太靠谱,人际关系不熟,不感兴趣或者不相信你。我认识的一些终端老板曾经遇到过这样的事情,某个不太熟的朋友承诺给他运作一笔价格非常低的饲料粮食,企业老板信以为真,找银行授信,额度不够,后来找到我们,等材料提供过去以后,中间人以要打点上边领导为由跟企业老板开口索要200万,老板犹豫再三最终不了了之。
2)无论是终端企业去配资,还是资方挂靠资质,是会产生一定的费用成本的。拿煤炭业务打比方,有些业务需要提供二十几项贸易商跟电厂的资质材料。这些材料是贸易商要投标或入围进电厂的名单,且需要前期就支付几十万的保证金,投标就已经很难,何况还要支付保证金,所以业务没有落实好之前买家一般是不愿意提供相应的材料的,即使提供也需要双方协商一定的前期成本。
3)材料被中间人拿去盗用、滥用、修改、造假或通过材料直接联络终端,造成企业名誉受损或人际关系损害。这一点上可以说是成也中间人,败也中间人。六度人脉理论是这个圈子发财的秘诀,这个圈子里有几十万中间人的存在,是人就有好有坏,如果不是知根知底事情没有落实清楚,很容易就产生以上这些问题。没有约束,一套材料被无数人转发,就会被传为“网红资质”进入“黑名单”导致该资质无法再参与业务。还有资方的银行信息、法人的签章等等,经常被盗用。甚至一次业务结束很久以后,还会莫名接到很多陌生电话,来询问是否有参与某某一些未听说的业务中。
还有最典型的一种是,经常有中间人来找到我洽谈业务时会抱怨,说他之前对接过一个买家,需要的材料很快就发给他了,审核通过后要进行签约时,买家要么迟迟不肯出现,要么是付不了款,导致损失了关系,也错失了一个很好的业务机会。这种情况大多数是一些居心不良的中间人捣的鬼,目的要么是通过从网络上收集的材料,去试探试探你的关系你的业务靠不靠谱,如果真靠谱,他再去找买家过来进行第二次合作。要么是借用或伪造这些材料冒充资方去做事甚至行骗。所以这里奉劝朋友们一句,如果有好的业务机会,一定要亲自寻找买家,到买家公司去了解清楚再做打算。
综上所述,其实大宗贸易底层的交易逻辑还是很简单的,复杂的往往是人性。成交的前提也是要遵循天时、地利、人和。但这个圈子也是有门槛的,非常考验人脉关系是否牢靠,真正的中间人圈子非富即贵非官即商,必要时也常常需要有投入几十万甚至上百万的能力。而单纯的信息中介靠转发信息想成交是难上加难。所以这个圈子总是那么的充满魅力,吸引无数人前赴后继。也许经历许久一单未成也请不要垂头丧气,认识了更多真正有能量有背景的朋友未免不是另一种收获,因为或许在其他时候,他们也会成为你生命中的贵人!
今天就分析到这里,后续有机会再做分享。