9月29日,深交所创业板上市委将召开2021年第61次上市委员会审议会议,将审议华融化学股份有限公司(以下简称“华融化学”)等企业的首发申请。
华融化学成立于2000年9月,前身为成都华融化工有限公司,2020年5月变更为股份公司。华融化学是一家致力于高品质氢氧化钾绿色循环综合利用的先进企业,主要产品为高品质氢氧化钾。
招股说明书披露,华融化学计划发行新股不超过12,000万股,拟募资4.95亿元,将投入降风险促转型改造项目(一期)、消毒卫生用品扩能技改项目、智慧供应链与智能工厂平台项目和补充流动资金,保荐机构为华泰联合证券。
华融化学为新希望集团旗下公司,其中刘永好通过其控制的新希望化工持有华融化学95.50%的股份,本次发行后,刘永好间接持有的公司股份预计不低于71.63%。
关联关系疑云待解
财务数据显示,华融化学营业收入分别为9.66亿元、10.34亿元和9.46亿元,同期净利润分别为7447.32万元、9932.49万元和1.03亿元。
经鉴上市公司课题研究组发现,华融化学疑存诸多关联关系却未披露。
招股说明书披露,张洪亮为华融化学安全环保总监,持有公司第二大股东宁波新融0.25%的股份。

相关公开信息显示,报告期内,张洪亮还同时在重庆天原化工有限公司(以下简称“天原化工”)任职,天原化工的实际控制人为重庆国资委,主营业务与华融化学为同类产品。

不知华融化学与天原化工是否存在关联关系,甚至未披露的贸易往来?
无独有偶,招股说明书披露,华融化学为彭州市危险化学品单位,刘恒为公司员工;而彭州市应急资源一览表公布的信息显示,刘恒还同时为彭州市华联机电化工有限公司(以下简称“华联机电化工”)员工。



资料显示,华联机电化工于1997年注册成立,公司从事*水氨**生产,与华融化学的主营业务也存在关联性。
不知华融化学是否与华联机电化工是否也存在着重大关联关系?是否刻意隐瞒相关信息?需要公司给出答案。
IPO前分光多年利润
本次IPO华融化学拟募集资金总额4.95亿元,其中1.47亿元将用于补充流动资金;但在报告期内,华融化学进行了2次现金分红,将多年累计利润几乎全部分光,分掉的金额数已接近本次拟募资额。
2011-2017年间均未曾实施过现金分红的华融化学,在2018-2019年期间进行了2次现金分红,分别分红3.8亿元、1亿元,累计分红4.8亿元。
而2017-2019年期间,华融化学的净利润合计只有1.80亿元,截至2017年末,华融化学尚有3.38亿元未分配利润,到了2019年末,只剩1441.69万元。
截至本招股说明书签署日,新希望掌门人刘永好通过其控制的新希望投资集团及新希望集团分别持有华融化学控股股东新希望化工的51.22%股权及48.78%股权。因此,刘永好间接控制华融化学95.50%的股份,上述两次分红,刘永好将分得4.58亿元。
此外,技术研发和专利技术是支撑企业盈利能力提升的重要因素之一,而华融化学在报告期内的研发投入却不及同行,未来的持续盈利能力或有待观察。
报告期内,华融化学研发费用分别为833.50万元、1,573.82万元及897.46万元,占营收比例分别为0.86%、1.52%及0.95%,低于同行业可比上市公司平均1.74%、2.17%和2.32%的水平。
因安全、环保问题屡遭处罚
据中华人民共和国应急管理部公开信息,2019年全国化工行业明查暗访组第七组到四川省彭州、宜宾两地,实地抽查了5家企业和2个工业园区,其中华融化学被查出存在重大安全隐患。

据媒体报道,检查组发现彭州市的华融化工有限公司的入场须知存在重大问题,除了指明要佩戴安全帽之外,连关于禁止携带非防爆手机入厂的要求都没有。
不知华融化学的安全生产是否形式主义、风险意识薄弱等问题?公司原总经理魏东的离职是否与此事有关?
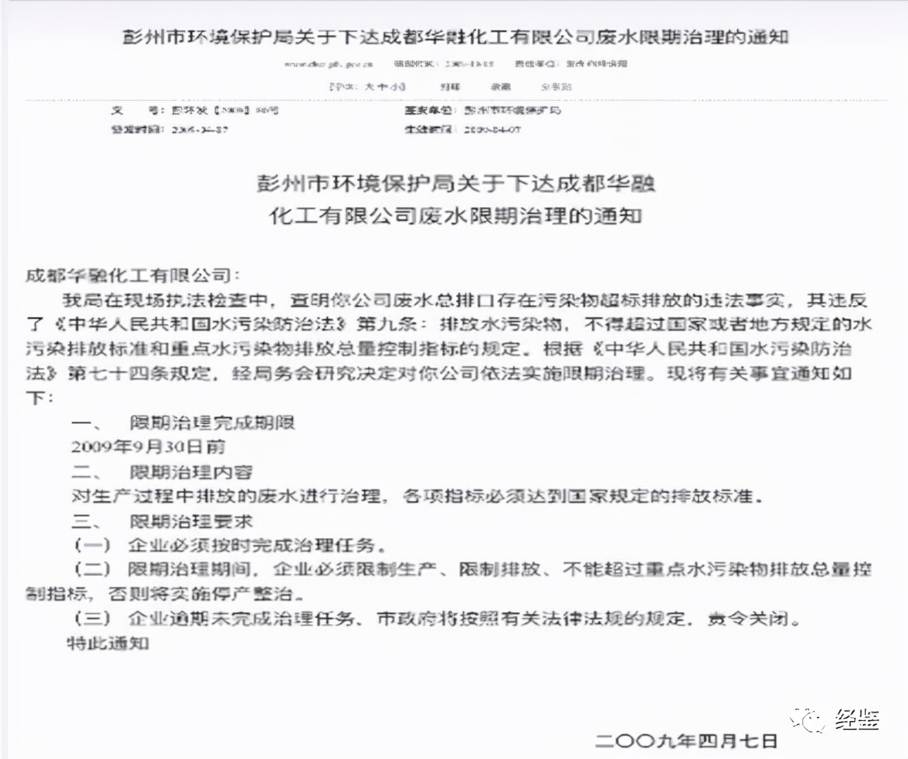
事实上,华融化学长期存在安全、环保问题,曾因污染物排放超标被处罚,还曾发生过氯气泄露事故。


不知华融化学的环保、安全生产是否能达到相关监管要求,是否符合上市相关条件?以上诸多问题,或将对华融化学上会及未来发展造成较大阻碍。
来源:经鉴综合长江商报、发现网、商务财经等
《经鉴》&中国企业报中企财经研究院荣誉出品