1.1
识别谁是管理者以及他们在哪里工作
管理者指的是在一个组织里指导和监督他人工作的那群人。
-
管理者通常可分为:高层管理者、中层管理者和基层管理者。

-
管理者在组织中工作,每个组织都有三个共性:目标、人员以及考虑周全的组织结构。

1.2
定义什么是管理
管理,是指通过与其他人共同努力,既有效率又有效果地把事情做好的过程。

1.3
描述管理者的工作
管理者做什么可以通过三种观点来描述:职能的观点、角色的观点和技能的观点。
-
职能的观点是说管理者要执行计划、组织、领导和控制这四项基本职能。

-
角色观点认为管理者要担当十种工作角色。
这十种角色被归为三个部分:人际关系角色、信息转换角色以及决策角色。

-
技能的观点则从管理者必须掌握的技能出发将其概括为四项关键的管理技能,
分别是:理念技能、人际关系技能、技术技能和政治技能。
-
尽管管理者怎么做以及做多少是根据他们在组织中层级的不同而变化的,
不管组织是营利机构还是非营利机构,
组织的规模有多大以及组织位于什么地方,
所有的管理者都要从事计划、组织、领导和控制工作。
1.4
解释为什么学习管理非常重要
学习管理非常重要的一个原因是我们每天的生活都与各种组织息息相关,所以,对组织的妥善管理跟我们的利益息息相关。
另一个原因是等你踏上工作岗位后,要么就是管理他人,要么就是被人管理。
通过学习管理,你可以对你的上司、同事的行为以及组织的运行,获得大量深入的理解。
1.5
描述重新塑造和重新定义管理的要素
在当今的世界中,管理者天天都要处理变化着的工作职场、道德与信任问题、全球经济不确定性以及日新月异的技术方面的问题。
对管理者来说,最关键的两个领域是提供高质量的客户服务以及鼓励创新。
2.1
解释什么是外部环境,外部环境为什么重要
外部环境是指影响组织绩效的外部因素、力量、形势和事件。
它包括经济环境、人口统计数据、政治/法律环境、社会文化环境、技术环境和国际环境。
其重要性在于它给管理者带来了约束和挑战。

2.2
讨论外部环境如何影响管理者
外部环境影响管理者的三种方式:
它对工作和就业的影响;
环境不确定性的程度;

-
利益相关者关系的性质。

2.3
定义组织文化,解释其重要性
组织文化是指共同的价值观、行为准则、传统和影响组织成员行为方式的做事方式。
其重要性在于对组织成员决策、行为和行动的影响。

2.4
描述组织文化如何影响管理者
组织文化影响管理者的两种方式:
通过它对员工“做什么,如何做”的影响;
通过它对管理者计划、组织、领导和控制方式的影响。

3.1
解释全球化及其对组织的影响
如果一个组织与其他国家的消费者交换产品或服务,
或者聘用来自其他国家的管理和技术人才,
或者使用来自国外的资金和资源,
则可以说该组织是一个全球化组织。
全球化的企业通常被称为跨国公司。
-
作为一家跨国公司,它可以作为多国公司进行管理,也可以作为全球化公司进行管理,还可以作为跨国组织或无边界组织进行管理。
当组织走向全球化时,它可以先从全球采购开始,然后转向出口或进口,采用许可证或特许经营方式,建立全球战略联盟,或建立国外子公司。
-
在全球范围内开展业务时,管理者需要了解不同的法律制度和政治经济体制。
但最大的挑战是要了解不同的国家文化。
霍夫斯泰德框架和GLOBE框架是管理者可以使用的两种跨文化分析框架。
3.2
讨论社会期望对管理者和组织的影响
社会希望组织和管理者具有责任心和道德感。
一个组织的社会参与度可以从社会义务、社会响应或社会责任的角度评估。
在做了大量的分析之后,研究人员认为管理者能够承担(也应当承担)社会责任。
对管理者和组织来说,可持续性发展已经成为一个重要的社会问题。
3.3
讨论导致组织内道德和不道德行为的因素
我们可以从实用主义的观点、权利的观点或者公平理论的观点来看待道德。
管理者的行为道德与否,取决于其自身的道德观、价值观、个人特征和经验,组织文化,以及所面对的道德问题。
-
管理者可以通过以下措施来鼓励道德行为:
挑选具有高道德标准的员工,
制定道德规范,
树立模范来影响大家,
描述工作目标和绩效评估机制,
提供道德培训,
向那些面临道德困境的人提供保护机制等。
3.4
描述劳动力发生的变化及其对组织管理方式的影响
劳动力继续呈现出多样化趋势。
劳动力多样化的类型包括年龄、性别、种族和民族、残疾人/健康人、宗教、性取向和性别认同等。
组织和管理者应当对不断变化的劳动力做出回应,如制订工作生活平衡方案、非固定工作、承认代沟差异等。

4.1
描述决策过程中的步骤
决策过程包括八个步骤:
①识别问题;②确定决策标准;③分配决策标准权重;④拟订备选方案;⑤分析方案;⑥选择最佳方案;实施方案;⑧评价决策效果。

-
当管理者制定决策时,他们可以使用直觉简化过程,但这会使决策产生错误和偏差。
12种决策错误和偏差包括:
过分自信、即时满足、锚定效应、选择性感知、确认性偏差、结构性偏差、易获得性偏差、表象偏差、随机错误、沉没成本错误、私利偏差及后视偏差。

4.2
解释管理者用于制定决策的三种方法

-
第一种方法是理性模型。
理性的假设是:问题是清晰、不模糊的,目标是单一并已界定好的,所有备选方案和结果是可知的,并且最终选择可以最大化结果。
第二种方法是有限理性模型,即管理者可以理性地制定决策,但受限于自身获得信息的能力。
管理者只能寻求满意的决策,即他们为有待解决的问题选择一种“足够好”的方案。
第三种方法直觉决策,即依据经验、感受和积累的判断能力而制定决策。

4.3
描述决策类型和管理者面临的决策情境
程序化决策是可以采用常规方式制定的重复性决策,适用于直观的、熟悉的和易确定的问题。
非程序化决策是专门的决策,适用于新的或非常规(非结构)问题,且包含的信息是模糊的、不完整的。
确定性是指由于所有结果都是已知的,因而决策人员能够做出准确的决策。
风险是指管理者能够对可能产生的结果估算概率,不确定性是指管理者不能确定结果,甚至不能做出合理的概率估算。

4.4
讨论群体决策
群体决策的优点是信息更加完全,方案更多,方案的接受程度更大,以及更具有合法性。
另一方面,群体决策浪费时间,可能被少数人所左右,产生遵从的压力并使责任模糊不清。
-
改进群体决策的三种方法是:
头脑风暴法(它是一种思想产生过程,鼓励提出任何种类的方案设计思想,同时禁止对任何方案进行批评)
名义群体方法(在决策过程中限制讨论)
电子会议(这种最新的团体决策方法将名义群体技术与尖端的计算机技术结合起来)
4.5
讨论决策制定的当代专题
当管理者管理来自于不同文化的员工时,在制定决策前,必须了解员工的共同点和可以接受的行为。
在决策时,一些人对与他人接触过于紧密会感到不舒服,或者不愿意表现出与他人存在过多的分歧。
同时,管理者在制定决策时应富有创造力,因为它使决策者更全面地理解和评价问题,包括“看见”那些别人看不见的问题。
5.1
讨论计划工作的本质和目的
作为首要的管理职能,计划是管理者做其他所有事情的基础。
我们关注的是正式的计划,也就是说,设定一个具体的时间期限内要实现的具体目标,形成书面文字,并且制订具体的计划以确保这些目标得以实现。
-
管理者需要进行计划有四个原因:
①计划能使行动协调一致;
②降低不确定性:
③可以减少重复和浪费的活动;
④确定目标和标准以实施控制。
虽然计划遭到批评,但是证据表明组织受益于正式计划工作。

5.2
解释管理者如何进行战略管理
管理者通过战略管理过程制定组织的战略,它包含六个步骤,涉及战略规划、实施和评估。
这六个步骤如下:
①明确公司当前的使命、目标和战略;
②外部分析;
③内部分析——第二步和第三步统称为SWOT分析;
④制定战略;
⑤实施战略;
⑥评估结果。

-
这个过程的最终结果是制定公司战略、竞争战略和职能战略,这使得组织能确定和从事其业务并实现其目标。

5.3
比较设定目标和计划的各种方法
大多数公司的目标被分为战略目标和财务目标。
我们还可以将目标分为宣称目标和真正目标。

-
在传统的目标设定中,目标由最高管理者设定,自上而下贯穿整个组织,并分解为每个部门的子目标,
组织还可以使用目标管理法,这是一种通过共同商定来制定目标的过程,并利用这些目标来评估员工绩效。

-
计划类型通过计划广泛性、时限性、特定性和使用的频次来描述。
计划可以由正式的规划部门或更多的组织成员共同参与制订。
5.4
讨论当代计划工作所面临的问题
当代计划工作面临的问题之一是要在动态环境中计划,这通常意味着计划要具体、灵活。
-
此外,尽管环境高度不确定,持续性地制订计划依然很重要。
最后,由于在动态环境中计划自上而下贯穿组织的时间太少,所以应该允许较低层级的员工参与设定目标和制订计划。
-
另一个问题是利用环境分析能够更好地分析外部环境。
环境分析的其中一个方法是竞争情报,它在发现竞争对手行动方面尤其有用。
6.1
描述组织设计的六大要素
第一,工作专门化是指把工作活动分成单个任务。

-
第二,部门划分是指如何组织工作,通常有五种类型:按职能、产品、顾客、地区或流程划分部门。

-
第三,职权、责任和权力——这三者都与完成组织中的工作任务有关。
职权是指管理职位所固有的发布命令和希望命令得到执行的权力。


-
责任是指获得职权后执行工作的义务。
权力是指个体影响组织决策的能力,与职权不同。

-
第四,管理幅度是指经理能有效管理的员工数目。
第五,集权与分权涉及组织决策的层级——决策由管理高层做出还是把决策制定权下放给组织低层的经理。
第六,正式化是指一个组织工作标准化的程度以及员工行为受规则和程序影响的程度。
6.2
识别有利于机械模式或有机模式的权变因素
机械式组织设计具有科层制结构特征,而有机组织设计则更具流动性和灵活性。

-
战略——决定——结构要素认为,当组织战略从单一产品向产品多元化发展时,组织从有机式结构转向机械式结构。
当组织规模扩大时,就需要更具机械式特征的结构。
技术越不平常,就应当采用更具有有机式特征的结构。
最后,稳定的环境与机械式结构更相配,动态环境与有机式结构更相宜。
6.3
比较和对比传统的与当代的组织设计
传统的结构设计包括简单、职能和分公司结构。

-
简单结构部门少,管理幅度宽,职权集中于一人,正式化程度低。
职能结构是把具有相同或相关的职业专长组织在一起。
分公司结构是由不同的业务单位或分部组成。
-
现代结构设计包括以团队为基础的结构(整个组织由工作团队组成);

-
矩阵与项目结构(员工短期或持续地从事项目工作)和无边界组织(结构设计不受人为的边界限制)。
无边界组织既可以是虚拟组织,也可以是网络组织。

6.4
讨论当今组织面临的设计难题
设计难题之一是如何保持员工之间的联系,这可以通过使用信息技术来解决。
另一个难题是理解全球差异对组织结构的影响。
尽管组织结构和战略在世界范围内具有相似性,但是组织内的行为是不同的,这将影响某些设计元素。
第三个难题是设计一种充满成为学习型组织理念的结构。

-
最后,管理者正在寻求设计一种高效和有效的弹性工作安排。
可供管理者选择的方案有远程办公、压缩工作周、弹性工作制、职务分担和非固定工等。
7.1
描述人力资源管理过程的重要组成部分及其影响因素
人力资源管理过程由八项活动组成,可为组织配备高效称职的人员,这样的员工能够长期维持高水平的绩效。
-
前三项活动分别是雇佣计划、通过招聘增员与通过解聘减员、甄选。
接下来的两个步骤是帮助员工适应组织和确保他们的技能与知识不过时,因而涉及情况介绍和培训两项人力资源活动。
-
人力资源管理过程的最后几个步骤是:确定绩效目标,纠正绩效改进中所暴露的问题,以及帮助员工维持高绩效水平。
这几个步骤通过绩效评估、薪酬与福利以及安全与健康保障这几项人力资源活动来完成。
尽管其他环境条件如重构、规模紧缩、多样化等会影响人力资源管理过程,但其最大的影响因素是法律。

7.2
讨论有关识别和选择称职员工的工作
第一项工作是雇佣计划,包括工作分析以及工作说明书和工作规范书的编制。
如果存在职位空缺,就要进行招聘。
招聘是指努力找出一批潜在的应聘者。

-
组织通过规模紧缩解决人员冗余问题。

-
甄选是指确定谁最胜任工作。
甄选方法必须既可靠又有效。
管理者可能会给潜在的员工提供现实工作预展。

7.3
解释如何为员工提供必需的技能和知识
新员工必须适应组织文化,并进行培训和学习以便以一种与组织目标相一致的方式从事工作。
情况介绍,包括岗位、部门及组织的情况,
可为新员工提供了解其工作的信息。
培训旨在帮助员工提高从事工作的能力。


7.4
描述留住高效称职员工的策略
在这方面起重要作用的两项人力资源管理活动是管理员工绩效及制订合适的薪酬与福利方案。
-
管理员工绩效包括确定绩效标准和对绩效进行评估以了解员工是否达到标准。
管理者可以采用多种绩效评估方法。
如果员工的绩效没有达到规定的水平,管理者应当了解原因并采取相应的措施。

-
薪酬和福利方案有助于吸引和留住能干称职的人员。
管理者必须确定谁得多少报酬以及提供哪些福利。

7.5
讨论当代人力资源管理问题
规模紧缩是有计划地削减组织中的工作岗位,组织必须从留职者和离职者的角度来管理紧缩问题。

-
员工多样化必须通过招聘、甄选和情况介绍等人力资源管理活动来管理。
性骚扰是组织和管理者要特别注意的问题,也就是说,必须形成计划和机制以便对所有员工进行这方面的教育。
职场精神是指组织努力使员工的工作更有意义。
最后,组织正在想办法控制人力资源成本,尤其是医疗保健成本和退休金成本。

8.1
定义组织变革并比较变革过程的两种观点
组织变革是组织在人员、结构、技术方面的一系列改变。

-
静水行船式变革观认为变革是事物正常运转过程中的偶然中断,变革可以通过勒温的变革三部曲(解冻——变革——再冻结)加以计划与管理。
激流泛舟式变革观则认为变革是持续不断的,对变革的管理也是个持续的过程。

8.2
解释如何管理变革阻力
人们*制抵**变革是因为不确定性、习惯、关心个人得失或者认为变革可能并非出于组织的最佳利益。
-
减少变革阻力的技术包括教育与沟通(通过让员工了解变革努力的合理性来减少变革的阻力)
参与(让那些直接受到变革影响的成员参与决策的制定过程)
促进与支持(给予员工实施变革所需的支持和帮助)
谈判(交换某种有价值的东西达成一种协议以减少变革的阻力)
操纵与合作(扭曲或歪曲事实而使变革显得更具有吸引力)
强制(使用直接威胁或*力暴**)

8.3
描述管理者需要了解员工压力的哪些方面
压力是人们在面对超出他们承担范围的过度的需求、限制或机会时的一种反常反应。
压力的症状可以是生理方面、心理方面或者行为方面的。
压力可以由个人因素以及与工作相关的因素导致。

-
管理者可以通过使员工与工作相匹配、改善组织沟通、实施绩效管理方案或工作再设计等手段等与工作相关的因素来减小员工的压力。
解决产生压力的个人因素是很棘手的,但管理者可以采用员工咨询、时间管理和健康计划等方法。
8.4
讨论激发创新的方法
创造力是指以独特的方式整合各类思想,或在各类思想之间建立独特联系的能力。
创新则是指吸收一种创造性思想并将其转化为有用的产品、服务或生产的过程。
-
一个创新的环境包括结构、文化以及人力资源等因素。
重要的结构因素包括有机式的结构、丰富的资源、组织各部门之间频繁的沟通、最小的时间压力、组织支持;重要的文化因素包括接受模棱两可、容忍不切实际、最小的外部控制、容忍风险、容忍冲突、重视结果甚于方法、强调开放式系统、提供积极的反馈。
重要的人力资源因素包括高度的培训和发展承诺、高工作保障、鼓励个人成为革新能手。

9.1
界定组织行为研究关注的重点和目标
组织行为关注三部分内容:个体行为、群体行为和组织的各方面。
组织行为学的目标是解释、预测和影响员工的行为。

-
员工行为主要包括六方面。
员工生产力是衡量工作效率和效能的绩效指标。
缺勤指未能上班。
离职指自动或非自动地离开组织。
组织公民行为并不属于员工正式的工作描述部分,但能够促进组织的有效运作。
工作满意度是指员工对其工作的一般态度。
职场不当行为是指对组织或组织内的个体产生潜在的不利影响的员工行为。
9.2
解释态度在工作绩效中的作用
态度是关于人、事物或事件的评述性陈述。
感知成分是指个体的信念、意见、知识或信息。
情感成分是个体的情绪或感受部分。
行为成分是指以某种方式对某人或某事表现出某种行为的意图。
-
与工作有关的态度有四种:工作满意度、工作投入、组织承诺和员工参与。
工作满意度是指员工对于他的工作的一般态度。
工作投入是指员工认同自己的工作、积极参与工作、认为自己的工作绩效对自我价值重要的程度。
组织承诺是指员工对组织及其目标的认同度,以及继续留在组织中的期望。
员工参与是指员工与其工作的联系、对工作的满意和热情。
根据认知失调理论,个体通过改变态度、行为和理性化不一致性,以降低态度与行为不一致。
9.3
描述不同的个性理论
MBTI的衡量方法包括四个维度;社会交际、数据收集的倾向、制定决策的倾向,以及制定决策的风格。
五大个性模型包含五种个性特质:外向、认同、责任、情绪稳定和开放。
另一种考察个性的理论是通过五项个性特征解释组织内的个人行为:控制倾向、马基亚维利主义、自尊、自我监控及风险偏好。
最后,人们如何在情感上做出反应和如何处理情感是个性的表现。
情商高的人具有观察和处理情感和信息的能力。

9.4
定义感知和描述影响感知的因素
感知是为了解释环境而组织和解释感觉印象的过程。
归因理论帮助解释我们如何对人们进行不同的判断。
-
它取决于三种因素。
差异性是指个体是否在不同情况下表现出不同行为(即行为是不同寻常的)。
一致性是指其他人面对相似情境时是否都有相同的反应。
一贯性是指员工从事某些行为是否有规律性和一贯性,这三个因素的高低可以帮助管理者决定员工行为是归因外部还是内部的因素。

-
基本归因错误是指我们倾向于低估外部因素的影响和高估内部因素的影响。
自利偏差是指我们倾向于将成功归咎于内部因素而把失败归咎于外部因素。
判断他人所使用的简便方法包括选择性感知、假设相似性、刻板模式和晕轮效应。

9.5
讨论学习理论及其与塑造行为的联系
操作性条件反射认为行为是其结果的函数。
社会学习理论认为个体通过观察他人身上发生的事情和直接经验进行学习。
管理者通过系统强化每一个连续的、使个体逐渐接近理想反应的步骤,从而塑造或影响个体行为。
-
塑造员工行为可以通过以下几种方式实现:
正面强化(提供员工期望的奖励)、
负面强化(终止或逃避令员工愉快的行为)、
惩罚(惩罚不理想的行为)、
消除(排除任何强化)。
9.6
讨论组织行为学的当代专题
管理Y一代员工的挑战是他们给职场带来了新的态度。
着装、科技和管理风格等方面都会产生冲突和抱怨。
要处理职场不当行为,关键是要认识它的存在;
仔细观察潜在员工有可能做出消极行为的倾向;
最重要的是,通过调查员工的工作满意度和不满意度而关注员工的态度。

10.1
定义群体和描述群体发展的阶段
群体就是两个或两个以上相互影响、相互依赖的个体为了达到某一特定目标而组成的集合体。
正式群体是由组织建立的工作团体,有着明确的分工和指定的任务,且行为由组织目标所规定,并为其服务。
非正式群体具有社会属性。

-
形成阶段有两个时期:加入群体和界定群体的目标、结构和领导关系。
震荡阶段的内部冲突在于谁将控制群体和群体需要做什么。
在规范阶段,当规范确定后,成员将建立起紧密关系和凝聚力。
在执行阶段,群体成员开始致力于群体的工作。
在解散阶段,群体为其解散做准备。

10.2
描述群体行为的主要概念
角色是居于某一社会单位中某一特定位置的个体所期望扮演的一组行为模式。
在特定时期,员工根据当时他们所属的群体调整自己的角色。
-
规范是群体成员共同接受的标准。
它们非正式地向员工传达出哪些行为是可以接受的,哪些是不可以接受的。
地位是指个体在一个群体中的威望等级、位置或是级别。
-
另外,群体规模会从多方面影响群体行为。
小群体完成任务比大群体快。
但是,由于多样化的投入,大群体经常在搜寻事实方面表现得更好。
因此,大群体通常比较擅长解决问题。
最后,群体凝聚力的重要性在于其能够影响群体实现目标的有效性。

10.3
讨论群体如何发展为有效的团队

-
有效的团队具有共同的特征。
他们有足够的资源、领导与结构、信任的气氛以及反映团队贡献的绩效评估和奖励机制。
这些团队的成员拥有技术专长、解决问题、制定决策、人际交往技能和合适的个性,尤其是对于新经验的意识和开放态度。

-
有效的团队还倾向于较小的规模和多样化的背景,其成员可以承担不同角色并愿意成为团队一部分。
工作为成员提供了自由和自主权,运用不同技能的机会,完成整个、明确的任务或产品的能力,以及会对他人产生重要影响的任务或项目。
最后,有效团队的成员相信团队的能力,并致力于共同的计划和目标、具体的团队目标、可控制的冲突以及最小程度的群体懈怠。

10.4
讨论管理团队的当代专题
管理全球团队具有多方面的挑战,
包括团队组成的因素,尤其是多样化的文化特征;
团队结构,尤其是顺从性、地位、群体懈怠和凝聚力;
团队过程,尤其是沟通和管理的冲突;
以及管理者使团队得以运作所承担的角色。

-
管理者还需要知道什么时候不需要运用团队模式。
为此,他们可以评估工作由多人去做是否做得更好;
工作是否可以为团队成员创造一个共同的目标或一系列目标;
以及团队成员之间的相互依赖程度。
11.1
定义和解释激励
激励是指一种过程,通过这个过程,一个人的努力被调动、指向和持续到目标的实现。
-
这个定义具有三个关键的要素:精力、方向和坚持。
精力要素是对强度或干劲的衡量。
高度的努力需要指向通往组织目标能够实现的道路。
员工必须坚持自己的努力直到这些目标的实现。
11.2
比较早期的激励理论
根据马斯洛的理论,随着需要的大幅满足,
个人的需要依照五个层次(生理需要、安全需要、社会需要、尊重需要、自我实现需要)上升。
已经满足了的需要不再具有激励作用。

-
遵循X理论的管理者相信,人们并不喜欢工作,也不想负责任,所以他们必须受到恐吓和胁迫才会工作。
遵循Y理论的管理者假定人们喜欢工作,愿意承担责任,所以他们具有自己的动机和方向。
-
赫兹伯格的双因素理论认为,与工作满意相联系的内在因素对人们具有激励作用。
与对工作不满意相联系的外在因素只会使人不满意。

-
麦克莱兰的三需要理论认为满足三种需要是人们工作的主要动机。
这三种需要包括成就需要、归属需要和权力需要。

11.3
比较当代激励理论
目标设定理论认为,具体的目标会提高绩效,相对困难的目标如果被接受,则会导致比较容易的目标更高的绩效。
目标设定理论的要点包括达到目标的工作意向是工作激励的重要源泉;
具体的相对艰巨的目标比一般化的目标会产生更好的效果;
员工参与目标设定可能有利于分配工作任务,但不一定总是这样;
反馈,特别是自我生成的反馈,可以引导和激励员工行为;
影响目标设定的因素包括接受目标的承诺、自我效能评价以及国家文化。

-
工作特征模型认为,存在五种核心工作维度(技能多样性、任务同一性、任务重要性、自主性、反馈)可以用来使工作设计得具有激励作用。
公平理论强调员工会怎样与相关人员比较他们的劳动付出与所得报酬的比率。
如果员工认为自己待遇不公平,会影响他们的行动。
程序公平与分配公平相比,对员工满意度有更大的影响。


-
期望理论认为,当人们预期某一行为能给个体带来某种既定结果,且这种结果对个体具有吸引力时,个体将趋向于以此为基础采取这一特定行为。
期望是努力-绩效的关联性(个体感觉到通过一定程度的努力而达到工作绩效的可能性);
工具是绩效-报酬的关联性(个体对于达到一定工作绩效后即可获得理想报酬的确定程度);
价值是报酬的吸引力(这个报酬是不是我想得到的)。


11.4
讨论当前的员工激励问题
大多数激励理论是在美国提出来的,具有北美特征。
有些理论(马斯洛的需要层次论、成就需要和公平理论)在其他文化背景下作用可能不会很明显。
但是希望从事有趣的工作似乎对所有员工来说都是重要的,赫兹伯格的内在激励因素也许具有普适性。
-
在激励各种独特的员工群体时,管理者面对挑战。
多样化的员工队伍需要灵活性。
专业员工希望工作具有挑战性和得到支持,他们从工作本身得到激励。
非全职员工希望有机会成为全职员工或得到技术训练。
-
公开管理重视与员工共享财务信息,使员工由此了解到他们工作的意义。
员工认可计划是指个人对优秀工作的关注、认可和赏识。
根据工作绩效支付报酬是可变的以某种绩效标准为基础的报酬计划。
12.1
定义领导者和领导
领导者是指拥有管理权力并能够影响他人行为的人。
领导就是带领并影响一个团队,实现其目标的过程。
领导是管理的四大职能之一,所有的管理者都应该是领导者。
12.2
比较早期的领导理论
早期尝试定义领导者特质的研究都没有取得成功,后来有学者归纳了领导的七个特质。
艾奥瓦大学的研究总结出三种领导风格,得出的结论是,民主式领导下的群体成员满意水平通常比独裁式领导要高。

-
俄亥俄州立大学的研究则指出了领导行为的两个维度——定规与关怀。
定规和关怀均高的领导者常常能获得更高的团队绩效和满意度,但也并非总是如此。
密歇根大学的研究小组也得出了领导行为的两个维度,他们称之为员工导向和生产导向,并指出员工导向型领导者能带来群体的高生产率和高工作满意度。
管理方格论在“关心人”和“关心生产”两个维度的基础上提出了五种领导风格。
尽管该理论认为同时高度关心人和任务的领导者表现最佳,但是也没有足够的证据支持这一结论。
上面的领导行为理论表明,领导者行为的两个本质:一是关心任务,二是关心人。
12.3
描述四种主要的权变领导理论
菲德勒的模型尝试去定义各种特定情境下的最佳领导风格。
他设计了最难共事者问卷来测量领导者的基本风格的两个维度——关系导向和任务导向。
菲德勒还假设领导者的领导风格是固定不变的。
他用了三个权变维度来衡量各种管理情境:领导者——成员关系、任务结构和职位权力。
他的模型表明在非常有利或非常不利的情境下,任务导向的领导者会取得更好的绩效,在适度有利的情境下,关系导向的领导者会取得更好的绩效。

-
赫西和布兰查德的情境领导理论根据下属的成熟度区分了四种领导风格:
告知(高任务-低关系)、推销(高任务-高关系)、参与(低任务-高关系)和授权(低任务-低关系)。
他们还划分了成熟度的四个阶段:
既没能力也没意愿(使用告知式领导风格)、没能力但有意愿(使用推销式领导风格)、有能力但没意愿(使用参与式领导风格)以及既有能力又有意愿(采用授权式领导风格)。
-
领导者-参与模型将领导行为和参与决策联系起来。
这一模型是一决策树,它包括七个权变变量和五种可供选择的领导风格。

-
豪斯的路径-目标理论确定了四种领导行为:指导、支持、参与和成就导向。
他认为领导者可以根据情境采用任何一种领导风格。
这一理论发现两类情境或权变变量会调节领导行为-结果关系:环境变量以及员工个性特征。
它还指出,领导者应该在员工需要的时候提供指导和支持,为员工安排通往目标的路。


12.4
描述领导的当代观点以及领导者面临的新问题
领导-成员交换理论认为领导者会把员工划分为圈内人和圈外人,那些在圈内的人将拥有更高的绩效评估等级、更少的离职率和更高的工作满意度。
-
事务型领导者通过提供报酬来换取产出,而变革型领导者则通过鼓励和激励使员工达到目标。
魅力型领导者是热情、自信的,他们用其自身的人格魅力和行为影响人们做出既定的行为。
愿景型领导者能够创造和清楚地表达一个现实的、可信的、有吸引力的、面向未来的愿景。
-
团队领导者的工作集中在两个主要方面:团队外部边界的管理和团队进程的推动。
领导者的角色可分解成四类:与外部相关者的联络者、困难解决者、冲突管理者和教练。

-
当代领导者面临的问题包括:对员工授权、民族文化和情商。
当领导者对员工授权后,领导者的角色就变成了非领导。
当领导者根据情境来调整他们的管理风格时,他们必须注意民族文化特征这一重要因素。
最后,情商被证明是有效领导的基本要素。

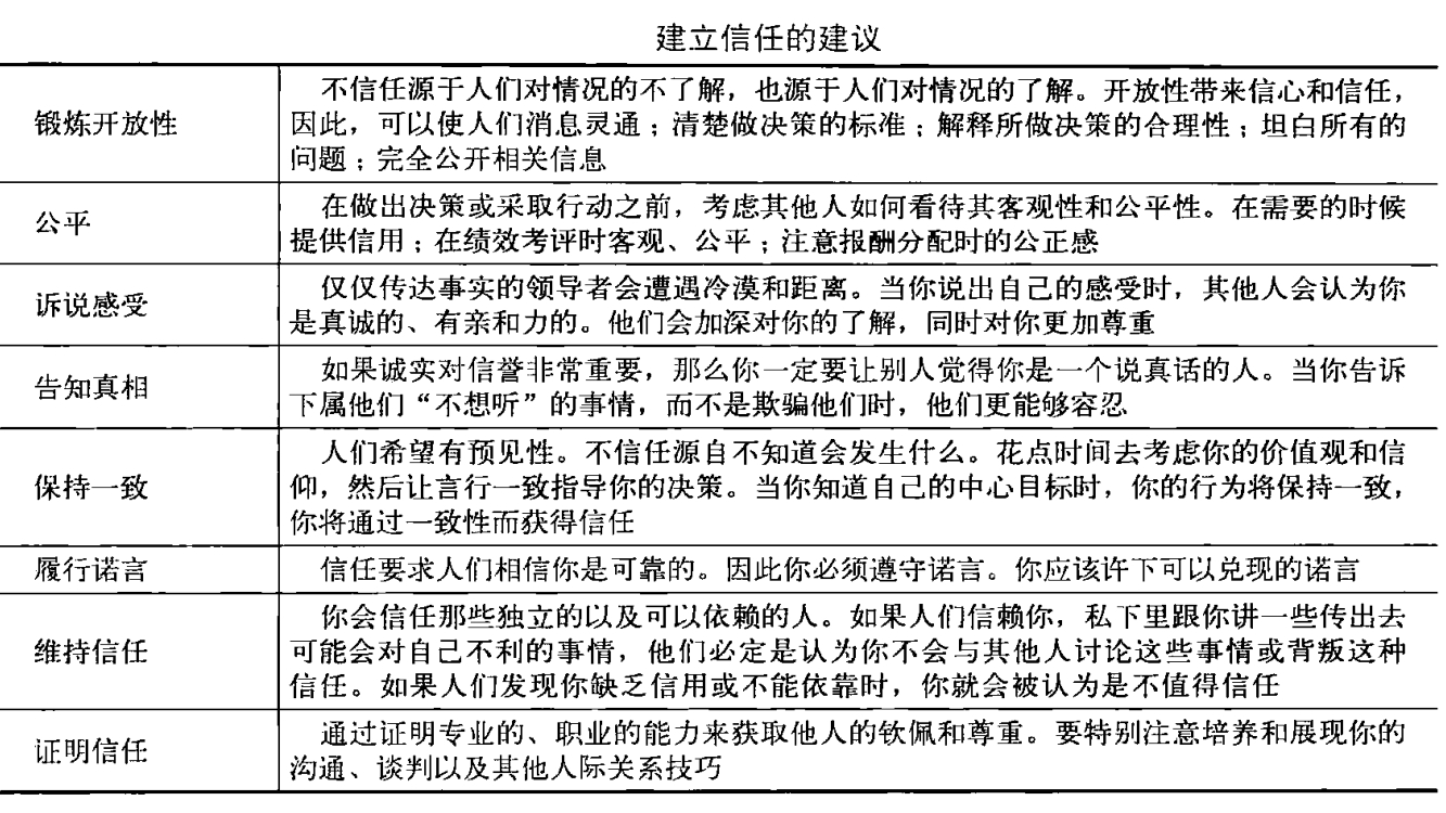
12.5
探讨信任是领导的本质
信任的五个维度包括:诚信、能力、一致性、忠诚和开放性。
诚信是指一个人的诚实和老实。
能力是指人的专业和人际关系方面的知识与技能。
一致性是指一个人的可靠性、可预见性和对情境的准确判断。
忠诚是指一个人维护和保全他人面子的意愿。
最后,开放性是指你信赖别人会告知你全部事实的意愿。

13.1
描述管理者需要了解有效沟通的哪些方面
沟通是意思的传递与理解。
沟通过程有七个要素。
-
首先,发送者或信息源拥有某一信息。
信息是要传送的标的物。
编码是将信息转化为符号。
渠道是信息传送的媒介。
解码是接收者将发送者的信息再次翻译。
最后就是反馈,让发送者知道信息是否已经被成功接收。

-
有效沟通的障碍包括过滤、情绪、信息过载、自我保护、语言和民族文化。

-
管理者克服沟通障碍的技巧包括使用反馈、简化语言、积极倾听、克制情绪和观察非语言信息。

13.2
信息技术如何影响管理沟通
信息技术已经彻底改变了组织成员的沟通方式。
它提高了管理者监控绩效的能力;
给员工提供更加完整的信息以更快地进行决策;
为员工合作和共享信息提供了更多的机会;
使人们无论何时何地都能充分沟通。
信息技术通过网络计算机系统、无线技术和知识管理系统对管理沟通产生了极大的影响。
13.3
讨论当今沟通中存在的问题
法律和安全问题以及人际沟通的缺乏是互联网世界的两大沟通挑战。
-
组织可以对知识进行管理,从而使员工能够容易沟通和分享他们的知识,互相学习更有效的工作方法。
其中一个方法是建立在线信息数据库,另一个方法是创建实践社区。
-
与客户进行沟通是一个重要的管理问题,因为进行什么样的沟通及如何进行,会对客户的服务满意度和他们是否会成为回头客产生重大影响。
从员工那里获取信息非常重要。
不应当忽略如此有价值的潜在信息。

-
最后,公司的沟通行为具有道德是非常重要的。
通过明确指导方针和回答那些能够迫使沟通者思考自己所选择的沟通方式及其带来的后果等问题来鼓励有道德的沟通。
14.1
解释控制的性质与重要性
控制是一种管理职能,涉及对活动进行监督,以确保其按计划完成,并纠正任何重要的偏差。
作为管理过程的最后一步,控制提供了与计划的联系。
如果管理者不进行控制,他们就无法知道目标是否得以实现。

-
控制很重要,这是因为:
①它是了解目标达到与否及其原因的唯一途径;
②它提供了信息与反馈,这样管理者就会放心地授权给员工;
③它有助于保护组织及其资产。
14.2
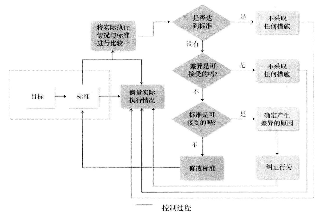
描述控制过程的三个步骤
控制过程的三个步骤是衡量、比较和采取行动。
衡量要决定如何衡量实际执行情况,以及衡量什么。

-
比较是审视实际执行与标准(目标)之间的差异。
可接受范围外的偏差需要引起关注。

-
采取行动可能包括以下方面:什么都不做、纠正实际执行或修正标准。
什么都不做是不言而喻的。
-
纠正实际执行可以采取两种不同的纠偏行动:
立即纠偏行动和根本性纠偏行动。
还可以通过提高或降低标准来对其进行修正。
14.3
讨论组织和管理者使用的控制类型
前馈式控制发生在工作开始之前。
同步式控制发生在工作过程中。
反馈式控制发生在工作完成后。

-
管理者可以使用的财务控制包括财务比率(流动性、杠杆、活动性以及获利能力)和预算。
管理者可以使用的一种信息控制是管理信息系统,它有规律地向管理者提供必要的信息。

-
其他信息控制包括综合控制与安全控制,如对组织信息起保护作用的数据加密、系统防火墙、备份数据等。
平衡计分卡也提供了从四个不同方面而非仅从财务角度衡量组织绩效的一种方式。
14.4
讨论当代控制问题
由于跨文化差异而需要对控制进行的调整主要体现在衡量和采取纠正措施方面。
工作场所关心的问题包括工作场所隐私、员工偷窃以及工作场所*力暴**。
对于每一个问题,管理者都需要有合适的政策,控制不恰当的行动,确保工作有效地完成。


15.1
界定运作管理及其作用
运作管理是将资源转化为最终产品和服务的转换过程,制造性组织是生产有形商品的组织。
服务性组织是以服务的形式生产无形产出的组织。
生产率是人和运作变量的合成物。
-
管理者需要寻找各种途径将人力资源成功地融入到运作系统中。
必须认识到运作管理在组织活动成功的整体战略中的重要作用。

15.2
界定价值链管理的本质和目标
价值链是组织工作活动的整个系列,从原材料加工到完成产品每一个步骤都增加价值:
价值链管理是沿着整条价值链流动的产品与信息整合的管理过程。
-
价值链管理的目标是制定价值链战略,从而满足和超越客户的需要和期望,并使价值链上所有成员的联系更加全面和紧密。
价值链管理可以使组织从四方面获益:改善采购、改善物流、改善产品研发以及加强客户订单管理。
15.3
描述价值链管理的过程
成功的价值链管理有六大要求:
协调与合作、技术的投资、组织流程、领导、员工/人力资源、组织文化和态度。

-
价值链管理的阻碍包括:
组织障碍(拒绝信息共享、不愿接受地位的改变,或安全问题)、
不支持的文化态度、
缺乏要求的能力以及员工不愿意或没有能力完成任务。

15.4
讨论管理运作的当代专题
企业正在寻找各种方法如何运用技术,并通过广泛的协作和成本控制以改善运作管理。
ISO 9000是一系列国际质量管理标准,对流程制定了正式的指引,从而确保产品符合客户需要。
六西格玛是一套质量标准,它建立了一个目标,即每100万个零件或流程只有不超过3.4个缺陷。

-
项目管理是在一定预算内,按时实现特定要求以完成项目活动的过程,项目是有明确起点和终点的一次性活动。
流行的项目计划工具包括甘特图、负荷图和PERT网络分析技术。


