这么多的消息、这么多的推送,到底哪个才是真?
公务员、事业编、选调生、三支一扶,到底哪个待遇好?
我相信,点开文章的你一定还在这些报考方向中间纠结不定。
不要慌,接下来,小助手将详细地为大家分析这四种的区别,让大家能够更清晰地明白自己到底适合哪一方向。
首先,为大家讲解一下被长辈们极度吹捧的公务员。
在我国,公务员是指依法履行公职、纳入国家行政编制、由国家财政负担工资福利的工作人员。公务员一般招考的是非领导职务国家公务人员,公务员录用考试采取笔试和面试的方式进行,一般情况要求 35 岁以下,学历最低为大专及以上。(有些地区要求本科或以上)普通高等学历教育及非普通高等学历教育的其他国民教育形式(自学考试、成人教育、网络教育等)毕业生取得毕业证后,符合职位要求的资格条件的,即可报考。因此,公务员考试的报考条件更低一点,范围更广一点。
再说一下在长辈心中排名第二的事业编制。
事业编制,是指为国家创造或改善生产条件、增进社会福利,满足人民文化、教育、卫生等需要,其经费一般由国家事业费开支的单位所使用的人员编制。职员岗位一般应具有中专以上文化程度,其中六级以上职员岗位,一般应具有大学专科以上文化程度,四级以上职员岗位一般应具有大学本科以上文化程度。
了解完前两个大众类岗位后,下面的这个可能很多人就不清楚了,那就是选调生。
选调生,是各省*党**委组织部门有计划地从高等院校选调品学兼优的应届大学本科及其以上毕业生到基层工作,作为*党**政领导干部后备人选和县级以上*党**政机关高素质的工作人员人选进行重点培养的群体的简称。选调生与前两者相比,报考条件相对更高一些,当然福利待遇也会相应的更高一些。
该类岗位主要选调本科生、研究生中的*产党共**员、优秀学生干部,本科生大部分省份要求是应届毕业生、*共中***党**员、学生干部,三者缺一不可;研究生条件可酌情放宽,一般只要求*共中***党**员、应届毕业生。而且年龄限制本科毕业生年龄在25周岁以下,硕士研究生年龄在30周岁以下,博士研究生年龄在32周岁以下。选调生如果分配在有编制的公务员岗位就自然而然成为公务员,无需考试直接提拔,但人事归属不变;如果分配在没有公务员编制的岗位,则纳入所在市级机关组织部干部编制范围,再视工作调动而定。
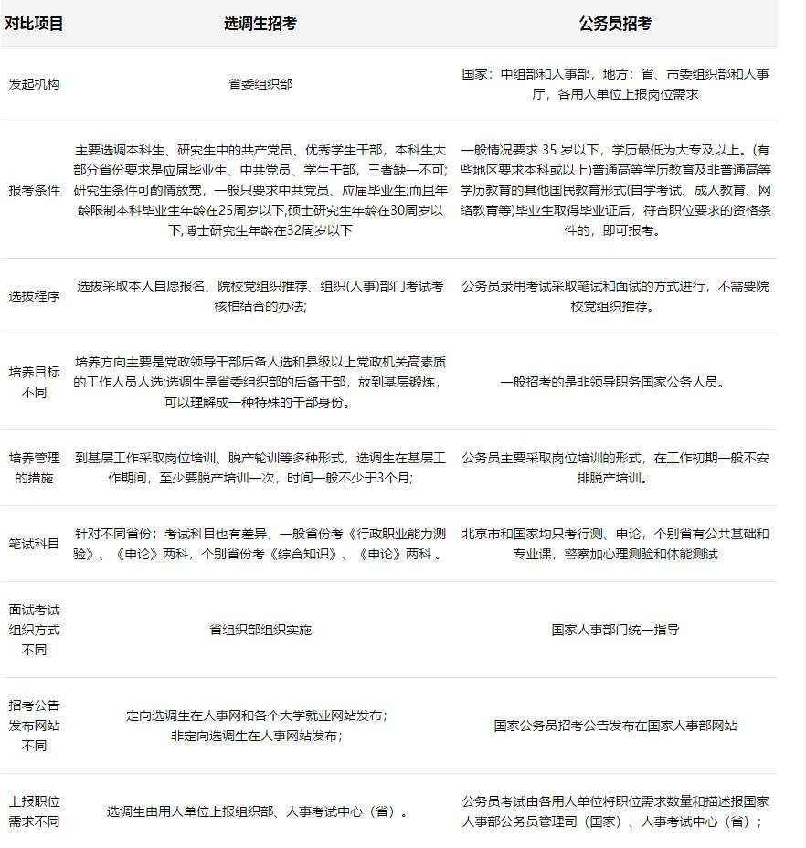
下面就是选调生和公务员详细的对比图:

最后,再跟大家说一下同样关注较少的“三支一扶”。
“三支一扶”是指大学生在毕业后到农村基层从事支农、支教、支医和扶贫工作。计划的政策依据是国家人事部2006年颁布的第16号文件《关于组织开展高校毕业生到农村基层从事支教、支农、支医和扶贫工作的通知》,其目的在于为高校毕业生向基层单位落实就业问题提供具体的指导和保障。
相信你们对这四类岗位应该有了更加清晰的认知,也更加清楚自己更加适合哪一方向了吧?不管最终你选择了哪一方向,都一定要坚持下去,一鼓作气,登上顶峰!