字数统计:5331字 预计阅读时间:约10分钟

长沙市是湖南省省会,位于长江中游和湘江下游地区,地处长浏盆地西缘。截止到2019年底,长沙市总面积11 819 km2,常住人口839.45万,地区生产总值达到11 574.22亿元。目前,全市下辖芙蓉区、天心区、岳麓区、开福区、雨花区、望城区6个市区及长沙县、浏阳市、宁乡市3个县市。长沙市坚持“以人民为中心”的发展思想,率先成立城市人居环境局,努力解决“城市病”突出问题,提高居民生活获得感、幸福感,已连续12年获评“中国最具幸福感城市”。
2019和2020年长沙市作为城市体检试点样本城市,在整体宜居的人居环境中也存在亟需解决的微小城市病症。但当前长沙市除政府部门外,第三方城市体检研究较少,指标体系和评估标准还有待完善。因此,以样本城市长沙市为例,基于多源数据进行城市体检来评估城市要素现状水平,探究其发展的短板和不足,可对其他城市的城市病诊断评估提供参考。
城市建筑开发强度
根据市辖区建成区内建筑物数据,以研究范围内80个街道为评价单元,计算其建筑开发强度。结果显示,建筑开发强度高的地区分布在芙蓉区、开福区和天心区的街道,而望城区街道的建筑开发强度都处于较低水平。总体来看,长沙市建筑开发强度水平不高,在空间分布上主要集中在城市中心城区街道,建成区外围街道土地的集约利用程度仍需要提高(图2)。

图2 街道建筑开发强度分布
Fig.2 Distributionof street building development intensity
社区便民服务设施覆盖率
社区便民服务设施是为社区居民提供各种公共性、服务性的生活必要设施,根据《长沙市居住公共服务设施配置规定(试行)》的要求,围绕居民日常生活需求,参考文献将POI数据分为教育、养老、医疗、交通、文体、商业等6个一类指标和21个二级指标(表2)。由于不同二级指标评估内容具有重叠性,考虑到指标之间可以相互替代,因此只要社区包含一级指标下的任意二级指标,则视为该社区拥有此类设施覆盖。
表2 便民服务设施指标内容
Table2 Index contentof convenient service facilities

图3显示,在评价范围*共中**有259个社区,其中6类便民服务设施完全覆盖的社区有85个,占比32.82%;拥有5类设施覆盖的社区有74个,占比28.57%;拥有4类设施覆盖的社区有41个,占比15.83%;拥有3类及以下设施覆盖的社区有59个,占比22.78%,其中完全没有便民服务设施覆盖社区的有15个,占比5.79%。超过77%的社区便民服务设施在4类及以上,是社区服务水平较高的地区。而覆盖率低的社区主要分布在离市中心较远的建成区边缘。

图3 社区便民服务设施覆盖类型数分布
Fig.3 Distributionof the number of coverage types about community convenience service facilities
从便民服务设施分类覆盖情况看(图4),商业、医疗、教育设施覆盖程度较高,分别达到89.19%、79.92%和78.76%。养老、文体设施覆盖率较低,只有43.24%和63.71%,各类别便民设施覆盖率有明显差异。这表明长沙市在公共服务设施完整性和共享性上还存在较大提升空间,特别是随着人口老龄化社会的到来,社区养老服务设施覆盖应该有所加强。

图4 社区便民服务设施分类覆盖率
Fig.4 Classifiedcoverage rate of community convenience service facilities
房租收入比
与流动人口收入相匹配的租房价格成为刻画人口住房问题的重要指标,房租收入比反映住宅租赁市场的运行状况,也影响流动人口的生活质量。通过链家网采集互联网小区租房价格数据,经过清洗、去重等处理后由小区的租房租金和租房面积信息可获得住宅单位面积租金,与各区县统计的人均城镇可支配收入数据相除得到房租收入比(图5)。

图5 市辖区房租收入比
Fig.5 Rental incomeratio for municipal districts
根据市辖区2 545个小区租房数据分析,各区县房租收入比为0.005 7~0.006 6。其中,望城区人均城镇可支配收入在所有区县中最低,因而其房租收入比最高;芙蓉区平均单位面积年租金最高,因而其房租收入处于较高水平;雨花区因为较低的单位年租金和较高的人均可支配收入,成为市辖区内房租收入比最低的区县。
综合评估结果分析
长沙市城市体检综合分析需要通过专题评估和指标诊断识别城市发展的特色和短板,为城市精细治理的对策和方案制定提供参考依据。
城市体检专题评估
总体上,长沙市城市体检指数得分为0.833(最大值为1),表3显示,长沙市城市建设和管理整体上有较好表现,特别在生态宜居、整洁有序方面,而交通便捷和安全韧性方面仍需加强。
首先,从全市整体上看,生态宜居得分最高,主要表现在城市中心城区人口密度合理,空气、水环境质量较好,由于城市资源集约利用程度较高,生态环境保护和治理力度逐渐增强,城市人居环境整体良好。整洁有序得分次之,主要表现在生活垃圾和生活污水处理能力较强,环卫设施分布密度高。交通便捷得分最低,主要表现在高峰时段机动车速度较低,常住人口职住分离度较大,以及路网形态分布不合理等。安全韧性方面得分也较低,在重大突发事故和公共卫生安全上存在隐患,主要表现在消防站点、社区卫生服务中心覆盖率不高。
在风貌特色上,城市历史文化保护相对完整,旅游吸引与创收能力逐渐增长。在健康舒适上,社区服务基本达到要求标准,但社区建设管理仍然不足,社区住宅条件水平受限。在创新活力上,青年人*活口**力充足,创新营商环境逐渐改善。在多元包容上,群体包容性水平不高,对低收入群体和失业人群保障有待进一步加强;住房包容性表现良好,租房能力优异,对外来人口居住包容度高,是长沙市吸引人才的一大优势。
表3 长沙城市体检专题评估结果
Table3 Results ofurban physical thematic examination of Changsha

其次,从各市辖区专题评估结果看,岳麓区的专题指数平均值最高,得分为0.80,而望城区的评价值最低,得分为0.47。从不同专题高低水平的区域分布看(图6),生态宜居、健康舒适、整洁有序、创新活力专题最高值的区县都为芙蓉区,交通便捷专题在望城区最高,多元包容在雨花区最高,安全韧性和风貌特色在岳麓区最高。开福区和天心区各专题得分标准差较小,各指标发展水平较为均衡。

图6 市辖区专题评估结果
Fig.6 Thematicassessment results of municipal districts
城市体检指标诊断
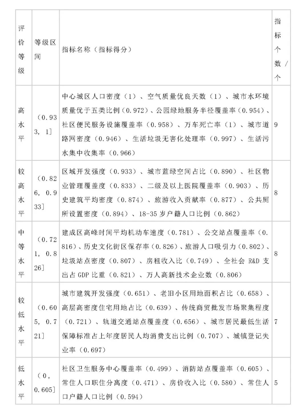
为更有效识别优劣指标结果,使评价等级类别差异最大化,采用自然断点法将所有指标值分为5个等级:高水平、较高水平、中等水平、较低水平、低水平。表4显示,在较高水平等级及以上的指标占比45.9%,处于较低水平及以下的指标占比32.4%,总体上长沙市城市运行状态良好,一些指标达到很高水平。
1)较高水平及以上等级指标分析
城市中心城区人口密度、空气质量优良天数、万车死亡率等指标评价得分值居于首位,达到参考标准区间的最高值,说明长沙市在人口疏解、空气污染治理、交通安全等方面已经实现有效管理。同时,生态环境保护、城市生活污废管理都达到较高水平。由于长沙市机构改组建立人居环境局,负责城市更新和历史文化保护等工作,因而人居环境质量得到有效改善。
2)中等水平等级指标分析
在交通方面,长沙市平均机动车速度和公交站点覆盖度处于中等水平,与标准区间还有一定差距。但由于历史文化保存较好,城市特色有所彰显,吸引了较多的旅游人口。城市创新活力方面由于省会优势、人才引进、营商环境改善等政策,使得全社会R&D支出占GDP比重和万人高新技术企业数都表现出良好优势。
3)较低水平及以下等级指标分析
便民服务设施整体水平较好,但社区卫生医疗、消防站点、轨道交通站点等设施覆盖率不高。同时,城市更新需要逐步进行,目前城市建筑开发强度与周边省会城市相比还有较大开发空间,住宅建筑也面临着老旧小区改造以及住宅用地集约利用等问题。另外,对低收入群体和失业人群的社会保障不够,与城市经济发展水平不相匹配,并且城市职住分离度大,通勤距离较长,给工作人群带来诸多不便。房价水平虽然与同等级城市相比较低,但在普遍高房价的现状下,仍然与人民生活水平不符。在同其他城市竞争人口时,长沙市也存在吸引力不足的问题。
表4 长沙市体检指标分级结果
Table4 Index gradingresults of urban physical examination of Changsha

结论与讨论
利用遥感数据、社会开放大数据和统计资料,建立多源数据融合的城市体检评估指标体系和计算模型,采用主观评估与客观评价相结合的方法,以长沙市为例,对城市自然资源本底特征和运行体征进行综合分析。得到的主要结论为:
1)长沙市生态宜居和整洁有序程度较高,交通便捷和安全韧性评价值较低,风貌特色、健康舒适、创新活力、多元包容处于中等水平。各项专题综合得分都在0.7以上,城市人居环境总体良好,但仍有提升空间。
2)从各市辖区专题结果可以看出,岳麓区平均得分值最高,芙蓉区评价结果最好的专题达到总专题数的一半,开福区和天心区各专题发展水平最为均衡,雨花区和望城区各自仅有1项专题达到最好,大部分区县的专题间发展情况有较大差距。
3)由城市体检指标诊断分析可知,长沙市中心城区人口密度、空气质量优良天数、万车死亡率等指标都在最好区间内,而完整公共服务设施覆盖度和共享性不够,住房条件、人群包容、职住分离等都没达到合理标准。可见对于涉及多要素综合导致的“城市病”,城市治理需要花费更长时间、采取更多措施来达到人居环境的改善效果。
针对长沙市城市体检评估诊断的“城市病”,结合城市不同区县发展情况,根据识别的城市发展短板提出治理建议(表5)。
表5 各区县主要“城市病”及建议
Table5 The main"urban disease" and Suggestions in each district and county

利用多源数据对长沙市进行城市体检,能有效结合静态统计数据和动态新兴数据的优势,为高效精确诊断城市病提供有力的数据支撑。同时,对城市资源环境、安全韧性、设施覆盖、创新活力等多方面构建指标体系,横纵向对比确立评估标准,能较为全面地识别城市发展的短板问题,可有针对性地对“城市病”进行治理。但本文仍然存在一些不足:1)由于各个城市发展特点不同,本文制定的城市体检指标体系不能完全适用于其他城市,还需要结合城市特色进行指标选取;2)指标参考标准值和区间根据相关规定设定和预估,具有一定主观性,同时指标权重没有与居民问卷调查情况结合,不能完全反映评价要素的重要程度。因此,今后城市体检工作需要在融合多源数据的基础上,进一步制定科学全面的指标体系和评估阈值,结合居民满意度调查,展开“城市病”诊断和治理。
部分资料来源:向雨,张鸿辉,刘小平,多源数据融合的城市体检评估——以长沙市为例,热带地理. 2021-03