熟悉中高端医疗市场的消费者通常知晓中端医疗险和高端医疗险在针对医院的范围上, 中端医疗险通常包括公立医院的特需和国际部,而高端医疗险不仅仅包括公立的特需和国际部还包括私立医院。中端医疗险在就医范围上通常是中国大陆区域,想扩展到中国大陆以外的区域通常要高端医疗险才能实现。 今天我们就来介绍一款中端医疗险,虽然它属于中端医疗险,但具备了一些高端医疗险才有的责任,比如可以去一些私立医院就医,甚至可以去一些香港指定医院就医,那就是利宝柏世利享医疗保险。我们来看看他有哪些保障责任:

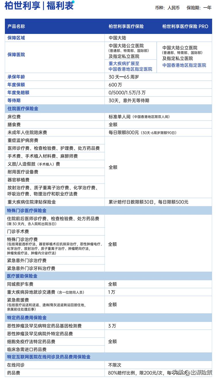
一、保障责任


1) 包含两个计划 : 一个是柏世利亨计划,一个是柏世利亨PRO计划。前者只能保险行业协会统一定义的28种重大疾病去香港指定医院就医,后者普通的疾病也可以去香港指定医院就医。
2) 从保障责任看: 分必选责任住院和可选附加险一门诊和可选附加险二住院拓展中国大陆的所有私立医院除昂贵私立。
3) 从住院免赔额看: 分0免赔,5000免赔,1.5万免赔和3万免赔。
4) 从医院选择类型看: 包含中国大陆所有的公立医院的普通部,特需部,国际部及一些指定的私立医院和香港地区的指定医院。
5) 从医疗费结算方式看: 在服务网络医院内就医可以享有医院和保险公司直接结算的服务--直付服务。有专门的直付列表医院可供查看。
二、相关费用
以40岁年龄举例,如下是柏世利亨仅住院的费用:
1)零免赔:3280.63元
2)0.5万免赔:2788.54元
3)1.5万免赔:1804.35元
4)3万免赔:1312.25元
以40岁年龄举例,如下是柏世利亨(PRO版)仅住院的费用:
1)零免赔:4280.63元
2)0.5万免赔:3852.57元
3)1.5万免赔:2782.41元
4)3万免赔:2354.35元
以40岁年龄举例,柏世利亨附加门诊的费用:11151.94元
备注:住院是必选责任,门诊是可选责任,如果想加门诊责任,需要额外加门诊责任的费用。也就是说一个40岁的人群如果选择住院0免赔PRO计划+门诊责任的费用是4280.63+11151.94=15432.57元。
三、其他方面
利宝柏世利享中端医疗险相比其他中端医疗险有一些特色:
1)市面上的许多中端医疗险尽管可以去公立的特需和国际部,但对住院的床位费有限额,比如每日2500的限额,比如标准的单人间(但需特需部,国际部最便宜费用的单人间),如果住院时最便宜的单人间没有,超出部分的费用需自己支付,而该款医疗险则没有床位费的金额限制。
2)市面上的中端医疗险普遍不能去私立医院,尽管该医疗险并不是可以去所有的私立医院,可以去一些指定的私立医院,但这些私立医院在市面上口碑也不错,比如在上海区域可以去上海嘉会国际医院,卓正医疗,上海美中嘉和肿瘤门诊部等;
3)市面上的中端医疗险普遍不可以去大陆以外的区域就医,柏世利享则可以去香港指定的一些医院就医,比如港怡醫院,香港明德医院,香港养和医院,香港中文大学医院,香港浸信会医院,希愈医疗等,由于香港是一个更加全球化的区域,拥有比大陆更前沿的药品和治疗手段,因此可以享用到更好的治疗服务和治疗技术。
柏世利享这款医疗险尽管属于中端医疗险,其实在一些方面具备了高端医疗险才有的责任,该说的重点都说了,是否匹配自己家庭的经济状况,是否能满足自己的就医需求,咱们消费者了解了以后,就可以做相对合理的决策了,你觉得呢?
过往微信公众号“出谋险策”文章回顾
.....
120篇:医疗费保安-安盛智选住院2023中端医疗险你值得拥有
118篇:AIG美亚尚雅高端医疗险在这
117篇-中间带臻合意2022中端医疗险你想知道的在这里
116篇-MSH欣享人生2023中端医疗险你想了解的都在这
114篇:2023年度上海居民医保开始缴费啦,勿错过缴费期
113篇-平安北极星中端医疗值得一看
112篇:2022上海少儿住院基金的那些事
111篇:京东安联成长优享2022少儿可单独购买的高端医疗
110篇:生孩子,生育津贴能领多少?
109篇:中间带新燕保2022少儿高端医疗险3大升级亮点
108篇:MSH 2022永安欣生代,少儿可单独购买的高端医疗险
104篇-孕中妈妈不错的高端医疗险选择--喜燕宝
102篇--猝死,哪些保险可赔付?
100篇:新燕保2022-不错的小朋友专属高端医疗
97篇:竟有保备孕女性国外生子妊娠并发症和新生儿风险的保险?
96篇:竟有保已孕女性赴美生子妊娠并发症和新生儿风险的保险?
94.安盛高医盛世臻选品质医疗触手可及
89.招商信诺醇悦和醇享高端医疗险有何不同?
88.招商信诺醇享人生高端医疗险的那些事
87.MSH欣享D中端医疗险让你欣然享有
86.MSH经典高端医疗险就是经典!
85.MSH精选高端医疗险为你精心挑选
84.Bupa高端医疗险,想你所想
82.保既往症的高端医疗-安盛尚越环球你值得拥有
81.安盛卓越环球高端医疗,不错的选择之一
77.如何为孩子规划教育金?
70.咨询教育金需求的三个典型案例
62.人寿保险公司被接管,对我们消费者有哪些影响?
44.连续缴纳26年社保,养老金能领取多少?
25.居民医保有哪些待遇?
......