福利:最新口语题库免费*载下**2019年5-8月口语新题P1P2P3题卡完整版PDF!关注本头条号(雅思中国),私信发关键词【口语新题】,即可获取*载下**链接!快去*载下**打印吧!
雅思考前一个半月的时间,不长也不短,如果能好好利用这一个月的时间,对于雅思考试成绩单提高有很大的帮助。 合理安排复习时间,时间不在于长久,而是你能把这些时间高效利用,其实备战时间拉得太长,反而会让自己失去了战斗的志气和毅力。
词汇永远是英语的根,没有词汇,啥都是空的。所以我这里想着重提醒的就是,词汇这关一定要过。词汇是万“试”之源,单词不认识,一切都是盲人摸象、用自己认识的字母拼凑、想象臆造单词的含义无济于事。其实我们真正词汇量距离雅思考试要求的8000+还是要狠下苦功的。不过雅思词汇更贴近生活,并没有很多生僻单词,所以一定程度上也是给大家减压许多。但是这里要提醒大家的就是,雅思听力,阅读,写作,口语的词汇,都是有不同要求的。
词汇要求:
听力词汇:能认,能听,能写,能用,听到反应要快。
也就是你听到一个词汇,马上能反应词汇的意思,然后正确拼写出啦。
阅读词汇:能认,只要能知道其意思就可以
写作词汇:能认,能写,能用,能正确拼写用在写作中
口语词汇:能认,能读,能用, 能正确标准发音用在口语中
听力
1. 听力词汇:能认,能听,能写,能用,听到反应要快。
王陆《语料库》,刘洪波的《剑桥雅思听力考点词真经》。一定要这些词汇啃下去。
王陆《语料库》用法:
第三章(共9个小结)、四(4个小结)、五章节(12个小结)的词汇,不断地听写,加快语速地听写,要的就是训练你的对词汇的反应能力,也是对词汇的熟悉程度。你总共有三周,21天的时间来听写,记住你只有21天的时间来听写这25个小结,而且必须掌握,听写的正确率达到90%以上。
第一遍:原速听写,核对记下你的正确率,当天晚上一定要抽出时间知记听写错误的单词;
第二个阶段:加速为1.4倍的语速听写,核对记下你的正确率当天晚上一定要抽出时间知记听写错误的单词;当你的正确率达到75% 到时候,再走到第三遍;
第三个阶段:听写加速为1.6倍,核对记下你的正确率,当你的正确率达到95%以上的时候,最好在备战计划的前三周就搞得自己的真题词汇听写正确率到达96%以上,之后你可以不用天天听写了,每隔几天去听写一次。
大家可以根据我这样的作为参考:
我就是听写了9遍,才能达到90%的正确率,所以掌握词汇真的很重。

详细计划:
Day1-Day7: 至少听写10个小结/Day(参考)
最好是能早上听写,晚上的时候需要你记一记听写错误的单词,同一个小结不能一天听写好几遍,一定要放到第二天,不同章节的小结听写可以放到同一天,按照你的听写准确率,合理安排你的每一天要听写的小结。
1) 第一遍原速听完所有的25个章节,按照你的第一遍的正确率,来安排你后面的语速1.4倍,语速1.6倍
2) 听完原速的,不管你正确率如何,都要进入到语速为1.4的听写,一遍一遍听写,直到你的听写正确率达到75%,走向语速为1.6倍的。不断地听写,直到你的听写正确率达到75%,走向语速为1.6的
Day8-Day14: 至少10个小结/Day,同样的晚上需要记住听写错误的单词
在这个星期,你的1.4倍语速听写正确率一定要达到75%了,如果这一周,你的进度还不能走向语速为1.6的,一定要加快进程,进入1.6倍的语速听写。
Day15-Day21: 至少15个小结/Day,同样的晚上需要记住听写错误的单词
语速为1.6的听写,争取在这一周听写正确率为90%,那么你可以稍微松一松了。
总之,语料库的第三、四、五章的25个小结,你一定要控制在21之内。之后的20天,你需要的是每天听写,刘洪波的《剑桥雅思听力考点词真经》,都是有听力音频的。
刘洪波《剑桥雅思听力考点词真经》
在上面的语料库的核心词汇记住之后,你再来听写刘洪波的这本《剑桥雅思听力考点词真经》,绝对会让你oh, it is it. 这样种感觉。这个步骤你有时间可以听写,但是我唯一要求的就是你一定要听,不一定要写,听到这个单词,你就一定能意识到它的意思。
1) 内容:剑桥4-10的所有test的所有section的考点词,以及每个section的同意转换,同意转述是听力的灵魂,所以你一定要记住这些同意转换
2) 任务:总共有剑4-10的所有test的所有section的,整理出来的雅思听力考点词。
7本*4test*4section=112个section的听力考点词:
基本上,Day22-Day 40: 112/20=7个section的听写完成,以及同意转换的记忆。其实我在考前一个小时,还是在去考场的路上听写这些考点词

2. 听力练习:Test 训练 Day1-Day
材料:剑4-剑8 LISTENING PART 作为练习,剑桥9-11.你可以选择用来模拟后期的
练习详情:
1) 第一步:在一张白纸上,写上日期和完成的TEST(例如CAM4 TEST1 1201)用1.5倍速完成一个TEST的所有习题
2) 第二步:对答案,先勾出错的题,但不要在旁边写上正确答案
3) 第三步:重新再听一遍做错的题写上新答案
4) 第四步:对答案
5) 第五步:原倍速跟读听力原文,注意这时候不要看答案背后的听力原文,应当每跟读完一句后,再去对照自己的跟读有没有错误,有错误的话就看着原文重新跟读(在这步请一定注意自己是哪里没听清楚,注意外国人的发音技巧)
错题总结,根据刘洪波的考点词积累自己的听力词汇同意转换。分析自己的薄弱环节,在这一个过程中,是最重要的
6) 口语复述,听力提高的同时,提高你的口语
第一步: SECTION1&2 听完脑海回忆
第二步: SECTION1&2 听完用口复述
第三步: SECTION1&2 用笔记录细节,再次用口复述
第四步: 以SECTION为单位,完成练习并对答案
第五步:听一句写一句,并对听力原文
任务:
1) Day1-Day30:剑4-8总共20个练习,共需要20个半天,每一天一个test练习
2) Day31-Day40:后期两个星期你需要整套模拟,剑桥9-10的8个test
3) 通过在白纸上练习可以清楚知道自己薄弱的环节,在时间充裕的情况下可以在书上重新练习;
4) 白纸上也可以明确看到自己的进步,刚开始错个20个很正常
考前模拟:剑9-10
在临考前几天,按照正常的考试时间完成剩下的4个听力练习
阅读
1. 阅读词汇:能认,只要能知道其意思就可以
不要觉得阅读好像对于我们中国考生是个强项,自己平时考试最厉害的也就是我们的阅读,也确实是这样,但是你的词汇一样很重要,词汇量,关乎你的做题速度,以及做题正确率。我们要想拿雅思7或者7+的总分,那么你的阅读一定要要上8分,所以其实拿8也表示那么容易的哈。词汇先过关的呀。
刘洪波《剑桥雅思阅读考点词真经》
阅读词汇只要你能认识其意思就OK,所以阅读词汇是最能在闲暇零碎时间进行记忆的,像我当时上课的时候,坐车的时候,吃饭的时候都会看看阅读词汇。阅读词汇多多益善,你一定要在闲暇的零碎时间,记得看阅读词汇。然后根据刘洪波的这个阅读考点词,积累其同意转换。其实感觉说到底,雅思就是一门同意转换的考试,听力和阅读都离不开这个同意转换,那么你唯一能破的就是,词汇量够多,同意转换积累够多。
2. 阅读练习:
材料:剑4-剑8
Day1-Day30:剑4-8总共20个练习,共需要20个半天,每一天一个test练习;
Day31-Day40:后期两个星期你需要整套模拟,剑桥9-10的8个test
第一步:在一张白纸上,写上日期和完成的TEST(例如C4 T1)所有习题
第二步:在50分钟内完成一个TEST,如听力部分一样在白纸上练习
3) 第三步:对答案
4) 第四步:研究自己为什么会做错,实在自己找不到原因可以看解析
5) 第五步:通读每一个SECTION的文章,要做到没有看不懂的单词和句型
6) 第六步:同意转换积累
7) 第七步:越到后面,你越能体会雅思阅读的出题规律,什么样的题型有什么要的特点和规律,自己要留点心,所谓你搞定雅思到底在考什么了,你就会真正掌握这门考试。反正就是一句话,不要觉得你每天完成任务就好,做这些的任务是为了让你慢慢熟悉雅思的考试特点,然后训练自己来应对雅思考试。所以你千万不要假努力,有些人被自己的每天的满满计划感动地要哭,其实你的效果可能并不好,所以你需要 的就是做完一个就要反思,这样自己才会慢慢提高。记住这一点。
总结:阅读永远是先保证正确,再去追求做题速度。要想或是快速读懂一篇文章,词汇量是关键,技巧的话,我也没啥,听说刘洪波的阅读课还不错,你要是有时间可以去看看。
写作
写作是比较头疼的部分,因为写作没有人能很准确的预测题库(不像口语)。而且雅思写作的分数真的比较难提高。一般写作6.5的算是已经很OK了。很多人雅思写作万年的5.5.所以说真的,雅思写作一样是要靠平时练习的,你需要长时间训练自己的写作逻辑,以及积累写作素材。
虽然雅思写作无法预测,但是有母题,很多题目都派生自她的母题,所以我当时训练的素材,就是用的9分达人的那个母题训练,雅思的母题总共有50多个,大家可以分配40天,可以看下面的这个图片,我当时就把整本书自己打印出来,也是服了自己。我想强调的两点是,逻辑思路+素材。
1. 写作词活:
看看,我这里就不再说写作词汇了,词活是包括了那些写作中的表达以及句子,我当时用的材料就是一本写作词活,但是我忘记那本书叫啥了,我记得词活就是长这样子的:不知道是不是郑庆利那本素材。如果找不到,其实顾家北的写作词活也是扛扛的。我基本每天都会手抄这些词活,记住写作词活要会写,会用的嘛!按照词活多少页,平均分到几天,每一天抄那么几页,其实很想说的,还是能刻意去用到没天的写作中,那是最好不过的。

写作词活的记忆,我觉得最有效果的就是,通过下面自己的训练,总结的那些词活,记忆是最好的,所以每天的雅思写作练习完成之后,别忘了记忆积累的词活。
2. 写作思路
这个我也很想推荐大家,站在巨人的肩膀上学会套取他们的技巧。你花几个小时听听那些专门研究雅思写作的老师们的方法,也是有效果的。作文还分大小作文。
1) 大作文
其实大作文也分很多种,由于篇幅的原因,我笼统地说一下,文章的结构是总分总的比较多一般开头一段,中间两段,最后一段。开头一段都是改写题目,如果是问你观点的题目,你就在第一段开诚布公地说出自己的观点,,但是对于argue类题目,,又不能表明自己的观点,还有那种问你利与弊的写作题,,也不能在开头说出自己的观点。所以希望大家都去了解了解这种写作类型和方法,,我这边不详细书说了,然后对于每一个段落,一定是开头一句是主题句(就是接下来这段你要讲什么),也是按照总分的结构,如果你想凑字数,也可以在每段的最后在点一下前面的主题句,但是一定是转换一下句子结构的哈。最后一段总结的就是把你的观点再换一种方法进行阐述一下即可。
2) 小作文
这个就不用担心了,利用老师们的各种资源进行模式性的训练就可以了。这个就要考模板啦,还有就是积累各种说明文的上升下降,巨变啥的表达。去找那些老师们整理好的资源呗,不用自己准备了,你要做的就是直接拿来用。这是站在巨人肩膀上,哈哈。
3. 写作材料
Task2大作文,我用的是9分达人的那个母题训练,在清楚写作骨骼的前提下,再来补充血肉和灵魂,哈哈。然后积累范文里面的好句子。有了骨架,写作材料就是血和肉,你的主题思想就是写作思路就是你整篇文章的灵魂,三者缺一不可。
Task1小作文,我用的是顾家北的《手把手教你雅思写作》,你可以看看里面的分类整理,雅思小作文也分很多种,你有了顾家北这本书,你自学都OK的。反正我是这么走过来的呢。


4. 写作训练
一定要练习哈!我当时30天里面,每天练习一个大作文一个小作文,练习了30多篇,感觉还是不太够。
任务:Day1-Day30: 2个Task1+2个Task2,根据这本书里面的母题,你一个一个的每天安排训练。这样你就能把母题基本都覆盖了,你上战场的话,就会碰到这些母题本身或是其派生的字题了。
Task2写作逻辑思路训练:
请看例子,希望大家都能像我这样,来练习每天的写作训练:
第一步:看母题目,仔细审题,
第二步:如果你刚开始不是很会写雅思的task写作,你就可以参考其母题范文,然后来构造自己的写作框架,然后积累里面的写作表达:
母题:

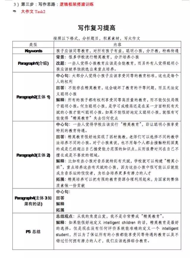
第三步:写作思路:逻辑框架搭建训练
大作文Task2

第四步:写作词伙积累
在这个母题范文里面,总是有吸引你的表达的,那么这个时候,就需要积累了。写了,以后是要拿出来再看看的,不拿出看看的,写了就等于白写了。
1. Today,It is quite common for many schools to practice an “elite students” policy, where the intelligent students are selected and given special treatment…. 2. Personally, I think this practice generally has more benefits on several different levels 3. This most oblivious advantage lies in the fact that it allows teachers to employ different pedagogical strategies(教学策略) suited to the particular group of pupils. 4. Have a quicker mind and stronger thirst for knowledge 5. Syllabus 教学方案 6. Catering for 7. A correspondingly suitable teaching strategy then is highly desirable 8. In this case, teaching scheme is generally good for 9. Thereafter 自从之后 10. Those who are in support of integration teaching(整合教学) may argue that 11. A violation (违反,妨碍)of individual rights 12. I think the notion of equality is not the issue 13. Vice versa 反之亦然 14. Overall,I think it is not bad to 15. Nurture= foster= 16. Take into consideration 17. As to 至于 18. Can be maximized 最大化 19. Be in support of
然后就要开始自己写啦!
第一步:从母题题库里每天写一篇文章(刚开始的时候可以慢慢的完成一篇作文,10篇后请在30分钟内完成)第二步:自己批改
第三步:请英语比自己好的人批改(这个很重要,我是让在国外生活了多年做研究的男票改的,在此偷偷感谢他,也请广大烤鸭一定要找人批改自己的作文)
第四步:根据反馈再次修改文章
第五步:过几天再看看自己写的文章
这是给大家的Task2,也就是大作文的写作训练模式,关于task1的小作文,相对于来说比较容易,大家只要根据顾家北老师的书籍联系那几类小作文,多多练习都OK的。
小作文Task1的结构与素材:
下面给大家稍微讲讲小作文的如何快速写作,平时练习小论文的时候也一定要在20分钟之内写完的,跟自己的小伙伴互相看看,改改,尽量把后面的专用词汇和表达用在了写作中,等熟悉了这个写作模式和素材,写起来就快了, 记住那句,一定是站在巨人的肩膀上发挥自己,套取别人整理好的资源,自己只管用和练习:
1. 写作结构搭建:
(1) 第一段的introduction:直接改写题目——句型主动改被动或是反之,单词可做稍微替换,虽然说改写比较简单,但是这一步骤缺一不可。一定要改写题目,一定不能照抄。
(2) 第二段的overview:图表中,你最先看到的,最最明显的特征,你这里可以做以下稍微的总结,因为怕你后面没时间进行总结,小作文的时间最多只有20分钟,要放在大作文后面写,很多时候大作文会占据大于40分钟的时间,那么你的小作文时间就会来不及,那么在这里你对于最最明显的特征进行总结,就算到后面没时间,也不会因为没有对图表特征进行总结而扣分。
(3)第三段的details:图表所提供的信息就是需要你进行对比的。对比分两种:纵向和横向。纵向是跟自己比,比之前自己增长了,还是下降了;横向比是跟别人比,跟比人比我是第一还是最后。图表中的数据信息,你无需所有的数据都写在你的文中里,只需要特征明显的,比如位于首位,位于最后这种,还有就是一定要进行对比。
(4)如果你前面的overview段有总结了,就无需再来个结尾段了,不过要是有时间,你也可以进行一句话的结尾。
2. 写作素材积累
这边给大家展示我自己所积累的小作文用到的素材。大家每天都拿出来看一遍,写小作文的时候尽量用上去。
时期:from…to, between…and, over/ during the period from 1995 to 2005=over/during the period of one decade
上升:go up, climb, grow, rise, increase, ascend, show an upward trend=show an increasing/rise trend
表明/揭示:show/reveal/indicate/reflect/present/describe/illustrate/demonstrate/compare/give information about + n
缓慢、逐渐:slow, slowly=gradually=steadily=consistently=step by step,contious
迅速:rapid, quick, swift,sudden, sharp, dramatic
小幅度:slight(ly)modest(ly)moderate(ly)marginal(ly)
大幅度、明显:sharp,drastic, considerable, noticeable, marked, dramatic, significant, substantially,
下降:fall, go down, drop, decrease, decline, descend, dip, dipped, show a downward trend, plummet, plunge
波动:fluctuate, fluctuation,eg: rise with some fluctuation, go up and down=be unstable/flexible=be in instability/flexibility
保持平稳、不变:level out/off at + n=stabilize / hover at + n= reach a plateau at + n /Stay/keep/remain/maintain + stable/ unchanged/constant at+ n
大约:about,around, almost, nearly, roughly, approximately, just over/under…,
… or so
达到最大值:reach the maximum=reach the peak/summit/culmination at + n=peak/summit/culminate at…=reach the highest point at
达到最小值: reach the minimum=reach/touch the bottom at…=bottom out at…=reach the lowest point at…
补充:according to = in accordance with= based in= in terms of =in the light of = in line with
Comparing…=compared with/to…=in comparison with…= different from…
While, whilst, whereas, yet
To conclude, in conclusion=to summarize, in summary=to sum up=all in all =overall
如果你能找到跟你一起奋斗的小伙伴,那是再好不过了的了,我很庆幸找到了一个一起奋斗的小烤鸭,我们互相监督,互相批改,严格的时间内完成,然后两个人进行讨论修改,再写,再改,就是这么一路走过来的。也不要套模板吧,就是明白了写作模式,有了框架,再加上题目的写作思路,有了灵魂,再加上你的词句,有了血肉,其实就是你自己的模板。这个时候你的小伙伴是很重要的,大家一起高歌欢唱,才会让自己走得更远。
口语
终于轮到口语了。口语好在,预测的还是蛮准的,口语平时要多多练习,其实之前让大家雅思听力做复述,多多少少对于你的口语会有帮助的。
1. 口语词汇: 能认,能读,能用, 能正确标准发音用在口语中
我当时用的就是顾家北的口语词活,每天去他的微信推送那里抄写这些口语词活,大家也可以去看看顾家北的口语词活,平时闲暇的零碎时间就可以看看这些,但是一定要确保自己能读正确哈,不标准和读错一定是两码事的。顾家北的词活并不是很多,所以你一个星期(Day1-Day7)差不多也都记完了,后面的时间都留给口语素材整理和练习自己的发音啦。
2. 口语题库以及时间安排
我当时就是根据七悠雅思口语APP,里面基本给你整理好了所有的口语话题,Part1,Part2, Part3. Part1: 基本40个话题,Day1-Day30你需要每天整理2个超不多,其实part1的话,比较简单,内容不是那么多,你可以自己安排,多准备part1,把后面的时间留给整理和记忆part2的话题。
以下这些类别,好在七悠雅思APP提供了答案,你可以按照答案进行修改成自己的内容,方便自己记忆。

Part2:基本上60多个,Day1-Day30你一天需要整理2-3个,其实想这样归类的话,你整理起来省力很多的。

在Day1-Day40中,Day1-Day30中整理全部的素材,特别是Part2中的素材,一定要准备。
Day31-40,就是需要你不断地跟朋友联系,尽量让自己的答案不像背诵的,说起来自然刘烈,通畅。
3. 口语素材:
我当时大多part1的话题,都是采用七悠APP上的答案,稍作修改作为自己的,然后素材整理,主要还是Part2吧,根据以上的part2的60多个话题,也已经分好类了,你可以根据七悠雅思的APP上提供的材料修改,如果你觉得不合适的那些,就自己写,Part2的话题一定要在考前整理好素材的,我在40的时间里面的前面30天就完成了这些话题的素材整理。
可以给大家看看样本:这是当时分类整理的:

其中把8个旅行话题的材料整理如下:黄色表示旅行话题,红色标注部分都是一样的,这8个话题都有用的浙西,其中黑色部分是根据每个话题进行修改的,所以整理这样分好类的话题,就会见多多一点。

4. 口语预测
七悠雅思APP上面关于高频话题,新题,淘汰旧题,都给你分类真理好了,所以会省下你不少时间。该依赖这些的,还是要要依赖的,毕竟自己的复习时间并不多,高效最重要。不过自己要是能写,也是很好的,就是会有点浪费你的时间和精力。
最后,给大家看一下自己的备战时间表:觉得自己当时就是要跟雅思拼了
- 6:30 起床 - 6:50 洗漱
- 6:50 - 7:20 操场跑步,运动。
- 7:20 - 7:50 早饭
- 8:00 - 9:00 听力单词 听写-王陆《语料库》
- 9:00 - 10:00 听力 +总结-刘洪波《剑桥雅思阅读考点词真经》
- 10:00-10:30 休息
- 10:30 - 11:00 听力原文重听,复述,记忆同意转换
- 11:00 - 12:00 午饭时间
- 12:00 - 13:00 午休
- 13:00 - 15:00 做阅读 +分析,总结同意转换
- 15:00 - 16:00 刘洪波《剑桥雅思阅读考点词真经》背诵单词
- 16:00 - 18:00 口语话题归类、写作、背诵;或者在这个时间段,每天安排半个小时至四十分钟的口语跟读(跟读材料为《剑桥雅思》听力录音)。
- 18:00 - 19:00 晚饭时间
- 19:00 - 20:00知记听写错误的单词 ,自己看看查漏补缺哪些单词任务没有完成,
- 20:00 - 21:00 练习写作:Task1+2
- 21:00 - 22:00 练习泛听听力;精心修改作文
- 22:00 洗漱、睡觉
其实时间还是蛮紧张的,所以大家一定要提高自己 的效率,否则天天好十几个小时的努力都可能成为泡沫。
温馨提示:
- 每天晚上睡觉不得超过8个小时,超过者,一律被视为“驴”!
- 背单词在备考过程中占了很大比重。
- 每天必须保证早饭、早上的运动和午休。
- 听力语料库的听写必须高度重视,她是你听力单科冲向8的保证。
- 阅读会随着单词量的增加而倍感轻松,分数随之让你自我感觉“拽掉掉”!
- 口语每天两个小时足够。
- 此7分学霸学习时间表适用于:基础6分的同学,冲7需要半个月;基础5.5分左右的同学,冲7需要一个月;基础4分左右的同学,冲7需要两个月;没有基础的同学,冲7需要3至4个月。
- 前提是:保证睡眠、保证营养、保证运动、关闭一切通讯设施且与世隔绝、勿交头接耳、欣赏美女、勿将分手的痛苦带到学习中。否则,走火入魔。哈哈哈
猛戳“了解更多”,查看七悠雅思高品质原创口语素材答案,领取赠品(外教模考,作文范文等)
感谢大家的点赞转发,支持我们的持续创作,让更多的烤鸭受益~~~
