
经常有人问我如何兼顾事业和家庭,可为什么没人问我先生同样的问题?
——姚晨·星空演讲《一个中年女演员的尬与惑》
著名演员姚晨曾受邀在星空演讲分享职业女性的成长话题。这场名为《一个中年女演员的尬与惑》的演讲开篇就喊出了所有职场女性的心声:为什么只有女性需要考虑事业和家庭兼顾的难题?
兼顾二字,对于职业女性尤为扎心。育儿和事业难以兼顾,让每个妈妈产生了尬与惑的共鸣。
- 在女性个人时间的天平上,工作和育儿是宿命的死敌,此为“尬”。
- 在与男性的职场竞争中,育儿又是女性天生的羁绊,这是“惑”。
在“尬”与“惑”的交织中,职场妈妈们应该如何应对?这便是此篇文字的写作初衷,也是同样有着育儿责任的笔者一直在思考的问题。

随着近年来法制体系的完善,国家从法律层面给了女性职工愈来愈多的倾斜和保护。所以我参照当初从保健院里领回的那本通俗易懂的《育儿手账》,将它改编成普法版本,给广大职场妈妈们提供一些自己的思考和建议。
本文将从“岗位”“休假”“钱”3个职场妈妈们常见的痛点出发,结合具体的案例,为广大女性朋友解析如何应对因育儿导致的职场问题。
虽然枯燥的法律条文可能无法解决职场妈妈们所有的现实难题,但希望通过此文通俗化的解读,让更多的职场妈妈感受到法律的关怀与温情。

痛点之一:岗位
案例1:2013年,媒体曾报道西安一所学校辞退3位准妈妈的新闻,在当时引起了网友热议。李虹、韩兰、刘平是西安杰克英语幼教师资培训学校的三位老师,三人都在上半年怀孕。
三位准妈妈,即便挺着大肚子,也都坚持在工作岗位,只是偶尔产检请个假。可学校负责人却突然找她们谈话,让她们回家"休息"。
“所谓的休息,就是停薪,是校方变相将我们辞退”三位老师对记者表示。可是校方却坚称辞退她们是因为三位老师业务差纪律差与怀孕无关。
劳动法第29条规定,劳动者有下列情形之一的,用人单位不得依据本法第26条、第27条的规定解除劳动合同:(1)…(3)女职工在孕期、产期、哺乳期内的(4)法律、行政法规规定的其他情形。
劳动合同法第87条规定,用人单位违反本法规定解除或者终止劳动合同的,应当依照本法第47条规定的经济补偿标准的二倍向劳动者支付赔偿金。
法律解析:按照法律规定,对于孕产哺期间的女职工,工作单位是不能以提前30日书面通知的方式解除劳动合同的。即使是该女职工不能胜任工作,按照法律规定也应当先培训或者调整岗位。
案例中西安校方以三位老师业务能力差为由,变相辞退怀孕员工的做法违反了劳动法的规定。根据劳动合同法第87条,三位女职工是可以向校方要求按经济补偿标准的二倍支付赔偿金。
手账寄语:
妇人弱也,而为母则强。——梁启超《新民说》
虽然我们一直提倡男女平等,然而在现实中很多岗位明显偏于男性。不少职场妈妈初尝人母的喜悦后,工作上等来的却是调岗甚至辞退。对此我想说的是,与其哀怨踌躇,不如面对现实,为母则刚!
如果女性不想完全放弃事业回归家庭,那首先要有一颗敢于经受磨砺的心。从杨澜到姚晨再到更年轻的赵丽颖,每一代事业女性光芒耀眼的背后都是心酸和委屈。所以,面对问题要有个“兵来将挡水来土掩”的大气心态,不能哀怨现实。
对于工作和家庭做到尽心尽力,若遭遇案例中没有过错却被非法辞退的情况,应马上收集好证据,及时采取行动维护合法权利。
总之,为母则强,努力的妈妈,整个世界都会给她让路,何况是一个岗位。

痛点之二:休假
案例2:家住广州的小蒋2012年进入到一家保险公司工作,入职后勤奋干练的小蒋很快受到了领导的赏识,被任命为组长。
第二年小蒋怀孕了,于是她每月向公司请假去医院做定期产检。后来预产期临近,小蒋就按照公司规定递交了产假申请。产假结束后,小蒋回公司上班,在人事办理产后复职手续时,小蒋发现之前因为产检请的几天假,都被人事当做事假处理了。
按照公司规定,请事假会影响全勤奖和津贴,这让小蒋觉得非常委屈。于是她在网上仔细查了关于产检的政策规定,发现怀孕女职工休“产检假”的权力也是受法律保护的。于是她打印好了政策依据,向人事部门申诉。人事领导经过确认,认可了小蒋的主张。
《女职工劳动保护特别规定》第6条规定,女职工在孕期不能适应原劳动的,用人单位应当根据医疗机构的证明,予以减轻劳动量或者安排其他能够适应的劳动。…怀孕女职工在劳动时间内进行产前检查,所需时间计入劳动时间。
《女职工劳动保护特别规定》第7条规定, 女职工生育享受98天产假,其中产前可以休假15天;难产的,增加产假15天;生育多胞胎的,每多生育1个婴儿,增加产假15天…
法律解析:法律规定,女职工产检时间,应计入劳动时间。很多企业和小蒋的公司一样将产检请假归为“事假”或者是“产假”,这是不正确的。事实上女职工按照医疗机构的规定定时产检,并能提供相关证明材料,便不能认定为是休假,应计入劳动时间并发放劳动报酬,不影响全勤奖励。
手账寄语:
一尺三寸婴,十又八载功。——汉·刘安《劝孝歌》
自古以来母子亲情需要用时间去浇灌,然而在有限的时间面前,工作和育儿似乎是宿命的死敌。所以各国法律对于职场女性的育儿假期都做了保障规定。因为保障妈妈们产检和育儿的时间,这不仅是人伦更是天理。
我国法律对于职场妈妈们给予了充分的照顾和关怀,女职工依法享有98天产假,而且对于特殊情况还有相应的增加。所以职场妈妈面对休假难题,应该参照案例中的小蒋的做法,知法懂法并能用法。根据自身实际,有理有据地争取自己的合法权益。
总之,法律不保护躺在权利上睡觉的人,职场妈妈们的休假权利,都在法律里有明确规定。

痛点之三:钱
案例3:阿琴最近应聘到开发区的一家企业上班,办理入职手续时,对于女性员工公司说给办理生育保险。不过公司人事告诉她,保险费公司负担一部分,剩余部分需要员工个人自己负担,比例为每月工资的0.5%。
对此,阿琴有些不解,因为她好像听说过生育保险费用并不用由个人缴纳。于是她向公司人事提出了质疑,生育保险费到底应该由谁来缴纳?
社会保险法第53条规定,职工应当参加生育保险,由用人单位按照国家规定缴纳生育保险费,职工不缴纳生育保险费。
《女职工劳动保护特别规定》第8条规定,女职工产假期间的生育津贴,对已经参加生育保险的,按照用人单位上年度职工月平均工资的标准由生育保险基金支付;对未参加生育保险的,按照女职工产假前工资的标准由用人单位支付。
法律解析:根据法律规定,生育保险费应该由企业来缴纳,职工个人不用缴纳。阿琴的公司让员工负担部分保险费的做法是错误的。
企业在为职工依法缴纳了生育保险之后,女职工产假期间,生育保险基金会通过企业给女性职工发放生育津贴。
需要注意的是,生育津贴和产假工资是不一样的概念。生育津贴通过生育保险基金统筹发,产假工资是由企业发。两者是否能同时享受,要看各自企业规定。不少企业是就高不就低,享受其中一个。
手账寄语:
将心比心,则各得其平。——朱熹《朱子语类》
职场妈妈们持家育儿不易,所以法律通过生育津贴等形式给予育儿期的女性一定的关怀和扶持。初入职场的女性要确认企业会为其缴纳生育保险费,这样在产假期间就没有经济上的后顾之忧。
但另一方面,我们也不能否认,企业效益和员工育儿天生就是矛盾体。尤其是对于众多中小企业来说,经济寒冬之下,很多企业都面临生存问题。所以对于大多数在企业上班的职场妈妈来说,无论是“岗位”还是“产假”或是“津贴”,这些痛点想要解决,最大的前提就是企业要有效益。
所谓“皮之不存毛将焉附”,有时候将心比心的为企业考虑一点,也是职场妈妈需要认真考虑的问题。

所以接下来,我们将正视“企业增效”和“员工育儿”这对天生的矛盾体。在正视矛盾的基础上,从如何实现“企业”和“个人”和谐共赢的角度,来给出职场妈妈应对生育难题的参考和建议。
1、对本职工作,做到恪尽职守
虽然法律上对于职场妈妈育儿给予了相应的考量和便利,但女性朋友切忌不能把这种关怀当“特权”,而应该心怀感恩,在休产假前后尽力保持工作的平滑交接和运行。具体来说有以下3个建议。
①工作交接要仔细

在休产假之前,准妈妈们需要提前和领导沟通好,尽早确定工作交接对象。按照上图所示,我整理了产假交接的5项重要的自检事项,供大家参考。
将重要交接事项落实到纸面文字上,这既可以防止产假期间有重要工作遗漏,也可以保证将来产后复出时可以更加平滑地接手。
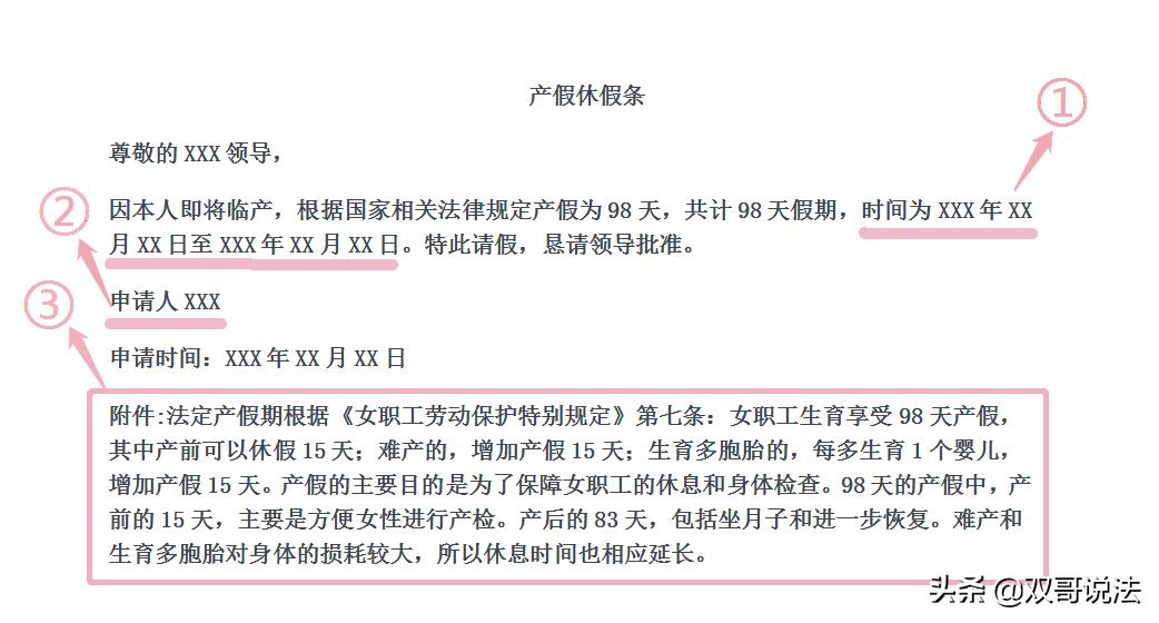
②产假手续要规范

如果企业对于产假手续有规定的,按照规定办理。如果没有具体规定,可以参照上图的形式写请假条。为避免产生不必要的争议,有4点需要注意。
1、请假时间。法定的产假时间是有一定范围的,所以请假时间须保证在范围内。
2、请假人名字。用真名,不要用昵称或者英文名、简称等。
3、付上国家规定的条例。这对双方既是约束也是保障。
4、如有需要,最好提供医院的诊断证明、住院证明、产*证假**明等等。
③沟通渠道要畅通
产假期间的职场妈妈们,在照顾好自己和宝宝的基础上,还是应该和职场保持联系。这里并不是说要时刻保持待机,而是以适当的节奏和职场建立沟通渠道。
如果本人不方便,可以让家里先生或者其他朋友,代为查阅或者转接。这既可以保证自己不会遗漏重要消息,也可以保持自己的事业连贯性。
总之,育儿虽不易,但既然选择留在职场,就需要恪尽职守做好交接和沟通,把重要事项规范地落实到纸面文字。这一方面是职业素养的体现,另一方面,万一发生争议也能有理有据。
2、面对争议,做到从容应对

面对因育儿问题导致的职场争议,职场妈妈们务必要保持冷静,可以按照下面三步理性应对。
第一步:定位原因
首先要理清争议的原因在哪里。这里要搞清楚两点。
①原因在他人还是在自身。法律赋予了怀孕妈妈们相应的关怀,但关怀并不是凡事皆可为的“特权”。怀孕后的女性情绪波动大,网上也时有爆出“孕妇无理取闹”的新闻。对此,周围应该给予宽容和理解。但另一方面,孕妈们自身也应该心怀感恩,努力克制。
②对方是恶意,还是不得已。随着时代的进步,尤其是大企业里,对于怀孕员工的照顾政策基本能依法落实。但在部分中小企业,因为各种原因,可能存在带薪产假无法完全落实等情形。
对此,正如前文所言,将心比心。如果是公司恶意刁难,那必须依法维权。如果企业真有困难迫不得已,有时候适当的妥协也是面对现实的无奈之举。
第二步:充分沟通
如果确认对方的确存在恶意侵权的行为,在动用法律手段之前,还是要争取充分的沟通,避免因双方的认识偏差造成遗憾。
在沟通前要详细了解相关的法律或者政策依据,做到所有主张有理有据。另一方面,孕妈们受体内激素分泌的影响容易情绪激动。所以在沟通中,控制情绪保持冷静非常关键。这既是为了保护孕妈和宝宝的身体,同时也避免本可沟通解决的问题,掉入情绪陷阱。
第三步:依法维权
若充分的沟通依然无法解决问题,那最后的办法就是寻求法律支持。对于怀孕引起的劳动纠纷,一般有3条解决途径。
①向劳动稽查大队投诉。根据法律规定,劳动监察大队收到投诉后,有权进入公司进行调查,并在规定的期限内做出处理决定。
②提起劳动仲裁。这里需要特别强调的是,申请劳动冲裁时,仲裁庭通常会要求用人单位举证员工是否有严重过错。如果你按照前文所述,将所有尽心履职的证据和手续都有留存,这时候将成为主张的有力依据。
③提起诉讼。按照法律规定,争议双方如果对于仲裁结果不服,可以向法院提起诉讼。如果手握证据,主张合理,职场妈妈的合法权益都会得到法律应有的支持和维护。
总之,面对生育难题,职场妈妈要做到“恪尽职守,从容应对”。还是那句话,为母则强。一名努力的母亲,终会得到法律与道义的关怀和鼓励。

你若爱,生活哪里都可爱。你若恨,生活哪里都可恨。你若感恩,处处可感恩。不是世界选择了你,是你选择了这个世界。既然没有净土,不如静心。既然没有如愿,不如释然。
——丰子恺《豁然开朗》
著名画家丰子恺的这句话是本篇《育儿手账》结尾送给所有职场妈妈的心语。
这个世界对于女性的要求真的很高。你选择追求事业,别人会说你不顾家庭。你选择做全职妈妈,别人又会挑刺你不够自立。
但这又能怎样,正如丰老先生所言,不是世界选了你,而是你选择了这个世界。所以,既然无法逃避,不如释然面对。
育儿和工作是宿命的天敌。法律的关怀也不能完全解决所有职场妈妈的现实问题。所以终究,还是要靠自己。为了孩子,妈妈们唯有努力。
女子本弱,为母则强。
向所有的职场妈妈致敬!