社保卡挂失补卡、医疗保险查询、生育津贴查询……这些事关百姓的社保服务,今后,在郑州市154个社保便民服务网点,均可办理。6月7日,记者从社保中心获悉,我市首批154个社保便民服务网点将向全市参保企业和群众开放,今后百姓办理社保事项,将更为方便。
首批154个服务网点对群众开放
之前,郑州有17个线下社保服务办事大厅,但是由于业务量大,时常有排队的情况。
对此,郑州市社会保险中心在全市新增第一批154个社保便民服务网点,并已向全市参保企业和群众开放。
这些网点中,乡镇(街道)办事处便民服务中心46个,与工商银行、郑州银行等9家金融机构的合作网点108个。
“作为家门口的便民服务点,企业和群众在5分钟生活圈内即可就近办理社保业务,实现社保信息查询、权益单打印、医保参保登记等业务办理。”相关负责人告诉记者。



37项事务可在网点办理
未来路与顺河路交叉口的建设银行,便是此次新增服务网点中的一个。记者见到该支行大门旁悬挂着一块“郑州社会保险便民服务点”蓝色标识牌。据悉,新增的154个服务网点,均悬挂了这样的标识牌,以便市民识别。
银行大厅中央,放置着一台郑州市社保自助服务一体机,一体机正前方有四个服务窗口,其中两个窗口张贴有“社保综合业务”字样,两名工作人员已就位,为市民提供社保相关业务的咨询服务。
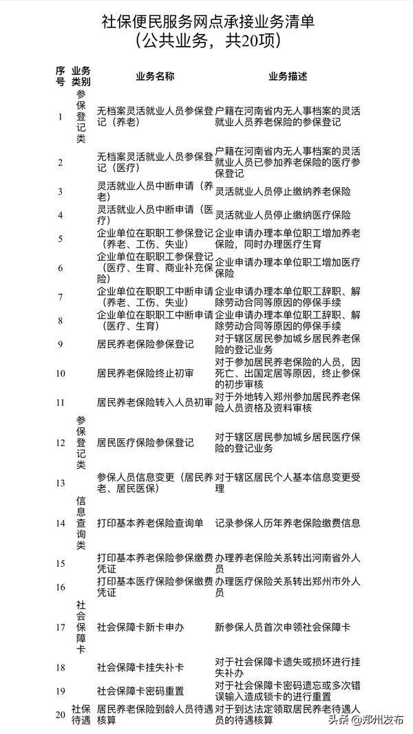
记者了解到,这些社保便民服务网点承接的业务共有37项,其中,公共业务20项,包括社保卡新卡申办、挂失补卡、密码重置等;医疗、生育保险事项共17项,包括查询信息、生育医疗费申报等事项。


百姓社保服务更便民方便
记者了解到,受疫情影响,我市社保业务大厅一度出现人员聚集的情况。“线下17个社保便民服务网点不能满足百姓的需求了,所以我们新增了154个服务网点,为百姓可以就近办理相关事项。”
目前,新增社保便民服务网点的场地规划、设施设备、人员培训等工作已全部到位,养老、工伤、失业、医疗、生育等信息已实现联网。 (记者 李娜 文/图)

编辑:梁冰