四川行知教育网讯:2020年小升初划片,在家长们的期待中终于出台。今年小升初,公民同招。不少家长们对于私立的狂热追求热度有所降低,而又把目光聚焦到公立学校,特别是划片的公立学校。相比2019年划片,5+2各区都有了不小的变化。接下来,我们就来来一个区一个区的看看今年有哪些新变化。
01、金牛区

1、金牛区:2019年有15个片,2020年减少为12个片。
2、金牛1片,原对口学校里有成都市成都第八中学(北区),现又更名为成都市第三十三中学。之所以说“又”,是因为学校之前就是三十三中,2009年增挂“成都市第八中学校(北区)。
3、金牛6片增加两所小学: 成都市凤凰小学校、成都市梧桐小学校;增加一所中学:成都市沙河源中学校。6片现在是7所小学对应3所初中微机派位。
4、七中万达原对应是金牛7片(全兴小学、兴盛小学、人北华侨城小学)和多校划片和10片单校划片。现取消单校划片对口七万,只保留7片多校划片(3所小学对口三所中学多校划片)。
5、取消2019年成都市凤凰小学校单校划片对口成都第八中学(北区)的片区,凤凰小学全部多校划片。
6、金牛10片:金科路小学对口的金牛实验金牛实验中学西区更名为成都市蜀西实验学校。
7、取消2019年茶店子小学单校对口二十中的金牛原14片。茶店子小学今年全部参加金牛5片多校划片。这个信息在划片前,已经有过通知。
02、青羊区

1、青羊区学位安排由12个片变为11个片。
2、青羊之最大变化:取消原8片成都市蜀华学校单校对口蜀华学校初中的片区。但是在划片表的最下面说明:蜀华学校自愿直升的小学生不在此表中。也就是说,蜀华的小学生,如果想直升 蜀华 ,仍然是对口直升,没有问题。那么,不愿意直升的孩子呢?在此之前蜀华学校出了一个通知,大家可以看看,以供参考。

3、青羊6片:增加新学校成都市东坡小学
4、青羊10片,成都市实验小学成飞分校更名为成都市成飞小学。
03、成华区

1、成华区公办学位安排从23片减少为22片(特别说明,学校没有增减):取消成华区才艺学校团结校区单校针对华建学校的单校片区
2、成华9片增加1所小学:电子科技大学附属实验小学(龙潭校区)
04、武侯区

武侯区今年的变化不大,连片数都没有变化
1、武侯6片: 减少两所学校:成都市金花实验学校、成都市武侯区金辉实验学校;增加一所学校:成都市武侯区启明实验学校
2、武侯7片:减少一所小学:成都市武侯区星光学校
05、锦江区

锦江区的童鞋忽然发现,锦江区5片出现了一所新校:区教科院附中,之前这个片区对口的是:盐道街中学实验学校。其实这两所是同一个学校。2019年,市教育局将通过政策倾斜扶持、名校支持带动、名师专业引领、专家全程指导、深化教学改革、优化资源配置等,重点将67所公办初中打造成为“家门口的好学校”!盐道街中学实验学校就是锦江区强校工程重点培育的学校,此次改名相信也与此相关。
06、高新区

高新区这两年的变化非常多,新中学多,新小学也多,去年的变化就有7处之多,今年我们来一起看看高新区又有哪些新变化。
1、成都东部新区今年正式成立,原高新区划片中涵盖的高新东区的学位安排,今年进行了单独列表公示。
2、高新南区今年最大的调整就是站南片区,关于站南片区的调整,此前已经公布政策,并且已经介绍过多次,今年高新区最大的变化也就是这一片区:高新5片,2020年高新区第一个多校划片的片区。
3、对应该市教科院附属实验校的14片,原来仅有益州小学对口划片,2020年新增成都市教育科学研究院附属学校(西区),也就是原临江小学。
4、15片,电子科大实验中学对口的小学也增加到了3所:增加电子科技大学实验中学附属小学。
5、新增16片:成都师范银都紫藤小学对口成都高新区银都紫藤初中学校。银都紫藤小学2015年建校,目前无毕业生。今年这一片主要接收该片区的回城生和转片生。
6、新增17片:成都市蒙彼利埃小学对口成都市石室天府中学(锦城湖校区)
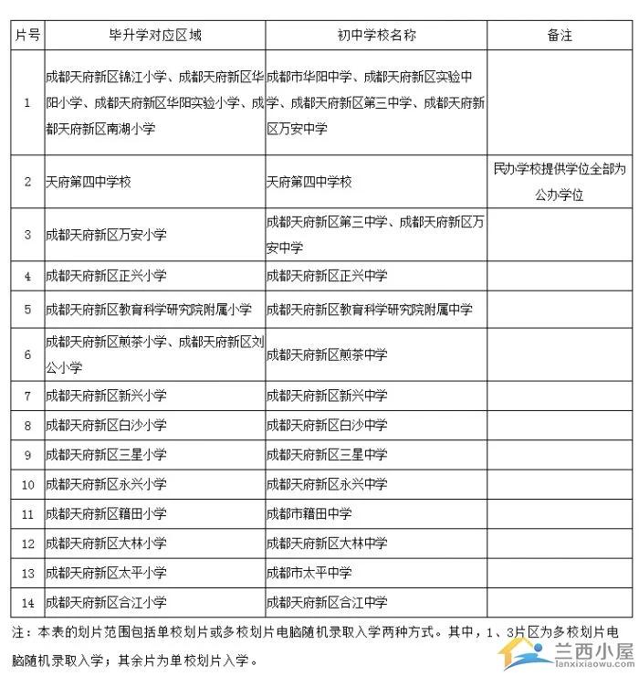
07、天府新区
天府新区今年的变化,大家都看在眼里,各种新校,迁办校特别多。

天府新区2020年小学毕业生
初中入学划片范围

1、天府新区新公布的初中学区划分方案,2020年,天府新区初中将分为9个学区,其中,A区和B区为多校划片。华阳中学,之前是针对华阳街道的报名随机派位入学,现成为天府新区A学区的多校划片学校。
2、家长们非常关心的天府四中,今年正式纳入划片中,但是仍然不对外,均由本校直升。
编辑:伊佳
责编:付艺薇
来源:兰西小屋论坛
(图文版权归原作者所有,如有侵权请及时与我们联系,我们会尽快处理,谢谢!)