协和、华山、中山等医院因高水平的诊疗广为人知,大家就医时也更喜欢选择这些医院。 但有的民营医院却借着同名,蹭着这些公办、三甲医院的名声来吸引患者。
公办医院: 指政府办的纳入财政预算管理的医院,也就是国家出钱办的 非营利 性医院。
民营医院: 指非政府办的,具有私人性质的医院。大多数民营医院是由社会出资,以 营利 为目的的卫生医疗机构。
不仅如此,有的民营医院还常出现诊疗不合规、乱收费、治疗效果差等问题。如**华山男科医院。

(图片来源:网络截图)
因此,小薇管家本期就为大家整理了,这些熟悉的医院名称中,哪些才是能放心看病的 「好医院」 !
同名医院质量参差不齐 优质的就这几家
那遍地开花的华山、中山等医院中,这些才是真正的优质医院。
1、名字仅此一家的公办三甲医院
目前,在公办的三甲医院中,红房子、华山、瑞金、湘雅、齐鲁、华西医院只有一家!

2、有重名的公办三甲医院

小薇管家提醒
虽然有同名的公办三甲医院,但其各有擅长的专科,如果是冲着某一专科去的,要认准相应的医院,如北京博爱医院擅长康复治疗,而中山市博爱医院则是妇幼保健医院。
名字不常规 但医院很优质
一般来说,民营医院的名称都比较有特点,因此很多人习惯以名称来判断医院性质。但这就造成了一些名字比较特别的公办优质医院被大家误会是民营且质量差的医院。
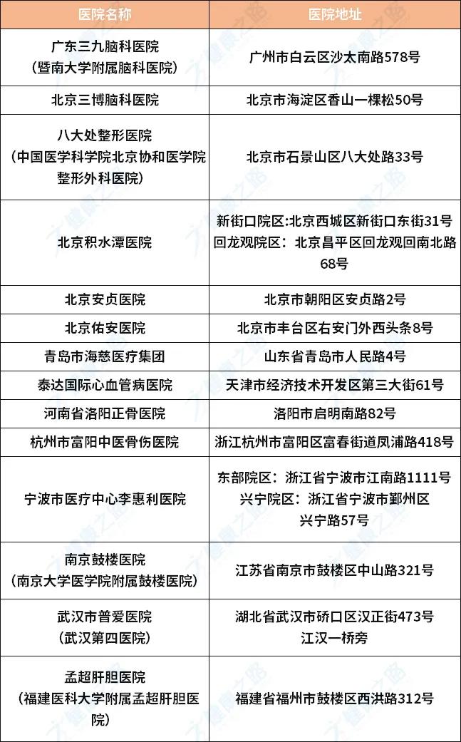
这类名字奇怪,但其实是优质的公办三甲医院有这些:

小薇管家提醒
有的医院院区较多,小薇管家只列了主要院区的地址,就医时大家可以根据具体需求,选择不同院区。
有的医院还会进行跨省市合作项目,建设分院或合作医院。 这类医院大家也可以放心就医,如复旦大学附属中山医院厦门医院就是合作建设的医院。
就医前,最好先查询医院的情况, 如是否是公办医院等。 就医期间,一旦发现诊疗不规范、乱收费等问题,及时举报并换医院就医。
最后,再说个好消息!国家市场监督管理总局已发布相关文件,各地都在逐步开展清理整治知名医院被冒牌等问题,以后大家就能相对更安心就医啦!

小薇管家本期只列举了部分易混淆的公办三甲医院,大家还有想了解或补充的,可以留言哦~