不同于麦兜、布拉、淘在路上,百程破产清算给了旅*行游**业一个非常不好的信号。
昨天关于百程的消息正式公布在旅游圈以后,无数人开始一身叹息。

百程曾经是国内最大的线上签证服务机构之一,创始人曾松是中国出境游三大批发商之一“华远国旅”的创始人,2011年,百程旅行网从华远国旅拆分成为独立运营的主体,由曾松正式掌舵。
如果说布拉、麦兜、淘在路上是被资本裹挟,商业模式的本身问题导致最终破产结局我们并不意外,但作为曾经签证领域的龙头老大和创始人曾松先生的旅游老兵身份,这两项要素的叠加,让正咬牙坚持在这个冬天的人,多了一丝唏嘘和凉意。

关于百程
百程旅行网的公司主体是北京百程国际旅游股份有限公司,主营业务为出境旅游O2O服务,从事在线签证办理业务、旅游度假服务等,其中签证服务被视为特色优势。
2014年,百程旅行网曾以“0元签证服务”和携程直接竞争,并于2016年登陆新三板,证券简称百程旅游,天眼查显示,百程旅行网历经五轮融资。
目前,百程旅游股份前3大股东分别为天津睿恒顺资产管理中心(有限合伙)(持股27.31%)、杭州阿里创业投资有限公司(持股16.47%)、瑞元资本管理有限公司(9.93%),其中,公司法定代表人、董事长曾松持有天津睿恒顺资产管理中心(有限合伙)90%股份,而马云和谢世煌持有杭州阿里创业投资有限公司的股份分别为80%和20%。

实际上百程旅游股份经营并不理想 ,自2013年至2018年上半年,百程旅行网净利润持续亏损,亏损金额分别为1761万元、3663万元、3935万元、4511万元、2795万元、1286万元。
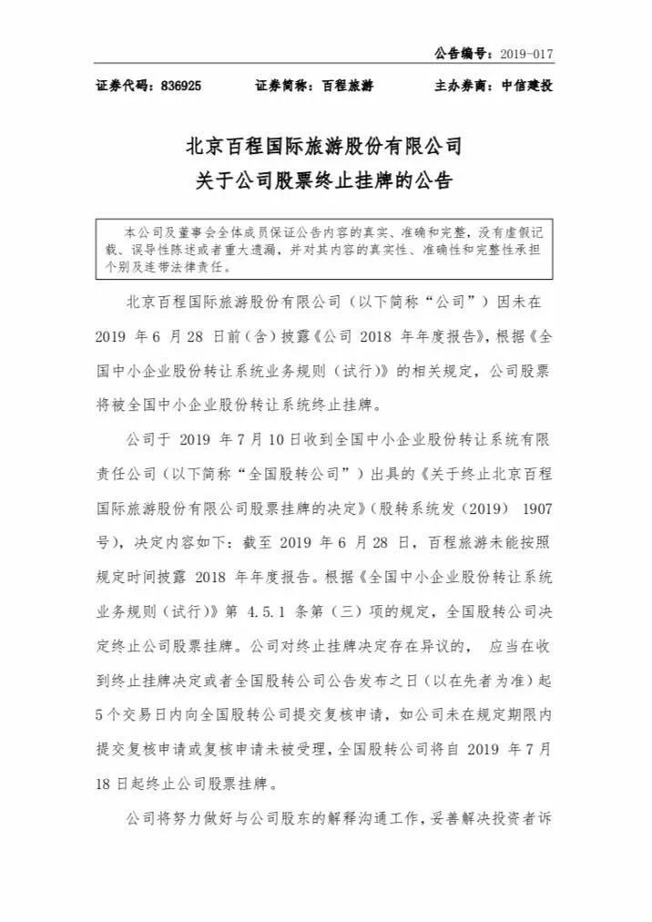
2019年7月,百程旅行网在新三板终止挂牌。


百程旅行网虽然是签证方面的龙头企业,但由于签证办理业务门槛较低,竞争对手众多,利润也较低,签证毕竟是标品业务,比价容易,飞猪、同程、携程等在线旅企拥有更大流量的前提下,百程的优势并不明显,因此百程始终处在一个较尴尬的位置。
2014年,百程就曾经遭遇过重大的财务危机,连员工工资都无法筹措到,曾松卖掉了自己名下的不少财产筹措资金,才得以度过难关。
2016年4月,曾松带领百程正式挂牌新三板,阿里为百程第二大股东,彼时,业内认为,百程将成为阿里系对标行业龙头携程的重要突破口。
但在2016年10月,阿里旗下阿里旅行正式更名为飞猪,这意味着飞猪将承载阿里的大量资源,百程的战略地位也随之变化。
随着近年出境游的火热,百程的运营状况有所改善。2017年,百程的亏损额为2795万元,同比减亏38%,2018年上半年,亏损额为1286万元,同比减亏30%。
近年,百程逐步从单一的签证办理业务向目的地业务、签证业务双轮驱动转型,从2018年半年报信息看,百程的签证办理业务占营收的45.94%,目的地业务占45.25%,而2016年,目的地业务占比只有不到18%。
出境游和目的地业务成为签证之外百程增收的主要来源。
疫情影响但随着疫情的到来和持续这么久不明朗的出境游态势,成为了压死骆驼的最后一根稻草,随着疫情在海外国家的持续发展,消极估计或影响到2020整年的出境游市场,这样情境下的破产清算也许已经是一个不错的结局。
曾松先生表示,目前公司债务过高,在疫情期间旅游消费需求几乎为零,公司已经无法支撑,下一步将优先处理好员工的薪酬问题以及客户的退票问题,积极处理银行债务。
关于离开百程之后的个人安排,曾松表示,目前没有进一步的创业打算。始料未及的疫情对旅*行游**业产生了严重影响,不能确定下一步是否会有更多中小型旅游业公司支撑不住。 随着疫情在日韩和欧美国家的持续蔓延,曾松的判断给从事出境游等单一业务类型的旅游企业带来更多担忧。

从2014年多方筹措资金帮公司度过难关,和今天的独自承担银行债务,不欠供应商一分钱,都体现出了曾松先生作为旅游老兵的责任和担当,一句“顺势而为,大家加油”也足够的意味深长。
旅业洞见
不同于此前麦兜、布拉、淘在路上,百程破产清算给了旅*行游**业一个非常不好的信号。
签证的标品特性天然注定了流量型业务的特点,在飞猪、携程、马蜂窝更大的流量面前,签证难以成为在线旅企发展的护城河。
实际上单一类型的在线旅企走到今天都在如履薄冰,途牛也曾一度专注休闲度假,但直到今天已经可以清晰地看到放弃一站式全品类的途牛正在面临的流量困境。
同程发力休闲度假的2014年,途牛已经在纳斯达克上市,但后来居上的机票、酒店、门票等一系列业务成功拉开了和途牛的差距。
看今日仍然活跃的飞猪、同程、携程从开始到今天始终坚持的都是全品类战略。
去年的Tomascook,今天的百程、海航,旅*行游**业的巨头并不轻盈,百程或许只是开始。