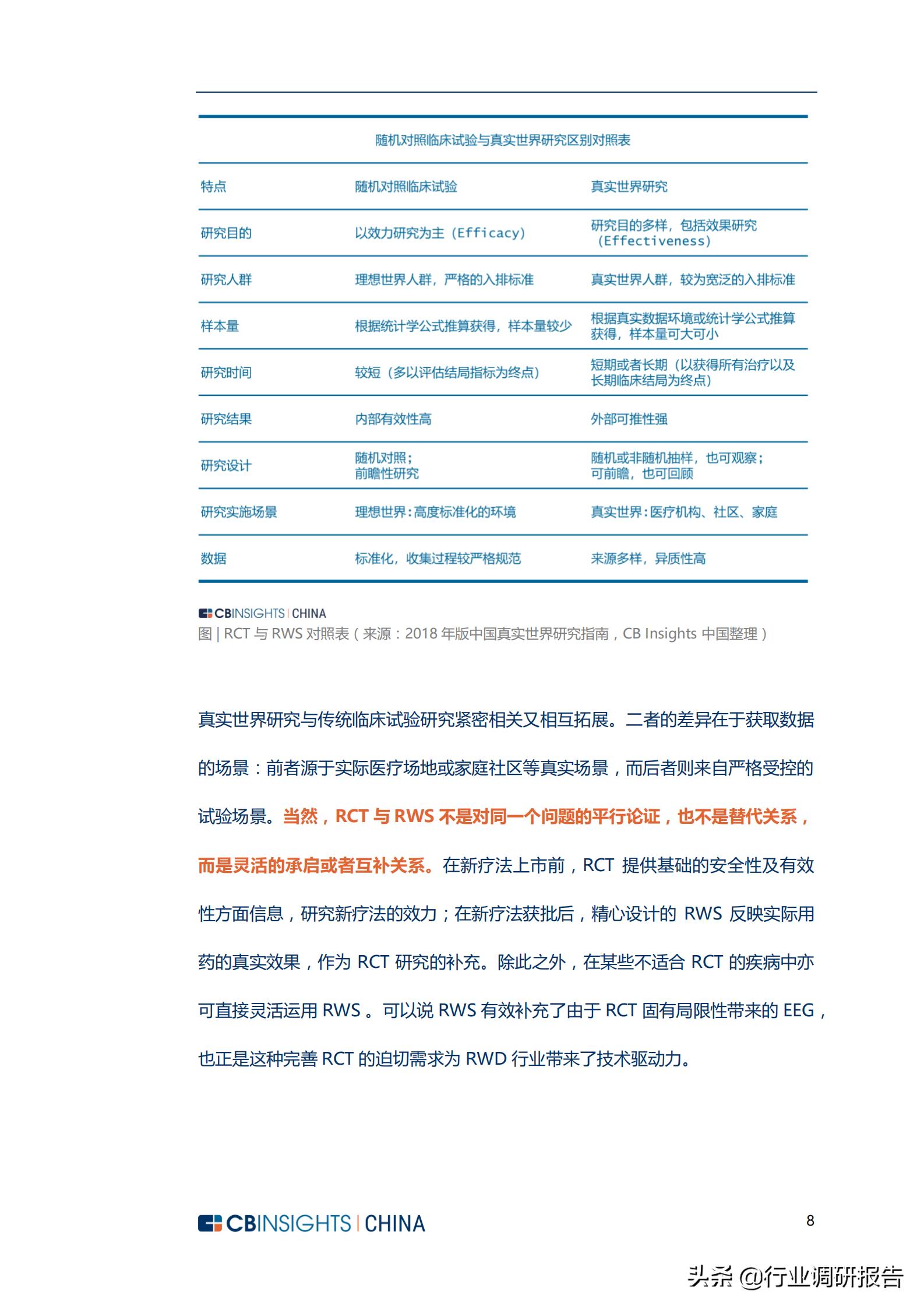
近年来,国内外对真实世界数据(Real-World Data, RWD)的关注度日益增加。
可以看出这是一个极具想象空间的新兴行业,蕴藏着巨大的宝藏。但目前市场对这一新兴行业尚未有成熟认知,为此 CB Insights 发布了两万字的关于 RWD 行业的深度报告。
大纲目录
1:RWD行业逐步兴起,引发关注
2:生物医药领域的真实世界数据价值日益凸显
3:深入行业内部,真实世界数据逐步走向多维度
4:以患者为中心指引RWD 未来发展
5:行业重点公司介绍
报告领取方式见文末










































【温馨提示】
该份报告共53页,我们已经为您整理成电子文档
如果您觉得这份资料对您有帮助
希望获取完整的电子版内容参考学习
您可以关注+评论+转发
然后私信我:报告