
文 | 李晓阳 原美团内训师
来源 | 《企业人才发展菁英奖获奖案例集》
如何通过培训在短期内有效提高公司业务?
如何培养高粘度的员工?
今天我们走进美团,
一起学习他们的人才培养之道。

项目背景
美团主要基于公司战略、人才发展需求设计实施潜龙计划。
公司战略:萃取组织经验,迅速扩张业务
美团收单业务依托美团点评双平台,日订单目标数千万,这对整个团队提出重大挑战。不断开拓新城市、建设新团队,要求美团对以往成功经验进行萃取,沉淀优秀的话术、技巧和方*论法**,让其业务团队在新的环境中也能快速占领高地。
人才发展:缩短适岗周期,加速新人“破零”
激烈的竞争环境以及公司不断提升的业务要求,均需要新入职的业务人员快速融入团队、掌握基本的知识和技能、快速拿到业务结果。因此需要缩短新员工适岗周期,实现人员快速更新补充。
面对人才流失问题,项目组调查发现,入职时间越长离职概率越低。离职原因主要包括对岗位工作内容、管理者风格、团队文化等不满意。因此,“新BD培训项目”选择在员工入职后4~6周左右开展。
同时,美团分析了业绩增长和新人入职时间的关系发现,新BD在入职3个月内业绩快速增长,在第3个月达到高峰,此后进入平缓期。因此,为有效提升成长速度,项目选定入职3个月内的新BD(Business Development,商务拓展)。

BD人效增长趋势图

设计思路
新BD训练营项目设计围绕分析需求、设定目标、设计思路和搭建框架展开。
分析需求
首先,项目组通过岗位观察和“一对一”访谈,了解业务人员工作职责、详细工作内容及公司对于新员工的要求。之后绘制基于关键任务的学习地图,并制定相应的学习方案。

新BD学习地图
设定目标
基于组织的人才发展需求,确认了三点目标——
- 第一,培养和提升新进BD岗位知识能力;
- 第二,缩短新BD破零周期,增强信心;
- 第三,推动和提高新BD的销售任务达成;
设计开发
基于组织发展和人才需求,项目在设计方面需要特别关注培训内容的实用性,以及培训后的行为转化和业绩达成。因此,本项目关键点聚焦在学习设计、课程开发、讲师培养、项目管理和人员管理五方面。

项目设计关键点及解决策略
搭建框架
基于前期需求调研和项目目标,项目组规划了本项目整体框架,设置了6门线上课程、9门线下课程,并通过 “情景演练+沙龙分享+IDP制定+行动学习+导师辅导+跟踪反馈”等多种方式,帮助学员完成从学习到行为转化到绩效提升的转变。

潜龙计划—新BD训练营培养方案

项目实施
“思知练行”实现技能提升和业绩转化
项目的实施共分为三个阶段:训前准备期、训中实施期、训后结项期。
训前准备期
项目组在训前准备期主要进行了学习设计、课程设计、讲师准备、组织区域报名、物料准备等工作。
- 学习设计
为激发学员的学习动机,提升学习体验,推进学习结果转化,项目基于学员认知学习规律,根据“70-20-10”学习法则及成人学习五项特点,采用混合式学习模式,设计了“思—知—练—行”四大学习环节,通过小组讨论和情景演练等多种学习方式激发学员学习兴趣,并通过“做中学”的方式,帮助学员完成知识学习后的行为转化和学习结果落地,最终实现绩效提升。
- 课程设计
为保证培训提升产品认知和销售技巧最终促进业绩提升,确保课程设置的针对性,项目前期,项目组对受训学员的岗位职责和关键任务进行了调研,梳理出BD学习地图,并基于此设计了本项目课程结构体系。

课程结构体系
为确保课程内容的实用性和学员的学习效果,课程开发过程应用各类认知策略,弥补学员认知不足的问题。开发过程中使用 “EID”模型,以场景或问题为中心组织课程内容,重点关注学员的痛点、难点、关注点。
■ “EID”模型
“EID课程设计模型”是项目负责人自行开发的课程设计开发模型,该模型基于梅里尔的五星教学模型,在遵循“70-20-10”学习法则和成人学习五项原则的基础上,提供了菜单式教学活动设计和课程开发工具,能帮助讲师快速完成课程设计与开发。

EID课程设计开发模型
项目组在课前收集学员与课程相关的常见问题,进行分类汇总,基于此进行通用岗位任务的学习地图设计。同时,找到业务专家、顶级BD寻求问题解决方案,进行组织经验萃取,提炼出符合公司业务现状和行为模式的技巧、工具和方法,以保证课程内容权威性,保障课程的实用性和落地性,降低学员知识迁移成本,真正实现技能提升和业绩转化。

基于岗位任务的学习地图开发模型
- 讲师准备
为保证兼职讲师质量,美团打造了“三级评审制度”,即初审、复审、终审,并为“潜龙计划-新BD训练营”开启专项蒲公英计划,全力招募培养线下业务课程认证讲师,为潜龙计划落地实施进行储备。

“蒲公英计划”概述
与此同时,项目组为课程讲师设置了资格要求,最低层级为学员上级,即BDM(BD Manager),并对在岗时间设定关卡,以保证授课内容的权威性、专业性、落地性。

潜龙计划讲师可认证课程和报名资格要求
- 区域报名
收单业务归为南北两个区,项目根据业务的两个区分别开设南大区班和北大区班,每班40人。培养对象为入职1~3个月的BD。
为保证资源合理利用,项目组提供两种入营标准: 第一 ,区域根据限定名额自主推荐;第二,提前安排线上学习,进行线上产品考试,依据排名录取。项目一期实行方案一,二期实行方案二。项目组根据每个区域新入职BD比例确认参训名额,其计算公式为:区域参训名额=40×(区域新入职BD数/本大区总新入职BD)。
训中实施
整个训中经历了近6周的学习和实践,包含线上学习、线下面授、行动学习。
线上学习 项目组通过公司内部线上学习平台,组织学员进行为期一周的线上学习,学习课程均以视频形式呈现,时长为5.5小时。学习结束后,安排学员线上参加4门业务产品考试。试题以题库为基础建立动态试卷,并进行各类防作弊设置,以保证考试的公平公正。

线上学习课程安排
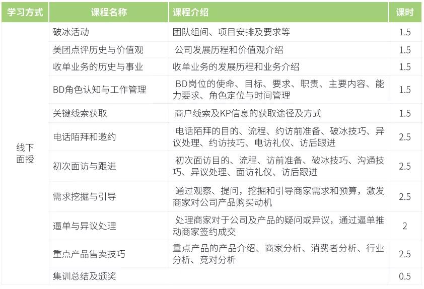
- 集中面授
集中面授期间共安排9门线下课程,2.5天共20小时的学习。业务课程邀请的是通过讲师三级认证的认证讲师,并特邀收单业务负责人及业务发展部总监参加“美团点评历史及价值观”及“收单业务的历史与事业”授课。

线下面授课程安排
- 行动学习
线下面授结束,学员与其上级制定和发送个人IDP,上级对其能力现状进行评分,学员设定4周行动学习的目标并制定发展计划。项目共78名导师参与在岗辅导,他们每周发送《导师辅导日志》对实践和辅导情况进行总结。最终收集的《行动报告》,包含学员上级对BD最终能力评价、实践总结等。
训后结项
在训后结束期,项目组主要开展了积分统计和培训效果评估工作,通过邮件向学员发布学习成绩、评奖评优结果、培训效果,并向导师表示感谢。

运营管理
优师优学双向考核
潜龙计划提倡优师优学,实现双向考核。项目组为两个班分别安排一名班主任,跟踪管理整个学习过程。班主任通过学员档案、课程讲师档案和运营实施档案进行管理,档案中对学员的能力表现、导师教学水平以及学员对运营环节的满意度进行分类分级记录,以便日后进行评估和复盘。同时,项目组对潜龙计划进行了全面的宣传,有效提升了项目影响力。
学员管理
为提升学员的兴趣和参与度,确保其出勤和后期行动学习效果,项目组建立了美团大象群,及时提醒、同步信息。此外,通过积分制对学员的出勤和个人IDP、导师辅导日志提交情况进行监督考核,对学习表现积极、优秀的学员通过评奖评优、发放奖品、邮件通报表扬等方式进行激励。

奖项设置
导师管理
项目要实现行为转化以促进业绩提升,并帮助学员在面授课程后能够更好地进行在岗实践, 项目组在开营前确认学员导师即为各自所在业务城市的“师父”(入职即安排拜师仪式,有优秀的老BD或BDM担任),主要负责学员的IDP制定、销售实践过程中专项技巧辅导及学员能力评估等工作。
为协助导师更好地完成辅导工作,项目组建立了导师大象群,以便及时沟通学员学习、作业提交情况,并收集导师辅导日志了解导师对学员的辅导情况。
同时,项目中实行资格互审的方式:由导师对学员进行监督管理,评定其学习效果;由学员在讲师认证终审中对讲师进行评分,评分不少于9.5分(满分10分)即通过终审,成为收单学院课程认证讲师,颁发讲师证书。
宣传机制
为树立项目品牌形象,提升项目影响力,项目组对潜龙计划包括其中的蒲公英计划进行了整体VI设计,包括项目LOGO、邮件Banner、PPT模板、KT板、易拉宝及开营宣传海报。
项目组还通过组织开营仪式、发送邮件、统一课程PPT模板、摆放易拉宝、KT板,开展项目的品牌形象建设和宣传推广,在公司内部产生了良好反响。

项目评估
2018年“潜龙计划—新BD训练营”项目从3月开始前期筹备,经过4期培训,共培训277名学员。根据项目目标,主要从学员反馈、人员留存、业绩提升及经验沉淀四个方面评估项目成果。
学员反馈
培训期间,讲师通过各类学习互动活动,包括提问、讨论、演练等,进行知识和技能传播。同学们热情参与、积极认真,课程讲师满意度平均得分9.92分(满分10分),运营实施满意度平均得分9.91分(满分10分)。
人员留存
培训对于降低离职率有明显作用。总部项目组培训后离职率平均降低21.58%,区域自行组织后离职率平均降低6.45%。每培训100人,总部培训都为公司挽回离职成本超过30万,区域培训为公司挽回离职成本近10万。
业绩提升
项目组在对各项业务指标进行统计分析后,最终选定业务最关心且培训直接影响的两个业绩指标,直接说明潜龙计划推进了知识向行为、业绩结果的转化,促进业务数据提升。
- 纯新门店人效
参训人员比未参训人员(对照组)纯新门店人效提升1.89,其中纯重增长比例更高;项目组指导、区域自行组织的参训人员比区域增纯新门店增长平均提升5.45。
- 重产品人效
项目组亲自组织的参训人员比未参训人员重产品人效增长平均高出0.9,项目组指导、区域自行组织的参训人员比区域新增重产品增长平均高出3.63。
经验沉淀
训练营成功推动组织经验沉淀和复制,开发新课程13门,开发新BD成长手册1份。创新性搭建了一整套混合型的新BD培养机制,并通过对照组设置、区域下沉运营,充分进行了机制验证,完整实现柯氏四级评估。

潜龙计划—新BD训练营学习评估模式
本次培训是公司收单业务部首次真正将培训效果落地的项目,推动了业绩目标达成,帮助公司培养了一批能打会干的地面铁军,且通过提升人员留存降低了人员流失成本。项目的梳理实施大大提升了培训组的整体工作效果及影响力,促进了培训部后续培训工作的开展和推动。