
急性肾损伤(AKI)是一种发病率和死亡率都较高的疾病。在世界范围内每年有数百万的AKI住院患者,且发病率还在不断增加。虽然AKI发病的病理生理过程至今还不十分明确,但是可以肯定的是AKI会出现肾小管上皮细胞(TECs)(特别是近端肾小管上皮细胞)的损伤和凋亡。多项研究表明严重且持续的TECs损伤会导致TECs组织修复不完全和功能不良,导致TECs出现炎症反应,退化,肾纤维化并最终进展为终末阶段的肾疾病(ESTD)。不幸的是除了透析,目前还没有其它治疗AKI的有效方法。
白细胞介素22(IL-22)是IL-10细胞因子家族中的重要成员。因为IL-22在多种上皮细胞损伤引发的疾病中发挥有利于生存的作用,所以IL-22备受人们的关注。IL-22主要通过激活STAT3信号通路和促进上皮细胞增殖从而对组织起保护作用并维持组织内的稳态。IL-22可以治疗肾小管上皮损伤,促进肾小管上皮的再生。值得注意的是有研究表明IL-22R1的表达仅限于近端TECs。虽然越来越多的证据表明IL-22是治疗肾脏损伤的有效药物,但是IL-22导致TECs恢复的分子机制至今还不十分明确。因此了解IL-22发挥作用用的分子机制对AKI和ESTD的防治至关重要。

2021年2月22日,Clinical and Translational Medicine杂志在线发表 了上海复旦大学 Dianwen Ju 教授团队 的最新成果 “IL-22-mediated renal metabolic reprogramming via PFKFB3 to treat kidney injury”[6] ( 点击文末 “阅读原文” *载下**PDF全文 )。
肾脏损伤始于肾小管细胞代谢状态的退变,有些肾脏损伤会发展为ESTD。因为IL-22可以促进肾脏功能的恢复,所以IL-22是治疗肾脏损伤的有效药物。但是IL-22促进肾脏功能恢复的分子机制至今还不十分明确。

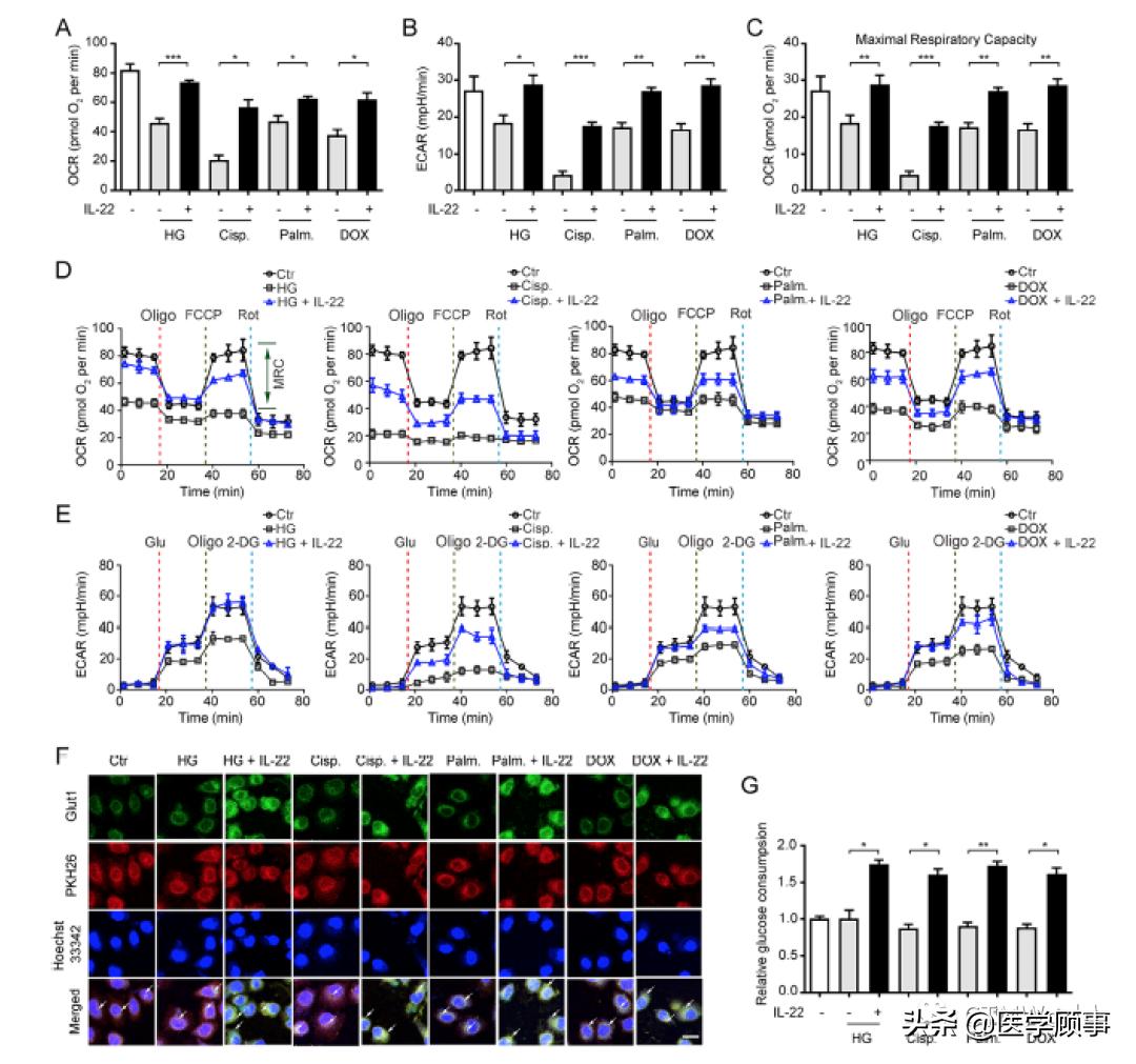
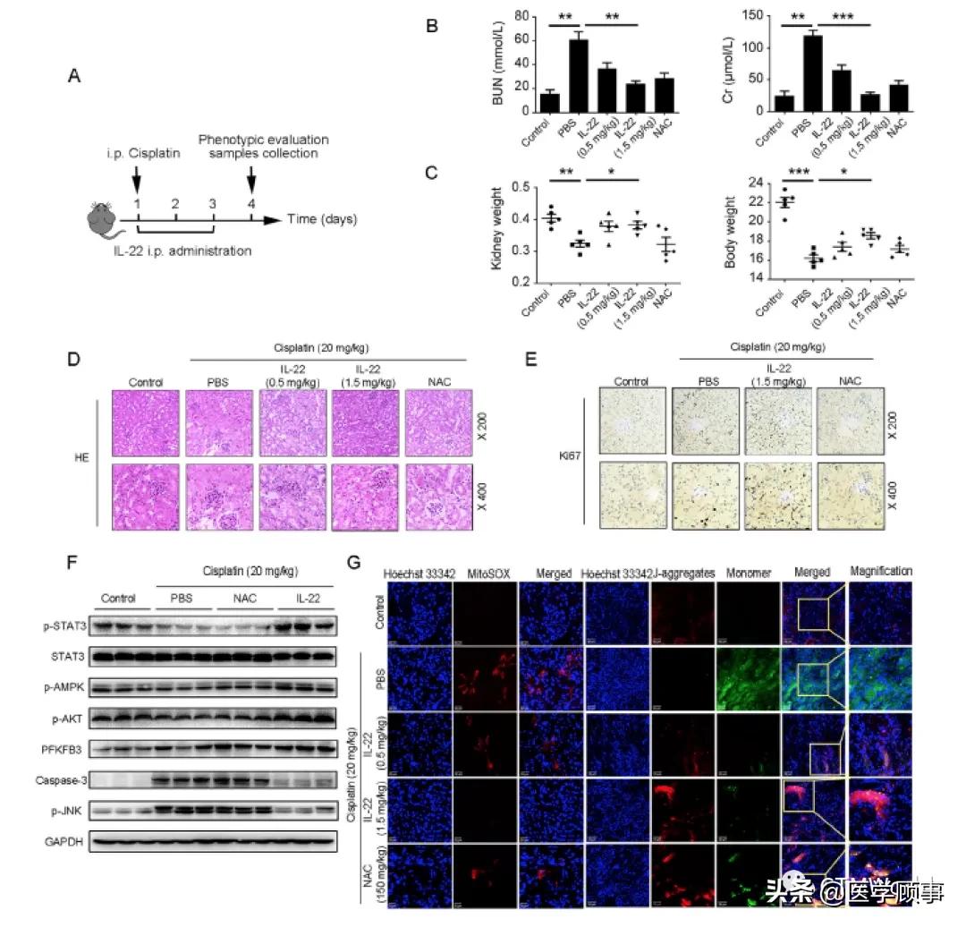
在本项研究中作者及其团队首次发现IL-22通过促进TECs细胞发生代谢再调整而减少肾脏损伤。特别是本项研究表明IL-22可以对受损TECs细胞的线粒体功能和糖酵解过程进行调节。更加深入的研究表明IL-22可以通过调节AMPK/AKT信号通路和PFBFK3活性,从而缓解线粒体内活性氧(ROS)的聚积和线粒体的功能异常。在顺铂诱发的肾脏损伤和糖尿病肾病(DN)小鼠模型中,重组IL-22可以可以通过调节如上代谢相关的信号通路和线粒体功能而改善肾损伤和肾坏死,促进肾功能恢复。

总之本项研究揭示了IL-22对肾脏发挥保护作用的最新分子机制,表明IL-22可以作为代谢的调节因子对多种肾脏疾病起治疗作用。
REFERENCES
1. Mehta RL, Burdmann EA, Cerdá J, et al. Recognition and management of acute kidney injury in the International Society of Nephrology 0by25 Global Snapshot: a multinational crosssectional study. Lancet. 2016;387:2017-2025.
2. Lameire NH, Bagga A, Cruz D, et al. Acute kidney injury: an increasing global concern. Lancet. 2013;382:170-179.
3. Mehta RL, Cerdá J, Burdmann EA, et al. International Society of Nephrology’s 0by25 initiative for acute kidney injury (zero preventable deaths by 2025): a human rights case for nephrology. Lancet. 2015;385:2616-2643.
4. Levey AS, James MT. Acute kidney injury. Ann Intern Med. 2017;167:ITC66-ITC80.
5. Jansen MPB, Florquin S, Roelofs JJTH. The role of platelets in acute kidney injury. Nat Rev Nephrol. 2018;14:457-471.
6. Chen W, Shen Y, Fan J, et al. IL-22 mediated renal metabolic reprogramming via PFKFB3 to treat kidney injury. Clin Transl Med. 2021;11:e324.