脊髓性肌萎缩症(SMA)是一种毁灭性的常染色体隐性运动神经元疾病。如果不采取干预措施,I型SMA更为严重的婴儿将在2岁之前死亡。Spinraza和Zolgensma获得了FDA批准作为儿科患者的SMA治疗药物。然而,作为一种基于反义寡核苷酸(ASO)的治疗方法,Spinraza需要四次加药剂量,随后每年需要三剂维持剂量。在该过程中,将对患者进行鞘内注射。Zolgensma是用于SMA的单剂量基因替代疗法,但不幸的是,在维持高水平,稳定水平的基因表达方面并不可靠。这些问题限制了两种已批准的SMA药物的治疗效果。
2020年3月24日,福建医科大学陈万金,中科院上海神经研究所杨辉及中国农科院农业基因组研究所左二伟共同通讯在Cell Research 在线发表题为“Base editing-mediated splicing correction therapy for spinal muscular atrophy”的研究论文,该研究使用碱基编辑成功地对SMN2外显子7的ESS-A和ESS-B进行了剪接校正,从而实现了有效且同义的A36G过渡。通过体外凋亡试验初步验证了由A36G和A38G同步转变诱导的SMN蛋白的生物学功能。该研究阐明了通过碱基编辑介导的剪接校正来治疗SMA患者的新治疗策略。
另外,2020年3月18日,上海科技大学黄鹏羽与中科院上海神经研究所杨辉共同通讯在Protein & Cell 在线发表题为“Modulation of metabolic functions through Cas13d-mediated gene knockdown in liver”的研究论文,该研究探索了Cas13d家族蛋白CasRx敲低目的基因的最佳sgRNA组合,通过尾静脉注射质粒的方式,将CasRx系统和靶向Pten基因的sgRNA导入到小鼠肝脏细胞中,成功在小鼠肝脏中实现了Pten的高效沉默,证实了CasRx系统在成体动物体内也具有靶向沉默RNA的活性,通过增强下游蛋白AKT的磷酸化,影响了糖脂代谢相关基因的表达。同时,利用AAV递送CasRx和靶向Pscsk9的sgRNA到小鼠肝脏,有效降低了肝脏中PCSK9的蛋白表达,以及小鼠血液中的胆固醇水平。这为治疗后天性的代谢疾病提供了新方案。
2020年3月4日,中科院上海神经研究所杨辉,Zhou Haibo及上海交通大学孙晓东共同通讯在National Science Review 在线发表题为“CasRx-mediated RNA targeting prevents choroidal neovascularization in a mouse model of age-related macular degeneration ”的文章,该研究结果表明,AAV介导的CasRx传递可以有效敲低Vegfa mRNA,并抑制AMD小鼠模型中的致病性CNV发育,支持RNA靶向CRISPR系统可用于治疗目的的观点。小尺寸的CasRx适合在单个AAV载体中与多个gRNA一起包装,以进行体内递送。值得注意的是,通过单次注射,AAV提供的CasRx可能在长达2年的时间内对蛋白质表达产生持续的纠正作用。由于存在大量转录本,其中许多转录本可以维持正常功能,因此与mRNA编辑有关的风险可能低于DNA编辑的风险。因此,CasRx敲除方法可以补充现有的治疗策略,例如单克隆抗体,反义寡核苷酸和DNA核酸酶编辑。将来,有希望检查CasRx是否可用于抑制最近出现的致命RNA病毒(如SARS COV-2,埃博拉,MERS和Zika)的繁殖。

脊髓性肌萎缩症(SMA)是一种毁灭性的常染色体隐性运动神经元疾病。如果不采取干预措施,I型SMA更为严重的婴儿将在2岁之前死亡。Spinraza和Zolgensma获得了FDA批准作为儿科患者的SMA治疗药物。然而,作为一种基于反义寡核苷酸(ASO)的治疗方法,Spinraza需要四次加药剂量,随后每年需要三剂维持剂量。在该过程中,将对患者进行鞘内注射。Zolgensma是用于SMA的单剂量基因替代疗法,但不幸的是,在维持高水平,稳定水平的基因表达方面并不可靠。这些问题限制了两种已批准的SMA药物的治疗效果。

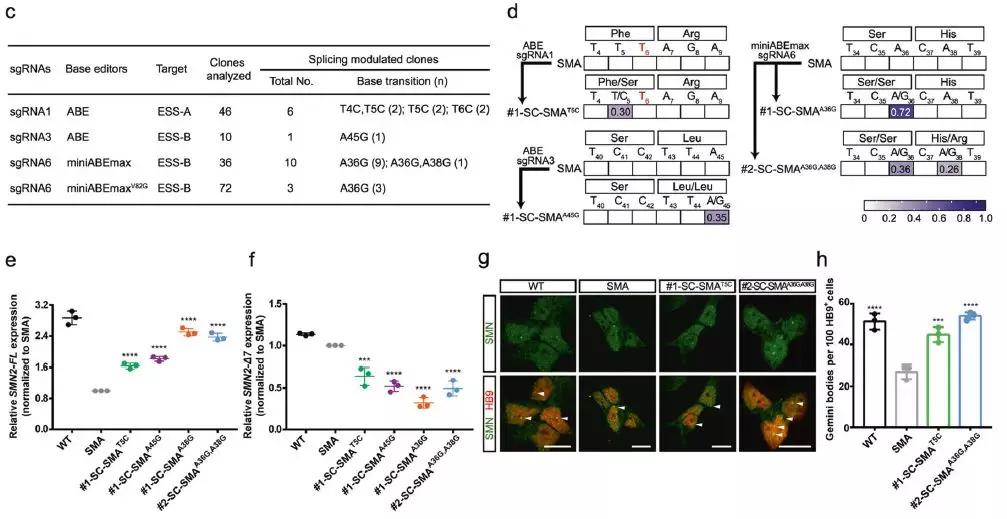
碱基编辑介导的外显子拼接可拯救SMA
从基因上讲,在98%以上的患者中,SMA是由生存运动神经元基因1(SMN1)的纯合缺失引起的,导致功能性全长SMN(SMN-FL)蛋白缺乏。SMN2是人类SMN1同源基因,在其第7外显子的6位(C6T)处具有平移的C到T转换,将外显子剪接增强子(ESE)转换为外显子剪接沉默子(ESS),因此95%的SMN2转录产物产生截短的,无功能的SMN2-Δ7蛋白。基因组编辑已经扩展了我们直接纠正受影响细胞/组织中的基因突变以治疗疾病的能力,因此,非常需要用于SMA治疗的优化基因组编辑策略。

碱基编辑介导的外显子拼接可拯救SMA
鉴于非同源末端连接修复可能产生随机序列,以及CRISPR / Cas9同源性指导的修复途径介导的低编辑效率,研究人员选择使用碱基编辑器,它可以精确的进行编辑。研究人员首先设计了三个金黄色葡萄球菌Cas9切口酶KKH变体的单向导RNA(sgRNA)(sgRNA 1-3),以SMN2外显子7基因座的ESS-A或ESS-B为目标。研究人员测试了这些sgRNA在具有三个SMN2拷贝的SMA患者衍生的诱导多能干细胞(iPSCs)系中恢复SMN-FL表达的能力。

碱基编辑介导的外显子拼接可拯救SMA
该研究使用碱基编辑成功地对SMN2外显子7的ESS-A和ESS-B进行了剪接校正,从而实现了有效且同义的A36G过渡。通过体外凋亡试验初步验证了由A36G和A38G同步转变诱导的SMN蛋白的生物学功能。然而,体内作用仍需进一步验证。
在进行任何可行的基因治疗试验之前,应先部署有效且安全的系统,使其能够在体内递送碱基编辑器(例如,腺相关病毒(AAV)或非病毒载体)。该研究阐明了通过碱基编辑介导的剪接校正来治疗SMA患者的新治疗策略。
参考消息:
https://www.nature.com/articles/s41422-020-0304-y
https://academic.oup.com/nsr/advance-article/doi/10.1093/nsr/nwaa033/5775464?searchresult=1