笔者最近逛了一下几个头部的工业品电商,偶然发现了一个奇怪的现象:各大电商在手工具这一分类中主页推荐的都是进口品牌,而且进口品牌销量远超国产。

ZKH工业品超市

X域机电

J东工业品
国产的工具没有著名品牌么?不能给网站带来流量么?为什么连主页推荐的机会都没有?
笔者带着这样的疑问咨询了一下电商的客服,客服的解释总结出来有三点:
1.进口品牌性价比也很高
2.进口品牌采购率高,所以推荐率也高
3.国产品牌和电商的合作及推广不积极,推荐的品牌都是深度合作的。
我们先不说客服的回答是否是真正的原因,假设真是这样,那就不怪电商本家了。
线上国外主要工具品牌:
1.世达工具
2.史丹利
3.恩派克
4.日本田岛
5.日本牧田
6.德国博世
7.英格索兰
.......
笔者曾经了解过,国内大型工业的专业工具,如电动工具,液压扭力扳手等专业工具,确实还在依赖进口。
五金工具这个品类的竞争特点:头部效应持续,马太效应显著,渠道线上化加速,营销和品牌矩阵的打造是至关重要的,而线上渠道俨然成为各大巨头争夺的焦点。
笔者翻了翻,国内头部企业得力、长城精工,百锐,东城还在,还能和众多进口品牌一争高下,竞争可谓惨烈!

行业资料显示:2019 年,我国工具五金制品出口额已达到 185.6 亿美元。
原来都忙着出口呢,哈,瞬间松了一口气!
但是目前国内工具五金市场中低端产品较多,产能过剩且竞争激烈,导致利润率较低。国内众多五金厂 商多以 OEM/ODM 形式承接欧美巨头订单,而具有高端产品自主设计和制造能力的企业数量较少。
OEM意为代工、无设计,ODM意为设计贴牌,也就是我们看到的进口工具很大一部分都是我们国内企业自己生产的!
然而国内大部分五金工具厂商还是只停留在 OEM 阶段。
国际市场上头部厂商集中度不断提升,工具行业尤其是电动工具行业,在经历了众多收购整合后, 头部厂商拥有完备的品牌产品矩阵、稳定的供应链和良好的渠道管理能力,市场份额得到不断巩固。

收购整合后的工具国际巨头
五金工具商很难凭借单一品牌做大,必须通过外延并购或自主设计推广(难度极大)来形成品牌矩阵。
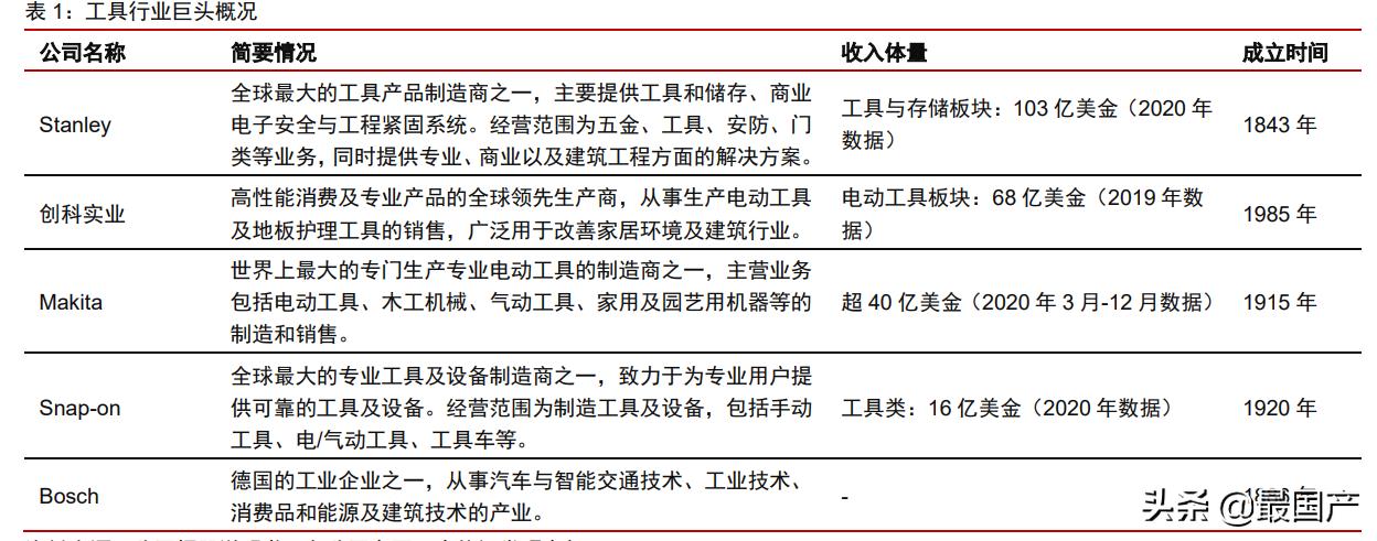
例如,Stanley(史丹利)形成了较好的产品矩阵,覆盖了解中高档不同客群需求,Facom 品牌主要针对高端工业级用户,而 Black & Decker 主要针对入门级消费者,Black & Decker 品牌也成为线上推广渠道的主力产品。

工具巨头概况

CTS为史丹利
有个人说国内工业基础差起步晚,国外巨头都是经过几十年或百年的积累沉淀才有今天的庞大。

那来看看1985年才成立的工具巨头企业,香港创科实业(TTI),这里简单介绍一下创科实业的发展历程。
1.1985年,投资两万美元的创科实业Techtronic Industries(TTI)正式成立。
2.TTI最初的业务为美国Sears Roebuck& Co., S旗下的知名品牌Craftman生产电钻等工具,短短一年时间,葵涌货柜码头的创科工厂出货量就达到100万部。
3.1988年,日本的Ryobi公司来到中国工厂为电动工具业务寻找代工企业,经过谈判,Ryobi入股20%并开始下达订单给创科实业.经过与Ryobi的合作,TTI的质量和技术大为提高,诸如Bissell,Royal等品牌也纷纷成为TTI的客户。
4.90年代初,面临着激烈的竞争导致利润逐年下降,在认识到代工业务的局限时候,Pudwill 准备了转型.1999年以700多万美元从VAX International Ltd收购了英国吸尘器品牌Vax。
5.2008年,TTI作出了一个决定,把目前工具业务从带电源线转向为无线模式.这一决定在目前看来顺理成章,但在当时市场看来却是非常冒险的行为.有人形容其无线电动工具为"骗人的玩意".而目前,TTI的电动工具业务已经在市面上全面领先了。
6.2019年TTI的营收为68亿美金。
TTI旗下品牌:

别人牛的同时我们也要知道人家牛在哪里?
TTI当时的优势在于:
1.使用国际通用的CAD软件,跟客户无缝对接
2.低廉的制造成本
3.坚实的产品研发和产品质量控制.
就这些,仅此而已,是不是有点像工具界的“华为”,把自己的优势放大到了极致。
当然国内也有走类似TTI的发展路线,代表企业为国内的手工具巨头巨星科技。
巨星科技也从ODM逐渐走向了OBM,OBM意为别人为自己的品牌代工。
总结一下:传统产业需要与时俱进,进行产业转型谋求新发展,没有落后的产业,只有落后的生产方式。工具企业应增强创新意识,培养组建专业研发团队,大力发展高端产品的研发技术,早日实现高端产品国产化;优化产业结构,推动产业升级;发展产业集群,增强行业群体竞争优势;稳固国内市场,积极开拓国外市场。
五金行业发展日渐成熟的今天,如何使行业拥有可持续的生产力和竞争力,是行业发展、企业生存所必须思考的问题。在激烈的国内外市场竞争中,五金行业应该保持自身优势,不断突破发展瓶颈,从而把握住市场的话语权和主动权。