在注册PayPal企业账户之前需要准备好以下几个文件:
- 一个新的邮箱地址 (尽量不要使用腾讯邮箱以避免无法接受PayPal验证邮件)
- 中国大陆企业营业执照 (照片)
- 法人代表身份证正反面 (照片)
- 地址证明同样使用法人代表身份证正反面 (照片)
1 点击PayPal企业账户的注册链接 – https://www.paypal.com/c2/webapps/mpp/merchant
打开如下图所示页面,输入你注册PayPal要使用的邮箱地址,选择“国家/地区”,点击下一步
这里的邮箱地址填写你常用的邮箱地址即可,但是尽量不要使用腾讯QQ邮箱以避免无法接受PayPal的验证邮件。

2 进入到提交法人信息,公司信息的流程,按照要求填写即可,填写完毕后,点击“同意并继续”
在公司联系信息下方,可以取消勾选 “这是您希望客户看到的名称”,取消勾选之后在这行文字下方就会出现一个文本框,你可以在这里的文本框中输入给客户看的英文品牌名称,也就是你的PayPal账户的商用名称。
商用名称可以理解为我们给客户看的英文品牌名称,这个名称是可以修改的,但是注册PayPal账户的时候使用的企业注册名称在提交后是无法修改的。例如,我们的公司名称是 “深圳跨境电子商务有限公司”,商用名称可以是“ECOM”。客户使用PayPal付款的时候看到的名称就是“ECOM”,而不是“深圳跨境电子商务有限公司”
首选币种选择你的目标市场的币种即可。如果你的主要目标市场是日本,就选择日元,美国就选择美元。


3 在新的页面中提交公司信息,填写完毕之后点击“继续”

4 填写“法定代表人信息”后点击“提交”

5 提供公司的更多信息,根据实际情况填写即可,填写完点击“继续”

6 确认信息无误后点击“证明并提交”

7 查看邮件以激活邮箱。可先不设置付款,打开邮箱

8 之后邮箱会收到3-5封来自于PayPal的邮件,按照邮件里面的提示操作验证账户。
点击“立即填写信息”

9 提示我账户已经完成验证。如之前注册过程中已提交的公司收入和资产构成,以及后来的电子签名则提示账户已完成验证。如果在上面的注册流程中没有提交相关的信息,那需在此页面提交相关资料才能完成验证。

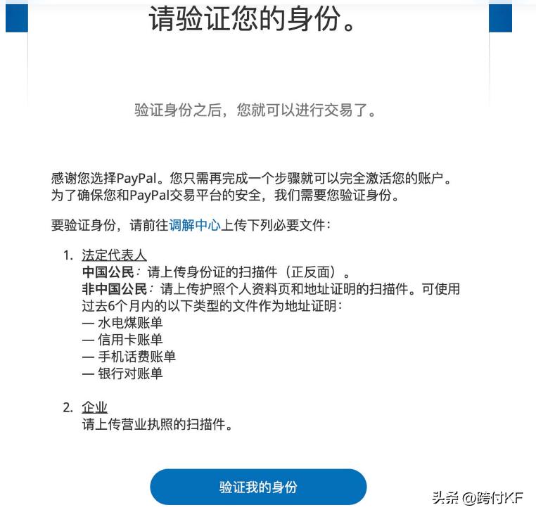
10 验证您的身份,需要提交法人的身份证扫描件和营业执照的扫描件,点击验证“我的身份"

11调解中心页面,点击"前往账户限制”

12 查看账户权限受限原因,及需补交资料。

如是中国公民,上传带照片的证件,就会自动解决地址证明问题,然后再提供营业复印件。


13 全部提交完成之后,页面会显示如下图所示,所有的蓝色“解决”按钮都变成了已提交供审查。

14 查看Paypal发到邮箱的邮件,验证注册PayPal账户的邮箱地址以激活PayPal账户。

15 点击邮件中的蓝色按钮“是的,这是我的邮箱地址”,在浏览器中输入PayPal登陆密码

16 成功登陆PayPal的后台就完成了邮箱地址的验证工作。

之后等待PayPal对审核提交的资料,审查过后就可以把paypal绑定到Shopify等或者 WooCommerce 后台了。只有完成审查的账户,才能正常收款。
整个审查过程大概需要1-2个工作日,账户审查通过之后,PayPal会向你的注册邮箱里面发送标题为“您的PayPal账户访问已经得到恢复”的邮件。邮件内容如下图所示。当然你也可以联系PayPal客服,查询审核进度,或者加急处理。
