继百度之后,又一家互联网巨头获得了消费金融牌照。
6月24日消息,经银保监会批准,包银消费金融注册资本已由人民币3亿元增加至5亿元,新股东为微博全资子公司。股权结构显示,微博的第一、第二大股东为新浪和阿里。
在业内人士看来,包银消费金融此时引入新股东,是为了试图摆脱大股东包商银行对公司经营带来的不利影响。而在众多市场主体中选择了微博,再一次验证了持牌金融机构与互联网巨头联姻的趋势。业内人士指出,从腾讯入场打响第一枪开始,可以预见消费金融领域阿里、京东会纷至沓来,"这个行业趋势已经很明显了。"
新股东增资2亿元
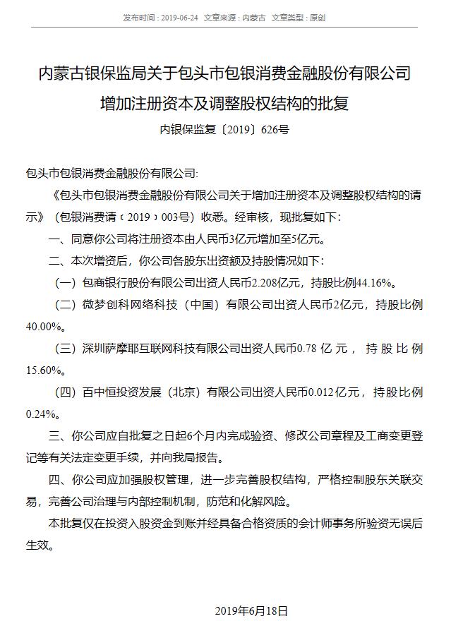
银保监会官网今日发布的《内蒙古银保监局关于包头市包银消费金融股份有限公司增加注册资本及调整股权结构的批复》显示,同意包银消费金融公司将注册资本由人民币3亿元增加至5亿元。落款为6月18日。

根据公告,包银消费金融应自批复之日起6个月内完成验资、修改公司章程及工商变更登记等有关法定变更手续。新金融头条看到,工商信息显示,6月21日,包银消费金融的注册资本已由3亿元增加至5亿元,增长66.67%。
同时,增资后公司各股东出资额及持股情况为:包商银行股份有限公司出资人民币2.208亿元,持股比例44.16%。深圳萨摩耶互联网科技有限公司出资人民币0.78亿元,持股比例15.60%。百中恒投资发展(北京)有限公司出资人民币0.012亿元,持股比例0.24%。新增股东微梦创科网络科技(中国)有限公司(以下简称微梦创科)出资人民币2亿元,持股比例40.00%。
对比前后数据可以看到,本次增资的2亿元主要由微梦创科出资,其余股东均无增资,但持股比例随之有所稀释。包商银行的持股比例由73.6%降至44.16%,微梦创科成为包银消费金融继包商银行之后的第二大股东。
包银消费金融作为全国第17家获批开业的持牌消费金融公司,由包商银行控股并发起设立,2016年11月8日获批筹建,同年12月16日获批开业。值得注意的是,由于包商银行未发布2017年与2018年业绩报告,开业至今,包银消费金融的运营数据以及盈利情况尚为对外公布。直至今年5月24日,大股东包商银行因出现严重信用风险被央行、银保监会实施接管。
大股东被接管一个月后,包银消费金融引入新股东,并将注册资本增加至5亿元。在业内人士看来,包银消费金融正在试图摆脱包商银行对公司经营带来的不利影响。
又见互联网巨头入场
企查查显示,微梦创科成立于2010年10月,注册资本1.8亿美元,为微博网络(香港)有限公司全资子公司。董事长兼法定代表人曹国伟同时也是新浪董事长兼首席执行官、微博董事长。据微博截至2019年3月31日的股权结构,微博的第一大股东为新浪(SINA.O),后者持有微博45.2%的股权,阿里巴巴持有微博30.4%的股权,位列第二股东。

据新浪此前发布的2018年年度财报,2018年微博月活跃用户数增长约7000万,截至2018年底,新浪微博日活用户达到2亿,月活用户超过4亿。2018年全年,微博净营收17.2亿美元,较上年度增长49%;广告和营销营收15亿美元,较上年度增长50%。
如此庞大的日活用户与流量,使得微博成为新浪重要的流量品牌端口。可以看到,近年来互联网巨头凭借巨大的用户基础纷纷推出了自己的消费信贷产品,如阿里的蚂蚁"花呗"、"借呗";京东的"白条"、"金条";百度推出的"有钱花",新浪也曾推出"借钱"、"微博借钱"、"大王*款贷**"、"轻松借"4个现金贷产品。但这些消费信贷产品的资质均是网络小贷。
网络小贷虽然拥有全国经营的放贷资质,但在2017年底,监管部门要求,网络小贷杠杆率表内、表外合并计算并暂按当地现行比例执行,杠杆倍数较低,互联网小贷公司资本方面的压力大增,同时自2017年开始,国家对于非持牌消费金融机构的资金端、资产端的限制不断加大。在2017年11月下发的《互联网金融风险专项整治工作领导小组办公室关于立即暂停批设网络小额*款贷**公司的通知》整治办函《2017》138号文件要求,暂停新批设网络小贷公司。
网络小贷还受到监管政策和舆论的约束。以新浪旗下的微博借钱为例,聚投诉平台显示,截至目前关于微博借钱的投诉数量达1314件,投诉解决率仅为7.91%,大部分投诉集中于高利率与*力暴**催收。有网友投诉称,微博借钱到还款日期无法打开造成"被逾期",而逾期1天的费用就高达85.58元,2天更是达到了259.47元。逾期后,微博借钱未提醒借款用户而是选择爆通讯录,多次群发短信对亲友"威胁恐吓"。天眼查数据显示,微博借钱的第二大股东为银客集团,旗下P2P"财富星球"刚刚在2018年11月被公安部列为非法集资平台。


除办理消费*款贷**外,消费金融公司的业务范围还包括办理信贷资产转让;境内同业拆借;向境内金融机构借款;经批准发行金融债券;与消费金融相关的咨询、代理业务;代理销售与消费*款贷**相关的保险产品;固定收益类证券投资业务等。业务范围更广。
同时,持牌消费金融公司也都有意挑个好"对象"。市场竞争中将越来越激烈,获客成本上升是所用业内机构面临的问题。此外,在10倍杠杆的压力之下,持牌消费金融公司也同样面临着增资的需求。
此前5月,百度通过入股的方式为哈银消费金融第二大股东,在众多流量巨头中率先抢夺下一块消费金融牌照。如今哈银消费金融一样,包银消费金融也在众多市场主体中选择了与互联网巨头进行联姻。
微博拿下消费金融牌照之后,新浪间接持有包银消费金融18.08%股权,阿里巴巴间接持有包银消费金融12.16%股权,微博、新浪和阿里都获得了一个合法合规的放款通道,可以低成本获取大量资金。配和互联网公司在流量成本、风控技术等一方面或者多方面具备的优势。合作双方可以说是双赢。
业内人士指出,从腾讯入场打响第一枪开始,可以预见消费金融领域阿里、京东会纷至沓来,"这个行业趋势已经很明显了。"
值得一提的是,包银消费金融大股东包商银行事件的影响必然存在,包银消费金融的资金端必然会受到一定影响。与微博联姻后,其业务将如何开展还有待观察。