煤炭巨头中国神华到底有多厉害?
中国神华到底有多厉害?
全球有197个国家,而中国神华一家公司的煤炭产量就超过全球190个国家的煤炭产量,比90%以上的国家煤炭产量还高,比德国和波兰两个国家煤炭总产量之和还高。而德国是世界上第八大煤炭生产国,波兰是第九大煤炭生产国。
另外,中国神华是产销一条龙,自己挖煤,自己运,然后再自己发电;一年营收超过2千亿。
关注
前面谈过大秦铁路,大秦铁路是专业运煤的。
而中国神华不但运煤,自己还挖煤,非但自己挖煤,还自己炼化,并且全国到处都有发电厂,子公司和关联公司也不少,所以了解中国神华就需要费一番功夫了。
注意到中国神华其实是在2015年;
2015年是煤炭行业的寒冬,整个煤炭板块上市公司中一共有20家亏损,57%以上都是亏损的。

但是中国神华居然能够实现232.64亿的净利润,一看就非常突出。
再一看,中国神华是中国乃至世界上最大的煤炭上市公司,一年能挖煤3亿吨,发电超过2000亿度。无论是挖煤还是发电,都是巨无霸。
而中国神华的神奇之处还不仅仅是在煤炭的寒冬时期能够实现232亿的净利润。
学过经济学的都有一个常识,如果一家公司规模很大,那么公司利润率往往是不高的。因为这时候公司往往面临业务饱和,且由于资产规模过大,会导致净利润与总资产之比很低。
就拿万科来说吧,2018万科的净利润为338个亿,看起来很不错,但是公司同时有1.529万亿的资产,净利润与总资产的比值仅为2.21%,这是一个非常低的收益率。
2018年中国神华净利润为439亿元,总资产为5872亿元,净利润与总资产之比高达7.5%。
并且在历史上,中国神华公司总资产净利率很多时候维持在10%左右,这就真的毁三观了,也是中国神华最吸引人的地方之一,更何况是一家煤炭公司。

对于像中国神华这种近6千亿资产的公司,如果净利润与总资产之比能够超过5%,就已经是非常罕见的了,光是看到中国神华净利润与总资产的这个比值,就值得研究一番。
而且这样的利润率还只是会计上的,经过深入分析之后,你会发现公司的利润水平比想象的更高,这就且看后面的分析了!
1、中国神华的位置
中国神华是干嘛的?
说起来其实很简单,中国神华是这么一家公司:
把煤从地里挖出来,一部分运出去卖了赚钱,另外一部分运来自己发电厂发电,把电卖了赚钱。另外在运煤的同时,在利用运输工具帮别人运货赚钱。
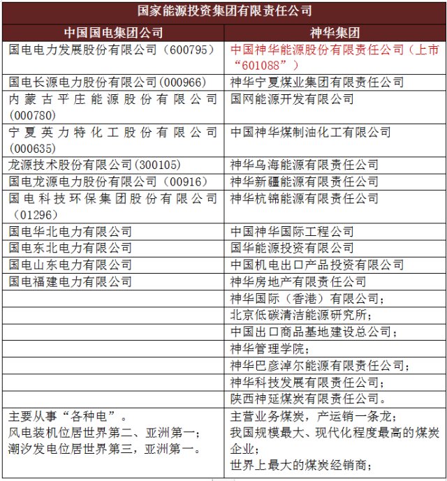
1995年,神华集团有限责任公司建立,是中央直管国有重要骨干企业。但这并不是我们现在看到的中国神华(601088)。
神华集团主营业务是煤炭的生产、销售、煤炭、铁路运输、港口运输、电力生产和销售等业务,总之就是关于“煤”和“电”产运销一条龙经营的特大型能源企业,是我国规模最大、现代化程度最高的煤炭企业和世界上最大的煤炭经销商。
在2004年,由神华集团独家发起,成立中国神华能源股份有限公司,这就是现在我们A股市场上看到的中国神华(601088)。
但是如果你现在去看中国神华最大的股东,其实并不是一个叫做神华集团的公司,而是一个叫做“国家能源投资集团有限责任公司”的公司。
因为在2017年,中国国电集团公司与神华集团重组为国家能源投资集团有限责任公司。于是国家能源投资集团有限责任公司就成了中国神华最大的股东。

截止2019年上半年,国家能源投资集团有限责任公司持有中国神华138.13亿股,持股比例为69.45%。
关于国电集团和神华集团的合并,首先从业务上来看,神华集团主要是在“煤”,而国电集团主要是在“电”,都是巨头。2017年的合并主要是“煤”和“电”的结合,其实都是能源。
而中国国电集团要从1995年说起;
1955年电力工业部成立;
1997年国家电力公司正式成立,将电力工业部所属的企事业单位划归国家电力公司管理。
而中国国电集团公司,于2002年是在原国家电力公司部分企事业单位的基础上组建的以发电为主的综合性大型电力集团、副部级大型央企 。
至于国电集团有多大?例如国电集团在重组前有7家上市公司,国电的风电装机位居世界第二、亚洲第一;潮汐发电位居世界第三,亚洲第一。规模肯定是不小的。
到2017年8月28日,中国国电集团公司与神华集团有限责任公司合并重组为国家能源投资集团有限责任公司。

无论是国电集团还是神华集团,两家都是非常庞大的公司,旗下都有非常多的子公司。
在合并之前,中国神华(601088)也只是神华集团旗下的一家规模极大的公司。
合并之后,国家能源集团旗下的公司就更多了,业务也更多了。
国家能源集团是新中国成立以来中央企业规模最大的一次重组,拥有煤炭、火电、新能源、水电、运输、化工、科技环保、金融等8个产业板块,是全球最大的煤炭生产公司、火力发电公司、风力发电公司和煤制油煤化工公司。
截止现在,国家能源集团规模怎样?
首先是国家能源集团有总资产1.8万亿,职工35万,煤炭产量5.6亿吨,其中中国神华的煤炭产量大概是3亿吨,也就是说中国神华的煤炭产量超过国家能源集团产量的一半。

可能对于1.8万亿总资产规模大家不太好想象有多大,不过可以试着对比一下,中国石油的总资产是2.4万亿,中国石化是1.6万亿,大概体会一下国家能源集团的体量。
国电集团与神华集团合并重组之后,国家能源投资集团旗下的公司就变得非常多,中国神华(601088)就是其中一家上市公司。
而中国神华也不例外,旗下一样也有大量公司。

中国神华H股和A股于2005年6月和2007年10月分别在香港联合交易所及上海证券交易所上市。

2、中国神华业务
中国神华主营业务总结起来就是“煤、电、运输”。
在公司收益方面,2018年公司煤炭业务实现413.85亿元,运输业务实现207.14 亿元,发电业务实现 127.20 亿元,煤炭、运输、发电业务占比分别为 55%、27%、17%。
从业务收入结构来看,中国神华最大的业务是煤炭,其次是运输,然后才是发电。

在合并抵消前,2018年公司各项收入大概是3488亿元,而公司的煤炭收入是2641亿元,煤炭销售收入大概占营业收入的58.83%,因此公司的收入来源主要还是卖煤。

根据公司的运营情况,首先是把煤炭从神东矿区挖出来,然后经过神朔线运往各地,由于有运输业务,所以运输产生了收入。
另外,自己的煤通过神朔线运往各地之后,大约三分之二卖给其他公司,三分之一用于自己发电。
所以2018年公司煤炭销售收入和发电收入共计2936.43亿元,其中煤炭收入占比70%(差不多三分之二),发电收入占比30%(差不多三分之一)。

煤
中国神华的关键在“煤”,那中国神华挖煤有多厉害?
首先从排名上来讲,中国神华是中国乃至全球第一大煤炭上市公司;
2018 年中国神华煤炭销售量4.609亿吨,商品煤产量 2.966 亿吨。
而2018年中国大陆煤炭开采量为36.83亿吨,按此数据,中国神华的商品煤产量就占比7.22%,这是非常高的比率了。
另外,2018年全球煤炭开采量约为80.13亿吨,中国神华商品煤开采量占到全球煤炭开采量3.7%,甚至超过德国全国的煤炭产量,这是非常惊人的。

全世界一共有197个国家,其中煤炭产量排名第7的国家是南非,产量为2.53亿吨。而中国神华的煤炭产量是3亿吨,也就是说中国神华的煤炭产量超过了96%的国家。
中国神华一家公司的煤炭产量顶得上德国加波兰两个国家的煤炭产量总和,这就很夸张了。
中国神华挖煤很厉害,那这些煤都是从哪里挖来的?
公司煤炭开采主要来自神东矿区、准格尔矿区、胜利矿区和宝日希勒矿区。说白了主要就是陕西和内蒙古一带,这一带也是中国煤炭储量最丰富的地区。

在公司几大煤矿区里,其中最大的是神东矿区,神东矿区的的保有资源量为160.3亿吨,占比达到52.9%。
中国神华神东矿区按照JORC标准下煤炭可售储量为47.8亿吨,占比57.87%。
所以神东矿区是公司最大的煤矿,其次才是准格尔矿区。
神东矿区
神东矿区:是神府东胜矿区的简称,具体含义指陕西省神木县、府谷县、内蒙古自治区东胜市(现鄂尔多斯市)。

神东矿区现为我国最大的井工煤矿开采地,其中神东煤炭集团布尔台煤矿年产2000万吨,是世界第一大井工煤矿。
在神东矿区,有中国神华一家极其重要的下属公司,也就是神华神东煤炭集团,神东集团主要就负责中国神华在神东矿区的煤炭开采。
神东煤炭集团是2009年在神东矿区四公司的基础上整合成立,这4家公司分别是神东煤炭公司、神东煤炭分公司、金峰分公司、万利分公司。
神华神东煤炭集团位于陕西省榆林市神木县大柳塔镇,与内蒙古伊金霍洛旗上湾镇相邻,地跨陕、蒙、晋三省区,有17个煤矿。
这17个矿区产量就可厉害了,年产量能够达到2亿吨左右。
注意,中国神华2018年煤炭产量也就大概在3亿吨左右的水平,也就是说中国神华大概三分之二的煤炭产量源自于这里。可见神东矿区对中国神华有多重要,神东矿区的煤炭产量甚至比世界上第八大煤炭生产国德国的产量还要高。


在神东矿区,公司最大的两个煤矿是“祁连塔”和“大柳塔——活鸡兔”,这两个煤矿每年产煤近三千万吨。
另外,神东矿区中国神华旗下锦界能源有限责任公司年产煤近2千万吨。
【锦界煤矿】
锦界煤矿煤矿位于榆林市神木县境内,地处榆神矿区二期规划区的西北部,井田东西宽12km,南北长12.5km,面积137km2,探明地质储量20.93亿吨,可采储量15.78亿吨,矿井设计能力1000万吨,服务年限为112.7年。
锦界煤矿2004年4月开工建设, 2006年9月30日建成并试生产。
煤炭生产出来之后,再经过朔黄线运往各地进行销售。
准格尔矿区
中国神华第二大矿区是准格尔矿区,在准格尔旗;

准格尔旗全旗总面积7692平方公里,是亚洲最大的露天煤矿,煤炭储量也居全国的第二位。
准格尔煤炭探明储量544亿吨,中国神华在准格尔矿区保有可采储量为31.2亿吨,占准格尔探明储量的5.7%。
在准格尔旗的黑岱沟,中国神华旗下的准格尔能源公司煤炭年开采量大概为3千万吨,而且是露天煤矿。
另外,在黑岱沟旁边的哈尔乌素露天煤矿,中国神华哈尔乌素露年产煤量为也接近3千万吨。
胜利矿区
中国神华的第三大矿区是胜利矿区,胜利矿区在内蒙古锡林郭勒。

锡林郭勒盟是内蒙古自治区的3个盟之一,其中煤炭、石油、天然碱探明储量分别为1393亿吨、1.8亿吨和4500万吨。煤炭资源尤为丰富,境内有百余个含煤盆地,探明及预测储量1883亿吨;
锡林郭勒盟褐煤总储量在全国居第一位,而中国神华在胜利矿区的主要煤矿也是褐煤。
在锡林郭勒盟,中国神华控股子公司神华北电胜利能源有限公司年煤炭产量近1800万吨。
宝日希勒矿区
中国神华第四大矿区是宝日希勒矿区,位于宝日希勒镇;

宝日希勒镇有丰富的褐煤矿藏资源。
宝日希勒镇现探明煤炭总储量为104.7亿吨,属于大型煤田。矿区共含17个煤层群体,可采和局部可采煤层7个,煤层总厚度31—40米。煤质为低磷、低硫、中低灰分的褐煤,含煤面积675平方公里。
在宝日希勒矿区,中国神华旗下的神宝能源公司年产煤可达到3千万吨。
包头
在包头,中国神华旗下神华包头能源有限责任公司年产煤800多万吨,包头能源公司旗下水泉露天矿年产煤250万吨,阿刀亥矿年产煤近100万吨。李家壕矿年产煤近500万吨。
特征

对于中国神华这几大矿区,最大的神东矿区主要煤种是长焰煤;
第二大的准格尔矿区也是长焰煤,其实准格尔矿区和神东矿区本身就是连成一片的。
而胜利矿区和宝日希勒矿区主要生产的褐煤,不过这两个矿区间隔还是比较大。
还能挖多久?
中国神华产煤很厉害,一年挖煤要挖3亿吨,很多人不禁要问,到底还能挖多久?
截止2018年,中国神华中国标准下公司的煤炭保有资源量303.0亿吨、煤炭保有可采储量149.5亿吨,JORC标准下煤炭可售储量82.6亿吨。
而公司每年的产量大概为3亿吨左右,那也就是说公司的煤炭预计可开采上百年。
而且公司除了开采煤炭之外,公司还在努力扩大产能,积极推进煤矿采矿用地申请及资源获取工作。
截止2018年:
哈尔乌素露天矿草原占用证、采矿 接续用地手续等已经办理完毕;
宝日希勒露天矿采掘场接续用地预审获批复;
北电胜利露天矿通过购买产能置换指标新增产能800万吨/年;
新街矿区台格庙北区2018年7月完成探矿权延续,取得新的详查探矿权证,南区探矿权正在积极申办。
2018年公司煤矿开发和开采相关的资本性支出约41.41亿元,主要是新街台格 庙矿区前期开发支出,神东、准格尔、宝日希勒等矿区煤炭开采、支付采矿权价款以及购置固定资产等相关支出。
煤那里去了?
公司挖出来的煤,大多数还是销售给其他公司。
公司拥有独立运营的铁路集疏运通道,集中分布于自有核心矿区周边,能够满足核心矿区的煤炭外运,挖好即可外运出售。

从煤炭销量上来看,中国神华卖出去的煤大多还是自产煤,自产煤销量占煤炭销量的65.24%。
2018年煤炭销售收入大概是2051.91以元,而公司的营业收入是2641亿元,煤炭销售收入大概占营业收入的77.7%。
根据我们对公司访问,公司开采出来的煤炭主要还是卖给其他公司,包括外购来的煤,主要也还是出售给其他公司。
而公司用于自己发电的煤大概也就在9千万吨的水平,也就是说公司大概把三分之一的煤炭留下自己发电,剩下的三分之二都卖出去了。
运
煤炭开采出来了,接下来就是要运出去。
中国神华大部分煤炭生产都是在神东矿区,而承载把这些煤运出来的就是“神朔—朔黄线”铁路。
中国神华控制并运营围绕“晋西、陕北和蒙南”主要煤炭基地的环形辐射状铁路运输网络,还有“神朔—朔黄线”西煤东运大通道, 控制并运营的铁路营业里程约2155公里,2018年自有铁路总运输周转量2839亿吨公里。
中国一共有四条西煤东运的大动脉,分别是张塘线、大秦线、朔黄线(中国神华)、瓦日线;
其中朔黄线就是“神朔—朔黄线”铁路,由中国神华运营,这条大动脉的年运力超过3亿吨。
“神朔—朔黄线”其实是由两段铁路连接起来,分别是“神朔线”和“朔黄线”。

神朔线:起点是大柳塔,止于朔州西,与神延铁路接轨,同北同蒲铁路、朔黄铁路、包神铁路贯通。正线全长266公里,总投资23亿元人民币。主要承担神府东胜煤田的煤炭外运任务,年运量可达到3亿吨。
朔黄线:朔黄铁路西起山西省神池县神池南站,与神朔铁路相联,东至河北省沧州市黄骅港口货场。

朔黄线把神东矿区与黄骅港连接起来,而中国神华公司还控制并运营黄骅港等多个综合港口和码头,总装船能力约2.7亿吨/年,拥有约2.18百万载重吨自有船舶的航运船队。
此外,中国神华还建设了包神铁路、神朔铁路、朔黄铁路和黄骅港、天津港码头等煤炭运输设施。

电
煤炭挖好,运来之后,接下来就是要开始发电了。
2018年中国神华总发电量达到2853.2亿度,总售电量达到2675.9亿度,电基本都是靠烧煤发的。
这是什么概念?
2018年我国电力产量是69940亿度,中国神华的电力产量占比达到4.08%。
中国神华发电量比中国最大水电上市公司长江电力的发电量还要高,长江电力2018年发电量2154.82亿度,占全国电力产量的3.08%。而中国神华电力产量就占到4.08%。只不过长江电力是用水,中国神华是用煤。
2018年中国火电发电量4.9231万亿度,同比增长 7.3%,占全国发电量的 70.4%,因此中国的电主要还是通过烧煤来发的。
2018年,中国水电占全国发电量仅为17.6%,而且水电发电量同比增长要缓慢得多,仅为3.2%;
2018年核电、并网风电和并网太阳能发电量同比分别增长18.6%、20.2%和 50.8%,增长虽然很快,但是占总发电量的比率还很小。
如果单单来看火电,2018年中国神华火电发电量为2787.8亿度,就占全国火电发电的5.66%。
中国神华的电力生产基本也是靠烧煤,2018年中国神华电力产量是2853.2亿度,而燃煤发电就占比97.7%。

根据我们对公司的访问,公司表示2018年生产的2853.2亿度电,消耗的煤炭大概是9千多万吨,都是源自于自产煤炭。而公司2018年的煤炭产量近3亿吨,也就是说大概三分之一用来自己发电了。
通常情况下,发1度电需要320克煤炭,也就意味着1吨煤大概能够发电3125度电。1亿度电需要3.2万吨煤炭,2800亿度电需要8960万吨煤,数据基本一致。

从中国神华的电力产量来看大家会发现一个有意思的问题,中国神华最大的煤矿在陕西和内蒙古一带,但是发电量最大的是在东边老远的河北、江苏和浙江等地,那为何不直接在原地挖好煤,原地发好电,然后再西电东输?
对于这个问题,我们联系到了公司;
公司给到的回复是与国家批复建设的电厂所处的位置有关。

想来也是,用近1亿吨煤发电,如果是在同一个地方发,那对当地环境影响得多多大。
况且,主要用电在东部,在西部发好之后运过来,长距离运输也会导致耗损过大。
所以还是可以凭借西煤东运大动脉朔黄线,把煤运过来慢慢发。
2018年公司的燃煤发电的收入是837.98亿元,占总营业收入的31.7%。燃煤发电的成本为647.7亿元,也就意味着燃煤发电的利润率为22.7%,这还是一个相当高的水平。
在燃煤发电成本里面,原材料、燃料及动力成本为505.11亿元,占燃煤发电成本的78%,当然,火电最大的成本自然是买煤。
在发电效率方面,中国神华燃煤发电机组平均利用小时为4877小时,一年共有8760小时,中国神华燃煤发电机组平均利用小时占全年时长的55.67%。较全国火电设备平均利用小时4361小时高出516小时,效率相对来说还是明显高于行业平均水平。
煤化工
公司除了挖煤卖,自己运,自己发电,公司还自己炼化。
不过公司的煤化工业务占比确实小很多。
公司包头煤化工公司的煤制烯烃项目主要产品包括聚乙烯、聚丙烯;
聚乙烯生产能力约 30 万吨/年;
聚丙烯生产能力约 30 万吨/年;
2018 年,包头煤制烯烃项目保持生产装置安全、稳定、高负荷运行8164小时,平均生产负荷达到100%,共生产烯烃产品61.74万吨。
煤化工分部2018年共耗用煤炭410万吨,而公司的煤炭产量近3亿吨,占比仅为1.4%。
包头煤制烯烃项目生产所用燃料煤及原料煤全部由公司自己供应,煤炭运输和产品外运均使用铁路专线,保证原料供应和产品外送。
2018年完成煤制烯烃产品销量 61.31 万吨。聚乙烯销售量31.54万吨。聚丙烯销售量29.77万吨。
2018年公司的营业收入为2641亿元,煤化工部的营业收入为58.4亿元,仅占公司营业收入的2.2%。

总体而言,煤化工部对公司业绩影响要小得多。
神华财务公司
2018年神华财务公司存款余额达到816.29亿元,*款贷**余额达到349.45亿元。
3、公司业绩分析

中国神华2014年和2015年连续两年业绩大幅下滑,2014年营业收入同比下降12.49%,净利润同比下降12.49%。
2015年营业收入同比下降30.03%,净利润同比下降56.86%。
不仅仅是中国神华,其他公司也下滑,而且下滑得更厉害,因为这段时间煤炭行业进入到了寒冬。
中国神华最主要的业务是挖煤,然后再卖煤或者再发电。
这时候公司的收入与煤炭价格就有非常大的关系。我们也看到2015年前两年的煤炭价格整体呈现持续下跌的状态。
从2016年开始,煤炭价格开始快速回升。

煤炭价格下跌,煤炭公司业绩下滑,煤炭价格上涨,煤炭公司业绩上涨,很简单的道理。
不过类似2014年和2015年的极端行情,必然是不会长久的。
很快,伴随煤炭价格的快速回升,中国神华的业绩也从2016年开始快速向上。现在煤炭价格基本回到了2013年的水平,而中国神华的业绩基本上也回到了顶峰位置。
在顶峰位置的2018年,公司实现营业收入2641亿元,净利润461亿,利润规模非常大,2018年公司经营活动产生的现金流量净额就高达882亿元。
而且公司总体的利润率也相当高,净利润与总资产之比超过7%,因此是相当具有投资价值的。
由于大量的货币资金流入,所以中国神华拥有雄厚的货币资金,2018年中国神华有722亿的货币资金,还买了300多亿的银行理财产品。
另外,由于挖煤和运煤是需要很多机器设备的,因此中国神华的固定资产也相当多。
2018年中国神华固定资产为2372亿元,占公司总资产的40%。
公司固定资产多,那么折旧就必然高。
2018年中国神华计提的折旧就高达207.49亿元,占公司营业收入的7.86%,占公司净利润的47.26%。
假如没有这些折旧,那么中国神华的净利润将会达到646.49亿,这样与公司总资产的比值将会高达11%。
如果考察公司经营活动产生的现金流量净额与公司固定资产的比值,会发现这一比值高达15%,这是一个非常高的水平。
由于中国神华有大量的运输设备,而且挖煤也需要很多设备,既然是设备,那么就会坏,所以中国神华每年花在修理上的钱也不少。
2018年的修理费就高达100.25亿元,基本上每年花的修理费也都是近百亿。2018年公司的修理费与营业收入之比为3.8%,与净利润之比为22.83%。
除了煤炭价格波动,在日常运营上,折旧和修理主要是影响公司利润的重要因素。至于其他外购煤花的钱和员工工资,那是必要支出。
4、成长性分析
中国神华最主要的业务是把煤挖出来,然后卖掉或者用于发电。
从这几年煤炭的产量来看,基本维持在3亿吨左右的产量。
虽然公司的发电量呈现较快速度增长,但是发电也是用公司的煤,如果自己用的煤多,卖给别人的就少了。所以假设不考虑煤炭价格变化的话,归根结底公司后续业绩的表现最终还是的看煤炭产量。
由于公司煤炭产量这些年基本没有太大进步,因此我们预计公司后续会进入到低增长期。

假如公司业绩在低增长期里,在不考虑煤炭价格变化的情况下,预计营业收入会在2500亿到3000亿的范围。净利润会在400亿到500亿的范围,经营获得产生的现金流量净额会在800亿到1000亿之间,每股收益在2元左右。
即使是这样的业绩,其实也是相当不错的。

实际上公司增长并不是完全停滞,因为公司正在积极推进煤矿采矿用地申请及资源获取工作。
从2009年到2018年,公司的采矿权总体是增长的,公司煤炭保有资源量也是呈现上升趋势。
而且截止2018年,公司的在建工程为365.9亿,因此公司还是在处于努力扩张状态,尽管看起来比较慢。
其实对于中国神华,即使公司真的进入低成长期,还是有相当可观的投资价值。例如公司每年2元左右的每股收益足以维持每股净资产呈现较快的增长。

2016年公司每股净资产为15.7元,而2017年公司每股净资产下降到15.16元。其实,2017年公司每股净资产出现明显下滑并不是因为公业绩不好,而是因为公司大量分红所致。
2017年公司每10股分29.7元,光现金就分出去了590个亿。
在公司业绩稳定在顶峰的时候,中国神华每年每股分红会在0.9元左右,按照20元左右的股价计算,股息率可达到4.5%,这已经是非常有吸引力的水平。而且这样的股息收益率是很有保障的,所以我们认为中国神华是值得投资的公司之一。
就是看在分红的面上,中国神华投资价值都是不小的。
别忘了,公司一年能产生超过800亿的经营性现金流量净额。