
“信创,即信息技术应用创新产业,涉及IT基础设施、基础软件、应用软件、信息安全等方面,产品覆盖面广、专业性强。作为目前的一项国家战略,也是当今形势下国家经济发展的新动能,信创产业发展已经成为促进经济数字化转型、提升产业链发展的关键。”
一、信创产品测试方法
信创产品测试,含信创适配测试、信创可移植性测试、兼容性测试等基础测试内容,在此基础上,进行软件产品(或智能终端、设备)的质量特性测试。测试依据为:
1、GB/T 25000.51-2016《系统与软件工程系统与软件质量要求和评价(SQuaRE)第51部分》
2、T/AIA 016—2023《信创产品测评 通用要求》
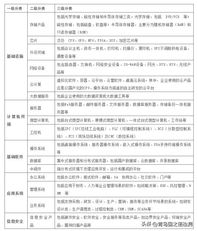
二、信创产品建设参考清单

三、常见两大问题分享
问题一:招标文件中,要求“产品要支持国产化部署”,需要提供第三方出具的证明材料,应该提供什么材料?
支持国产化部署,顾名思义,就是我们提供的产品(主要是软件),是至少应该可以部署到国产化CPU的服务器中,使用的操作系统也必须是国产化操作系统,这两点是最基础的要求(国产CPU和国产OS),但是对于一些复杂的,或者是特殊行业或使用场景的产品,还应该支持国产化数据库、国产化中间件、甚至是国产化浏版式软件的部署。这里面提供的材料,最基础的就可以直接提供第三方测评单位出具的“信创产品测试报告”就可以了,有了这个报告,这个问题就可以完美的解决了。
问题二:验收文件中要求“进行信创符合性检测”,这些检测包括什么内容,需要提供什么证明材料?
这个问题相对复杂一些。首先,我们需要了解什么是“信创符合性”。大家都清楚,信创行业发展,是关系到国家整体战略布局的,所以符合性检测的内容也一定是有一定的标准和要求。小编总结了符合性检测的三个基本指标:
1、系统要可以成功适配国产化服务器和操作系统。
2、系统的质量(功能性、性能效率、安全性等)要满足项目要求。
3、系统的上下游要安全可靠可控,即产业供应链必须是安全的。
符合了以上三点,才基本达到了“信创符合性”的要求,那么需要提供什么证明材料呢?除了之前提到的“信创产品测试报告”之外,还需要提交“信创产品评估证书”。因为在信创产品评估证书的评审要求中,会有明确的关于供应链安全评估的要求。