来源公众号:溜爸

在成都,“七系”基本上就是一个品牌的象征,利用“七系”资源办的学校基本上就没有差校,而且很多都是各区的第一。
比如 成都市教科院附中 , 作为成都大势的新兴高中,从起步开始就备受瞩目。

2019年9月第一届高中招生就在5+2区重点线上53分录取,当年就凭这个分数,这所学校以黑马 之姿爆红。
一个新开的高中,连续四年中考录取线超过川师附中、川大附中、列五中学等传统名校,也超过七中万达、七中八一、北二外成都附中等新锐势力,学校的实力可见一斑。

教科院附中的高位起步,与其背景密不可分。成都市教科院创办的第一所高中,是其决心打造的“旗舰级”学校。
关于成都市教科院,之前也多次介绍过,一句话总结,它就是成都教育的“智库”和前沿阵地,拥有一批全国知名的教育专家和研究员。
从教科院附中筹备开始,成都教科院就已经参与指导学校的顶层设计、课程构建等。
不仅如此,教科院还深入课堂指导教学,教师培训、课题研究,对学校鼎力支持。
开校之后,成都教科院的院长、副院长以及各学科教研员等组成的专家团队,更是为学校提供办学指导。
就连成都教科院的最前沿研究成果也首先应用于教科院附中:成都首个5G-MR教室 (全息技术在教育领域的应用) 就落地在这里。

5G-MR教室
教科院附中目前最为人熟知的特色便是:竞赛。
学校采用“高考+强基”全日制双优模式,将五大学科竞赛纳入选修课,不放松常规课程的同时为学生提供竞赛学习机会。
今年,由学科竞赛网统计的2021五大学科高中排名中,教科院附中不仅入围,还名列四川省第七。
学校还有一支强大的竞赛教练团队:
两位懂竞赛、会竞赛的校长,多位全国知名的竞赛教练,甚至有国家队教练,以及原本就凭借竞赛保送清北的毕业生组成竞赛教练团,五大学科每一科都有至少3名及以上的教练。
除了竞赛团队强,教科院附中的管理团队与师资,也相当牛,三位校长来出自成都七中:
校长潘君,曾任成都七中化学竞赛总教练、全国金牌教练、四川省骨干教师、成都市化学中心组成员;
副校长母明亮,也曾是七中竞赛教练,从事物理教学工作20 年,担任班主任18年。
副校长李萍,曾担任成都七中(林荫校区)政治教研组组长,(高新校区)德育处副主任,年级组长等职务。
另外,学校还有四七九、成实外以及绵阳、重庆的名校名师汇聚于此,在青年教师储备上,教科院附中更是由博士领衔,其余多名青年教师均为教育部直属的6所师范院校或985重点大学的研究生,含金量之高。
学校硬件条件方面也是高标准,各类设施设备一应俱全、仅功能室就有56间之多。


最值得关注的是,今年9月开始,学校的电梯公寓将正式投入使用,而且设计规格相当高。最高16层,4部电梯上下,6人间带双卫,空调、新风,24小时热水等一应俱全,并且每层楼还有自习室。


今年,教科院附中正式开设初中部,起点同样很高。
初中部负责人陈小川,也是“七系出生”,履历相当亮眼。
曾任七中育才学校(水井坊校区)语文教师、班主任;成都七中育才学校(汇源校区)年级组长、教务处主任助理、研修室副主任等;成都天府中学校长助理、天府中学教育集团办公室主任等。
称号有:中学高级教师、成都市优秀班主任、成都市语文骨干教师、锦江区优秀青年教师、锦江区优秀班主任、锦江区优秀德育工作者、锦江区中学质量建设先进个人。
多次参加省市赛课一等奖,多篇论文获全国、省、市一二等奖,主编书籍1部、参编书籍3部。主研、参研省市科研课题多个已结题。

教科院附属学校和教科院附属中学,虽然不是一所学校 (不是一个法人) 。

但 是⚠️
今年,教科院附中的165个指标名额中,分配了80个名额给教科院附属学校。
这简直就是校内直升的比例。让区内其他初中学校羡慕不已。

成都市教科院附属学校,高新重点打造,依托成都市教科院的学术资源,于2017年成立,是一所九年一贯制学校 (包含小学和初中) 。

学校总占地共99.8亩,其中小学占地35.9亩、初中占地63.9亩,从硬件上来看,硬件设施崭新,恒温游泳池、可容纳800人的音乐厅等设施,可谓是应有尽有。

成都市教科院附属学校的校长张铮,曾任成都七中(高新校区)初中部原教务主任、成都教科院附属学校分管初中部的副校长。
高新区2017年3月份教师公招中,当时的成都教科院附属学校没有公招一名教师。也就是说,学校全部是从现有教师队伍中择优内部调配而来。
当时的选拔标准:市上一等奖不超过30岁,全国一等奖省一等奖35岁,特级教师不超过40岁。据学校介绍,一年级4个班,除一个陕西师范大学研究生之外,全部是内部选拔的有经验的有编制老师(非代课老师),以5-15年经验的居多。这待遇成都还未有过。
作为教科院集团成员,成都市教科院附属学校在教学和师资实力上确实有其他很多学校追赶不上的优势。

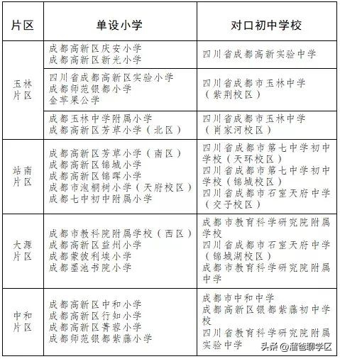
教科院附中初中部、教科院附属学校以及石室天府中学锦城湖校区,是大源片区小学的对口初中。目前包括成都市教科院附小西区、益州小学、蒙彼利埃小学以及墨池书院小学。霍森斯小学、教科院附属学校东区及公园小学尚未有毕业生,故未公布划片对口,大概率同样在大源片区升学。
注意:⚠️
想要摇号这两所初中学校,那么最好拥有高新区户口(非集体户),并且户口是对口成都市教科院附小西区、益州小学、蒙彼利埃小学、墨池书院小学这4所小学。
因为,高新区今年已经明确提出:
自2023年起,对于在高新区小学就读的高新区户籍小学毕业生,公办初中学校录取时,学位紧张片区优先保障户籍在该升学片区,且与法定监护人户籍地一致、户籍所在地与实际居住地一致 (即法定监护人拥有提供的房产证100%产权,且房屋地址与适龄儿童少年所在的户口簿地址一致)的小学毕业生划片入学或划片电脑随机录取。
所以,想要摇号这两所初中,主要是看户籍。
· 墨池书院小学·
墨池书院小学,2016年9月正式开学。
硬件条件非常好,占地面积30亩,学校的主体建筑包括4栋教学楼,配套有篮球场、足球场、跑道、食堂。另外功能教室比如美术室、书法室、音乐室 (钢琴、架子鼓、古筝、二胡各种中西乐器) 、艺术馆、舞蹈室、地质博物馆等均配备齐全。

管理团队方面,其校长为谢治国校长, 是高新区资深校长 ,曾在新光小学任职,具有非常丰厚的管理经验, 同时,谢治国校长还被称为国学专家。
学校老师方面比较年轻,据学校介绍,每个老师都是大学本科以上学历,有来自全国6所部属重点示范大学的优秀硕士研究生、本科毕业生,也有来自金苹果公学、高新实验小学等名优、骨干老师。
课程方面, 墨池书院小学做了很多创新,除了国家基础课程 (语文、数学、英语、科学、体育、思德、音乐、美术、信息技术) ,地方辅助课程 (书法、心理健康、生命与安全、体育锻炼) ,还开创了校本拓展型课程 (国学、思维体操、礼仪教育、英语口语) 。
一年级每周语文课7节、数学课5节、英语口语课3节、体育课4节 (包括体育特色、体育常规、体育舞蹈) 。
除此之外,还有2节科学课、1节劳动课、1节书法课、1节选修课。

墨池书院小学对口楼盘,楼龄都是在10年以内;主要户型为套二-套五; 相对来说:建发的几个盘都不错,保利百合花园户型奇葩/没有阳台,尚郡物业一般,雅颂居靠近剑南大道。
保利百合花园 总共8栋,总高32/30层,点式楼栋布局,小区均为2梯6户。
该楼盘所有户型全部都是 跃层 ,以套三、套四为主,面积在78-129平米,赠送50%左右,实得面积大,所以单价高。 但是,除了129平米户型,其他户型都没有阳台。

都城雅颂居 一共有8栋住宅,其中1-7栋精装交付,面积为90/92/137平米;9栋是清水大平层,面积为188-190平米。
其优势在于小区内部植被茂盛,儿童游乐区、休闲亭、人工水池配套齐全,自带商业雅颂居299,且人车人流;劣势是南临天府二街,东靠剑南大道。

都城乐颂居 由8栋总高30-32F高层组成,其中1栋是公寓,2-8栋是住宅,东侧临剑南大道。小区中庭有绿地,景观打造较好,配套凉亭、儿童游乐设施等。
配置为2梯6户,户型包括84、92、101平米套二,118平米套三,202平米套四。
朗诗·熙华府 占地面积约85亩,分为住宅和商业两个单独组团,其中商业部分包含2栋公寓及1-2F底商,住宅总共17栋,点式围合布局,住宅容积率3.6,绿化率30%。
小区户型包含从103-207㎡的套三、套四户型。

世豪瑞丽 建成于2013年,一共有6栋,内部环境整洁,但是整体配置偏刚需:比如2梯5户/2梯6户设计,户型也是主打套二套三。
天府豪庭 一共只有两栋,户型面积在68-127平米之间,主要有79平米套二单卫、103平米套三双卫、123-126平米套四户型。
清凤时代城 一共5栋住宅,整体偏刚需,3梯8户配置,以73平米左右套二户型为主。其优势就是负一楼就是沃尔玛,商业配套齐全,旁边就是幼儿园和墨池书院小学。

建发鹭洲国际 自带商业建发鹭洲里,住宅由5栋电梯高层组成,围合式布局,楼间距开阔。每栋楼的一楼全部架空,安置有各类健身游乐设施,中庭配套有儿童游乐园、塑胶跑道、运动设施等。
整体偏改善,套三、套四、套五户型为主,赠送面积可观,并且大部分房源视野、采光没有遮挡。

建发·中央鹭洲 总共5栋,其中只有1栋、3栋为住宅 (2、4、5栋为商业) ,分别两个单元。主力户型为套三和套四,包括94平米套三双卫、125平米套四双卫、138平米跃层户型。

建发·天府鹭洲 共6栋 (其中1栋2单元是公寓) ,围合式布局,楼间距、中庭绿化和休闲区域都很开阔,配套有儿童游乐、健身设施,一楼全部架空,安置有运动器材。
户型方面选择多样,有套二、套三和套四。

icon尚郡 2014年建成交房,由高层住宅 (1、2、3、6、7栋) +三层商业楼 (4栋、8栋) +公寓 (5栋) 组成。户型面积区间为72-131平米,包括了套二、套三、套四。
一品CG 一共4栋,只有三栋两个单元是住宅,其余都是公寓,住宅配置为2梯5户,户型只有套二、套三,面积区间为70-110平米左右。
· 蒙彼利埃小学·
蒙彼利埃小学,成都第一所国际公立小学。耗资1.5亿打造,与锦城湖4号湖区相连,是成都市主城区最大的“湖景学校”。

蒙小由 泡小天府校区 领办,苟鹏校长曾担任泡小西区校长、泡小天府校长,对美育教育比较重视。另外师资一部分也是来源于泡桐树小学天府校区。
蒙小法语课是法方派的教师任教,英语是和泡天共用的外教,足球是巴西外教,计算机代码课是以色列外教。
蒙小一年级课程安排上, 每周有6节语文课、5节数学课、3节英语课、2节法语课、6节体育课 (双周2节足球) 。
除此之外,蒙小每周还安排2节口语表达、1节思维阅读、2节经典阅读、1节科学课、2节劳动与实践。

蒙小对口楼盘位于绝版的天府一街,生活生态配套完善,锦城湖公园、桂溪生态公园、天府绿道、栏杆堰绿廊、肖家河绿廊全都有了。
天悦府 规模大、维护很好、颜值上等。小区绿化率高达45%,整体容积率为 3.18 ,内部配套有恒温泳池/儿童游乐设施/网球场/会所等。
整个天悦府一共28栋,其中8-17栋是高层,主要为套二-套三户型,3梯5户;其余都是1+5楼的电梯花园洋房,1梯2户 (1梯4户) ,主要为套四户型。

中环岛 一共只有5栋,整个中庭呈对称的风格,虽然楼间距一般,但小区整体配置绝对的是改善:梯户比最高也才2梯3户;户型全部是套三,而且像180平米的户型更是三室三卫设计。
中洲·锦城湖岸 蒙小对口楼盘中最“年轻”的一位,东侧临桂溪公园,项目总占地约200亩,目前有二手房出售的是一期,容积率为3.0、绿化率40%,配套有室外泳池,儿童儿童游乐设施和跑道。住宅有8栋高层,梯户比为3梯8户,主力户型建面75-135㎡。

新城国际广场 省外事办 的房子。一共有五栋,只有三栋是住宅,小区内部绿化比较少、配套设施比较基础、物管很便宜。
但小区的梯户比均为2梯4户,而且户型面积比较大,比如套二都是90平以上的舒适型,最大的户型为套五、213平米。
峰度天下 一共就两栋,分别为2梯3户/3梯5户,户型面积区间为77-138平米。小区绿化比较少,中庭比较空旷,配套的公共设施很简单。
中海兰庭 总占地约125亩,容积率4.2,绿化只有30%,内部有3个中庭景观,配套丰富有儿童游乐设施,羽毛球场,游泳池。
小区一共12栋,其中1-4栋为一期,5-12栋为二期。户型面积以89/118/125/147㎡为主,从套二到套五,有平层跃层户型分布,面积赠送比较大。

天合·凯旋南城 整体占地面积小,但是内部配套设施齐全。小区主要以别墅为主,叠拼别墅有6栋;高层只有1栋3个单元,均为2梯4户,户型套三起,而且全部都是跃层,面积主要是188、196、201平米。

汇锦城 ,配套成熟,内部有室外游泳池/儿童游乐场所/健身设施等等;外部自带汇锦步行街。
小区占地40亩,一共5栋住宅,围合式布局,户型方面主要是74-88㎡套二、126-138㎡套三户型。
· 益州小学·
益州小学,建校于2011年8月,口碑非常不错,是高新区重点发展的新锐学校。
有两个校区,其中1-3年级在东区,4-6年级在本部,两个校区由一座人行通道的天桥相连。
东区于2019年启用,规划24班教室,规模与本部相当。
配备了美术教室、舞蹈教室、音乐教室、阅览室、室内运动场、多功能报告厅,还有新风系统和中央空调。
益州小学 教学体系成熟、师资比较稳定和负责 ,家庭学校沟通互动畅通。 而目前的学校校长——李玲校长,从事小学教育及教育管理共21年,历任成都市龙江路小学、龙江路小学(南区)教导主任、副校长,很有能力和想法。
益州小学的 教学理念很先进 ,一年级每周6节语文课,6节数学课 (包括1节数学思维课) ,3节英语课,还有1节法语课;体育课每天都有,包括体能课+体活课+特色课程 (健美操、绳操) ;除此之外,每周还有2节造型美术课、唱游音乐课,1节书法课、2节科学课。

益州小学对口楼盘以益州大道为界,以西部分居住环境更好,以东部分商业气息更重。
华府西苑 占地50亩,无底商纯住宅,有9栋高层,内部环境比较干净整洁,配套设施比较基础。停车位充足,户均大于1,人车分流,下楼转角到益州小学。
户型方面选择较多,主要是套二套三。

华润·凤凰城 一共分为三期,一期性价比更高,占地面积最大,位置较好,无底商纯住宅,共8栋27F的高层,70%的户型为120平米以上的大户型,阳台更大。
二期共9栋高层,也是无底商,不过6789栋临天府大道或天府二街。面积区间56-178平米,户型选择多,主要为套一和套三。
三期楼龄最新,共10栋,78栋楼下有底商。其中9-10栋为6F的洋房,其余为30F的高层,户型主要是套三-套五,面积为77-250平米,普遍都是横厅,阳台面积稍小。

航天·城上城 除了10/11/12栋是高层住宅,其余都是公寓写字楼,封闭式小区,临香月湖。
小区人车分流、梯户比均为2梯5户。户型方面有67平米的套一,88平米左右套二,101-139平米套三,另外还有一栋是大户型,以147-183平米套四为主。

两江国际 一共6栋住宅,整体配置偏刚需,容积率7.85%,小户型为主。
香月湖 开放式,一共5栋,电梯有梯控,其中的7栋为2梯4户;8-10栋为2梯5户。户型布局紧凑,赠送面积较大。
东方希望天祥广场 2栋+3栋组成,封闭式小区,有小部分绿化环境,2栋是3梯3户,几乎都是大户型,套四套五;而3栋是4梯6-9户,户型有56-58平米套一,81-84平米套二,108-121平米套三。
绿地之窗 很刚需的楼盘。3栋/4栋才是住宅,属于开放式小区,小户型为主,门槛低。
IMC国际广场 一共有4栋,分别是2栋住宅 (1-5楼是底商,6楼以上住宅) +1栋公寓+1栋写字楼,因为是开放式小区,环境很一般,而且梯户比是2梯10户,小户型为主。
蜀都中心 一共分为两期,均为开放式小区。
一期共五栋 (1+2栋是写字楼/3栋是公寓/4+5栋为住宅) ,3梯8户配置;二期只有两栋 (2栋是住宅) ,4梯7户配置。户型方面有80平米-90平米左右套二,104-115套三。
皇庭国际中心 ABC座是写字楼,D座2单元和3单元是住宅,虽然是开放式小区,但是入户单元人脸识别,电梯有梯控,配置2梯4户。户型面积110平米起,套三双卫。
世龙公馆 ,一共四栋,1-3栋是住宅,4栋是综合体。住宅为开放式,均是3梯7户,户型方面套一-套三都可以选择。
润莱·金座 共三栋,1/2栋为住宅,3栋为公寓,负一楼到4楼是商业。户型主要有62-85平米套二和95-111平米套三。
金控时代广场 总共4栋,住宅2栋+公寓2栋,虽然是开放式,但配置2梯4户,户型包括72平米套一,120平米套二,143平米套三。
· 成都市教科院附小西区·
成都市教科院附小西区,创办于2014年9月,原名成都高新区临江小学,2017年9月加入成都教科院附属学校教育集团。
学校占地面积达到61.2亩,规模为48个教学班级,同时校园绿化做的比较好,配套包括篮球场,足球场,食堂,图书馆,室内运动场等。

教科院附小西区校长彭昌奎, 2019年调任, 曾在高新区新光小学、益州小学等校任职,同样从事小学教育及教育管理工作20余年。
目前学校有保留原临江小学老师,也有新招聘老师加入。
教科院附小西区 在 学习方面抓的比较紧 ,课程主要还是以语数外,体美为主, 除此之外还有书法、舞蹈与形体、品格阅读、科学等课程。三年级开始,西区还有信息技术课、法语课加入。
今年,教科院附小西区划片范围内新增加1个楼盘: 卓越珑悦府 。
除此之外划片范围内的所有楼盘,建筑年代都在2015年以后,除了建发翡翠鹭洲有套二户型,其余楼盘都是套三户型起。
建发·翡翠鹭洲 一共11栋,只有1-4栋为高层,户型为套二-套四;而5栋商业,另外的6-11栋为别墅。户型面积最小68平米。
朗基·御今缘 一共8栋叠拼+8栋高层,配置偏改善,配套丰富,其高层面积为95-131平米,户型分别有套三套四 。
万科·金域名邸 偏改善,分为两期,一期总共4栋,二期共7栋,户型面积赠送率大,比如:97变128的套三;110-144的套四。
朗诗南门绿郡 一共7栋高层,其面积95-170平米,户型全部套三起,另外16栋都是联排别墅。
旭和蓝花楹花园 由63套别墅和398套高层住宅组成。
别墅独门独院,地上三层,地下一层 (层高5.4米,可隔两层) ,带独立电梯,230㎡实得约420-426㎡;高层住宅有2栋,2T3户、2T4户,户型包括109/124/125㎡套三、130/132㎡套四。

临江苑 是高层非商品房,整体环境和楼间距还是不错,不过其他配置比较一般,比如3梯8户/2梯8户。小区优势就是单价低,户型小,门槛低。离教科院附小西区很近。
注意
⚠️
公园小学、霍森斯小学目前还没有毕业生,所以小升初划片未明确,但大概率初中对口和蒙小、益州等一致。
另外,成都教科院附属学校是一所九年一贯制学校,小学部目前还没有小学毕业生,但作为一所九义校,本校小学毕业生可以直升本校初中是毫无疑问的。
