大家好,我是在值得买上已经写了几万字床垫指南的木有灵魂。
今天这一篇,其实是过去三篇比较受大家欢迎的万字买床垫指南遗留下来的一个支线问题。在之前的几篇攻略里,我和大家分享了怎么识破床垫厂商营销税、挑选好床垫的各种小技巧,大家也了解到了我家里既有几万元剁手的黑标席梦思,也有小万元水准的舒达,然而目前睡得最多的一张床垫却是千元级别的DIY床垫,很多朋友肯定是满脑问号。
所以,在过往的黄金三篇里,有不少值友开始呐喊,想要进一步了解DIY床垫到底是美好未来还是国王的新衣。看到大家群情激奋锣鼓喧天,一直躺平的我赶紧翻了个面,准备趁着双十一和大家唠唠到底如何DIY一张床垫,有什么优缺点。



作为一个之前花过几万块钱买过近十张不同类型床垫、自己也结结实实在五星级酒店各类床垫上睡了500晚以上的床垫深度用户,我得先说句实在话: 不是所有人都适合DIY床垫,DIY床垫没选择好就容易翻车,那些告诉你DIY床垫超便宜又超好用的,大概率是要多坑你几轮钱的*子骗** 。
但同时,如果你对自己的需求明确,而且品牌选择得当,自己DIY一张床垫的舒适度和安全性是切切实实更有保障的。所以今天,专门为几百位嗷嗷待哺的值友开一期专题,和大家聊聊
- 床垫领域那些材料的秘密
- DIY床垫到底值不值
- 怎样才能打造一张舒服的DIY床垫
- DIY床垫重度使用后会不会出现问题
对于我那些个总是太长不看的读者朋友们,也是老样子,我就惯着你们吧,一图流拿去,从此选择DIY床垫不求人。

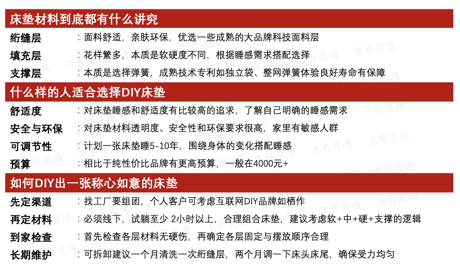
从床垫的材料百科说起
在教你DIY之前,一定要把床垫本身的材料和你简简单单科普一下,毕竟只有知道了材料里潜藏着的秘密,才能更好得看懂一张床垫的构造,分清楚DIY的时候,到底需要如何去组合最合适的材料。
之前和大家分享过床垫里面的结构,这里我们简单重温一下课程。可能各个厂商会天花乱坠得和你分享自家的床垫结构之复杂用料之高端,比如说,下面这个不明觉厉的千层饼结构。

但是,同学们,扒掉所有装饰信息看本质,舒适的床垫,从上到下一定分成几个层面—— 面料层、填充层、支撑层 ,而厂商做得,无非也就是用各种经典材料来排列组合,形成最终的整体床垫及睡起来的质感。

关于绗缝层
面料层,也叫做绗缝层,和人肌肤相亲的主力军 ,也是床垫贴身舒适感的主要来源。一般来说,成熟的床垫品牌都会通过织物配合轻填充的方式,让你感觉贴合且舒适。因为肌肤相亲,绗缝层的核心目标是舒适度高,且安全性强,这几年的发展方向也是以除菌抑菌为主,同时通过高支数面料提升躺着的体验。

关于填充层
填充层,最花里胡哨百变小樱的就是这里了 ,各种酷炫的发明主要集中在这一层。这里直接援引我之前万字床垫的核心内容,和大家说道说道,市面上吹得再五花八门的材料,说白了,也就下面这么多种,从亲乳棉到棕,越来越硬。

简单聊聊都有什么差异:
- 柔软棉 :包括了亲乳棉、记忆棉、凝胶记忆棉、柔性海绵,本质上就是不同硬度的海绵,比如亲乳棉是最柔软的,一按就陷下去,而记忆棉则带一些慢回弹,无论是大牌还是平价床垫,海绵都是最实在也最常用的柔软填充层,但缺点就是卖不上价格;
- 乳胶: 毫无疑问的床垫高成本填充层,爱乳胶的会说软糯Q弹自然舒适,不爱乳胶的会吐槽不透气而且中国特供。事实上,欧美大牌床垫海外市场乳胶用的确实少,而且乳胶成本也贵,但好的乳胶确实有不错的支撑性和回弹。乳胶常见工艺的有邓禄普工艺和特拉雷工艺,后者单价更贵,原因是发泡工艺门槛更高,而且同等水准下特拉雷的Q弹性和透气性都要更好;
- 硬质棉 :波浪海绵、支撑海绵、硬质海绵,主要是海绵的密度做大了,所以相比前面的软海绵简直是硬度爆表,但也保留了海绵本身的透气性,特别适合作为性价比高的底层填充物;
- 特种材料 :常见的包括mini气泡簧和3D材质,前者其实就是更小的包装弹簧,有一定的回弹支撑特性,玩的是弹簧叠加弹簧的睡感;后者戏称为龙口粉丝,其实就是高温工艺下聚酯材料定型,密度高,支撑性好,而且很透气也能水洗,缺点也是贵;
- 棕麻类 :老人家的最爱,黄麻和棕,硬度高而且没有太多回弹,支撑性好,硬板床爱好者福音;
关于支撑层
最后就是底层支撑层,相比于填充层的百花齐放,支撑层看起来非常简单,就一个玩家——弹簧 。从功能上看,弹簧起到的作用就是支撑起填充层,为床垫睡感提供最完整的支撑力度,当你仰卧、侧卧不同姿势时,不同部位受力也不一样。因此,弹簧厂家们也走出了两条技术路线,独立袋装弹簧把一个个弹簧独立包装起来,根据姿势由一个个弹簧分别适应压力;整体弹簧把弹簧串联起来,承重的同时传递力量。

弹簧的学问,在于整体工艺,在于圈径,在于型材。对于普通消费者来说可能过于复杂了,一般认准大牌的专利弹簧就可以。比如丝涟、舒达家专利的弹簧,比如大牌子的独立袋,再比如大厂如LFK礼恩派的供应,都能在体验和寿命上做到最优。
谈谈DIY的理念和适合人群
看懂了床垫的各层材料到底由什么构成,我们聊一个灵魂问题——为什么要DIY一张床垫?
为了舒适
前面我们已经科普过了,床垫生产商像魔术师一样对床垫进行排列组合,从而打造出各种不同的细微睡感差异。

但要知道,我们作为用户,也完全可以做属于自己的排列组合。如果你喜欢硬床,大可以用3D+棕+整网弹簧的组合,打造出一张硬实但不至于过于膈人的床垫;如果你喜欢软床却不想每天起来腰酸背痛,凝胶记忆棉配合乳胶再来点硬的3D垫底,配合独立袋装弹簧,软中带硬,睡起来真的是美滋滋。
因此,DIY一张床垫,在你自己非常理解自己睡眠的需求和喜好时,但凡能细心对比、挑选材料,最后大概率会比市面上的成品床垫更舒服、更服帖,也更适合独一无二的你自己。
为了环保
第二个问题,为什么总会有人抱怨,床垫有异味,闻着辣眼睛。
第一种可能,就是我们传统意义上经常会理解的,床垫的材料“不环保”。毕竟床垫是个黑盒工程,很多厂商的床垫封装起来之后是不会给消费者打开看的权利。说着都是海绵,可能用的是黑心海绵;说着进口乳胶,结果可能是回收路边品质。

这种面料带来的问题,一般其实认准大品牌都不用太担心,性价比品牌比如小米喜临门,高端品牌比如金可儿席梦思,他们的生产和供应商管理都不是吃素的,敢用黑心材料被发现一曝光成本太高,犯不着。但如果你还是不放心,要眼见为实,那么DIY可能是个选择——可以指定头部供应商的原材料,也可以随时打开看,安心。
但DIY更重要的环保性在于,没有胶。
床垫是怎么组合起来的?当厂商选择好每一层的材料后,为了形成一个整体,不可避免的就要上胶水。装修过的朋友应该知道,胶水是甲醛的主要载体,而且最大的问题是黑盒。可能用的是非常环保的胶水,符合国家标准,但也可能就是无名胶水,释放超标分分钟的事情。

而DIY品牌,至少我看过比较好的牌子,主打的就是透明和安全,所以解决方案就是——不用胶,而且允许你随时打开看,通过拉链就能打开。这种模式下,一般通过魔术贴和绑带来固定各层材料就行,换得的就是完完全全的无胶和透明化,一目了然,自然也没有任何环保上的顾虑了。
也有值友和我交流过,是不是其实成品床垫厂商也可以这么玩。从设想上,完全ok,但从操作上,难度很大。要知道,品牌厂商赚的就是信息不对称的钱,毕竟精明的消费者对具体的材料成本其实也有数,如果床垫完全透明化,那消费者对比完产品成本和价格后自然会有想法。所以在可预见的一段时间内,透明、无胶可能依然是DIY厂商的主打卖点之一。
为了调节
不知道大家有没有注意到一个现象,最近几年双面床垫卖得越来越好了。
其实道理很简单,因为人在不同年纪对于床垫的要求其实是不一样的。不同的年龄段,人体的形态、对应的肌肉含量乃至于身体状态是在变化的。举个例子,我二十多岁的时候买了席梦思的黑标床垫,非常软弹,睡起来很舒服,但等到三十以后再睡,第二天起来是哪哪不对劲,甚至会腰酸背痛。是席梦思的品质有问题么?不是,是我自己的需求随着身体状态变化了。
所以,双面床垫通过一面软一面硬的方式,提供了更多的选择,而DIY床垫的优势则在于,它天然里面的材料就是自己选择并分层的。如果你的睡感需求产生了变化,完全可以调整每一层床垫材料的顺序,比如把最顶上的软海绵和下面的硬海绵调换顺序,或者把中间的乳胶抽出来,床垫的硬度和睡感就能自然调节,选择也非常多样。
所以适合DIY的人群画像是……
所以我们总结一下,到底什么样的人适合DIY,DIY又有什么优点或者缺点呢?
- 对床垫的舒适度有极致追求:不仅仅满足于成品床垫搭配出来的优质睡感,希望完完全全按照自己的需求去还原最舒适睡感的人,通过DIY里对材料的组合和自己长时间的试睡,真正能做到因人而异的舒适度
- 对床垫的环保性有超高要求:一方面,材料都能看到,比较透明,选择大牌供应商的话心里踏实;另一方面,不用胶水,甲醛方面可以省心
- 希望长期使用可调节:如果一张床垫使用周期希望做到10年甚至15年,不同层级可调节可抽调,整体睡感可以不断去调整,同一张床垫也可以睡出花来。
同时,一些打着DIY实则骗人的营销理念背后的真相是:
- 高品质的DIY,不可能极致性价比 :DIY的价值,应该是优质透明的供应商材料+完全环保的睡眠体验,但相比大销量品牌来说比较小的出货量导致DIY品牌在控制单品成本上肯定比不上性价比品牌比如喜临门、小米。所以,指望1000-2000元搞定一张高性价比床垫是不现实的,但是和动辄万元的高端品牌相比,品质和价格都会更实在
- DIY,需要投入更多个人的精力去挑选 :因为DIY并非“标准化”产品,所以不同材料+不同厚度组合出来的床垫睡感千差万别,那些主打纯线上定制的品牌,建议是要多咨询多确认,有条件一定还是要找线下有门店的品牌去尝试体验一下,否则即使材料优质工艺精湛,最后睡起来感觉不符合预期,那再好的DIY也是打了水漂
一次完整的DIY纪实体验
接下来,和大家聊聊最近我自己DIY的真实体验,也结合自己经验和大家分享下,怎么才能实现一次比较完美的DIY体验。
其实,最开始的时候,我是希望找到行业内的工厂去搞定DIY所需的各层材料的,而且还真凭借之前的人脉找到了合适的供应商,但因为单个客户供料流程繁琐,而且价格人家坦诚说也降不下来,一算还不如直接买头部品牌成品呢。结果供应商想了想,说现在市面上不是有专门做DIY的品牌,比如那个啥作,还有那个啥夜的。于是乎我想到了直接在一个育儿群里还真被安利过栖作这个品牌。

所以,虽然DIY第一步进展不顺,但通过供应商是可以找到做得比较靠谱的DIY品牌的,而且一看有线下店那感觉就是蹭蹭蹭加分。 重点来了,朋友们,DIY有条件,一定要去线下店。 真正各种材料堆叠起来的睡感只有线下躺了才能感觉出来,这样DIY的效果才能发挥到最大化。栖作的门店快速查了下,全国挺多的,赶紧杀向了上海门店。

到了门店的第一感觉是,确实很专业,除了到处堆叠的各种透明材料,店员对床垫材料和科技了解得都挺透。比如接待的年轻小姐姐听说我们试过舒达,现场就跟我报了阳阳的填充层大概是什么规格,然后直接动手把展厅的一张床垫的填充层调整了一下,“复原”了阳阳的配置,我躺上去的感觉是,基本上有九成的相似性。一个加分项是,店员表示一般照着大牌高端款还原他们觉得差不多能做到八成的睡感,也不diss其他品牌,让人觉得很舒服。

比较爽的一点是,在栖作门店里基本上可以摸到市面上所有主流的填充与弹簧材质,基本上那天就是各种让服务人员帮忙搭配各种不同规格不同层次的床垫,结结实实躺了一个下午。在真实睡的时候你就会发现,同样是海绵+乳胶+支撑材料+弹簧,乳胶厚1cm睡感的包裹性就差别挺大,而如果把支撑材料转到最顶上,海绵下移,整个感觉又完全不一样,这就是DIY线下试的重要性。

另外一点让我觉得也挺符合DIY精神的是,栖作的绗缝层是可拆卸的,打开后每一层填充都用网布单独包好,随时可以打开直接摸实物,各层之间用魔术贴固定,完全没有胶。对于当时家里娃刚出生,老婆产后恢复的情况来说,真的是安心了很多。

细化到具体的填充层,店员可以比较专业得给出建议,例如乳胶的厚度建议做到多少、整体的排列上海绵、乳胶、3D怎么分布效果最佳,看得出来是经手过几百甚至几千张床垫需求才形成的最佳实践。包括最后我原先想做4cm凝胶记忆棉,小姐姐强烈建议我压缩到3cm,事实证明是靠谱且老道的选择,否则回去我可能又会觉得软了一些。

另外一方面,如果你要DIY,可以非常直接得问清楚这些面料从哪里拿货。我当时特地让店员展示了所有填充层的渠道资质,海绵是东亚的(一线大厂),乳胶有特拉雷工艺(国内生产不易),织面可以选华夫格和贝卡特的,弹簧更是礼恩派的,基本都是最好的供应商。工艺上,自家工厂,无论是加固、围边还是走线都很棒,符合对DIY品质的需求。

所以最后,我在门店呆了整整六小时后,直接付了钱下了单,本质上是我认可栖作DIY的体验和专业性,全程都觉得非常高效且舒服。

简单给大家看一下我自己DIY的配置,华夫格可拆洗面料+3cm的凝胶记忆棉+2cm的特拉雷乳胶+2cm的3D材料支撑+6.5的独立袋装弹簧,品牌也会按照每个材料每cm的报价给你算,非常透明。我这款睡感比舒达阳阳包裹性更强一些,但支撑性也很妥帖,适合喜欢软软的触感但支撑性比较强的,特别是我们这种常年腰不好的互联网搬砖人。

最后价格是5660,看到这个价格,大家应该比较清晰。首先,和1000多2000以内就能搞定的严选、小米或者喜临门性价比款来说,肯定不便宜,优质DIY做不到极致性价比,否则你就得怀疑他们是怎么能压住供应商价格拿到货的。但第二,DIY出来的舒适感和材料水准我个人感觉和万元的几个头部品牌相比毫不逊色,从这个角度来看,又“挺值”的。

重度使用半年后的优缺点
最后的最后,也是本文的重点,在于重度使用了大概大半年,每晚都要睡8小时以上的情况下,到底DIY床垫本身的体验如何,感受如何,以及是否存在任何的变形、受力不均匀乃至体验损失,我都会一五一十得给大家最真实的反馈。
分层填充的表现
首先聊一聊最表层,也就是绗缝层,栖作这张定制床垫当时是有贝卡特和意大利的华夫格材质可选,我自己选了华夫格,四周带拉链可拆卸。整体半年睡下来,这个绗缝层的贴身睡感是非常舒服的,近距离看有类似短绒的材质提升贴身的舒适度,体感和家里的席梦思接近,但完全不会有扎人或者螨虫的顾虑,抗菌性非常好。

而且整个面料的持久性和抗污性非常不错,其实在中途有一次因为老婆遇到生理期,弄脏了表层,有一部分暗沉红色污渍,但第一没渗透到底下面料,第二拆卸下来丢洗衣机洗完晾晒好又洁白如初,这点如果换了很多成品床垫就做不到了,实打实是个比较有价值的优点。

面料层下面拉开拉链,就是用透气的网布兜牢牢包裹好的填充层材料,从上到下依次是凝胶记忆棉、特拉雷乳胶和3D支撑材料。整张床垫,最最满意的就是这部分了,第一天到家打开,各层的材料是一目了然,没有半年掺水分的空间,而且一点异味没有。半年多睡下来,依然是无污染,没有胶水的情况下通过粘扣也固定得非常好。

打开封闭袋,也给大家看看实物。顶层的凝胶记忆棉因为里面有凝胶,所以弹性足的同时回弹也好,东亚的出品水准也让人放心。中间层的特拉雷乳胶丝毫没有粉化的迹象,材料手感一级棒;3D材料硬实有支撑,透气性也好,我个人觉得确实比传统硬质棉舒适度要更好。

而且在过去的半年里,上海经历了非常炎热的夏天。在高温天气里,我们一度把凝胶记忆棉抽出来单独收纳,只保留了乳胶+3D的组合,整张床不仅透气性提升了不少,而且睡感也变得更扎实更支撑了一些,事实证明调换填充层不是噱头,而是可以发挥的功效。

材质强度的表现
上面说到了整体分层及面料质量方面的直观表现,这里再围绕具体的材质强度和大家分享一下半年反馈。整体来说,我觉得材质强度维持在了半年前选择这张床垫时的刚刚好状态,因为高品质的面料和填充一如既往,强度也不会差。我用全身力量下压做个直观展示,第一瞬间会包裹,但马上挺住不会凹陷,支撑力度和整体强度和半年前一模一样。

换个角度,当我盘腿坐在床垫上时,独立袋装弹簧的受力是区域分明而非整体倒伏的——低品质床垫分区不明显、弹簧互相打架的问题显然没有发生在这张床垫上,整体的承压强度和面料表现都让人满意。

至于床垫本身的弹性和吸能情况,让我这个一米八、一百五十斤的肉体来做个演示,在倒下的一瞬间,下陷的柔软材质吸取了大量冲击力,所以整个身体并不会像一些弹簧床一样反弹到很高,而是很自然得就躺倒了。如果床垫本身过软或者过硬,这种后仰躺倒都会让你吃不小的苦头。

最后一个材质强度的反馈点在于侧边,要知道这年头吐槽床垫侧边支撑的问题实在是太多太多了。一方面,一些卷包床垫受限于本身卷包的形态,没法做出好的侧边支撑;另一方面,一些好的品牌把资源都投入到正反面支撑了,侧边就随便做做。但喜欢在床边坐着聊聊天、看看书的人可受不了溜边。这张床的的边缘做了M簧+包边加固,特别扎实,半年后一个人完整的重量压下去,主体基本不会变形,这点很值得点赞。

整体睡感的表现
最后一个需要重点反馈一下的点,自然是整体睡起来的质感,以及结合材料本身对于人睡眠中生理曲线的有效支撑和引导。
上面也提到了,比较优秀的原材料导致整张床垫的各个层级在半年高强度使用下依然保留着出厂一般的整体品质,所以床垫整体的睡感一如当初我滚来滚去精心挑选的那样——触感柔软但不凹陷,底层有很强的支撑。
相比于一味追求硬度的床垫来说,这样软中带支撑的床垫对于长期侧卧是非常有好处的。举个例子,当我比较自然放松得在床垫上进行次卧的时候,床垫整体下压,导致脊柱曲线会相对笔直,而且你不会有一种全身重要压在左手臂导致发麻的感觉。不夸张得说,换了这张床垫后,侧卧睡眠舒适度起码提升了二十个点。

给大家来一个标准的翻身动作示范一下,从整体的床垫表面波动应该能看出来,整体的床面其实基本没有太大程度全面的下陷,因为我还是希望有一张睡感比较扎实支撑性比较好的床垫。与此同时,肩部、臀部整体其实有一个空间,同时支撑上也托起整个生理曲线,所以无论是仰卧还是侧卧舒适度都不错,也没有身体部位会觉得被扯着乃至于不舒服。

最后,简单得对这张使用了半年的栖作DIY床垫做一个非常客观的使用反馈:
- 材料的整体耐久度和初始效果一如此前,非常完美,而且完全达到了之前的透明、环保目标
- 供应商的水平看得出来是比较好的,所以整体舒适度保持在了一个很高的水准
- 因为是自己选择的床垫,所以和生理曲线的贴合度也让人满意,越睡越舒服

那么,有没有什么缺陷呢?我也给大家总结一下,半年用下来一些我发现的问题或者不达预期的地方
- 因为本身要做到可拆卸可机洗,绗缝层不可能特别厚,喜欢那种很多填充的绗缝层可能达不到要求
- 床垫本身用料很足,比同规格的床垫要重不少,涉及到调整方向就会比较累人
- 价格相对来说比性价比品牌还是要贵一些的,毕竟拿货的价格高一些
总结一下:到底值不值
写到这里,感觉又要朝着一万字去了。虽然每次写床垫系列都是码字困难户,但看到双十一很多值友能得到满意的答案,感觉还是动力满满的。
说回DIY床垫,我很难说是不是推荐你去DIY一张床垫,因为相比买一张来说确实要付出更多的精力和时间,而且效果未必一定会比成品床垫好非常多,但如果你有以下需求,我觉得确实可以考虑:
- 对床垫的睡感和舒适度有非常明确且较高的要求,自己愿意花时间去了解
- 对床垫的环保性和安全性有极致的需求,特别是家里有老人和小孩的
- 愿意对一张床垫投入更多一点的溢价,但也希望一张床垫可以睡五年甚至更久的
DIY的方法上来说,我一顿研究和折腾下来,确确实实选一个认真做产品的DIY互联网品牌比如栖作是最省事也比较靠谱的,找工厂对于个体户确实是不友好。据说小米未来也会往这个方向努努力,希望有更多好牌子出来,给消费者卷出更多福利。
回到最后,还是那句话,生活是自己的。我们可以将就一顿午饭,一次租房,甚至一段时间的生活,但爱自己永远是奋斗过程中不可缺少的激励。你的生命里,可能绝大部分时光都会与床垫相拥度过。一张好的床垫,是奋斗者最舒心也最简单的避风港。
关于DIY床垫的任何问题,欢迎评论区留言,还是老规矩,知无不言,如果觉得写得不错,还请大家一键三连,多多支持一下。