(报告出品方/作者:东北证券,宋雨翔、安邦、章驰)
1. 公司概览:专注教育十六载,国内领先的 IT 培训机构
1.1. 发展历程:教育类 A 股 IPO 第一股,聚焦 IT 短期培训
深耕教育行业十五载,成就教育类 A 股 IPO 第一股。公司前身传智播客于 2006 年 创立,2012 年设立了传智播客教育科技有限公司,并于 2016 年将市场主体类型变 更为股份有限公司,在全国中小企业股份转让系统挂牌。公司于 2017 年开始试运营 面向学龄前少儿的、以少儿美术为主要内容的非学科素质教育业务,于 2019 年开 始试运营面向青少儿的在线编程教育培训。2020 年“传智播客”品牌全新升级为“传 智教育”,2021 年 1 月传智教育成功在深交所挂牌上市,成为教育行业 A 股 IPO 第 一股。传智教育主要从事非学历、应用型 IT 教育培训,截至 2022 年上半年,公司 累计向社会输送各类优秀数字化人才 30 余万人,是国内领先的 IT 教育培训企业。
教学中心持续扩张,IT 培训网络覆盖全国。传智教育采用直营模式在全国多地开设 分校区,各分校具备与总部相同的课程大纲、教学管理、师资力量以及就业服务, 直营教学中心覆盖了北京、上海、广州、深圳、南京、杭州等 19 个全国重要城市, 初步建立了覆盖全国各大 IT 企业聚集区域的 IT 职业培训网络。
公司控股股东及实际控制人为黎活明和陈琼。截至 2022 年上半年,董事长黎活明 持有公司股份 22.44%,董事陈琼持有公司股份 16.64%,两人为一致行动人,合计 持有公司股份 39.08%。

管理团队 IT 行业经验丰富。公司由一批拥有 10 年以上开发管理经验,且来自互联 网或研究机构的 IT 精英组成。董事长黎活明于 2008 年加入传智教育,是 JavaEE 高 级架构师,国内第一本 ejb3.0 书籍的作者,有着丰富的 b/s 系统开发与网站运营经 验。公司总经理、副总经理皆在公司成立早期加入,具有丰富的教学管理经验,专 业的管理团队为公司的发展奠定了坚实的基础。
公司业务以 IT 职业培训为主,构筑多层次教育培训模式。传智教育主营业务包括 IT 短期培训、非学历高等教育培训两大方向。 1) IT 短期培训:包括以“黑马程序员”为品牌的现场培训、以“博学谷”为品牌 的线上培训。黑马程序员现场培训的培训周期为 4-6 个月,博学谷线上培训周 期通常根据产品类型设定不超过 1 年的学习服务周期,由学员在线上完成。 2) 非学历高等教育培训:公司以“传智专修学院”为平台,主要面向高中毕业生, 提供周期为 2.5 年至 4 年的数字化人才技能教学服务,并与公办大学合作办学 推出“技能+学历”的业务模式,培养应用型数字化人才。
实际募集资金 3.40 亿元,投向 IT 职业培训能力拓展项目和 IT 培训研究院建设项 目。公司本次拟向社会公众公开发行 4024 万股,最终实际募集资金 3.40 亿元,其 中 2.09 亿元计划用于 IT 职业培训能力拓展项目,0.83 亿元计划用于 IT 培训研究院 建设项目。

1.2. 财务分析:疫情影响淡出,业绩稳步恢复
疫情影响淡出,业绩稳步恢复。公司 2021 年实现营业收入 6.64 亿元,同比增长 3.79%,自2015年起CAGR达22.26%;实现归母净利润0.77亿元,同比增长18.10%, 自 2015 年起 CAGR 达 25.83%。受新冠疫情影响,2020 年线下培训业务开展受阻, 学员参与就业班的意愿下降,新招收学员人数减少,对公司经营及财务状况产生不 利影响,导致 2020 年收入、利润同比降低。 随着国内疫情防控趋稳,公司业绩稳步恢复,2022 年上半年就业班报名人数较同期 增加,2022 年上半年实现营业收入 3.88 亿元,同比增长 27.85%,归母净利润 0.88 亿元,同比增长 234.94%。
IT 短期现场培训贡献主要收入来源,线上业务快速增长。公司 2021 年实现线上/线 下短训收入 6.22 亿元,营收占比 93.69%,从该部分收入结构来看,2019 年以前 96% 以上来自现场培训,公司在疫情期间加大了对线上业务的资源投入,2020 年 IT 线 上培训实现收入 0.67 亿元,营收占比 10.45%,同比增长 7.31pct。2022 年上半年, IT 线上/下短训合计实现营业收入 3.73 亿元,营收占比 96.09%。 IT 非学历高等教育 2021 年实现营收 0.29 亿元,占比 4.43%,2021 年上半年实现营 收 0.12 亿元,占比 3.09%。

2022 年上半年整体费用率有所优化。2022 年上半年公司期间费用率合计 39.07%, 同比下降 3.2pct,营收增厚摊薄了费用率。具体来看: 销售费用:公司 2021 年销售费用为 1.04 亿元,同比下降 1.27%,销售费用率为 15.68%,同比增长 0.8pct。公司 2022H1 销售费用为 0.69 亿元,同比增长 46.5%,销售费用率为 17.71%,同比增长 2.25pct,主要是职工薪酬和推广费同比增加所致。 管理费用:公司 2021 年管理费用为 0.78 亿元,同比增长 4.29%,管理费用率为 11.80%,同比增长 0.06pct。公司 2022H1 管理费用为 0.43 亿元,同比增长 16.37%, 管理费用率为 11.13%,同比下降 1.10pct。 研发费用:公司 2021 年研发费用为 0.75 亿元,同比增加 1.42%,研发费用率为 11.33%,同比下降 0.26pct。2022H1 研发费用为 0.34 亿元,同比下降 10.10%,研发 费用率为 8.74%,同比下降 3.69pct。 财务费用:公司 2021 年财务费用为 0.14 亿元,同比增长 283.63%,财务费用率为 2.16%,同比增长 3.39pct,主要是执行新租赁准则所致。公司 2022H1 财务费用为 577 万元,同比下降 11.68%,财务费用率为 1.49%,同比下降 0.67pct。
盈利能力同比改善。公司 2021 年毛利率为 48.84%,同比提升 3.88pct,2022 年上半 年毛利率为 59.31%,同比提升 13.43pct。公司 2021 年净利率为 11.58%,同比提升 1.41pct。2022 年上半年净利率为 22.54%,同比提升 13.94pct。具体业务来看,2022 年上半年线上/下短训毛利率为 60.33%,同比提升 13.92pct。

2. 行业:IT 行业发展快待遇高,IT 培训行业增长空间
2.1. IT 从业人员持续增长,看好 IT 培训市场增长
下游 IT 行业处于快速发展期,带动 IT 教育培训行业需求增长。我国 IT 教育培训 行业在 2006-2008 年逐渐兴起并快速发展。根据工信部统计数据,2021 年我国 IT 行 业整体收入达 94994 亿元,同比增长 16.39%,自 2012 年以来 CAGR 达 16.10%。伴 随 IT 行业的快速发展及技术变革的加快,专业化、精细化的 IT 人才需求旺盛,IT 教育培训行业得以不断增长。
2021 年我国 IT 行业从业人数达 809 万人,同比增长 14.80%,自 2012 年以来 CAGR 达 7.61%。从业人数复合增速低于行业利润复合增速,主要原因在于随着行业内企 业整合及内部管理完善,企业效率进一步提升,公司对从业人员的素质要求进一步 提高。各公司由单纯的对 IT 人员的数量需求变成对高素质、高技术、高创新性人才 的需求,IT 培训需求的作用进一步凸显。

2.2. IT 行业薪酬水平高,带动培训需求提升
IT 行业薪酬大幅领先各行业,培训需求提供有力支撑。根据国家统计局的数据,分行业门类看,2021 年年平均工资最高的行业为信息传输、软件和信息技术服务业, 就业人员年平均工资为 20.2 万元,是全国平均水平的 1.89 倍,显著高于其他行业, 同比增速为 10%,位列第三名。高水平的就业薪酬为 IT 培训需求的增长提供了保 障。
薪酬福利是毕业生找工作时最看重的因素。根据中国人民大学中国就业研究所与智 联招聘的研究,在找工作最看重的因素中,选择薪酬福利的毕业生所占比例为 60.8%, 居于首位,可见高薪酬的行业和企业对毕业生具有较大吸引力,IT 行业作为高薪行 业,就业市场的景气有望传导至 IT 培训需求。
2.3. 行业集中度较低,看好头部公司未来发展
行业竞争格局分散,存在进一步整合的空间。目前我国规模相对较大的相关公司为 达内科技、传智教育、火星时代(百洋股份收购)、光环国际、翡翠教育(文化长城 收购)等。以上公司在 2019 年的市占率均未超过 4%,其中达内科技为 3.02%,传 智教育为 1.16%,其他三家公司则不足 1%。极度分散的行业格局为传智教育的发展 提供了广阔的空间。

3. 公司:以 IT 短期培训为主业,布局非学历高等教育
传智教育的主营业务可分为 IT 短期培训、IT 高等教育培训,以及少儿非学科素质 教育培训。其中 IT 短期培训包括以“黑马程序员”为品牌的现场培训、以“博学谷” 为品牌的线上培训,高等教育培训领域以“传智专修学院”为平台,少儿非学科素 质教育培训则以“酷丁鱼”为品牌。
3.1. IT 短期培训:注重实践,贴合市场需求
IT 短期培训主要面向有 IT 学习需求的成年人,教学中心覆盖北京、上海、广州、 深圳等 19 个城市。根据《2018 年中国 IT 产业发展报告》,我国 IT 产业集中分布在 以深圳为首的珠三角、以上海为首的长三角、以北京为龙头的京津冀地区、以重庆、 西安、成都、武汉、长沙为重点城市的中西部地区,公司教学中心建设深度贴合 IT 人才需求分布情况。 课程内容贴合市场前沿需求,注重实践、快速迭代。黑马程序员现场培训的培训周 期为 4-6 个月,课程内容顺应市场需求,不断改革、创新。IT 学科短期现场培训包 含了 JavaEE、HTML&JS+前端、Python 大数据开发等贴合现阶段大厂技术要求的课 程。泛 IT 学科短期现场培训涉及全链路+UI/UE 设计、新媒体+短视频直播运营、产 品经理、电商视觉运营设计等科目,近年来新媒体行业和电商平台高速发展,相关 行业景气度较高。

公司所精研的课程涵盖多项目多行业,所精研的项目内容,覆盖电信、游戏、网络 安全、物联网、人工智能、旅游、医疗健康、金融、汽车后市场、电商等大量应用 型行业,多行业的项目课程奠定了就业渠道的广度。此外,公司课程更新快速,如 JavaEE、HTML&JS+前端、Python 以周为单位更新热点/前沿技术,软件测试则以月 为单位更新热点/前沿技术,课程更新日志会及时公布在官网供学员查看。
IT 线上培训业务通过博学谷开展,疫情期间快速增长。IT 线上培训业务依托 2016 年成立的“博学谷”品牌开展,博学谷线上培训的培训周期通常根据产品类型的不 同设定不超过 1 年的学习服务周期,由学员在线上完成。2020 年疫情期间,公司加 大了对线上业务的资源投入,线上培训业务 2020 年度实现收入 0.67 万元,同比增 长 130.03%,营收占比为 10.45%,同比增长 7.29pct。
线上培训课程覆盖科目众多,开设零基础就业班型。公司 IT 线上培训覆盖 JavaEE、 Python+人工智能、HTML&JS+前端、产品经理、C++(狂野大数据等课程)等多科 目。公司的课程中,有专门面向零基础人群开设的 IT 教育培训课程。班型方面,公 司面向 0-1 年工作经验的零基础人群开设 SVIP 极速班、VIP 班、普通班三种在线就 业班,针对 1-3 年的在职 IT 人员、3-5 年在职高级进阶学员开设在职提升课。

3.2. IT 非学历高等教育培训:依托传智专修学院,潜力较大
公司于 2017 年开始运营主要面向高中毕业生的 IT 非学历高等教育培训业务,以传 智专修学院为平台,提供周期为 2.5 年至 4 年的数字化人才技能教学服务,并与公 办大学合作办学推出“技能+学历”的业务模式,培养应用型数字化人才。该业务 采用先付费和后付费两种收费模式,后付费模式“上学期间不收学费、毕业月薪不 达 8000 元不收学费(一线城市)”。 专业设置紧跟国家战略,着眼企业多元化需求。学院开设软件工程专业,涵盖 Java 大数据应用开发、全栈 Python 应用开发、数字媒体艺术三个细分方向,契合行业人 才需求。
“技能+学历”业务模式,培养应用型技术人才。传智专修学院为公司与公立上海开 放大*联学**合办学,传智专修学院为学生提供 IT 职业技能认定证书与就业质保服务, 学生在获得证书两年内若因未达技能要求在试用期内被企业辞退,学院将承担试用 期 50%的工资;上海开放大学为学生颁发工学学士学位,学历证书国家认可、学信 网可查,可用于考研、公务员考试、职称评定等。
4. 竞争优势:口碑造就核心优势,优质就业验证品质教学
4.1. 招生:口碑获客为主要渠道,高校合作扩散品牌影响力
高效的营销渠道助力品牌形象塑造,为低成本获客提供了保障。公司的营销渠道包 括口碑营销、高校合作营销、网络营销。公司凭借其在行业内树立的良好口碑获取 了大量的生源,通过与高校建立稳固合作关系有效提升了公司在高校中的知名度和 影响力,并通过构建特有的网络整合营销体系大幅提升了*在用潜**户对传智教育的品 牌认知度及知名度。
4.1.1. 口碑获客助力品牌塑造,获客成本低于同业
专注 IT 人才培训成就良好口碑,口碑获客占比约七成。传智教育自成立以来主营 业务均聚焦于 IT 教育培训业务,在行业内逐步树立了良好的品牌形象与口碑。公司 是工业和信息化部认证的国家信息技术紧缺人才培养(NITE)工程软件应用与开发 方向资源合作伙伴,除工信部背书以外,公司持续收获了各界颁发的一系列奖项, 助力公司口碑发酵。目前公司约 70%的客户来自老客户的推荐,口碑获客成为了公 司最主要的获客来源,既降低了获客成本,也成为了公司良性发展正循环的关键一 环。

口碑获客成本优势显著,传智教育销售费用率明显优于同业。传智教育采用学员亲 身体验营销、全方位培训服务体系营销、就业成果输出营销等策略,建立了行业内 独有的口碑营销体系。口碑获客方式成本低、可信度高,目前公司约 70%的客户来 自口碑传播渠道。2022 年上半年传智教育的销售费用率为 17.71%,同期达内教育 为 25.88%,中国东方教育是 23.55%,优秀的口碑获客能力使得传智教育的销售费 用率在行业内处于较低水平。
4.1.2. 高校合作关系稳固,助力品牌形象塑造
积极推进高校合作,巩固在学生群体中的品牌形象。高校合作是传智教育招生的重 要渠道,依托多年积累的经验与资源,从高校、教师、学生的不同需求出发,通过 旗下“院校邦”平台为院校提供服务,公司为高校提供全方位的教学内容资源、教 学支持平台和就学实训服务等支持,与多所高校建立了稳固的合作关系,在学生群 体中持续曝光,提升品牌形象。 公司的高校合作模式有三种: 1) 一体化就业人才培养模式:该模式下的人才培养全过程包括分析、实施、鉴定、 输出四个阶段,在培养全过程中教学前的诊断,教学中的教学、学习、练习、管 理以及教学后的测试、评价、就业等各个环节,传智教育在方法、内容、平台和 服务等方面提供全面性的支持和全程护航式的服务。 2) 教学资源提供模式:免费向院校提供数字化人才精品课程资源体系,减轻院校 数字化人才课程教师教学负担、优化更新院校数字化人才课程质量,与院校形 成良性互动的合作模式。 3) 人才就业实训合作模式:面向院校的人才就业实训合作模式针对院校数字化人 才专业学生就业困境,为希望加强校内“双师型”师资或实训课程的院校提供入 校短实训项目,快速强化学生的应用实践能力。

为社会创造分享大量优质教育资源,持续提升品牌影响力。截至 2022 年 6 月,公 司已与 2300 余所高校达成课程内容与教学支持合作,免费向院校提供精品课程资 源;与近 600 所高校达成就业实训合作,为院校提供入校短训项目。公司自主出版 数字化人才培训教材 131 本,发行图书 580 万余册,覆盖大学生达 268 万余人,此 外,传智教育于每年假期承办由工业和信息化部计算机与微电子发展研究中心(中 国软件评测中心)主办的“全国高校 IT 骨干教师研修班”,培训优质教师 7000 余人 次。
4.2. 教研:严筛选高投入,打造高质量教学课研团队
严格筛选教研教学团队,不断提高 IT 培训行业课程标准及教学质量。截至 2021 年 6 月,公司拥有 96 位专职课研技术大牛,其中 72%的人具有博士、硕士研究生、 985、211 等高学历,58%的人拥有百度、阿里巴巴、腾讯等大厂背景,且公司每年 投入亿元用于前沿技术课程研发。专职教学团队共有 879 人,拥有 10 年以上教学 经验,录取通过率不足 3%。

16 级标准严选专职课研老师,打造企业级研发体系。公司自成立以来,始终将课程 研发放在重要地位,通过标准化研发人才画像、多维面试(五面)、研究院小组诊断 测评、全链路面试流程监控这四项人才筛选标准(合计 16 级标准)严选专职课研老 师,并设置了八大环节对人才进行考核,严格的选拔标准保证了课程研发质量。课 研团队以传智研究院为平台,以“五库模式”为基础,从产品、开发,到测试上线, 每一环都配备专业团队,搭建成熟课研闭环,高效研发项目。
维持较高研发费用投入,不断提升竞争能力。2021 年公司研发费用达 0.75 亿元,同 比增长 1.42%。通过多年研发积累,公司已形成完善的研发管理机制,能够及时跟 踪市场需求的变化,有效地识别不断变化的客户需求,并保持快速的反应能力对核 心技术进行更新,不断巩固竞争优势。
教学团队优中选优,讲师培养机制成熟。公司建立了集招聘、培训、考核、考察、 提升五位一体的全方位优秀讲师培育体系,通过四项标准筛选教学人才,设置八大 环节进行考核,授课讲师教学经验丰富,技术领域专精,充分保障教学质量。
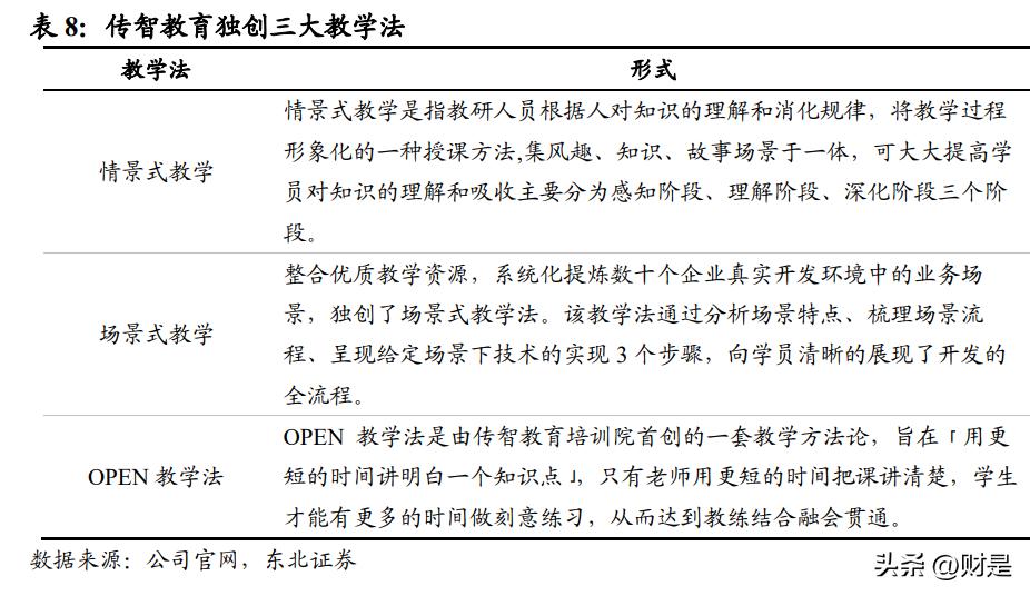
课程紧贴企业需求,独创教学法效果显著。公司教学团队独创情景式教学、Open 教 学法、场景式授课三大教学法,系统化提炼数十个企业真实开发环境中的业务场景, 有效提高学员对知识的吸收效率。

4.3. 就业:深度推进企业合作,就业导向培训成果显著
公司与企业展开深度合作,助力课程研发与学员就业。目前传智教育已与华为、百 度、IBM、库柏特机器人、中国软件、红象云腾、金山云等企业达成深度合作。通 过与多家企业达成课程研发合作,公司能够保持课程内容与企业先进技术接轨,从 而增强学员在就业市场上的竞争力;并与多个平台达成就业合作,为学员提供实习 机会或就业渠道。
2020 年 3 月,公司与猎聘网达成合作,猎聘网将为传智播客提供专属的招聘渠道, 优先将传智播客的学员推荐到企业端,并为传智播客学员提供“简历诊断”和批量 前置来自传智播客学员的简历,为学员就业开通绿色通道。同年 8 月,公司与百度 云智学院正式签约,就人工智能 ABC 人才的培养、认证、就业三方面达成深度合作:在百度云智学院建立的才智中心平台上,提供 1000 个来自百度及生态合作企业 的就业岗位,供传智教育学子选择,并正式启动专场招聘会。
提供多方位就业服务,提升学员就业竞争力。公司旗下各品牌都为学员提供了各种 就业服务及就业资源,增强学员就业技能。以传智汇为例,其作为传智教育旗下 IT 互联网精英社区,目前与包括阿里巴巴、钉钉、百度在内的 2000 多家企业展开合 作,公司的老师与合作企业共同开发课程,推进技术的场景落地及对外推广,平台 汇聚了互联网前沿技术,为老学员提供行业交流资源,营造职业生态圈。

就业数据亮眼,毕业生就业率与薪酬水平双高。以黑马程序员为例,根据传智教育微信公众号发布的数据,公司代表项目 Java 班的北京顺义校区毕业生毕业 27 个工 作日后就业率高达 90.93%,平均薪资 13198 元,最高薪资 16500 元。Python 大数据 开发深圳校区毕业生毕业 64 个工作日后就业率高达 100%,平均薪资 17166 元,最 高薪资 26000 元。人工智能开发北京昌平校区毕业生毕业 62 个工作日后就业率高 达 95.65%,平均薪资 16461 元,最高薪资 30000 元。
5. 盈利预测
根据传智教育募集资金使用计划,将有 2.09 亿元投向 IT 职业培训能力拓展项目,募集资金到位后的第一年将在南昌、青岛、南宁新建教学中心,第二年将在昆明、 贵阳、兰州新建教学中心,全国范围内教学中心数量将逐步从 21 个增长至 24 个、 27 个。 线上/下短训作为公司的支柱性业务,预计 2022-2024 年实现营收 7.68 亿元、9.20 亿 元、11.12 亿元,同比增长 23.43%、19.79%、20.96%。 IT 非学历高等教育培训保持稳定,假设 2022-2024 年维持营收 0.26 亿元。假设其他 业务 2022-2024 年实现营收 0.13、0.14、0.14 亿元,维持 5%增速。 根据上述假设,我们得到公司 2022-2024 年的营业收入分别为 8.07 亿元、9.60 亿元、 11.53 亿元,同比增长 21.60%、18.90%、20.15%。
随着公司业务经营模式的成熟及规模的扩大,管理效率有望提升,销售费用率及管 理费用率将有所改善。预计公司 2022-2024 年归母净利润分别为 1.61 亿元、1.97 亿 元、2.43 亿元,同比增长 109.48%、22.25%、23.26%;EPS 分别为 0.40 元、0.49 元、 0.60 元。
(本文仅供参考,不代表我们的任何投资建议。如需使用相关信息,请参阅报告原文。)
精选报告来源:【未来智库】。