
天性好动,自我保护能力差
孩子被烫伤的话题
一直以来都是居高不下

家长们总是不走心
听听就算了
毕竟不是发生在自己身上
DV君可警告家长们
凡是小孩能触碰到开水的地方
都要做好防范
!!!
要是孩子不小心烫着了
该怎么办?
可千万不能学下面的家长

近日,中山市博爱医院
急诊来了一位
被开水烫伤了3天的孩子

医生们一看,吓了一大跳
孩子创面“长”了密密麻麻的毛
就像个 “金刚狼”
▼

仔细一问才知道
原来是家里老人相信偏方
↓↓
猫毛可以促进伤口愈合?
于是,老人把家里猫的毛
全剪下敷在
孩子的创面上
但孩子的创面并没有好转
反而出现了感染

(网络图片△)
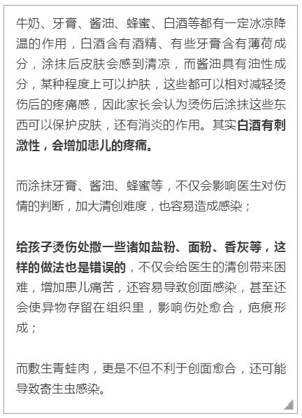
医生介绍,在临床工作中,他们遇到各种“偏方”的治疗方法真不少,有往创面涂牛奶、牙膏、酱油、蜂蜜、白酒的,也有撒盐、撒面粉、撒香灰等;更“奇葩”的,还有往创面涂汽油、敷生青蛙肉……
这些“偏方”都是错误的!
孩子烫伤
正确处理非常重要

小儿烧烫伤应该这样做

记住五字秘诀
冲、脱、泡、盖、送

1·冲
立即脱离热源,用流动的冷水冲洗伤面,降低伤面温度,减轻高温进一步渗透所造成的组织损伤加重。冲的时间越早越好。

2·脱
冲洗后,再小心除去衣物,必要时可以用剪刀剪开衣服,并保留粘住的部分,尽量避免将水泡弄破。千万不要强行剥去衣物。

3·泡
对于疼痛明显者可持续浸泡在冷水中10-30分钟。此时,主要作用是缓解疼痛。

4·盖
使用干净或无菌的纱布或棉质的布类覆盖于伤口,并加以固定。
5·送
送医就诊,寻求医生的救助。

烧烫伤千万别用这些
民间偏方

家长一定要让孩子
在自己的视线范围内活动
加强热水瓶、汤水的安全管理
放置在小孩够不着的地方
防止发生烫伤等
意外事件

不要信所谓的“偏方”
因为这波操作真会害死人
治病应该立足于科学
去正规医院寻求专业医生的帮助