今年双十一钢琴的选购之战来得太早,导致我本来还打算再多了解一段时间后来发攻略,却被朋友们的留言和私信挤到今天来给大家码字。大家关注的主要是这几个问题:
我们选钢琴的时候,怎么选?
是什么决定一架钢琴的售价?
哪些是挑选时一定要注意的关键要素?
我去了一趟工厂,上海和杭州为主,本还打算去广州和珠海的,还没来得及,也就完成了一半的攻略吧。去了哪些品牌的厂因为保密承诺不能透露,但我整体看下来,感触最大的是, 中国是目前全世界钢琴产量最大的国家,无论在流水线生产和手工打造,都已经很成熟了 。
你可以用“汽车生产的过程”,来代入思考“钢琴生产的过程”。其实全世界的制造业都在中国,无论是国内外的哪个品牌,都能够实现在国内组装,最起码“以车代步”,已经是件没有门槛的事儿。

钢琴也同样如此,因为强大的制造业和流水线生产流程,钢琴的售价可以从几千块到上百万元, 从制造层面来说,要实现“一家一琴”,其实也是没门槛的 。
国内有完善的SOP流程管理,从工艺层面来说,“国家标准”是很多大品牌,或者高产值工厂的必备标准(不是正规市场渠道不在我讨论范围内),但是在“国标”之上, 一个琴的工艺稳定度主要体现在一些硬核环节 。
比如一个高级调律师以怎么样的极致程度去调节一个钢琴的音色,采买怎么样的机器去打磨钢琴构造的精密程度等等。
不是钢琴售价贵就一定好,也不是卖得便宜就一定差。
当你在看钢琴的时候,有几个基本的要素一定要注意,这是我这段时间实地采访来的。哪些因素决定一架钢琴的售价,我在下面会细细分享。
但需要补充的是, 钢琴行业的溢价远大于我最开始的想象 ,一个零件的生产成本到市场上的渠道定价,哪些部件才是真正“值钱”的地方,跟不同的品牌接触下来,大家的关注点都不一样。
我所分享的这些是我的笔记整理,是基本的选琴方*论法**,适用于任何一款钢琴型号 ,希望尽可能给大家在双十一选购期间,多一些选购建议吧。

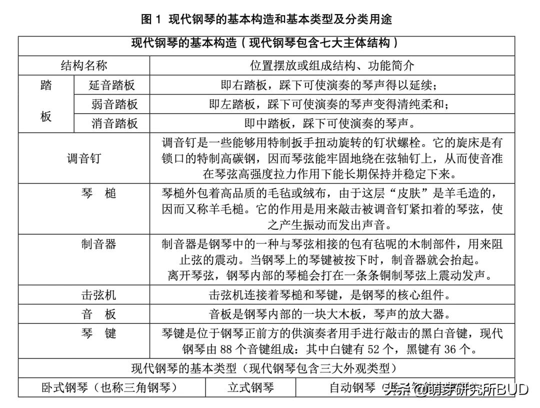
首先我们来看看立式钢琴的构造。
下面是一张立式钢琴的内部架构图。上面标注出来的都是大家需要特别关心的地方。▼

对应的表格是钢琴内部构造的总结和说明,不清楚这些容易被销售骗呢~▼

接下来,我们选一部分来说。
1. 高度和体积
我们选琴肯定是希望可以选一个音色好的,明亮厚重的钢琴,因为这样 音乐的感染力才可以更好地被放大 。
一般立式钢琴的高度大概在118cm-128cm,有些品牌会有131cm,但已经是最高配了,现在也有一些入门款的立式钢琴,从112-114cm的高度都有,适用于预算不高或者更小空间的家庭。▼

一个基本的原则, 钢琴越大,声音越好 。所以如果在预算范围内挑钢琴,131cm>128cm>126cm>123cm>121cm>121cm以下。但从琴的售价也可以看出,高度高2cm,价格也会同样高上去。
因此选钢琴, 同一个品牌最好是给自己预留一个预算空间 ,比如3-5万,1.5-3万,但如果是卡死预算一定得在1.5万元左右,那就多看几个品牌,在钢琴工艺标准元素差不多的情况下,还是选尺寸大的。
此外,三角钢琴也是很多朋友感兴趣的型号,三角钢琴的尺寸是从150cm起入门,我问过雅马哈目前的市场价格,入门款价格在7、8万左右,更高的当然有上百万的。▼

如果想买专业级/演奏级的三角钢琴,估计得20万或以上的预算。我朋友就买了一台,放在家里,还真的很漂亮呢。▼

所以如果在入门款三角钢琴和高品质立式钢琴之间,让我二选一的话,我会选高品质立式钢琴。
2. 音板
音板是钢琴中最为重要的部件之一 ,基本上声音是通过音板得到不同程度的增幅,从而获得各种音色效果。▼

立式钢琴的音板分为实木音板和复合音板两种。
中高档的钢琴都有实木音板,复合音板 (密度板、三合板) 主要出现在低档钢琴 。
我在踩点的过程中,也发现有些中档钢琴也用复合音板,所以最好直接问销售“音板材料是什么”,这些都是写在材料工艺上的,品牌不敢造假。
实木音板当然比复合音板好,因为它连着调音钉、贴着琴弦,琴弦振动后,越好的材料可以保证音板辐射能力越好、所以产生的音色也会更好。
目前制作钢琴音板的主要材料是云杉和红松等材料,比较多 是用 云杉木。 产地的话大部分是以东北地区特产鱼鳞云杉木(白松木)为主,如果是原装进口的钢琴也有采用挪威云杉木为材料的。

云杉木为主材制造的钢琴音板材质偏轻,弹性较高,所以声学效果会不错。
如果你买了一个新钢琴,其实从外观上,不大能分辨究竟是复合音板和实木音板,因为它们都已经粘合完成。 所以一定要 再 买之前就问清楚 。

实木材质音板也不是说整一款音板就是一个无缝隙的大木材架上去,而是由多个不同长度径切板,以粘贴的方式组合在一起的。
所以 钢琴音板的拼接方式也会影响到音色效果 ,纹理是否顺直和严密,是否有斜向纹理,都是过程中的工艺考量的精细度。
此外,脊柱是支撑音板的重要部分。 像是用2根脊柱,4根脊柱还是6根脊柱,其实都是工艺的精细度不同,6>4>2。▼

所以在钢琴工艺上,其实低档钢琴是很难选的,因为很多低档钢琴选的是复合木板。▼

复合木板成本低,外表的木材纹理其实还比实木音板要更好看, 但是最大的问题是内部芯板的用材不严格 ,所以作为钢琴声音品质的三大巨头部件之一,不好的音板对钢琴的音色影响是非常大的,这个是调律师也救不了的。
3. 琴槌
琴槌就是就是我们打开钢琴,当你敲击琴键的时候,那个敲到琴弦上的小东西,也可以说是榔头。▼

琴槌外包看毛毡或绒布的柔软程度,大部分现在市面上的都是羊毛毡为主,但看琴槌就跟选被子是一样的,蚕丝被、鸭绒被、羊毛被标准都不大一样。
琴槌也是, 琴槌的柔软程度影响音色的柔软程度,接触面的弯曲程度影响音色的硬度和音响的清澈度 。
有些品牌的榔头是自己独立研发的,品牌自己冠名、里面也分等级标准。市场上大部分的榔头等级也是有通用标准的,如果尼毡榔头没有品牌名,一般都属于普通品质 (当然也不是说有品牌名就一定是好榔头) 。 比较好的中高档琴主要有德国FFW琴槌、德国RENNER琴槌,还有德国ABEL琴槌等。▼

4. 击弦机
击弦机 链接 琴键和琴槌,可以打个比喻就是钢琴的“打手” 。但击弦机的整体工艺还是比较稳定的,因为核心工艺还是300多年前的标准。

这里很大原因是因为琴键的称重已经标准化了,在国标的规范和标准下,基本上每个键的回声复合、相邻琴键的偏差都有一定的规范,所以击弦机能够调整的地方就比较少,更多的是拧螺丝,以及对摇臂推杆的复位挡板的调整等等。▼

好的击弦机也体现在生产工艺上 ,比如每个节点的精密计算,确定击弦机的参数数值,保证稳定度等等,这也是低端钢琴和中高端钢琴拉开差距的地方。
立式钢琴的击弦机大部分 依靠惯性回弹 ,像下图示范的那样。▼

卧式钢琴击弦机则是 依靠自然重力回落 ,像下图示范的那样。▼

5. 琴键
琴键的话, 中高档钢琴用的是实木键盘 ,低档钢琴用的是复合实木键盘。

下面这个图就是复合实木键盘和实木键盘的对比,你们猜哪个是实木键盘,哪个是复合实木键盘?▼

不好猜对吧?实际上在外观上是很难分辨的。但是在 手感、沉重和弹奏的触感都会有很明显的影响 。所以这个材料工艺是要 直接问销售要清单 ,一看就一目了然了。
另外一个就是黑键,有些品牌的高端款会用木材制 ,好处在于质感有磨砂感,跟我们冲洗磨砂照片的感受是一样的,但大部分都是亚克力材料,就更明亮、光泽度也更高。亚克力成本会比木材的更低一些。▼

6. 钢琴的一些其他溢价
其实钢琴品牌的溢价地方还蛮多的,比如外壳的设计、是否有雕花、是否还有其他不同的功能,材料进口产品在哪里。整体来说,我们也需要知道, 到底我们选钢琴的定位和功能到底是什么 。
如果想要高端钢琴(6万-9万的预算) ,其实我觉得更重要的是一种生活格调和品质感,那么就需要多看看日本或者德国进口的品牌,因为在同等价位上,你会发现能选的款型和品牌也足够让你眼花缭乱。▼

日本钢琴音色偏柔和;欧系特别是德国钢琴,音色偏明亮,国内品牌的钢琴现在主要都是以德国钢琴的音色效果为标准的多, 毕竟德国钢琴是目前大师赛的主流钢琴类型。
但德国钢琴最大的问题是,国内仿德国钢琴生产出来的一堆假洋牌子,占据了一片很大供应链,稍微不小心就会中招。
我就是早几年兴起想给家里买多一部德国琴(老家已经有珠江和雅马哈),结果花了冤枉钱买了一个假洋牌子琴。后面还真想过起诉,售后维权弄了很长一段时间,真的是销售套路层出不穷,只有想不到的“*局骗**”,非常心累。
日本钢琴的问题在于日本钢琴本身有一个很微妙的“鄙视链”,如果去门店走走,有时候销售自己都这么觉得,比如“日本原装的水平一定好于国内原装进口,然后最后才是国内组装加工”,这些话我就听过几家门店跟我反映。
坦白说,这些描述对消费者就会很困扰,那到底买一台入门级别的国内组装加工的品牌琴,会不会其实品质也就那样子,不过如此?
另外日本原装二手进口钢琴,这块我也摸不透。品牌方跟我打了一个比方,说"日本哪来那么大量的二手钢琴,可以供销全中国的市场,这里面的猫腻不要轻易去淌"。这里就只是随口转述跟大家说说了,我也在请教这个领域的人,以后更懂了再分享给大家。

如果是预算在3-5万元,这里就是中档钢琴的配置区间了,那么性价比一定是我的考虑因素 。
不能指望一款钢琴可以寿命100年都不做任何音损改变,但最起码这个钢琴能够在预算范围内发挥出最大的效果。
比如 高度 :同样是3万,有112cm的琴,也有128cm的琴
比如 键盘 :3-5万大部分都是实木键盘,这里的区别在于黑键,亚克力和木材在观感上感受会有些区别
比如 琴槌 ,不同品牌的琴槌等级不同,一定是在预算范围内选琴槌等级更高,质量更好的
这些关键部位,性价比一定是最先要考虑的,如果有好的保养和维护, 一般预算3-5万的钢琴,都可以保质50年以上了 。
钢琴的保养和维护是很重要的 ,因为无论是斯坦威大钢琴还是国产立式钢琴,其实它们的音律都会发生变化,因为会琴弦回落会收缩,一定会影响到音准,所以要让钢琴用得久,调音调律就非常关键了。▼

实际上,其实钢琴的音准要比许多弦乐器持久的多了,琴弦的材料也是很多材料中稳定度最高的。
如果你的预算是2万以下,那基本上都是低档钢琴,这块的确不大好选 。因为你选什么都会觉得“胶着”,可能高度达标了,但是材料用的是复合音板,可能用了实木音板了,但是却非常矮。
有些大品牌的低端钢琴,外壳有很多塑料和金属成分,那到底买还是不买好呢,其实内心也会纠结万分。
7. 立式钢琴的新趋势
我在这几个月接触很多品牌后的最大感受是,立式钢琴有一个新趋势是:
智能化和传统钢琴开始结合起来了 。
比如 静音系统的安装 ,让钢琴可以变成一个不扰民的物体,不至于孩子晚上练琴,楼上楼下打投诉电话求放过。
还有 智能系统的加装 ,让传统钢琴越来越AI化、人工智能化,就好像小米的智能家居生态、特斯拉的电动汽车智能生态、iwatch的智能手表生态。
现在钢琴也有这个大趋势, 斯坦威、雅马哈高端钢琴系列都加入了自动演奏系统,欧美市场上这几年也是主流 。
现在国内也有新锐钢琴品牌,比如the ONE和FIND,都在做智能化和传统钢琴的融合创新,而且主要在儿童音乐教育领域上开始推动。
我自己是觉得这是一个很好的趋势,最起码让孩子学琴的时候,没有任何负担,能够坚持练琴、爱上学琴。▼

毕竟那么贵的钢琴,买回来,如果孩子不学不练,这就是最大的“浪费”。
【END】
作者萌芽,学龄前家庭教育品牌【小芽启萌】创始人,全球婚姻疗法和情绪训练权威机构约翰戈尔曼的首位中国实习治疗师。 公众号萌芽研究所BUD(ID:myyjs_bud)专注于早教启蒙和亲子沟通,是百万妈妈信赖的育儿号