
作者:楼鸣虹
目前,网络上与流感、感冒相关的内容铺天盖地。这些内容中,有对奥司他韦进行严格批判的,有告诫朋友奥司他韦48小时以后无效的,还有强烈推荐利巴韦林的。
作为一名一直投身于以专业提升药店业绩的资深药店人,笔者觉得有必要发声,以此作为案例,谈谈如何来客观地评价药物。

明确对疾病和药物进行评价的依据
作为药店人,我们虽然远离临床研究,但需要知道究竟该以何标准来评价药物,如何为顾客提供客观的、靠谱的药品介绍和用药指导。笔者认为,我们能凭借的最严谨的依据,就是相关教材与疾病的防治指南。
我们首先来看一下,教材对流感和感冒分别是如何定义的。
在人民卫生出版社的《内科学》教材(2013年第8版)中,第二篇是《呼吸系统疾病》,其中第二章第一节为“急性上呼吸道感染”,开篇第一句就是对“上感”的定义:

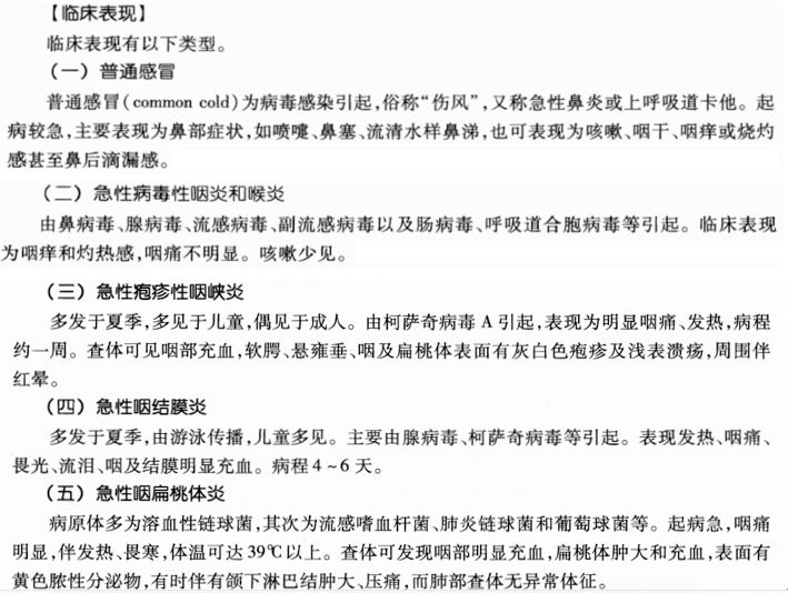
在随后的“临床表现项”下,对“上感”按照临床表现进行了分型、病因和症状描述。在此截取部分原文:

可以看到:这里的类型中包括了急性咽炎和扁桃体炎,但并没有流感。换言之,流感并不属于上呼吸道感染。
至于有关流感的内容,被附在了这一节的后面,是这样呈现的:

值得注意的是,表述中第一句就将流感定义为“呼吸道传染病”,而没有称其为“上呼吸道感染”。
而在日前由国家卫计委和国家中医药管理局刚刚公布的《流行性感冒诊疗方案》(2018年版)中,也清清楚楚地将流感定义为:

可见,普通感冒和流感并不是同一种疾病,不仅病因和症状表现大不相同,治疗方法也大不一样。因此,对相关教材和指南的学习,才是我们药店人客观认识疾病的基础。
以指南为依据来客观评价药物
现代医学对疾病的治疗,可分为一般治疗、对因治疗和对症治疗等,教材和指南也大都是按照这个体例来呈现的。
由中国医师协会呼吸分会颁布的《普通感冒规范诊治的专家共识》2012年版(也是最新版)中,在治疗项下就按此体例列出了治疗原则和相应的治疗方法:

指南已经明确解释了:普通感冒的主要病因是病毒,尤其是鼻病毒,但因目前没有针对性的抗病毒药物,且普通感冒属于自限性的疾病,所以不需要抗病毒治疗。
很显然,奥司他韦是不能用治普通感冒的!
接下来我们再来讨论:作为广谱抗病毒药,利巴韦林究竟能不能用于普通感冒呢?
在《中国儿童普通感冒规范诊治专家共识》2013年版中有这么一句,请注意文中措辞:

对利巴韦林治疗普通感冒的治疗效果进行评价,我们已经找到了依据。反过来,我们再来看一下它的不良反应。随便找一个利巴韦林的说明书上来:

“不良反应”项中一开始就告知了它的严重毒性反应——溶血性贫血,以及心肺副作用。这二者排列在不良反应项下的最前端,说明了这是非常常见的不良反应。
任何药物都是双刃剑,对药物进行客观评价,应该全面权衡其对疾病的治疗效益和使用的风险。普通感冒是一个自限性的疾病,不吃药也能痊愈,那么有必要使用既没有确切治疗效用又有这么严重不良反应的药物吗?各位一定已经有了答案。
返观与普通感冒“大不同”的流感,发病率高,扩散迅速,虽大部分可以自愈,但部分可出现肺炎等并发症,或发展为重症流感,少数重症病例病情进展快,可导致死亡。
在由中华医学会呼吸病学分会和儿科学分会联合颁布的《流行性感冒抗病毒药物治疗与预防应用中国专家共识》2016年版公布了一组数据:

因此,2018年版《流行性感冒的诊疗方案》明确指出:

在这篇最新的诊疗方案中,再一次对目前的抗流感病毒治疗的时机和治疗药物进行了详细解说:

据此,说48小时后奥司他韦就无效者,请不要断章取义并去误导他人了!
而与此同时,仔细阅读任何一种奥司他韦商品的说明书,可以清晰地看到,说明书并没有掩盖奥司他韦已被发现的任何不良反应。不过,和流感病毒的危害相比,和降低死亡风险的这种获益相比,只要正确使用奥司他韦,显然是利大于弊的。
药店人应该知道,药品说明书本身就是具有法律效应的文件,任何人不得以商业为目的来左右说明书的内容。当然,随着药物上市的时间延长,其耐药性会增加,新的不良反应也会被发现,说明书也会不断被修订,而疾病防治指南,也会不断更新。
说到这里,你肯定明白了:任何药物都有两面性。比如利巴韦林,用作感冒或是流感的抗病毒治疗,可以说是滥用,但并不是说这个药本身不好,在甲型和丙型病毒性肝炎的治疗领域,它仍然占据着重要地位。 所以,问题的本质不是药好不好,而是怎么用!
写这篇文章,笔者还有一个更重要的目的,就是希望大家都能以教材、指南作为提升自身专业水平的依据。对相关指南、教材进行阅读学习后,再回头浏览那些所谓的网红文章,怎样评价药物、怎样评价这些文章,相信你一定会有正确的判断!

长按上图3秒钟,识别二维码关注
亲,中国药店公众号长期公开征集稿件,如您欲抒发心声、记录生活、分享经验……可以文字或图片形式将作品发送到yaodian2018@163.com(邮箱),稿费=200元+阅读量*0.01元。温馨提示,投稿时请注明联系方式
喜欢的话就点赞吧!↙