设计缘由:当初设计那台A类怪兽级功放时,就很渴望有一台电功率测试器。特别是装完机器试听时,若能随时检测了解温度上升时,功率的变化是否仍在安全范围,会令人安心许多。要测量电功率,主要挑战在取得电流值,只要取得电流值,其他问题就可以轻易解决。但是在完机测试阶段,串入电流表,或用电流勾表测量都不是很方便。
其实,市面上已有许多现成的数字电流表头可用,要喝牛奶,是在不太需要自家养只奶牛,但若要理解奶牛如何吃草产奶,养只奶牛就有必要了。因为电流表头成品通常未提供其他的弹性应用,加上自己对电流的检测充满好奇。也很久没有基础数字电路,蛮怀念享受随心所欲驾驭元件实现目的的乐趣,因此兴起自己打造一台玩玩的年头。再者,念头兴起正直天气炎热,节能省电一直是最热门的议题,若能实际了解家中电器的耗电量,谈论节能省电很有感的。因此,除了实际需求外,加上好奇心的驱使探索,遂决定付诸行动实际设计一台。另一方面,也籍此过程暂时逃避纷争的世界,遁入创作,忘我境地。
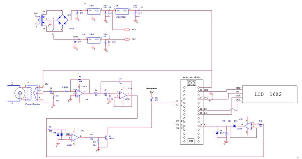
硬件设计概述
霍尔电流感测原件CSLA1CD
Honey well CSL Series Open Loop Current Sensor,0-57a,Sensed current type ac or dc,输出模式是将感测到的电流转换成电压输出。未找出原厂所提供的详细电流/电压转换比率曲线,这意味着一切必须自己来,这是挑战点,也是有趣的地方。使用者必须根据自己的需求寻找适合自己的转换比率曲线。

我需要测量AC 0-15A,这个感测器规格有些大,直接使用解析度会打折扣,解决之道是先放大,再选取0-57范围前段的输出转换。
第一步:知己知彼
直接加上电流实验,是了解手上霍尔电流感测原件(CSLA1Cd)基本特性的好方法。我的做法是,用自耦变压器调整电压施加在电阻上,流经电阻的电流就会随着电压的改变而变化,实验时把其中一条电阻引线穿过电流感测原件预留的线孔,然后用直接使用使示波器观测电流感测原件的输出波形。

从示波器上初步观测到的波形含有许多的杂讯,波形也不是很漂亮的正弦波,直接拿来用会有很大的误差。这个步骤得到的结论是,需要滤波电路把杂讯滤掉,并做适度的放大,让0-20A输出峰值电压小于5V,以确保ARDUINO于A/D转换时不会产生溢位失真。
第二部:去芜存菁
电流感测原件的工作电压是8V,输出端在理想状况下无电流时中点电压是4V,但是由于周遭游离电磁场的干扰,无电流时的输出会有些许的正或负偏移。要选取有意义的60HZ的正弦信号,首先要隔离直流信号。下图是C16/R19组成高通滤波器,用于阻隔直流成分,让感测到的交流信号通过。U1A将拾取的感应信号做100K/5.6K倍缓冲放大,以利后续处理。U1B运算放大器与R17.R18,C15,C17组成二阶低通滤波器,把60HZ以上不要的高频杂讯滤除,留下纯净的60HZ正弦信号。
转折频率:


(P3 选取感测到的60HZ正弦信号电路图)


P5-U1B输出:滤波后的纯净60HZ正弦波
第三步:取正半周
电流感测器把电流转换成对应的正弦电压后,接着就是要把正弦信号取出正半周,让ARDUINO作A/D转换,将半周正弦信号转换成RMS(ROOT MEAN SQUARE)值。下图是精密半波整流电路,交流信号由左方输入,完整的正半周将由右方输出,输出端的4.7V ZENERDIODE是防止输出端输出大于5V时,保护ARDUINO输入端不致受损。

P7全波输入只剩正半周输出
第四步:计时中断
本制作采用Arduino NANO开发板处理一切转换显示事宜。一直交流电压为110V,加上所得测量电流值就可以推算消耗功率,若只是这样似乎太糟蹋Arduino NANO的强大功能了。而且LM324有4组OPA,已经用3组,剩下一组也可以利用一下。心里盘算着,若是加上计时电路,累计功率消耗时间,就可以功率转换成电量,让物尽其用,不增加硬件成本就能提升功能。
要达到计时的功能,可以取自60HZ的交流信号,以每一周期计数一次的方式,累计计数到60次就得到一秒的计时值,再以秒往上累计分、时、日,达到计时累积的功能。
前面的电路已经取出漂亮的60HZ正弦波信号,只要用简单的零交越侦测电路,当正半周输入电压跨过零点时,令接成开集的极电晶体Q2导通,集极会汲取Arduino外部终端触发脚位(D2)的电流,将该脚位驱至LOW电位。反之,由正半周跨过零点进入负半周时,电晶体Q2截止,arduino外部终端触发脚位会恢复到HIGH电位。这部分外部触发硬件完成后,后续只需要开发软件就可达到计时目的,下图是Arduino外部中断触发电路图。


(P9正弦不转换成60HZ外部中断触发信号)

(P10完整电路图)

P11 电路完成实体图
软体设计概述
第一步:变数宣告
一般而言,为节省记忆体应尽可能使用区域变数,而少用全域变数,因区域变数只存在于STACK内,程序结束会消失,但全域变数会一直占用记忆体。然后本程式因程序结构加单,加上有计时中断程式。若程式可正常执行,个人觉得使用全域变数程式可读性较高,程式执行时可减少区域变数配置的程序,让之行时间更稳定,规划或除错也比较容易。基于此原则就将整个程式的变数设成全域变数,但仍尽可能谨慎使用,例如能用INT就不要用FLOT.
本程式最吃记忆体的地方是,宣告两个阵列用以储存A/D转换后的资料,太小,会遗失资料折损转换值精确,太大,系统记忆体不足程式无法执行。

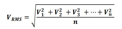
第二步:正弦信号转换成RMS值
要将已感测到并且整理好的正弦信号,透过A/D转换成RMS(ROOT –MEAN-SQUARED)值,可以透过对正弦信号逐点取样来取得各点的电压值,再经一下数学式转换成RMS值。


P13正弦信号逐点取样示意图
(a) 寻找A/D转换进入点程式
交流信号瞬时值随着时间一直在变化,要在正弦信号正半周期内取样,必须用体与软体彼此配合。硬体电路已经将交流信号正半周取出,软体要如何在适当时机取样?参照下图,T1-T3是一个已经滤除负半周的完整正弦波周期,软体可能你在此周期内的任一点进入取样。最理想的起始取样点是在T3,但是要每次精确直接由T3切入有困难,只能运用些技巧来达此目的。
参照图P14,假设程式是T1-T2期间切入取样,则无法确保取样能涵盖整个正半周,要避免在此区间取样,程式规划在T1-T2期间侦测并等待。一下这段程式可以确保T1-T2期间切入时,只等待不取样。

程式一旦离开上面整个回圈跨入T2-T3区间,就可以开始取样;考虑另一种情况,若程式一开始切入就得到SAMPLE ADC=0,表示切入点已经落在T2-T3区间,因此,不会进入等待回圈,而直接开始取样。
以上两种情况取样都会先得到一些连续冗余的"0"值,然后才进入取样有效区间,得到所需的V1-VN个电压值。这些冗余的"0"值后续利用程式控制舍弃即可,不会造成困扰,只是较占记忆体。
(b) A/D取样转换与储存程式
要确保每个转换周期转换值稳定精确,取样过程程式必须简洁,心无旁骛,全速A/D转换,才能使所得值稳定精确。

P14 正弦信号取样周期示意图
取样转换程式只做A/D转换与将资料储存于阵列中。为确保阵列不致满溢影响精确性,经过几番测试,取样有效区的取样资料几乎一致为75笔。考虑最坏的情况,从T2就开始取样,取样资料会有150笔。为使阵列有宽裕,因此宣告一个unsigned int ac_temp[300]的阵列,以确保能完整把取样有效区的所有取样资料存入。

(C)去芜存菁,取出正弦信号
这个步骤主要是把冗余的"0"舍弃,并按照上述RMS转换数学式,计算感测所得正弦信号的RMS值。

第四步:电压/电流转换程式
转换程式是用类似查表的方式完成。作法是用一只自耦变压器当做电压源,并接上三个100W/10.5欧姆,误差1%的电阻当做负载,然后改变电压值,读取Arduino NANO转换所得的VRMS值,同时量测输入电源电压、数位勾表读取实际电流值,详实记录这些实测资料转换。这样可以由输入电压/负载电阻,计算得到电流值,另外可由数位勾表直接得到电流值,二中资料可交互比对参考。
测试时由于电阻的瓦数不够大,自耦变压器的最大输出电流是10A,思考这两者都稍有韧性,只要速度够快应不会烧毁。还好完成前有些许焦味但没有烧毁。转换的精确度就由以上各原件的精确度决定,解析度大约是0.1A,读值和其他矫正过的数位勾表相较也相差在0.1A以内,这个精度家庭使用已具有参考意义。

P15 用面包板测试取得各转换点数值

P16 测试时电压表、电流表与负载电阻实体图

P17测试所得资料

P18电流/电压转换线性度

P19 电流/电压转换比值(0-15A)图
数列1(蓝色)是经由电压/电阻计算值(还算平坦)
数列2(红色)是数位勾表读值(小电流受环境杂讯影响较不平坦)
查表转换的方式,只要电压表、电阻越精确,测试点越多,所得电流值就越精确。其实要找到精密的电阻十分不容易,因为电阻加载会发热,发热后电阻值会变化。掂量手边资源与需求决定在1A以内,每0.1A取一个测试点,计算电压与电流的比值,大于1A就每增加1A取一个测试点,直到15A。
程式中V_A_Slop这个全域变数记录每个转换点的电压/电流比值。


第五步:中断服务常式
中断服务常式必须配合硬体协同一致才会正确运作,在前述硬体已经将正弦信号转换成TTL位的矩形波。软体中将VOID SETUP 0中断设定在每个周期的正缘触发,并在VOID LOOP0主程式置入中断服务程式。程式执行时,每当外部中断触发接脚PIN2侦测到正缘上升信号,就会暂时中断正在执行的程式,跳到中断服务常式执行。中断程式执行完又再回到原来的程式执行。
中断服务常式内容非常简单,就是每个1/60秒产生中断时,程式先侦测是否有电流流动,若有就开始计时,并计算功率。若无电流就什么事情也不做直接返回。计时动作也十分简单,每中断60次就是一秒,然后一次计时累进分,时,日。这些储存时间的变数都是全域变数,中断常式执行完返回后,现实程式会从这些时间变数读取资料并显示。
计算电功率,是用积分的概念,配合计时程式每个1/60秒执行功率读取,累加一次。程式依下列数学式实现。


P21计算电功率示意图
计时与电功率程式



第六步:不闪烁显示程式
Arduino驱动LCD显示资料简单方便,但是要让LCD字幕看起来不闪烁,就需要利用一些显示技巧。
首先,对一直快速变动的资料,规范每次显示刷新间隔时间,并取得资料刷新的技术性与字幕稳定不傻说的平衡点。本程式设定每次LCD显示幕刷新间隔时间为一秒。
其次,显示字幕格式与位置为尽量保持固定,使没有改变的资料保持在固定位置。例如:时间单位通常以二位数显示,若计时值只有一位数时就要补成两位数,如计时值为"1"要补成"01",这样保持二位数就可以减少字幕跳动。


P22要让LCD字幕不闪烁需要一些技巧
第七步:校正与测试
为了得到较精确的测试值,完成后,再度验证。做法是借一支经校正过的数位电流勾表,并配合负载电阻交互参考调整。因只要调整软体不需要调整硬体,所以过程并不复杂也不困难。因受限于电压源与负载的精确与稳定,精确度实在难以确保,但经过交互参考比较,已具有一般用途所需的精确度与参考价值。

P23整体完成后再度校正

大同电锅测试
电锅规格700W。电锅加入一杯水,实测电流6.52A_6.35A间变化,换算成功率为712W-698.5W。变化的原因就是因为电锅的电热器电阻值,会随着温度改变而改变。加热至电源跳脱时间为12分32秒,累计好点量为0.15度。若直接以规格值计算:700*12.5/60/1000=0.145度,算是相当接近。



国际牌变频电冰箱测试
变频冰箱的特性是压缩机几乎不停,一开机测试,电流值就一直从0.36——1.72A改变,换算成功率约为40W_190W。连续测试48小时,累积运转时间为41小时14分43秒,累计耗电量为2.6度。若以此值推算,每月耗电量为2.6*15=39度,每年耗电量为39*12=468度。此值与冰箱贴纸上每年耗电量360度有108度的差异,推测应该是二者测试条件不同,我是在冰箱实际使用状况下测试,厂商应该是在较理想的状态下测试。

应用与展望
历时数月终于大功告成,一如预期可以测试小于15A的各式家电耗电量,了解自己使用的家电到底有多好点。另一方面这些简单的功率量测的技术可运用控制系统的功率检测,功率调整,设备保护,计算烘焙食物电功率等。

P29 过载警示设定为150W,进行测试