昨天,中国足协在其官方微博上通报了三级职业联赛俱乐部中性名变更的最新进展,表示 “超过 80% 的俱乐部申报名称符合相关文件要求。” 今天,多家国内媒体报道,根据国家企业信用信息公示系统的信息显示,广州恒大淘宝俱乐部完成了企业名称变更手续,新名称为广州足球俱乐部,而这也意味着存在近 11 年的 “广州恒大” 这个名字,从中国足坛彻底消失了。

中性化更名 恒大早有准备
早在 2015 年,《中国足球改革发展总体方案》(简称:足改 50 条)颁布时,其中第 11 条就明确提出“推动实现俱乐部的地域化,鼓励具备条件的俱乐部逐步实现名称的非企业化。”2020 年 12 月 14 日,中国足协在上海召开职业联赛专项治理工作会议,正式公布了《关于各级职业俱乐部试行俱乐部名称非企业化变更的通知》,要求“各俱乐部应不晚于 12 月 31 日将经工商部门初步核准的拟用名称、俱乐部所有股东营业执照复印件、俱乐部股东隶属及下属企业名称、共商营业执照编号报中国足协竞赛部审核。”

图片来源:中国政府网
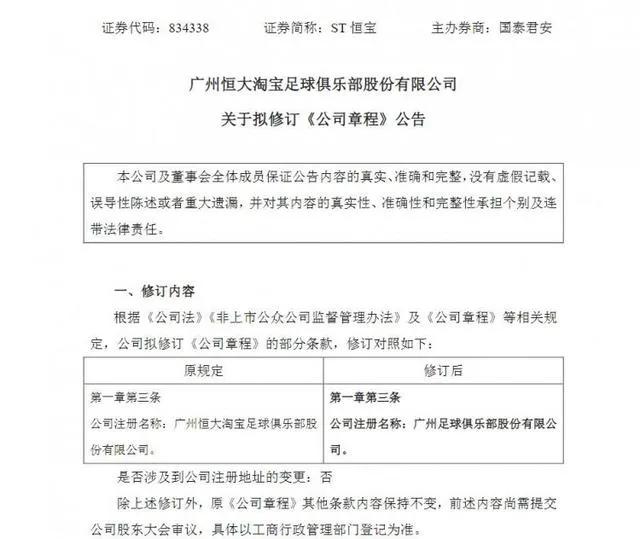
在中国足协召开职业联赛专项治理工作会议前,广州恒大就发布了更名公告。当时还未从新三板退市的广州恒大淘宝足球俱乐部股份有限公司于 12 月 8 日对外发布了关于拟修订《公司章程》公告,将公司注册名称变更为“广州足球俱乐部股份有限公司”,并在修订原因中写道“根据《中国足球改革发展总体方案》及《中国足球协会职业俱乐部准入规程》的规定,广州恒大淘宝足球俱乐部股份有限公司需变更为非企业化的名称。”如今,广州恒大正式完成了中性化名称的工商变更,下一步经足协公示同意后,恒大就将以新名字在联赛中完成注册,进而完成竞技层面的名称变更。

恒大更名为何如此顺利?
毫无疑问,广州恒大是中国足球职业化以来最成功的俱乐部之一。自 2010 年成立以来,恒大队 8 夺中超联赛冠军,4 夺超级杯冠军,2 夺足协杯冠军,球队还在 2013 年和 2015 年两次夺得亚冠联赛冠军,站上亚洲之巅。在将近 11 年的发展进程中,恒大引进了多名大牌教练和外援,聚集了一批又一批的国脚和青年才俊,在恒大的引领下,中国足球开启了长达 10 年之久的 “金元足球” 时代,而恒大也成为中国足球的一面金字招牌。

然而,就是这样一块金字招牌,在俱乐部中性名变更的过程中,就这样悄然消失了。当中赫国安努力尝试通过股权变更的操作,保住“国安”这个已经存在 28 年的标志性名称时;当建业球迷通过各种方式,来表达对于俱乐部新名称中不再有 “河南” 二字的不满时;恒大的中性名变更在一种极其平和的氛围下顺利完成了。据广东媒体报道,恒大球迷组织曾提供了很多中性名的备选方案,而恒大老板许家印最终决定顺应大多数广州球迷的*意民**,将“广州恒大”更名为“广州队”。

在中性化更名这件事上,恒大俱乐部执行得如此坚决干脆,其实跟他们长久以来极高的政策敏感性密不可分。自从 2010 年进军中国职业足球以来,广州恒大便展现出了打造顶级俱乐部的雄心,从广聚贤才以最快的速度称霸亚洲,到承担前国足主帅里皮大部分薪水,再到花费大量资金引进年轻国脚,以及运作外籍球员归化,这一系列决策,恰恰体现出恒大管理层极高的政策敏感性。每一次,恒大都站在中国职业足球改革的风口上,并且总能够成为受益者。

2019 年 7 月,中国足协完成换届,以陈戌源为首的足协新领导班子上任后,严格贯彻落实《中国足球改革发展总体方案》精神,推行了一系列举措,希望通过为职业联赛“降虚火”、“挤泡沫”,最终达到筑牢根基、赢得未来的目的。而恒大足球在经历了十年高速发展后,也面临着转型的现实需要。时光*退倒**到 2015 年 11 月 6 日,恒大淘宝足球俱乐部在这一天正式举行 “新三板” 上市挂牌仪式,成为 “亚洲足球第一股” 。当时,恒大淘宝俱乐部在招股书中对亏损的解释为:“净利润为负,主要是由于公司坚持市场化运营的理念,持续增加投入,一线球员及外籍教练组成本较高所致。”

不过,在随后的几年中,恒大淘宝俱乐部并未扭亏为盈,公司公告显示,2015 年至 2019 年,恒大淘宝俱乐部净利润分别亏损 9.52 亿元、8.12 亿元、9.86 亿元、18.29 亿元和 19.4 亿元。因为持续亏损,恒大淘宝俱乐部在 2018 年 5 月 3 日成为 “ST恒宝” ,被实施风险警示。2020 年 12 月份,恒大淘宝足球俱乐部正式申请从新三板退市。

而随着国家对于房地产调控政策的逐步收紧,以房地产为主营业务的恒大集团也面临着发展模式上的转变,拓展“新基建”项目,布局新能源汽车产业,成为恒大集团战略转型的新方向。与深深房重组计划的终止,则一度让恒大面临偿债压力。最终,恒大有惊无险地排除了风险,值得注意的是,两家战略投资的接盘企业深圳市人才安居集团有限公司和广州市城投投资有限公司分别是广州市城投投资有限公司分别是深圳市国资委和广州市国资委的下属企业。

俱乐部从新三板退市;结束与海报设计师近十年的合作;变更俱乐部中性名;新球衣胸前继续打出 “恒驰” 新能源汽车的广告;加大对新球场和足校的投入,重点布局俱乐部未来的良性资产;恒大的这一系列动作紧密相连,在为转型升级布局的同时,与足协新政释放出的信号匹配度也极高。

在转型升级的过程中,恒大不再像以往那样,把成绩作为唯一的硬指标,而是展现出了一定的宽容度。据国内媒体报道,卡纳瓦罗很有可能将返回广州继续执教,而他的身边,则多了一位职业经理人新兵——郑智。这对组合能否产生化学反应,带领全新的广州队走出低谷,目前尚未可知。“恒大” 之名伴随着金元足球时代一起,从中国足坛消失了,全新广州队又能否像以往那样 “顺势而为”,继续享受中国足球政策的红利呢?