
目录
- - - - -
1. 前言
2. 表决权委托的概览
3. 表决权委托的发生情形
4. 表决权委托的基本安排
5. 小结

对于上市公司而言,控制权变更无疑是事关公司经营情况和未来预期的最重要变化之一,对公众股东的利益影响甚大。除了常见的以协议转让的形式正常交易控股权外,近些年来,A股二级市场通过表决权委托实现控制权转移的情形越来越多。但对该问题的分析和讨论仍相对较少。市场上出现的表决权委托案例呈现怎样的发展趋势,表决权委托发生的情形有哪些,表决权委托协议有哪些基本安排都值得我们进一步探讨。

表决权委托,即上市公司股东在一段确定或不确定的较长时间内,将其手中股权对于公司事务的表决权委托于第三方使用。表决权委托实质上还是在“代理投票”制度的范围内,表决权委托协议中双方达成委托表决权的合意,由受托人行使表决权的委托事务。
自2016年开始,随着《上市公司大股东、董监高减持股份的若干规定》(〔2016〕1号)的出台,表决权委托的数量开始大爆发,股东为了规避质押限制以及首发限售承诺、定增限售承诺选择以表决权委托的形式转移实际控制人。
截至2019年6月份,2016-2019年间A股市场上共出现126例表决权委托,其中93例伴随着实际控制人变更,62例配合协议转让进行。

本文基于2019年1-5月的近20起案例进行整理分析。在此次统计的19例委托表决权案例中,5例均存在权利限制,其中2例存在限售、2例存在司法冻结,1例存在质押。

就年度分布而言,相关案例由2015年前的十余例,升至2016年的22例,随后逐步上升,数量居高不下,尤其是在2018年银根紧张、上市公司大股东质押爆仓后,2017年案例多达33例,2018年升至52例,呈现逐步上升趋势。其中,伴随着实际控制人变更的案例数量超过了总数的二分之一。

2019 年以来,表决权委托数量下降,1-5月仅有19例表决权委托案例,与此同时,有10例之前生效的表决权委托案例在今年上半年解除委托,可见表决权委托这一热度正逐步下降。
从委托方看,16个案例中的委托方均为控股股东或实际控制人,配合“协议转让”进行,使之成为控制权转让的主要手段之一;
从受托方的角色看,在统计的案例中接受表决权委托前其可支配的表决权为0的高达14例,可知接受委托方先前非公司股东,也未参与公司治理,但伴随着表决权协议的签署,受托人很可能拥有较高比例的表决权,并深度参与公司治理;
从表决权委托的比例看,表决权委托的平均比例为10.07%,这一持股比例在上市公司的持股份额中占比较高;
从委托期限看,在约定了委托期限的案例中,其平均委托期限为3.85年。另有10起案例的表决权委托协议约定了委托期限或明确了截止日期,其余的表决权委托协议约定,于委托方不再持有股份或双方约定一致时失效。
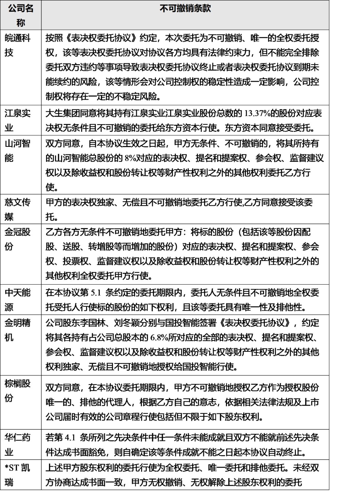
从协议条款看,共有17例协议明确了不可撤销条款。

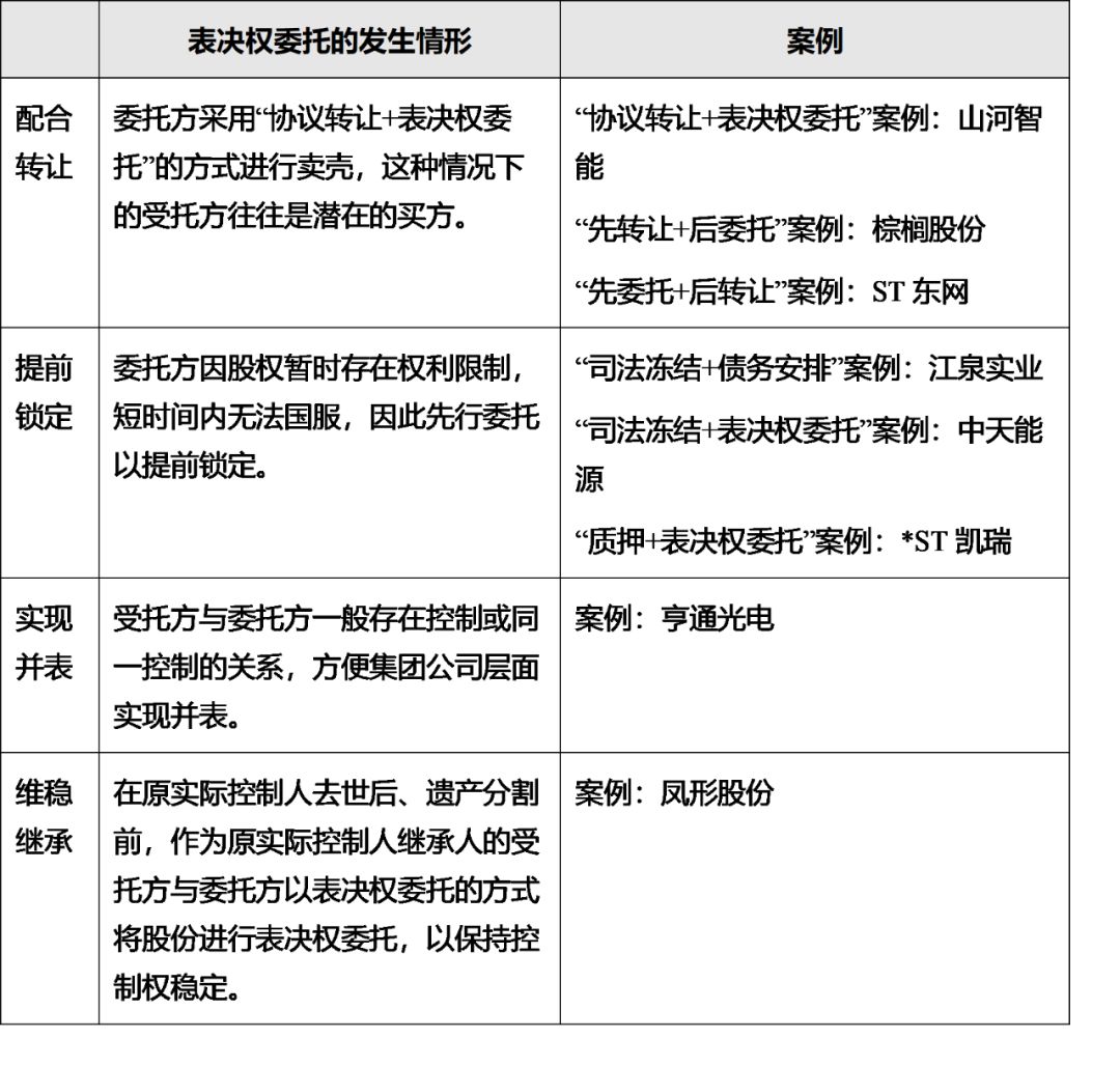
近两年来,表决权委托作为过渡性安排,其发生的情形基本是以下几张种情形:
(一)股东由于质押、在限售期等情况股权转让受限,从而选择表决权委托实现提前转让目的。 这种情况下的受托方往往是潜在的买方。
具体操作层面还可以分为三种情形:
1.“ 协议转让 + 表决权委托 ”
在减持规则及新规出台后场内交易受到较多限制的情况下,采用“协议转让+表决权委托”的方式因无需股权出售即可实现控制权事实上的转移,而备受市场青睐,此种情形最为普遍。
案例: 山河智能
山河智能控股股东何清华与广州万力于2019年1月26日签署《股份转让协议》及《表决权委托协议》。根据协议文件,转让方将其持有的山河智能无限售条件的股份(占总股本的6.1966%)转让给广州万力;同时,何清华拟无条件、不可撤销的将其所持有山河智能股份(占总股本的8%)所涉及的表决权、提案权等相应股东权利委托给广州万力。同日,广州万力分别与北京海厚泰、金鹰基金、创金合信基金签署《股份转让协议》,拟协议受让海厚泰持有股份;广州万力的关联方广州恒翼分别与金元顺安基金、创金合信基金、苏州工业园区鲁鑫创世创业投资企业签署《股份转让协议》,拟协议受让金元基金、创金基金通过资管计划持有的山河智能股份,占山河智能股份总数的6.0772%。本次股份转让、本次表决权委托及其他方股份转让完成后,广州万力将成为公司单一拥有表决权份额最大的股东,山河智能实际控制人由何清华变更为山河智能控股股东广州市人民政府。

案例: 慈文传媒
2019年2月22日,马中骏先生、王玫女士、叶碧云女士、马中骅先生与华章天地传媒投资控股集团有限公司于近日签署了《股份转让协议》以及《表决权委托协议》。上述4名股东同意于无限售之条件具备前提下,依法将其所持公司15.05%股份以13元/股的价格分次协议转让给江西省出版集团公司全资子公司华章天地传媒投资控股集团有限公司。同时,基于彼此信任,马中骏先生、王玫女士、叶碧云女士、马中骅先生同意将其持有的慈文传媒股份之表决权委托至华章投资,委托期限至2022年6月30日。本次交易完成后,江西省出版集团公司全资子公司华章投资将成为公司单一拥有表决权份额最大的股东,即公司的控股股东。江西省人民政府将成为慈文传媒的实际控制人。

案例: 金冠股份
公司股东郭长兴、徐海涛、南京能策投资管理有限公司、庄展诺、李从文、上海钧犀实业有限公司、景欣定增精选2号私募投资基金、景欣定增精选3号私募投资基金共计8名股东与洛阳古都资产管理有限公司于2019年2月27日签署了《股份转让协议》,以及张汉鸿、能策投资、李双全与古都资管于2019年2月27日签署了《表决权委托协议》,拟将其持有的金冠股份10.6032%以协议方式转让给古都资管,拟将其股份转让后仍合计持有的金冠股份13.4522%所享有的表决权委托给古都资管行使。签署日前,古都资管与公司及控股股东徐海江于2018年11月15日签订了《战略合作协议》、与公司控股股东徐海江于2018年12月11日签订了《合作意向协议》。

2.“ 先转让 + 后委托 ”
案例: 棕榈股份
2019年2月,公司公告股东吴桂昌、林从孝、吴汉昌、吴建昌、浙江一桐辉瑞股权投资有限公司及公司员工持股计划之受托人“国通信托有限责任公司”拟通过协议转让方式向河南省豫资保障房管理运营有限公司合计转让公司股份(约占公司总股本的13.10%)。公司股东吴桂昌与林从孝于2019年3月27日分别与豫资保障房签署了《表决权委托协议》,吴桂昌、林从孝将其持有的公司股份(分别约占上市公司总股本的8.32%和2.46%)对应的表决权全部不可撤销地委托给豫资保障房行使。表决权委托最终实施完成后,豫资保障房在上市公司中拥有表决权的股份占上市公司总股本的23.88%,将成为上市公司控股股东;河南省财政厅将成为上市公司实际控制人。

3.“ 先委托 + 后转让 ”
案例: ST 东网
东方网络控股股东彭朋、第二大股东博创金甬、第三大股东南通富海于2018年12月19日与东柏文化签署《股票转让之框架协议》。将其持有的占东方网络股本总额分别为5.84%、6.71%和6.71%全部转让予东柏文化及/或东柏文化指定的主体。博创金甬、彭朋先生分别于2018年12月25日、2019年1月16日与东柏文化签订了《表决权委托书》。本次权益变动完成后,东柏文化在公司拥有表决权的股份占公司总股本的12.55%,彭朋先生可以实际支配的表决权股份比例降至6.39%。但鉴于彭朋先生与东柏文化的一致行动安排,东柏文化在公司拥有表决权的股份合计为142,765,852股,合计占公司总股本的18.94%。公司控股股东由彭朋变更为东柏文化,公司实际控制人由彭朋先生变更为东柏文化的实际控制人宋小忠先生。彭朋先生、博创金甬和东柏文化因表决权委托事项在表决权委托期间构成一致行动关系。

(二)委托方拟将股权转让于受托方,但因股权暂时存在权利限制(如质押、冻结),短时间内无法国服,因此先行委托以提前锁定。
1.“ 司法冻结 + 债务安排 ”
案例: 江泉实业
东方资本作为信托计划的实际出资人,为更好地解决大生集团、兰华升对信托计划的违约问题,各方签署本协议,对东方资本与大生集团及其实际控制人兰华升先生的合作事宜进行约定。大生集团拟将其所持江泉实业股份对应表决权全部委托东方资本行使,以使东方资本实际控制并运营江泉实业,提升江泉实业公司价值。控股股东深圳市大生农业集团有限公司、实际控制人兰华升与东方邦信资本管理有限公司签署的《合作协议》及大生集团与东方资本签署《表决权委托协议》,大生集团将其持有的占公司股份总数的13.37%对应的表决权无条件且不可撤销的委托给东方资本行使。东方资本作为信托计划的实际出资人,为更好地解决大生集团、兰华升对信托计划的违约问题,各方签署本协议,对东方资本与大生集团及其实际控制人兰华升先生的合作事宜进行约定。大生集团拟将其所持江泉实业股份对应表决权全部委托东方资本行使,以使东方资本实际控制并运营江泉实业,提升江泉实业公司价值。

2.“ 司法冻结 + 表决权委托 ”
案例: 中天能源
公司控股股东青岛中天资产管理有限公司及实际控制人邓天洲先生的通知,中天资产、邓天洲先生与铜陵国厚天源资产管理有限公司于2019年3月6日签署了《表决权委托协议》,中天资产将其持有的中天能源股份对应的全部表决权、邓天洲先生将其持有的中天能源股份对应的全部表决权委托给国厚天源行使。答复上交所问询中表述,本次表决权委托的目的,系利用国厚天源在困境企业救助、债务重组领域的专业技能和丰富经验,着力化解上市公司的金融债权债务纠纷,并计划通过发行救助债券、设立救助基金或其他方式,为上市公司在相应产业板块的建设经营提供流动性支持,帮助企业尽快脱困。

3.“ 质押 + 表决权委托 ”
案例: *ST 凯瑞
权益变动前,张培峰先生持有的占公司总股本5.19%的股份,其全部处于质押状态;王健先生不持有公司股份。权益变动后,张培峰先生持有占公司总股本5.19%的股份,其持有的公司股票表决权委托给王健先生行使;王健先生不直接持有公司股份,拥有公司5.19%表决权。本次权益变动不涉及公司控股股东及实际控制人变动。张培峰先生股东权利的委托行使为全权委托、唯一委托和排他委托。未经双方协商达成书面一致,张培峰先生无权撤销、无权解除上述股东权利的委托。
(三)受托方与委托方一般存在控制或同一控制的关系,表决权委托协议的签署主要是为了方便集团公司层面实现并表, 2019 年并没有发生此类型的案例。
案例: 亨通光电
2016年10月实际控制人崔根良将其直接持股的19.34%股权对应的表决权全部委托给亨通集团,以进一步确认亨通集团对亨通光电的合并控制关系。
(四)受托方与委托方均系原实际控制人的继承人,在原实际控制人去世后、遗产分割前,以表决权委托的方式将股份表决权委托给其中一人或几人,以保持控制权稳定, 2019 年并没有发生此类型的案例。
案例: 凤形股份
2015年11月第一顺位继承人陈功林(次子)、陈静(女儿)在继承分割前将表决权委托给陈晓(长子),实现遗产股份28.52%表决权都归陈晓所有,三位第一顺位继承人和陈也寒签署一致行动协议,四人实现共同控制,保持控制权稳定(46.19%股权)。

(一)表决权的行使纯以受托人的意志为准,委托方权利受限;
根据我国民法委托代理制度的规定,代理人系根据被代理人的指示在授权范畴内行使权力,是被代理人意志的表现,法律效果也归被代理人,但A股市场的表决权委托协议中往往约定受托人可自行决定表决事项,委托方需无条件的服从代理人在表决事项上的决定,且投票行为的法律效果归受托人所有。
在委托协议中通常会约定,委托期限内,除非受托方书面同意,委托方不得行使表决权、不得委托第三方行使表决权、不得转让授权股份等。
(二)在协议约定期限内均为不可撤销委托;
表决权委托中,受托人之目的一般在于最终受让相应股份。为保证与委托人之间委托关系的稳定性及后续能够从委托人处受让相应股份的所有权,受托人需履行代委托人偿还债务等义务,往往约定了不可撤销条款。A股市场的表决权委托协议几乎均规定了协议不可由委托人单方面撤销,当事人在委托协议*特中**约排除适用任意解除权的情况比比皆是,在2019年发生的19例案例中,共有17例约定了不可撤销条款。

但值得注意的是,目前对于表决权委托协议中“不可撤销条款”是否有效尚未定论,法院的相关判决也并不一致。根据我国合同法410条的规定,委托合同中,委托人可以随时解除委托关系,但A股市场的表决权委托协议与民法语境下的委托代理关系相去甚远应属无疑。简要摘录“不可撤销”条款不同裁判思路下的案例。其中最高院及高院的裁判思路,主要从法无禁止可自由约定、约定优于法定的角度论证:委托合同约定限制或者排除任意解除权行使的条款是有效的;但并没有从正面对《合同法》关于委托合同任意解除权的规定是否属于强制性规定进行分析。

(三)委托期间的表述有多种形式,既有约定明确的一段时间(一般不短于 12 个月),也有约定一定条件的,比如直到委托人将股票转让。
同时委托期限也是深交所在《上市公司收购及股份权益变动信息披露业务指引(征求意见稿)》中所要求披露的内容之一,其与一致行动关系密不可分。
其中,深交所《指引》第27条第2款要求关于上市公司股份表决权归属的披露内容应当包括表决权归属的期限、是否可撤销等;第31条要求表决权协议约定具体期限,并将表决权委托双方视为存在一致行动关系,如果表决权委托协议缔结后又提前解除的,则应当在原约定期限内继续遵守原有的义务和承诺。

表决权作为股东权利中的重要权益,是股东行使权利的核心环节。股东表决权委托使得股东不再统一行使表决权,对于维持上市公司控制权的稳定、限制对权益变动触发义务的规避等有积极意义,但其做法在当下的法律以及监管体系下空间较小。随着两部指引均对表决权委托信息披露设置了更高的要求,其主要监管思路在于将表决权委托双方视为一致行动人纳入监管。规范了表决权协议提前终止的行为,同时将委托双方视为一致行动人。这样就减少了表决权委托协议纠纷产生的机会,同时还能实际上维持表决权委托的“不可撤销”,进而实现对上市公司控制权和所有权分离的有效制衡。
表决权委托诉讼情况:
近日,中捷资源投资股份有限公司公告披露,公司收到第三大股东蔡开坚先生(直接持有公司60,840,000股股份,占公司总股本的8.85%)通过邮件发送的《函告》,主要为《表决权及投票权委托协议》并非本人签署,其也不接受权益转让和表决权委托事项。此公告一处,再次引发大家对于表决权委托效力的关注。表决权委托协议是否存在一定的司法风险,笔者通过检索相关的法律判决,找到一例案例。
案件名称: 深圳前海全新好金融控股投资有限公司与广州汽车博览中心、练春华等案外人执行异议之诉
案号: ( 2016 )粤 01 民初 257 号
审理法院: 广州市中级人民法院
案件经过:
为解决上市公司深圳市全新好股份有限公司(原名深圳市零七股份有限公司,以下简称零七股份公司)多年积累的历史遗留问题,2015年12月10日前海公司与零七股份公司原实际控制人练卫飞签订了《借款协议》,前海公司向练卫飞出借款项人民币3亿元。为担保前海公司的债权,练卫飞及其控股的博融公司与前海公司于2015年12月15日签订了《表决权委托协议》,博融公司和练卫飞共同将持有的零七股份公司股份所对应的全部表决权统一委托给前海公司,委托期限为2年。
前海公司通过接受表决权委托的方式获得博融公司持有零七股份公司15.17%股份对应的全部表决权和练卫飞持有零七股份公司10.82%股份对应的全部表决权。合计共拥有零七股份公司29.06%股份对应的表决权。
2016年3月份,前海公司惊悉汇晟公司向广州市中级人民法院申请执行博览中心、练春华、练卫飞和博融公司的财产,案号为(2015)穗中法执字第4276号,该案冻结了博融公司、练卫飞持有的零七股份公司的股份并且准备拍卖该股份。前海公司2016年3月23日向执行法院提出书面异议,要求解除冻并中止执行结涉案股份。
前海公司遂提起的案外人执行异议之诉。
法院判决:
法院认为,本案中被司法冻结的零七股份公司股份均分别登记在练卫飞、博融公司名下,仍属于练卫飞、博融公司的财产范围。前海公司主张其对该部分股权享有民事权益,虽提供了《借款协议》、《表决权委托协议》等证据,但上述证据仅能反映其与练卫飞之间存在借款关系,及其与练卫飞、博融公司之间存在委托关系,而前海公司基于《表决权委托协议》的约定亦仅是以受托人的身份代为行使涉案股权对应的表决权,并不因此改变涉案股份的权利归属,更不足以排除他人对涉案股权的强制执行措施。至于前海公司提出涉案股份的执行可能导致零七股份公司重组失败及其自身债权无法实现的问题,均不构成可对抗强制执行措施的法定事由。因此,前海公司要求解除冻结博融公司、练卫飞持有的涉案股权并予以中止执行,缺乏事实和法律依据,本院不予支持。
