
今年最烦人的微博广告是啥?
我第一个投票伯爵旅拍!!!
太烦了!每天要给小编这个单身狗推送无数的旅拍信息!
就像这样!

“婚纱照,想去哪拍,就去哪拍!”
在电梯、商场、或是街头,你一定听过这段魔性的广告语。
它就是有多位明星代言的“铂爵旅拍”。
而近日,记者却收到了多名铂爵旅拍客户的投诉。
拍完照马上被要求“给好评就送精修”
江西的张小姐很喜欢铂爵旅拍摄影师“雲sir”拍的客片,为了预约到这名“网红摄影师”,她在去年6月花12618元购买了在三亚拍摄的套餐。
去年12月,张小姐到了拍摄现场后便有铂爵的员工过来询问是否买西装,买4000元的西装就可以送大拖尾婚纱拍照,于是他们又加了4000元。
第一天拍完后,张小姐看了照片明确表示不满意,而铂爵的员工一直说没关系,后期都能修。“这句后期可以修后来讲了很多次,我居然都相信了。”张小姐说。

后期精修图,张小姐的额头上有很多粒状物
工作人员还表示,套餐里的相框质量都很差,并称加钱加照片就可以升级相框相册。于是张小姐又花了6888元加了40张照片。最终拍摄花了23506元。
张小姐说,她在拍照前先要在网上的店铺交2000元定金,剩下的尾款也在网上付清。而拍完照片之后,她就马上被要求去网上评价,并称“好评可以送两张精修照”,接着又要她追加评价,“追评再送两张。”
就这样,张小姐之后遇到的事情也无法让她在网上给出应有的评价了。
承诺的“边走边拍”变成排队定点拍
“根本没有边走边拍,也没有说想去哪里拍就去哪里拍。”
去年5月,湖南的贺小姐选择了铂爵旅拍的大理店拍摄,她说去之前听说铂爵旅拍可以去很多地方,但对方都以人多为由拒绝。
“我们想去大理古城的一棵古树拍,工作人员则说这棵古树被圈起来了不能拍照,结果我们自己去玩的时候就发现还有很多人在拍。”
贺小姐在聚投诉网站上发起的名为“铂爵旅拍毁了我的婚纱梦,请赔款”的投诉中,共有19起联名投诉。
多数消费者均表示在铂爵旅拍拍摄过程中遇到了诸多不满意的服务。
比如——
“边走边拍没有,都是定点拍,去了排队,拍了赶赴下一场景”;
“说好的摄影师重点安排没有,就是随机分配的;说好的什么明星体验课,其实就是拍摄前的化妆、挑衣服,和摄影师聊天。”
后期修图不满意却直接做成了产品
多名投诉人均表示,选择铂爵旅拍是因为它的客照特别好看,但拿到照片后却发现“完全和客照上不一样”。多次要求修改仍然和自己想象的相差甚远。
张小姐说,自己有100张照片入相册,但根本就选不出几张好看的,因为相信后期能修好,也没有想着要重拍之类的。
第一次修图: 铂爵发来的照片就让她很不满意,“脸都是歪的,头发也很乱,皮肤有浮粉,我老公还有皱纹,还不如手机自拍好看。” 重修后: 张小姐把图中不满意的地方标记出来,但第二次重修基本还和第一次一样。 第三次修图: 张小姐的婚纱照产品便被做了出来。“第一张头发是一坨的,还有满脸的疙瘩。蓝天大海拍成了一片雾霾。”

成品图,嘴上有浮粉
多名消费者:服务与宣传不符协商退款难
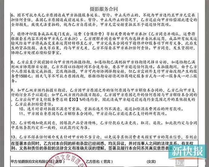
在铂爵摄影服务合同中记者看到,第10条显示:“选片时若对拍摄不满意可重拍,重拍后选片仍不满意,退还扣除酒店费用后的所有款项。”

张小姐说,自己要求重拍却多次协商未果。
铂爵旅拍方认为“不满意重拍”是指在当时不满意重拍,而张小姐已经收到了成品。为此,张小姐感觉自己被欺骗了。
还有投诉的薛女士说,为了订单客服每天磨你聊天到十二点。可是拍完不满意到现在将近5个月,却拖着不处理,客服态度简直判若两人,“直到投诉12315才回复,但是说不接受他们的调解,建议我走法律程序”。
商家回应:“好评送精修照” 并非强求
近日,记者致电铂爵旅拍投诉热线,对于“是否强制要求好评并送精修照”,对方回复称这并不是强制的要求,客户可以选择参加与否。
而对于“多加照片才能送质量很好的相框”,对方则称自己有义务告知客户是不是要加产品。
而对于其他的问题对方选择不予回复,并称这是自己与客户之间的问题,拒绝了记者的采访。
年度最烦广告:“婚纱照去哪拍”,“想去哪拍,就去哪拍!铂爵旅拍!”
和去年世界杯期间知乎、蚂蜂窝、Boss直聘那些喊麦式的广告一样,这条广告在社交媒体中带来的负面声音同样激烈,在各个媒体中,消费者对于这条最近密集在电梯里*放播**的广告,反馈大多、吐槽太多。

但是感觉官方号还挺以此为荣的:

该广告制作团队联合创始人接受媒体采访直言,“如果满分100分,我给自己打200分。反面意见也是传播的一部分,挨骂不叫翻车,做出没有成效的广告才叫翻车。”事实上,旅拍婚纱应该是一件有艺术品味的事,有网友在微博发文称铂爵旅拍的*脑洗**广告让人感受不到一丝艺术气息。


事实上,为了提升产品知名度,商家设计噱头来吸引眼球本身无可厚非。但按照法律规定,如果经营者利用广告或其他方法对商品或者服务做出与实际内容不相符的虚假信息,导致客户或消费者误解的行为,则构成虚假宣传。
中国政法大学知识产权研究中心特约研究员李俊慧表示:按照《广告法》规定,“广告不得含有虚假或者引人误解的内容,不得欺骗、误导消费者。”简单说,广告内容真实、合法,表现形式健康以及不得含有引人误解的内容,是所有广告的底线所在。

(文章相关信息来自于网络,侵权即删)
