
"
自5G概念的提出,各国相关技术的研发以及产业布局也在如火如荼进行之中。与此同时我国5G在标准研发上正逐渐成为全球领跑者,有望在2019年实现5G技术的试商用,在2020年实现正式商用。本文将围绕5G的概况、国内外的发展现状、及中国5G产业链市场等方面进行梳理与重点分析,并对未来发展重点领域进行了预测与解读。
来源:中创产业研究院

01
5G产业概述
一、5G概述
5G,即第五代移动电话行动通信标准,也称第五代移动通信技术。目前5G技术正在落地中,*载下**速度预计可达1.25GB/S。与2G、3G、4G不同的是,5G是对现有无线接入技术(包括2G、3G、4G和WiFi)的演进,以及一些新增的补充性无线接入技术集成后解决方案的总称。5G三大应用场景有eMBB、uRLLC、mMTC。

二、5G产业发展历程与宏观环境分析
(一)1G-5G产业发展历程
1980S,1G网络诞生于美国芝加哥。1G网络只能用于语音传输,不仅速度慢,信号也不稳定。1990S,人们进入2G时代,速率快了很多,可以上网发短信。到了2000S,3G开始盛行,数据传输能力得到显著提升,峰值速率可达2Mbps至数十Mbps,支持视频电话等移动多媒体业务。进入2010S,就是现在依然很流行的4G网络,峰值速率可达100Mbps至1Gbps。相对于4G技术,5G将以一种全新的网络构架,提供峰值10Gbps以上的宽带、毫秒级时延和超高密度连接,实现网络性能新的跃升,开启万物互联的新时代。

(二)5G产业宏观环境分析
1、政策支持分析

资料来源:中创产业研究院整理
2、技术推动分析
国内外在5G技术方面均实现了突破,如毫米波、无人车以及无人机的自动驾驶、关键的应用芯片、接入单元等。与国外相比,中国在5G布局上更成熟。
中国方案入选5G标准
2016年11月17日,3GPP(第三代合作伙伴计划,类似于国际通信标准化机构)第87次会议就5G短码方案进行讨论,最终华为方案胜出,中国方案入选5G标准。
5G编码技术
5G三大编码候选技术的背后是真正的三国之战:美国以高通为领队主推LDPC;法国主推Turbo2.0;以及中国的Polar code。其中,Polar Code拿下5G控制信道eMBB场景编码方案,LDPC成为数据信道的上行和下行短码方案。
Polar码技术
Polar码则是编码界新星,中国公司对Polar码的潜力有共识,并投入了大量研发力量对其在5G应用方案进行深入研究、评估和优化,在传输性能上取得突破。华为在Polar码技术研究上投入巨大,中国移动及中国信息通信研究院在Polar码技术的评估、国际标准化方面做了大量工作。
三、5G产业对经济社会发展预计贡献
(一)5G对经济产出的贡献
2030年5G带动的直接产出和间接产出将分别达到6.3万亿和10.6万亿元。在直接产出方面,按照2020年5G正式商用算起,预计当年将带动约4840亿元的直接产出。在间接产出方面,2020年、2025年和2030年,5G将分别带动1.2万亿、6.3万亿和10.6万亿。

5G的直接和间接经济产出(亿元),数据来源:中国通信院
(二)5G对经济增加值的贡献
2030年,预计5G对经济增加值的直接贡献将超过2.9万亿元,对当年GDP增长的贡献率将达到5.8%,这主要来自于用户购买移动互联网信息服务的支出、各垂直行业的网络设备投资和流量消费支出等。2030年,5G间接拉动的GDP将进一步增长到3.6万亿元。

5G的直接和间接经济增加值贡献(万亿元),数据来源:中国通信院
02
5G产业发展现状
一、国际5G产业发展现状
(一)主要国家5G专利占比情况
根据Netscribes的统计,2015年后中国凭借华为和中兴的高频研发投入,在5G专利库中的专利占比一举成为全球首位,占比达到32%,主导5G技术与专利。各主要国家5G专利占比情况如下图所示:

数据来源:Netscribes,安信证券,中创产业研究院
(二)全球5G布局
目前,全世界已经有56个国家开始布局5G网络建设,其中有25个国家选择与华为合作,远远领先竞争对手爱立信和诺基亚,华为凭借强大的专利技术和优质的服务占据了全球近一半的市场。
在亚洲地区,除了日本和韩国之外,中东地区基本上都与华为进行合作。东南亚的国家,也在紧锣密鼓的进行招标;而欧洲市场,华为已经与许多国家签订了合作协议。与很多国家的运营商在4g网络建设方面用的就是华为的设备有关。在美洲市场,可以说是爱立信以及诺基亚的天下。毕竟美国,澳大利亚,以及新西兰都已经明确地拒绝了华为。只有加拿大方面,还没有给出明确的答复。

资料来源:中创产业研究院整理
(三)各主要国家5G频谱计划
目前,各主要国家已经完成低频段频谱的分配,正致力于中频段、高频段频谱的规划、建设与拍卖。未来几年,由于5G技术的全面覆盖和应用场景的丰富,高频谱研发以及中频段、高频段频谱分配问题将成为5G产业关注的焦点领域之一。
1.美国
1)频谱分配现状

2)5G频谱计划
高频段
2016年7月,FCC公布将24GHz以上频段用于5G的新规则;2017年11月,FCC又新增了共1700MHz带宽用于促进5G网络部署,包括24GHz频段上的700MHz带宽和47GHz频段上的1GHz带宽;2018年3月,FCC决定于2018年11月14日拍卖28GHz频段,随后进行24GHz频段拍卖。
中频段
FCC正释放3550–3700MHz频段的CBRS(citizens broadband radio service,市民宽带无线服务)为共享移动宽带使用。2017年8月,FCC发布扩展灵活使用3.7-4.2GHz、5.925-6.425GHz和6.425-7.125GHz三大中频段的咨询。2018年2月,FCC表示将在几个月内制定3.7-4.2GHz频段用于商用地面移动网络的措施。
2.日本
1)频谱分配现状

2)5G频谱计划
日本计划在2020年东京奥运会期间商用5G,其5G频谱计划如下:
•计划对1.7GHz(1710–1750/1810–1850MHz)、2.3GHz(2300–2330/2370–2400MHz)、2.6GHz(2500–2545/2645–2690MHz)和3.4–3.48GHz频段进行重新分配。2018年3月,发布了1.7GHz和3.4-3.48GHz频段的规则草案。
•计划于2019年3月分配3.6-4.2GHz和4.4-4.9GHz频段。
•计划于2019年3月分配27.5-29.5GHz的5G毫米波频段,提出该毫米波频段要与美国和韩国保持一致。
3.韩国
1)频谱分配现状

2)5G频谱计划
韩国科学技术信息通信部(MSIT)于2017年初发布国家宽带/频谱计划(K-ICT),提出到2018年至少为5G分配1300MHz带宽的频段,包括3.4-3.7GHz频段和27.5-28.5GHz频段,并计划于2018年6月至10月期间拍卖这两大频段,同时计划于2019年3月开始5G商用。
(四)全球运营商5G建设规划
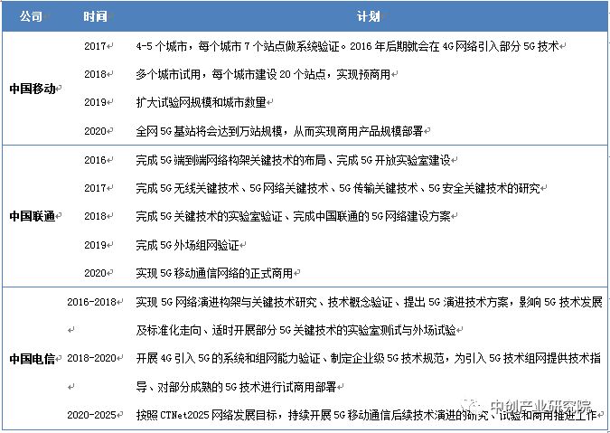
全球运营商5G建设规划,基本集中在2019年底至2020年,大多数国家都预计在2020年左右实现5G服务的全面使用。中国、美国、日本、英国、韩国等5G相关技术研发的重要国家有望走在最前端,从而能最早实现5G技术的全面覆盖。各运营商建设规划的具体情况如下表所示:

资料来源:各国运营商官网、安信证券,中创产业研究院整理
二、中国5G产业发展现状
(一)5G发展格局
1.三大运营商抢先展开前期布局
国内三大运营商现阶段都在积极推进5G商用化进程,并已确定了详细的实施方案。中国移动未来三年内规划展开大规模网络测试,联合合作企业进行应用试验,力争2020年实现5G网络商用。中国联通宣布将加快5G关键技术的研究,布局5G网络演进战略规划,不断深化物联网方面的技术积累,以满足其5G网络2020年商用目标。中国电信则提出转型3.0,计划未来十年内分三步进行5G部署并全面开展5G相关研究和测试验证,争取2025年在6GHz以下首发5G。
2.我国主设备商已具备领先优势
华为此前发布了全球首个面向5G商用场景的5G核心网解决方案SOC(Service Oriented Core)2.0。随后又发布了业界首款5G承载分片路由器,可提供最高100GE基站接入能力。同时基于其创新的FlexibleEthernet技术,来实现端口通道化物理隔离,为不同业务提供差异化的SLA保障。
中兴通讯发布了5G全系列高低频预商用基站产品,充分满足5G预商用部署的多样化的场景和需求,工作带宽大,单站数据吞吐量可达10Gbps;同时与英特尔公司合作,发布了面向5G的下一代IT基带产品,是全球首个基于软件定义架构和网络功能虚拟化(SDN/NFV)的5G无线接入(RAN)解决方案。
3.终端厂商加快技术研发步伐
在商用芯片领域,华为率先发布了符合3GPP标准的5G商用芯片和基于该芯片的首款3GPP标准5G商用终端。在智能手机领域,作为目前全球第三和中国手机市场第一的华为,预计在2019年推出麒麟芯片和智能手机。OPPO高度重视5G标准的研究和制定,是国内5G标准的主要推动者之一。ViVo则对外宣布将在2019年推出5G预商用终端,2020年,将实现5G智慧手机正式商用。
(二)5G试验进程
IMT-2020(5G)推进组在2016年的“5G技术研发试验”启动会上已明确表示,我国5G试验分两步走。第一步为5G技术研发试验(2016年至2018年),主要目标是支撑5G国际标准研制;第二步为5G产品研发试验(2018年至2020年),主要目标是开展5G预商用测试。2018年1月2日,5G技术研发试验第三阶段规范评审会上,评审专家组对IMT-2020(5G)推进组制定的5G技术试验第三阶段首批规范进行了评审,表明我国5G技术研发试验已进入第三阶段。我国5G技术验证及产品研发时间表如下所示:

(三)中国频谱计划
1.频谱分配现状

2.5G频谱计划
2017年,工信部已明确使用3.3-3.6GHz和4.8-5.0GHz作为5G中频段,并批复了24.75-27.5 GHz 和37-42.5GHz高频段用于5G技术研发试验,这样可确保未来每家运营商平均获得至少100MHz带宽的5G中频段,以及至少2000MHz带宽的5G高频段。预计我国将于2019年左右分配5G频谱,以在2020年实现商用5G。工信部还表示未来将为5G提供更多的频谱,估计未来有可能释放3.6-4.2GHz为5G频段。
(四)三大运营商5G 规划
① 中国移动未来三年计划展开大规模网络测试,联合合作企业进行应用试验,力争2020年实现5G网络商用;
② 中国联通宣布将加快5G关键技术研究,布局5G网络演进战略规划,不断深化物联网方面的技术积累,以满足其5G网络2020年商用目标;
③ 中国电信则提出转型3.0,计划未来十年内分三步进行5G部署并全面开展5G相关研究和测试验证,争取2025年在6GHz以下首发5G。

03
中国5G产业链市场分析
一、5G产业链综合分析
5G通信行业产业链上游产业主要包括芯片市场、光器件市场、射频器件市场。在上游产业中,我国的薄弱环节在芯片,主要依赖于进口。但在5G技术以及中美贸易战的推动下,华为、中兴在芯片研发上已显现出一定的优势,未来有望缓解当前局面。现阶段,上游产业各技术已趋于成熟,各国无论是自主研发还是通过付费,都有了一定的基础。
中游产业主要包括基站市场、传输设备市场、基站天线市场;这是各国正在努力实现的环节,也是实现5G全面覆盖的当务之急。我国在这一环节链上的投入较大,也拥有了一定的优势,尤其是在基站市场投入建设上。
下游产业主要包括运营商市场和终端设备市场。这是未来需要着力发展的环节,尤其是5G与人工智能、大数据、云计算等的结合,带来更加丰富的应用场景,比如:无人驾驶、智慧城市、物联网、智能医疗等,将给生活带来更多便利。

二、5G上游市场分析
(一)芯片市场分析
2010-2015年期间,我国芯片市场规模由7349亿元增加至约11025亿元,是全球芯片消费的主要市场。在此期间,我国芯片行业市场规模复合增长率达到11%。2016年,我国芯片行业市场规模达到11988亿元;2017年我国芯片行业市场规模增长至12543亿元,同比增长4.65%。但我国芯片主要依赖于国外,不仅进口额高,进口比例也高。过去10年,我国的芯片进口总额高达1.8万亿美元,约90%依赖于进口。但在5G技术的推动下,华为紧跟高通、因特尔、三星,走在技术研发的前列,将有力缓解这种局面。

资料来源:智通财经
(二)光器件市场分析
光器件是光网络传输的关键元素,是构成光模块的重要组件,光器件分为有源器件和无源器件。2016年,全球光器件市场规模达到100亿美元,同比增长28.15%,其中我国光器件市场规模约42.3亿美元,占全球市场份额约42%。2017年,我国光模块需求达到约55.1亿美元,光器件市场规模增长约30%。预计2020年达到120.9亿美元的市场规模。

数据来源:工信部,中创产业研究院整理
(三)射频器件市场分析
随着智能手机的不断升级,手机的频段越来越多,目前智能手机对SAW滤波器的需求在15个以上是以前传统手机的3倍。此外,受益于万物互联催生射频前端模块的市场需求,规模将远超4G时代。仅移动通信终端的射频模块市场规模将会从2015年的119.4亿美元增长至2019年的212.1亿美元。年复合增长率达到15.4%。

数据来源:中国产业信息网,中创产业研究院整理
滤波器和放大器也是射频器件中的价值占比最高的部件,将后于基站射频微波器件市场空间的释放。因为在滤波器方面,新旧产品替代空间大。原有的同轴腔体滤波器由于体积较大,无法满足5G小型化基站的超密集组网要求。Technavio在研究报告中指出,射频滤波器市场2016-2020的年复合增长率可达15%。随着5G频段的划分、基站的铺设,未来五年滤波器的整体市场空间还将持续快速增长,且一直保持射频器件中的主导地位。

射频器件各细分市场空间预测/亿美元,数据来源:中国产业信息网
三、5G中游市场分析
(一)基站市场分析
2010-2017年,经历4G网络大规模建设后,我国移动通信基站数量也实现了快速增长。截至2017年,我国移动电话基站数量增长至619万个,3G/4G基站数量增长至462万个。其中,4G基站数超过328万个。目前美国在5G建设方面的花费已经被中国超越,而且在政策上面中国对于5G的支持也要比美国块,目前中国支持5G通讯的基站数量已经是美国的10倍。

数据来源:中国产业信息网
以基站为代表的通信基础设施建设市场,预计将率先进入产业化。,三大运营商将于2019年启动5G基础建设,预计7年内总支出金额达1800亿美元(约合人民币1.2万亿元),远高于2013-2020年的4G投资金额1170亿美元。随着全球整体数据流量的激增,我国5G产业将迎来大规模的需求增长。预计到2022年,我国5G基站规模将达到千亿市场,5G基站数量将达百万个。
(二)传输设备市场分析
目前,各大设备商均发布了5G承载方案。由于市场集中度较高,竞争格局已趋于稳定。我国传输设备市场中的主要企业分别是华为、中兴、诺基亚、烽火。日前,该五大企业的5G承载设备方案都在配合运营商进行外场测试,并在从布网上验证可行性。
华为
市场龙头华为于2017年8月正式发布了面向5G的移动承载解决方案X-Haul,该方案具备四大核心价值:全场景灵活接入,匹配不同站点场景;基于云化架构,实现敏捷运营;通过端到端网络分片,使能新业务创新;以及支持4G承载网络向5G承载的平滑演进。
中兴通讯
中兴通讯5G前传回传一体化解决方案名为5G Flexhaul,该方案将FlexE与IP+光架构深度结合在一起,在一台设备上实现了5G前传和回传统一承载,提供灵活的超大管道承载能力,极大地增强了带宽的灵活扩展性,降低了初期建网的成本。
诺基亚
诺基亚推出面向5G时代的“anyhaul”端到端移动传输产品组合,对包括微波、IP、光及固定接入解决方案等在内的产品进行了重新组合,可提供最优化的时延和带宽组合,确保运营商能够依托最全面的传输网络产品组合顺利迈入5G时代。其率先提出的IP+Optics+SDN的理念,按需提供带宽,实现灵活性。
烽火通信
烽火通信的承载方案名为FitHaul 5G,其基于SDN/NFV、云等技术,实现了云化的5G承载架构。烽火的承载方案具有泛在、超宽、极简、随需四个特质,针对超低时延,创新性地引人FlexE Shim层交叉、低抖动队列、TSN MAC、Cut-through等技术。
(三)基站天线市场分析
近年来,伴随着国内移动通信用户的迅猛增长、网络优化升级,运营商的网络扩容动力始终存在,拉动了运营商固定资产投资的增长,并带动我国基站天线产业高速发展。
与此同时,基站天线行业呈现出明显的区域性特征,在通信天线领域,我国的主要通讯设备制造基地大部分集中在经济发达、配套设施完备的珠三角、长三角等区域。其中,国内厂家如京信通信、通宇通讯、摩比发展、盛路通信等均位于珠三角地区;而康普安德鲁等国外厂家为利用中国制造的成本优势,目前也已在长三角区域设立制造基地。
从通信天线领域来看,国内生产企业众多,竞争激烈,但具有一定研发实力、较大产能规模、具备国际竞争力的专业厂家较少,主要有京信通信、通宇通讯、摩比发展、盛路通信等少数几家企业;其中,京信通信占比最高,达到21%;其次是通宇通讯,达到8%;接着是摩比发展的7%、盛路通信的3%。

数据来源:中创产业研究院整理
四、5G下游市场分析
(一)运营商市场分析
在国际,根据GSMA Intelligence的数据显示,2015-2016 年全球电信运营商移动业务收入前十名依次为中国移动、Verizon、AT&T、Vodafone、软银、Deutsche Telekom、America Movil、NTT、Telefonica和中国联通,前十大运营商移动业务收入占前三十大运营商总收入的76.39%。

数据来源:GSMA Intelligence、中创产业研究院整理
在国内,我国自2008 年电信业完成重组后,就形成了移动、电信、联通“三足鼎立”的市场格局,而中国移动一直在移动网络上占据优势地位。2017全年三大运营商实现营收总额近140百万亿,净利润1347.45亿元,中国移动独占其中的84.43%。中国移动全年营收7405亿元,同比增长4.53%;中国电信经营收入为3662亿元,同比增长3.95%;中国联通实现收入2748.29亿元,去年同期为2741.97亿元,同比增长0.23%。
(二)终端设备市场分析
在5G商用后,最先受到冲击的将是终端设备是手机和电脑等终端设备。在全球智能手机出货量持续萎缩下,5G商用将掀起一波换机潮。据估计5G 智能手机出货量将从2019年的200万增加到2025年的15亿,年复合增长率为201%。未来,智能手机将不断演进,能够在现有LTE频段以及待分配给5G的更高频段支持5G。由于可能涉及多个频段的使用,这将为终端生态合作体系带来新的挑战, 包括同一部智能手机需要使用从低到超高的频率,同时应用LTE和5G(聚合)。首批中频5G商用智能手机预计将于2019年初问世,并有望在2019年初至年中支持超高频段。
在工业和物联网方面,5G还有望支持不同行业的多种用例。第一批支持超低时延通信的模块化5G终端预计将于2020年推出,适用于工业流程监测和控制。
04
5G未来趋势分析
一、频谱分配和高频段5G技术研究
5G时代的建设已经日益迫近,频谱规划与分配成为了业界关注的焦点。我国已经出台了5G中段频谱规划,因此,如何在三大运营商之间进行频谱分配将是未来5G发展的重点问题。一方面,频谱分配需要考虑三大运营商现有的频谱资源和技术,通过软件升级实现4G向5G平滑演进,使4G基站的硬件设备在5G得以复用来降低运营商投资成本并提升频谱使用灵活性;另一方面,频谱分配还需要考虑不同频谱的特性、运营商的实力、产业链完善程度等因素,通过频谱分配来完善行业竞争环境。
同时,我国的频谱规划只是中段频谱并不代表全部频段,而高频段的资源开发已经是全球产业界的共识,加之高频段频谱资源的丰富性,高频段的技术及产品试验也将成为未来5G发展的重点方向。
二、构建产业生态加速5G商用
5G标准已正式发布且我国5G技术试验取得突破并已发布频谱规划,为5G商用和产业化奠定了良好基础,未来如何构建5G产业生态和拓展商业应用将成5G发展的关注焦点。
从构建产业生态来看,我国5G技术试验第三阶段的重点是开展商用前的设备单站、组网、互操作,以及系统、芯片、仪表等产业链上下游的互联互通测试,且5G终端核心技术需要包括高频段、高带宽、多模多频段、不同组网模式、语音能力、高速率和多天线要求,因此,智能终端、芯片、天线等将是5G产业链生态建设的主要方向。从商业应用方面来看,车联网、VR/AR、医疗健康、工业互联网等将成为5G应用重点领域,我国将建立跨行业、跨部门协调推进机制,明确5G重点应用的发展规划和具体行动计划,围绕技术、标准、产业、政策等方面与5G商用部署实现全方位协同。
参考资料:
《5G大变局,激荡二十年-2019年通信行业投资策略》
《通信设备商进化史:信息革命全球燎原,通信设备商砥砺前行-通信行业》
《我国5G产业发展前景预测与产业链投资机会分析》
《我国5G发展现状及未来趋势浅析》

你可能还想看:
耶鲁教授直言: 中国教育不转型, 就只能培养最低端劳动力!
霍金:黑洞中是什么?
波士顿动力十年对比刷屏,网友:以后该不会变成终结者吧?
麦肯锡最新研究报告提出:未来30年全球化转型有五大方向
又是德国人!电梯,已被彻底颠覆!
中美博弈的终极时间表
2019中国创新100强县区排行榜出炉
粉丝可添加论坛君微信
进入粉丝群

(添加时请备注简要个人信息,昵称+学生或某公司职位)
欢迎关注公众号:世界科技创新论坛(ID:bdqqcxlt),为您提供一手科技资讯、产业转型升级案例分析、新奇有趣的创意想法…… | 编辑:Sugar