新祥旭StudyWithMe导读:本文包含23年北京航空航天大学化学学院化学学硕671无机化学、912化学综合考研的初试经验、参考书、分数线、招生人数、复试流程、真题题型、难度分析等干货。
一、北京航空航天大学化学学院考研招生专业目录
-
学院代码及名称:027化学学院
-
专业代码及名称:070300化学(学术学位)
-
专业拟招收人数:61
-
研究方向名称:合成化学与分子设计
-
专业备注:学制3年,全日制学习方式。含强基计划16个。

-
学院代码及名称:027化学学院
-
专业代码及名称:085600材料与化工(专业学位)
-
专业拟招收人数:25
-
研究方向名称:不区分研究方向
-
专业备注:学制3年,全日制学习方式。含强基计划1个。

二、北京航空航天大学化学学硕671无机化学、912化学综合考研参考书
《无机化学》, 武汉大学,吉林大学等校编,曹锡章等修订,高等教育出版社,第四版
《无机化学例题与习题》,徐家宁、史苏华、 宋天佑,高等教育出版社,2007 年 8 月,第二版
《物理化学》(第五版) 傅献彩等编 高等教育出版社
《新祥旭-北京航空航天大学化学学硕671无机化学、912化学综合考研一对一复习规划》
《新祥旭-北京航空航天大学化学学硕671无机化学、912化学综合考研复习资料》
知点考博 | 新祥旭StudyWithMe
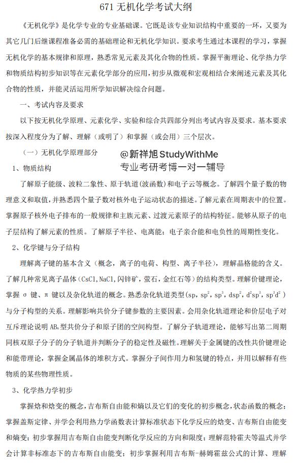
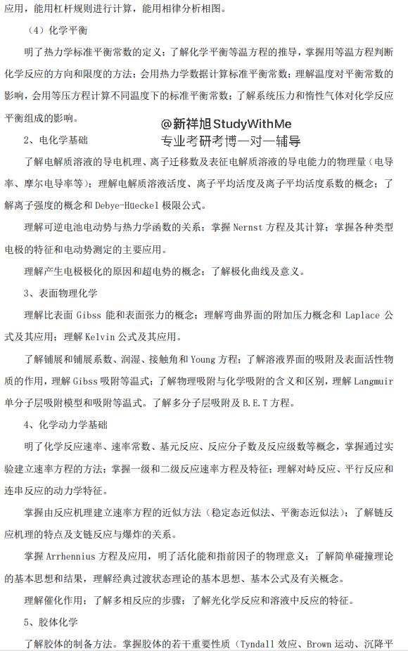
三、北京航空航天大学化学学硕671无机化学、912化学综合考研考试大纲(题型、分值、考试范围)







四、北京航空航天大学化学学院考研复试流程
根据教育部和学校研究生招生工作领导小组的会议精神和工作要求,为确保研究生招生复试工作平稳有序,学院按照相关文件规定,特制订《化学学院招收2023年硕士研究生一志愿复试录取工作方案》。
一、组织结构
为做好2023年硕士研究生复试工作,学院成立由院长、书记任组长的研究生招生复试工作小组(以下简称“学院工作小组”),负责制定学院复试工作方案、应急预案及调剂工作办法等,并组织实施,规范指导复试小组进行相应考核工作
二、复试资格基本线及拟招生人数
根据学校相关规定和我院安排,我院各专业复试资格线、拟招生人数、具备复试资格考生名单将于3月25日左右在学院网站公布,请考生密切关注学院网站,做好复试准备和安排。
相关信息公布前,请考生自行决定是否提前做复试准备。满足我院复试资格线但未按要求提交材料,后果由考生自行承担。
注:我院085600材料与化工专业尚有缺额,在一志愿复试结束后接收调剂,具体调剂要求将于3月底4月初通过学院网站公布,并同时在教育部调剂系统发布,通过教育部调剂系统进行。
三、复试资格审查
(一)考生在复试前须准备以下材料
1、一志愿复试通知书(3月22日后于北航研究生招生信息网*载下**,无须盖章)。
2、考生亲笔签名的2023年统考硕士研究生复试审核材料(详见附件1)
3、考生本人有效期内的居民身份证(应届本科毕业生还需本人学生证)复印件。
4、现实表现材料(详见附件2),复试时,不仅对考生进行思想政治素质和品德进行考核,还将结合其学习工作单位出具的现实表现材料进行评价,考核不合格者不予拟录取或拟录取资格无效。
5、考生本人签字的身体健康情况说明(详见附件3)。
6、应届生需提供所在学校教务部门提供并加盖公章的在校历年学习成绩单(毕业证书须于开学报到时向学院提供原件与复印件)。
7、往届生还需携带以下各类材料:a.学历证书(即毕业证书)的复印件或学信网*载下**的《教育部学历证书电子注册备案表》,不能在线验证的考生提供《中国高等教育学历认证报告》;b.由档案所在工作单位人事部门提供的在校历年学习成绩单,并需加盖档案所在工作单位人事部门公章;若无工作单位,需由档案存放管理部门提供档案内存放的在校历年学习成绩单,并需加盖档案存放管理部门公章。
8、考生本人签字的诚信复试承诺书(详见附件4)
(二)材料提交方式
1.考生务必于2023年3月27日17:00前,将(一)中所有材料电子版(可*载下**、扫描、拍照,要求清晰、完整)按照1-8的顺序合并成一个PDF文件,命名为:报考专业-考生姓名-初试总分-手机号,发送至我院(以接收时间为准),逾期不接收。
2.考生将(一)中所有材料原件(要求清晰、完整)按照1-8的顺序装订成册(左侧订两个订书钉),并携带身份证原件,按照以下安排提交纸质材料,并进行资格审查,审查结果现场公布。复试资格审查不通过的考生不予进行复试和拟录取。
时间:2023年3月28日 14:00-15:00
地点:北航沙河校区实验4号楼303右
提交的材料及报考信息须与本人实际相符合。凡是不符者,一经发现,拟录取资格无效。
四、复试时间及方式
复试方式为现场面试,复试时间:2023年3月29日上午8:30,具体安排如下:
1、一志愿报考070300化学专业、085600材料与化工专业的考生按照报考专业分为两组进行现场面试。
2、一志愿报考070300化学专业的考生在北航沙河校区实验4号楼206右会议室参加面试。一志愿报考085600材料与化工专业的考生在北航沙河校区实验4号楼307会议室参加面试。(进入校区需要刷身份证原件)
3、所有进入复试的考生须在复试前*载下**签订《诚信复试承诺书》,确保提交材料真实和复试过程诚信,且不私自保存和传播复试有关内容,诚信应试。《诚信复试承诺书》内容须由考生在复试开始时宣读一遍。
五、计分及录取方法
复试成绩满分为220分,包括外语、专业知识和综合能力三部分,复试总成绩低于132分者不予拟录取或拟录取资格无效。复试方式为综合面试,复试专家通过面试,对考生思想政治、专业外语及口语、基础知识和专业知识、逻辑思维、创新能力和综合素质等方面进行深度考查。每位考生面试时间不少于20分钟。
思政:合格/不合格(考察考生思想品德、政治态度等)
外语:满分70分(考察考生专业外语及口语能力)
专业知识:满分50分(考察考生基础知识和专业知识)
综合能力:满分100分(考察考生逻辑思维、创新能力和综合素质等)
考生总成绩 = 初试成绩+复试成绩。
1、拟录取办法:拟录取时分专业依据总成绩排序,按照从高分到低分的顺序择优拟录取。总成绩相同时,按照初试成绩总分、初试成绩中业务课1和业务课2的成绩之和、初试中外语成绩的顺序,依次从高到低择优拟录取。如有进入拟录取名单的考生自愿放弃拟录取资格或有名额追加,学院将依照考生报考专业、总成绩依次递补拟录取。
2、复试结果将于复试后2个工作日内在学院网站公示,请考生关注化学学院网站。
六、注意事项
1、复试时将通过面试,了解考生思想政治情况,考核考生本人的现实表现,内容包括考生的政治态度、思想表现、道德品质、遵纪守法、诚实守信等方面,对于思想品德考核不合格者不予拟录取或拟录取资格无效。
2、未按时参加复试的考生视为自动放弃复试资格。
3、学籍学历有问题的考生被学院拟录取后需提交相应的证明材料,审批不通过者不予拟录取或拟录取资格无效。
4、复试成绩低于132分不予拟录取或拟录取资格无效。
5、对照《北京航空航天大学招收学历研究生体检工作标准》,健身状况不符合要求者不予拟录取或拟录取资格无效。
6、未按时提交学校或学院所需的有关材料,例如培养协议(仅限于全日制学习方式定向就业录取类别以及非全日制学习方式定向就业录取类别的考生)、人事档案或毕业证书等,不予拟录取或拟录取资格无效。
北京航空航天大学新祥旭考研集训营

大家在考研时如果遇到了困扰,不管是择校还是备考,都可以留言来获得更多干货内容。考研之路,有我陪伴,会更顺利!更多考研/保研/考博的资讯、干货,后续会继续呈现。
(本文由新祥旭StudyWithMe撰写,未经允许,不可转载!)