春节临近
食品安全问题更是不容忽视
1月17日
湖北省市场监督管理局
发布食品安全监督抽检信息公告
此次抽检的200多个批次食品中
有3个批次不合格
其中包括
襄阳市好邻居连锁超市有限公司
销售的方家铺子海带丝

湖北省市场监督管理局
食品安全监督抽检信息公告
(2020年第3期)
根据《中华人民共和国食品安全法》规定,省局近期组织抽检粮食加工品、肉制品、方便食品、冷冻饮品、薯类和膨化食品、酒类、茶叶及相关制品、淀粉及淀粉制品、蔬菜制品、水产制品、糕点、豆制品、蛋制品、特殊膳食食品、食用农产品、其他食品共16类食品290批次。抽样检验项目合格样品287批次,不合格样品3批次。检测项目见附件。根据食品安全国家标准,个别项目不合格,其产品即判定为不合格产品。具体情况公告如下:
一、总体情况。其他食品3批次,不合格2批次;水产制品48批次,不合格1批次;食用农产品103批次、粮食加工品58批次、特殊膳食食品22批次、方便食品16批次、肉制品14批次、薯类和膨化食品5批次、酒类4批次、蔬菜制品4批次、茶叶及相关制品3批次、淀粉及淀粉制品3批次、糕点3批次、冷冻饮品2批次、蛋制品1批次、豆制品1批次均未检出不合格样品。具体信息详见附件。
二、不合格产品情况如下:
(一)襄阳市好邻居连锁超市有限公司万达广场店销售的标称方家铺子(莆田)绿色食品有限公司生产的海带丝(生产日期:2019-08-20),铅(以Pb计)检出值为1.32mg/kg,标准规定为≤1.0 mg/kg。初检机构为湖北省食品质量安全监督检验研究院,复检机构为武汉食品化妆品检验所。
(二)武汉科泰生化科技股份有限公司销售的标称武汉科泰生化科技股份有限公司生产的小麦水解蛋*粉白**(生产日期:2019-09-09),铝的残留量(干样品,以Al计)检出值为48.5mg/kg,标准规定为不得使用。检验机构为湖北省食品质量安全监督检验研究院。
(三)武汉科泰生化科技股份有限公司销售的标称武汉科泰生化科技股份有限公司生产的小麦水解蛋*粉白**(生产日期:2019-10-24),铝的残留量(干样品,以Al计)检出值为45.1mg/kg,标准规定为不得使用。检验机构为湖北省食品质量安全监督检验研究院。
三、对抽检中发现的不合格产品,湖北省市场监督管理局已责成武汉、襄阳市场监管部门按照《中华人民共和国食品安全法》的规定,督促生产经营者立即封存、下
架和召回不合格产品,并对不合格产品的生产经营者进一步调查处理,查明生产不合格产品的批次、数量和原因,制定整改措施。
2020年1月17日
此外
今年1月9日
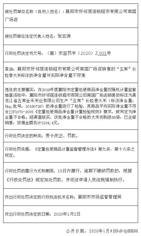
襄阳市市场监督管理局
也对襄阳市好邻居连锁超市有限公司
南国广场店
进行过行政处罚
具体内容如下

2020年行政处罚案件信息公开表
(襄阳市好邻居连锁超市有限公司南国广场店)
