职业发展规划与职业发展管理
我们首先阐述了什么是职业,什么是职业发展规划,什么是职业发展管理,以及它们之间有什么差异;其次,回答了在当今经济结构大变动、员工忠诚度普遍降低的情况下,职业发展规划与职业发展管理是否有必要;最后,介绍了职业发展规划与职业发展管理在 HRD 中发挥的作用。
—、职业 “职业”对应的英文单词是“career”,依据《牛津字典》的解释,是指人生的道路或进展。然而,不同学科的研究人员对此有着不同的解释。目前,我们可以概括出以下几种不同的解释。
(1)说明职业特点或组织的性质。此时,“career”描述的是职业本身,如销售或财会,或说明员工在组织中的工作期限。
(2)说明个人的职务晋升与发展。从这个意义上,“career”是指一个人在职业或组织中的不断进步和成功。
(3)说明一门职业的地位。一些人用“career”来区别于“professions”,如把律师或工程师与管道工、木匠、一般办公室工作相区别,律师被认为有职业,而木匠则被认为没有。
(4)说明陷于工作之中。有时“career”被用于否定的意义,描述一个人极度陷于任务或工作之中,如:“我们休息吧,别管他,他有职业病。”
(5)说明一个人—生所有工作的汇集。“career”指一系列相关工作的汇集或集合。上述每一个解释虽然有其合理之处,但是也都有局限性,因为界定过于窄小。笔者比较同意格林豪斯(Greenhaus)的观点,他认为“career”最好描述为“与工作相关的经历与活动,该经历将持续—个人的一生”。在这个定义中,既包括“客观事件”,如工作,又包括对工作的“主观观点”,如个人的态度、价值观和期望。因此,与一个人工作相关的活动及其对活动的反应都是“职业”的一部分。而且,这个定义与下列两个观点也是相一致的:职业随时间而发展;每一个人都有自己的职业,不论他的专业、层次或工作模式如何。这个定义注意到了个人、组织和环境对工作发展的影响。尽管工作和职业的选择在很大程度上由个人的内因决定,但组织和其他外因也发挥了一定的作用。社会环境的影响因素包括国家的政治、经济、家庭和教育制度等因素;个人方面的影响主要由他们的技能、知识、能力、态度、价值观、性格和生活境况所决定;组织方面的影响主要表现在组织为员工提供职务及其相关信息,提供各种发展机会和工作条件。在这些因素的影响下,员工会对将来从事什么工作与职业做出相应的选择。如果他选择继续留在同一组织中长期工作的话,情况更是如此。在整个的职业选择与变化过程中,三者的影响权重不太一样。一般来说,个人和组织更为主动一些,他们都有各自的需要和一些优先的考虑。但是应该注意到,三者的影响对一个人的职业发展都很关键,在进行职业发展规划与管理的过程中要全面考虑。总之,职业是一个人工作经历与活动的总和,受到社会环境、组织因素与个人素质的影响和制约。
二、职业发展规划
(一)职业发展规划的概念职业发展规划是指规划者对每个员工职业选择的可能性、制约因素、发展方向、发展内容与发展结果进行认真分析与计划的过程,包括组织规划与个人规划两种形式。组织职业发展规划是指组织作为主体对其所有的人力资源,在充分征询个人意见的基础上,对每个员工的职业发展方向、内容形式与发展结果,做出全面的计划与安排;而个人职业发展规划是指由个体采取的了解和试图控制其工作发展方向与内容的活动。个人职业发展规划不一定是由个人单独完成,他可以得到顾问、主管和组织内外其他人的帮助。一般来说,职业发展规划以个人设计与组织指导相结合的方式为佳„因此,我们认为,职业发展规划是指规划者为了在组织中积极地运用每个员工的人力资源,确保每个岗位所需要的人员与能力,谋求个人与组织发展双赢的一种 HRD 的活动。
(二)职业发展规划的内容
1. 了解任职者的需求与特点任职者的需求与特点包括:
(1)个人的兴趣、爱好与特长;
(2)个人的性格与价值观;
(3)个人所选定的目标与方向;
(4)个人的经历与前景;
(5)个人的工作经验;
(6)个人的学历与能力;
(7)个人的生理与身体状况;
(8)个人的优缺点。
2. 分析外界条件与制约因素外界条件与制约因素包括:
(1)组织发展战略;
(2)人力资源规划与需求;
(3)晋升发展机会与途径;
(4)政治环境与导向;
(5)社会环境与需求;
(6)经济环境与兴衰;
(7)法律与政策影响;
(8)科技发展与影响;
(9)家庭的期望。
3. 分析与评价职业目标职业目标包括:
(1)各职业目标设定的原因;
(2)达到各职业目标的可能途径;
(3)达到各职业目标所需的条件;
(4)达到各职业目标可能得到的帮助;
(5)达到各职业目标可能遇到的阻力与风险;
(6)达到各职业目标可能得到的结果与发展前景。
4. 确定对策与措施内容包括:
(1)权衡得失与风险,选取最佳目标与路线;
(2)获得实力与各种任职条件的活动安排;
(3)排除各种阻力的计划与措施;
(4)争取各种支持与帮助的计划与措施;
(5)化解各种风险的对策与措施。
(三)职业发展规划的类型与作用职业发展规划从时间上看,有短期、中期与长期三种形式。短期规划一般在 1 年以内,中期规划一般为 3—10 年,长期规划在 10 年以上。生命无法再来一次,但职业发展可以改造与设计。这是汤姆森(Thomson)的观点。他认为每个人都是自己职业发展的建筑师与设计师,每个人都有追求更好生活的能力与权利。为了使自己的职业发展取得成功,除了幸运之外,努力与坚持是必需的。问题在于如何努力,如何坚持,因此下一步的职业发展管理更为重要。
三、职业发展管理
(一)职业发展管理的概念职业发展管理指一个组织根据自身的发展目标和发展要求,通过咨询和指导等手段,强化组织员工对个人规划的认知,加强对组织目标与个人目标之间关系的认知,以鼓励员工在达成组织目标的同时实现自己的发展目标。职业发展管理的目的在于,通过员工和组织的共同努力与合作,使每个员工的职业发展目标与组织发展目标相一致,使员工个人发展与组织发展相吻合。因此,职业发展管理从主体形式上看包括自我管理与组织管理两个方面。组织方面的任务不仅要帮助员工个人执行职业发展规划、进行职业发展管理,包括为员工提供必要的教育、训练、轮岗等发展的机会,使员工能够配合组织的发展战略与经营要求,制订切实可行的个人职业发展规划,并努力促进其实现,还要采取措施保证组织所需要的人力资源不断得到满足,这是职业发展管理的重点。一般来说,职业发展管理主要由组织来完成。例如,人员接任梯队计划通常都是由组织的高层管理者秘密进行,确定哪位员工可以培养和应该培养,以便将来替代那些较高职务的人。就人力资源开发的观点来看,职业发展管理是兼顾个人与组织双方发展的需要,对员工进行适当的培养、教育、升迁、转移、转换与激励,保证员工的职业能力得到充分发展,并将其配置在组织内最恰当的位置上,达成个人与组织双方的既定发展目标,改善工作生活品质,获得事业上与经营上的成功。
(二)职业发展管理与职业发展规划的区别与联系职业发展规划更多地强调要发挥个人方面的主观能动性,组织要主动帮助员工个人了解自己的兴趣、价值观、机会、制约因素,了解自己的能力、选择的可能性以及最后可能的发展结果,并为员工提供支持与指导,促使他们努力达到目标。而职业发展管理则更强调组织的作用,要督导员工个人对规划的积极实施,强调组织在准备、实施与监督员工职业发展规划方面的主导作用。一方面,职业发展规划工作先于职业发展管理工作,是职业发展管理的起点与终点,因为职业发展管理工作的开展要以职业发展规划为依据,而职业发展管理的目的就是要努力实现职业发展规划的目标;另一方面,职业发展管理工作又包括职业发展规划,职业发展管理工作是从职业发展规划制订开始的,在整个管理过程中,要求对职业发展的方向、目标、形式与时间进行必要的调整,对发展规划进行再规划。
四、职业管理面临的挑战
HRD 正面临着五大挑战:人口的不断膨胀、全球经济的竞争、工作技能要求的变化、终生学习需要和学习型组织的来临。这些问题不但影响职业发展管理,而且引起了雇佣关系的变化。
(一)雇佣关系的变化传统上,许多员工认为,如果他们加人了一个组织,有工作能力,工作努力,不出什么问题,他们就可以想工作多久就多久,认为工作、福利等是自己应该享有的权利。组织与员工的关系是伙伴关系,对于员工的忠诚,组织回报以工作安全和稳定。组织经常用“家”的概念来比喻组织与员工的关系,比如,20 世纪 80 年代以前,美国大都市生命保险公司的员工都将其公司叫作“母亲付账”(一个管理者引以为豪的昵称),因为员工认为无论发生什么事,公司都将照顾他们。我国 20世纪 80 年代以前的国有企业工作,也被人誉为是“铁饭碗”。在这种社会契约背景下,职业发展规划与管理被当作组织的事,其目标是保证那些有能力和符合组织文化的人充实到高级管理职务上。职业开发被认为是为了满足组织建立内部劳动力市场的需要而采取的一项措施,职业发展被界定为获得晋升和加薪。个人通常也从这个角度来认识职业发展管理。当他们有晋升的愿望或被选为或自愿参加组织的开发活动时,他们才制订职业计划,挤入管理层级并拼命往更高层级发展,这通常是员工主要的职业发展目标。这类长期依赖关系要求有一个稳定的、可以预测的环境和一个确定的组织结构。但现在,稳定和可预测已经让位于变化和不确定。目前组织应对变化的措施是缩小规模、减少层级、组织再造、削减成本、组织兼并、技术革新和更多地以绩效为导向的改革,这些改革已经彻底改变了传统的雇佣关系。因此,雇佣关系已经变成这样一种关系:伙伴关系让位于双方利益的交换关系,长期安全的承诺让位于员工自己对自己负责,组织保障变成了自我保障,员工从致力于获得机会向继续被留用转变。目前许多产业和职业,包括娱乐业、农业、建筑业,以及相关行业、专业服务,例如法律、财会和建筑设计等,总是有相当多的组织的雇佣关系是短暂的与不确定的,传统意义上的职业概念正在变化。但对大多数人来说,传统的和与其配套的东西还在被当作职业的模式,要求自己能在具有稳定关系的组织中工作或在主流职业中工作,才被认为是有一份“真正的工作”或“职业”。
(二)雇佣关系变化对职业发展规划与管理的影响鉴于上述雇佣关系的变化,组织职业发展规划与管理的工作还有必要吗?答案是肯定的,至少有以下几个理由。
(1)可能还会有许多大型组织与其员工要保持长期劳动合同关系,计划和实现一个互利的未来,达成组织和员工的最大利益,职业发展规划是实现这种战略的关键部分。
(2)虽然许多组织的规模及其工作会随着时间的变化而改变,然而组织中也要保留一些核心员工,与其保持长期关系。出于组织的利益,组织需要职业发展规划与管理来保证其核心员工特别是经理能用其能力和愿望来应对新的市场要求。
(3)虽然目前雇佣关系不断变化,但是职业发展规划与管理活动也被作为吸引有潜力员工来组织工作的招聘手段,作为激励员工积极投人和发挥创造性的工具。什么应该改变,什么正在变化,是组织职业发展规划设计要全面考虑的,因此,变化是规划的前提与条件,规划是应对变化的最经济与最有效的手段。在目前经济结构大调整、组织工作大变动与人员大流动的情况下,我们应该精心进行职业发展规划与管理,以此来满足组织和个人的发展需要,为双方能在动态变化的环境中不断获得成功、获得满足与发展提供充分的机会。
五、职业发展规划与管理在人力资源开发中的作用
职业发展规划与管理为 HRD 活动提供了一个未来的工作方向,为应对环境变化的挑战、组织目标的实现以及与之相适应的人力资源开发提供了一个科学的依据与思路。对于组织来说,职业发展规划与管理的作用具体表现为以下几个方面。
(一)把个人发展需要与组织发展需要联系在一起,形成 HRD 的合力。人生在世,谁都想成就一番事业,而且层次越高的核心员工这种需要和愿望就会越强烈。然而事业的成功,并非人人都能如愿以偿,问题在于组织与个人对每个员工的职业发展规划与管理水平是否到位。在职业发展规划与管理过程中,组织能够了解员工个人的职业发展需要,因此可以进行针对性的人力资源管理工作,主动把组织发展的目标与个人发展的目标有机结合在一起,目标一致,形成开发动力。在职业发展规划与管理过程中,由于组织会主动帮助员工个人认识自己,客观分析环境影响,树立科学目标与选择适当的职业,并采取有效措施帮助员工个人克服职业发展过程遇到的各种困难,避免人生陷阱,获得事业发展,因此,员工个人会在情感上与组织形成人力资源开发的亲和力。
(二)在双赢中让员工个人适性发展HRD 不仅要满足组织发展的需要,也要满足员工个人发展的需要,这正是职业发展规划与管理遵循的基本原则。所谓让员工个人适性发展,就是让员工的个性得到了发展,个人就会得到满足,产生动力,自我激励。双赢是现代 HRD 的宗旨。在职业发展规划与管理中,员工个人赢得胜利,表现为自己的发展需要得到了合理的满足,自己的个性特长得到了应有的发展,自己的职业发展目标如期得到了实现,即自己成为组织中的人才;组织赢得胜利,表现为组织的发展需要得到了满足,员工自己的发展目标如期得到了实现,每个员工都得到了应有的发展,成了人才,组织拥有了更多的人才群体,人力资本价值得到了提升。
(三)在满足中留住更多的人才组织中人才流失的原因较多,但主要有三个方面:一是报酬待遇问题,报酬待遇太低,人才难留;二是才能发挥问题,英雄无用武之地;三是职称职级问题,有位无名,有职无权,没有自己向往的适当角色。因为社会上一般人对能力的评价有一个世俗的观点,往往认为职务的高低是一个人能力大小与贡献多少的体现。
职业发展模式
职业发展模式是指对不同员工职业发展阶段及其顺序过程的一般描述形式。对这种过程的描述一般表现为职业发展阶段的年龄划分。模式只是对多种类型职业发展的一般描述,不一定能够准确地符合每个人职业发展的具体年龄阶段,因为每个人的情况不一样,有的发展速度快,有的发展速度慢,有的发展到某一阶段就停滞不前,有的在某一阶段发展时间极短。然而,了解与研究职业发展的模式是进行职业发展规划的基础,因此在进行职业发展规划与管理之前,必须先了解职业发展的模式。
一、职业发展模式的分析与比较
两千多年前,我国春秋时代的先哲孔子就把个人的职业发展模式划分为五个阶段。他说:“三十而立,四十而不惑,五十而知天命,六十而耳顺,七十而从心所欲,不逾矩。”(《论语•为政篇》)在这里,孔子视 30 岁前为确立人生目标与立业阶段,31—40 岁为创业发展阶段,41 一 50 岁为成熟期与成功期,51—60 岁为拓展期与传播经验期,61 岁以后为维持期或收缩期。利文森发现,个人生命的阶段与年龄紧密相关。比如,成年初期,从 16 岁到 22 岁,是个人努力开发自我感的时期。他认为,虽然不同个人在年龄范围内有一些变动,但也表现出了某些基本不变的规律性。例如,职业变动基本上在成年早期和成年中期之间。

成年早期(16-40 岁)包括四个时期:成年初期(16—22 岁)、成年发展期(22—29 岁)、成年过渡期(29—32 岁)和成年安定期(32—40 岁)。大体而言,成年早期是一个拥有巨大能量和面对巨大压力的时期。在此期间,个人将到达生理高峰,并努力达到年轻时制定的目标,找到自己的社会定位,获得有意义的工作,表现自己的生活风格,建立有意义的关系(包括婚姻)和供养一个家庭。许多人在此期间会被提升,然而压力也很大,在实现个人抱负时,家庭和社会也对个人提出了相关要求。利文森研究认为,特别值得指出的是,在 29—33 岁转化期,大多数人会质疑和再评估自己以前所选择的职业,是否足以帮助自己实现生活目标。利文森将员工设计的生活目标视为“梦想”,如果“梦想”在 29—32 岁过渡期内得以成功实现,那么个人将会经历一个稳定期,在此时期内个人会因为所追求的梦想得到实现而感到满足,并会继续朝着形成“自我风格的人”而奋斗。成年中期(40—60 岁)的转化阶段(40—45 岁)是从成年早期至成年中期的过渡。利文森等人的研究表明,一个人的生活在成年早期和中期之间会发生显著变化。在这一时期,对自己的职业目标、抱负和所追求的梦想,会有很多质疑,经常反问的问题包括:我在这一生中做了些什么?在我死前想完成什么?我要留给家人和他人一些什么?事实表明,成年中期转化阶段会对个人的职业发展产生强有力的影响。在这一阶段,个人面临着体能的下降、孩子成人、父母身体状况下降或者死亡以及朋友和同事的死亡等一系列问题。上述问题与思考会使个人变得更接受自己和他人,变得更为明智、更富同情心。然而,这一转化期如果不成功,就会导致痛苦和不振。中期转化期后是稳定期(45—50 岁)、过渡期(50—55 岁)和另一个稳定期(55—60 岁),此稳定期是成年中期的结束。一个人在 40 岁或 50 岁的后期,随着他变成团体和组织的资深一员,会产生巨大的满足感或挫折感。成年晚期(60 岁一死亡)开始于成年晚期转化期(60—65 岁)。这一时期面临着其他一些主103芝士学院要生活事件,包括退休、身体状况进一步下降、家人或爱人的去世等。面临的主要挑战是如何与生命达成妥协,并接受既成事实,而不是遐想与假设还会发生什么。目前有关文献对此阶段的研究要比前几个阶段少。利文森的模式是对职业发展研究的贡献。利文森的模式是基于经验研究,与成年开发的早期观点相一致,且有所拓展。虽然利文森本人承认该模式必须接受进一步的检验和提炼,但是其他研究支持了该模式所划分阶段的顺序和设定的年龄界限。另外,有证据表明,尽管该模式最初是为研究白人男性而开发的,但是也适用于黑人、妇女和其他文化的人。利文森的模式将年龄段作为发展的标志,识别了一些成年人在发展中必须处理的类似问题。他进行了更好的区分,将成年人的发展分成了几个稳定期和过渡期。更为重要的是,成年早期、中期和晚期代表了职业发展过程中较普遍的顺序,其观点为研究职业发展提供了一个有益的方式。职业是一个人生活的一部分,会受到生活问题的影响。HRD 专业人员可以用这些观点来识别组织中员工所面临的特定问题并分别制订职业发展规划。另外,利文森的模式还提出了职业发展过程中几个富有生产力和令人满意的稳定期。
二、职业发展模型的比较
下面将讨论与比较两个职业发展模型,一个是传统的,另一个是较现代的。
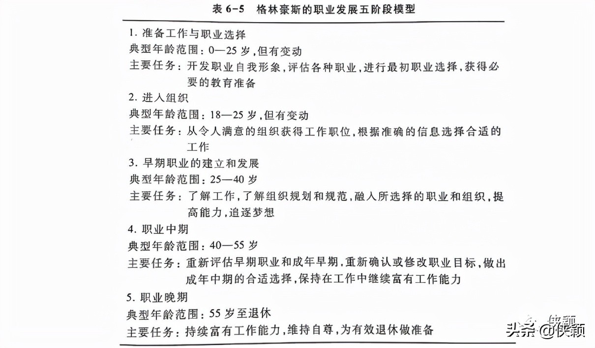
(一)传统的职业发展模型目前有许多职业模型来解释成年人在职业生涯中的发展阶段。每一个模型都强调与生涯阶段相联系的并有一定顺序的年龄阶段,并将职业置于个人生活的背景中,包括许多重叠的部分。考虑到这些模型很相似,格林豪斯先后于 1987 年和 1994 年将这些方法综合成一个五阶段模型,见表 6- 5。

职业发展五阶段模型中对每一阶段进行详细描述,且每一阶段都有其关注的重点。第一阶段:工作准备(0—25 岁)。这一时期的主要任务包括形成将要选择与从事的职业的概念并加以界定,为进入这些职业做好必要的准备。这些活动包括评估可能的职业、选择职业和获得必要的教育。有许多研究来识别影响职业选择的因素,至少有九种理论。一个人在此阶段所做的职业选择是最初选择而不是最后选择,因此主要任务是建立起个人职业的最初方向。第二阶段:进入组织(18—25 岁)。在此阶段,个人选择一个工作和组织,这一组织是他选择的一个职业领域。个人所获得信息的数量和质量将影响个人的最初选择,要么它是个人职业的成功导入,要么是一个错误的起点。在此阶段,个人所面临的困难是最初工作的挑战、最初的工作满意(通常比晚一点的职业阶段满意度低,因为最初期望和组织现实之间存在差距)和个人组织化(变成一个内部人员)。该模型的最后三个职业阶段是按照利文森个体发展阶段来构建的(如成年早期、中期、晚期)。格林豪斯认为,这些发展阶段中的每一个任务都是影响职业发展的重要因素。第三阶段:职业早期(25—40 岁)。在此阶段,个人正在寻找自己在事业上的定位,追逐自己的生活梦想,在职业和组织中确定下来。必须面对的具体挑战包括技术熟练化和被组织文化同化,即学习其规范、价值观和期望。成功地解决这些挑战,能产生工作满意度、岗位和责任的提升,获得工资提升和社会奖励。总之,早期职业阶段是确定地位和采取措施的阶段。第四阶段:职业中期(40—55 岁)。按照利文森的模型,职业中期开始于生命中期的过渡期。因此,个人在职业中期面临的任务之一是,对早期职业中采取的职业结构和选择进行再检查。个人可能会确认或修改“梦想”,做出与中年人相适应的选择和保持工作中的生产力。这一阶段对一些人是严重的危机,但对另一些人则并不一定是危机。职业中期经常发生的两件事是“职业高原”和“职业过时”。所谓“职业高原”,指在工作责任和工作晋升上难以再得到提高了;所谓“职业过时”,指发现自己的职业技能不足以完成新的职业技术变化的要求了。正如前面所说的,能够成功地解决这些挑战的个人将继续富于职业能力,而不能成功地解决这些问题的人就会体验到挫折和不振。第五阶段:职业晚期(55 岁至退休)。个人在职业晚期面临着两个挑战:第一,必须保持职业能力和维持自尊,有时会受到社会对老年员工的绩效和能力过时等负面观念的影响;第二,个人面临失业和退休的影响,退休会带来许多情感上、经济上和社会方面的变化。因此,个人应该提前制订退休后的工作计划。由于目前产业结构调整与社会保障制度的发展,组织试图削减人事成本,强迫一些员工比计划更早地退休,取消了法定的退休年龄和单位对退休金的管理,许多人会面临着一个没有退休计划的职业发展。有些个人不得不面临职业的重新变化,这必然会带来更多的问题。格林豪斯模型有助于识别一个人职业生涯中典型的正常事件和经历的顺序。那些在生活中较快开始新职业的人,将会与模型中的年龄范围有所偏离,即使年龄有所不同,但面临的挑战却相同,个人要根据在特定职业发展阶段的其他问题来考虑如何规划它们。
(二)当代职业发展模式当前,我国处于经济全球化、组织结构动荡化、职业技术革新化、工作关系团队化和雇佣关系不确定化的非常时期,这些变革对我们看待职业的方式产生了重大的影响。根据这种变化,一些专家例如霍尔(Hall)已经开始质疑传统的职业发展模式与当今世界的相关性。这些当代职业发展模式认为,个人和组织都必须保持灵活性和增加适应性,以便在高度变化和不确定的环境中获得成功。当代职业发展模式的第一个观点是霍尔和米尔维斯(Mirvis)提出的“变化自如职业”的概念。“变化自如职业”的概念从希腊神“Proteus”得名,这位希腊神可以随意变化自己的模样。这一概念认为,驾驭自己职业的是个体而不是组织,个人在需要时可以重新创立其职业。个人在生活中搜寻自我价值和自我实现,其职业由工作选择和经历(工作、教育和其他)组成。每个人的职业是独特的,不需经历一系列关联的、可预测的阶段变化。“变化自如职业”包括任何灵活的、特别的职业过程,既有山峰又有峡谷,既有左拐弯,又有从一个工作转向另一个工作的右拐弯,等等。这并不是说,在不同人的职业中没有任何共同的要素。“变化自如职业”观认为,终身学习和个人发展是职业发展的重心。因此,一个人的职业将可能由一连串的“探索一试验一掌握一退出”等小的阶段(或较短周期的学习阶段)组成,个人可以在不同的产品领域、技术领域、组织和其他工作环境中出入自如。按照这种观点,一个人的生理年龄并不重要,重要的是所谓的职业年龄或个人在特定循环中的年数。“变化自如职业”的基本要求是,必须有积极的职业管理。霍尔和米尔维斯认为,尽管变化自如职业较自由和令人快乐,但是它也有负面影响,包括恐惧、不确定、快速变化等,丧失了个人过去常常用以识别自己和感知世界的支持,例如,按工作名称和与雇主关系来界定自己。当代职业发展模式的第二个观点,即“多职业概念模型”。该模型提出了四个不同职业经历的模式。这四个模式的特点在于:“不同的时间内,各类工作内部及跨工作的运动方向和频率不同……四个中的每一个都有不同的动机。”这四个职业发展模式如表 6-6 所示。


布鲁索特(Bulusuote)等人 1996 年讨论认为,这四个模式可以进行不同的组合,形成许多新的综合模式。传统职业管理比较偏向于直线型或专家型职业模式,但现代职业管理则偏向于短暂性或螺旋形职业模式。因此,组织和个人依据所面临的挑战,正以所谓的多元形式来进行职业管理。这种职业管理形式将组织的战略、文化与个人的职业发展模式匹配起来。
(三)传统和现代职业模型的权衡如果我们要问哪个模型更为科学,那么比较可行的回答是,需要依赖于与你交谈的对象和他所从事的工作情况而定。有些组织和产业仍然与传统的模型相吻合。比如,即使美国面临着技术变化、经济衰退和政治压力,但是其邮政服务仍然保证其员工雇用的安全。在其他组织和产业中,传统模型则不太合适。比如,在信息产业部门,高速变化导致了新的组织结构、非传统雇用模式的空前增长。另外,在一些产业,已经出现了一些传统职业发展模型的替代形式。比如,在财务、法律等专业服务公司和艺术娱乐、电影业等,职业发展模式很少符合传统的阶段发展模式。总之,职业发展阶段模式和职业发展变化模型,为职业发展规划与管理的实践提供了坚实的基础。通过理解这些模型中提出的问题,个人可以更好地考虑、规划和管理自己在职业发展过程中的各种经历与转折,能帮助组织提高指导与管理员工解决职业转折困难的战略和战术。这些模式还能创立既满足组织 HRD 需要又满足员工自我发展需求的职业管理制度。
职业发展规划与管理的实施
一、职业发展规划的基本步骤
职业发展规划的过程主要包括确定职业志向、任职人条件分析、职业机会的预测与评估、职业内容选择、职业发展路线设计与比较、职业发展目标的锁定、行动计划的制订、评估与反馈等八个步骤,其操作程序如图 6-5 所示。
(一)职业志向确立志向是事业成功的基本前提。北宋时期我国的哲学家张载认为:“志大则才大,事业大,……志久则气久,德性久。”明代的朱熹认为:“士之所以能立天下之事者,以其有志而已。”因此,在制订职业发展规划时,首先要确立职业志向,这是职业发展规划制订的基础与关键。职业志向的确立完全由员工个人决定,组织只起咨询服务作用或参谋作用。

(二)任职人条件分析任职人条件的分析既包括任职人的自我分析,又包括组织的分析。分析的内容包括知识、技能、能力、品德、性向、兴趣、特长、性格、气质、价值取向、工作动机等。任职人条件的分析是职业发展规划的依据,不可缺少。
(三)职业发展机会的预测与评估职业发展机会的预测与评估,主要指对任职人所在组织内外环境因素影响的分析,并对有关的职业发展的机会及有利因素、不利因素进行预测与评估。预测与评估的内容包括组织环境、政治环境、社会环境与经济环境。在组织环境中,又需要进一步分析组织发展战略、人力资源需求、晋升发展机会等,主要表现为对人力资源规划的了解与分析。这一步工作可由员工个人与组织共同完成。
(四)职业内容的选择职业内容的选择主要是根据任职人所具备的条件的分析、职业发展机会的预测与评估的结果,对任职人究竟应该从事何种职业作出判断与选择。这一步工作可以由任职人自己决定,也可以由任职人与组织共同商定。
(五)职业发展路线设计与比较具体的职业种类确定之后,还需要设计具体的发展路线。例如,选定在公司财务部后,还需要进一步考虑与比较以下几种发展路线,并从中确定一种:
(1)向行政管理方面发展;
(2)向业务方面发展;
(3)先向行政方面发展之后再专心搞业务;
(4)先在业务上干出点成绩再搞行政管理。这一步应该由员工个人与组织共同讨论确定。
(六)职业发展目标的锁定具体职业与发展路线确定之后,就要制订出每一步的发展目标。发展目标一般分为短期、中期、长期与终生目标四种形式。短期目标中又可以进一步具体为日目标、周目标、月目标、季目标、半年度目标与全年度目标。长期发展目标可以帮助员工集中意志与潜能,保持各个时期努力行为的一致与连贯性。长期发展目标应该具备以下条件:
(1)具有长远的战略视角;
(2)符合市场发展的趋势;
(3)充分估计了风险;
(4)建立在详细的调查研究基础上;
(5)是根据任职人的条件与职业发展的可能性,从几个发展目标中选出的最佳目标;
(6)具有令人振奋的发展远景。如果员工缺乏职业发展的长期目标规划,那么就很难确定自己要干什么,很可能是做一天和尚撞一天钟,不太会自觉自主地集中力量去增强自己的职业能力与经验。进行长期发展目标规划对组织十分有利。组织可以由此规划人力培训与升迁通道,尽量从内部培养人才,协助员工发展,使员工为组织的远景发展尽力尽责;组织可以让新员工感觉到,只要肯努力,就有发展机会。这样不但能降低员工离职率,还能让员工增加工作效率与成就感。然而光有长期发展目标,缺乏明确而清晰的短期目标,也无助于长期目标的最终实现。短期目标应该具体明确与切合实际,要有时间性、挑战性与成就性。短期目标包括成就目标与条件目标两种。所谓成就目标,是指可以用数据或客观指标来界定所达到目标的程度;所谓条件目标,是指为了达成所订立的目标而应具备的知识、技能与品性素质要求。
短期目标一般以一年为限,制订时应注意以下要求:
(1)表述力求明确清晰;
(2)要注意与长期目标相配合;
(3)有明确的判定指标与完成进度;
(4)切合实际而非空想;
(5)具有明确意义与价值;
(6)具有明确的完成期限;
(7)具有达到目标的能力要求;
(8)了解实际环境以帮助目标的推进;
(9)目标依次按重要性标明区分;
(10)目标内容力求简要,数目不可太多。
(七)具体措施与行动计划的制订具体的职业发展目标锁定之后,就要针对每个目标的实现制订具体的计划、方案与措施,具体落实各项计划,主要包括配置、训练、教育、轮岗等各方面的措施。
(八)评估与反馈职业发展规划主要是根据以往的情况来制订。实际影响职业发展规划的因素很多,它们随时随地都在发生变化,而有的变化事先难以预测,因此,职业发展规划在实施过程中应根据实施的结果适当地加以修正与调整。
二、职业发展管理流程
为了有效地进行职业发展管理,首先必须了解管理过程中可能涉及的各种影响因素,其次明确各种导向模式,再次明确各管理主体的分工,最后还要明确有关的经验与方法。职业发展管理工作的流程如图 6-6 所示。

(一)影响职业发展管理的因素
1. 个人因素
(1)心理特质,每个人都有其独特的心理特质和个性,如智能、情绪能、性向、潜能、价值观、兴趣、动机等。
(2)生理特征,包括性别、身体状况、身高、体重以及外貌等。
(3)学历经历,包括所受的教育程度、训练经历、学业成绩、社团活动、工作经验、生活目标等。
2. 组织因素
(1)组织特色,包括组织文化、组织规模、组织气氛、组织阶层、组织结构等。
(2)人力需求,包括组织人力需求的预测、人力规划、人力供需、升迁政策、招募方式等。
(3)工作分析,诸如职位分析、工作能力分析、工作绩效评估、工作研究等。
(4)人力资源管理政策,包括人事管理方案、工资报酬、福利措施、员工关系、发展政策等。
3. 环境因素
(1)社会环境,如就业市场的人员供需状况、国家有关人事劳动方面的政策、法规的颁布与实施等。
(2)政治环境,如政治的变动、国际政治风云的变化等。
(3)经济环境,如经济增长率、市场的竞争、经济景气状况等。
4. 其他因素
(1)家庭背景,父母的职业、社会地位、家人的期望等。
(2)科技的发展,包括产业结构的调整、高新技术的影响、现代化技术发展与转化等。
(3)人际关系,包括与主管、客户、同事或部属之间的关系等。
(二)职业发展管理的战略导向目前组织内职业发展管理的战略导向大致有三种,即以学习为导向的职业发展管理、以能力为导向的职业发展管理和以建立共同价值观为导向的职业发展管理。这三种职业发展管理的现代战略代替了传统的以个人或以组织为导向的职业发展管理战略。
1. 以学习为导向的职业发展管理。21 世纪是高新技术经济迅速发展与成长的时代,对于企事业组织来说,为了适应这一时代的变化,学习是唯一的发展战略。学习成为员工个人与组织发展的重大需要。彼得•德鲁克(PeterF.Dmcker)认为,学习型组织是未来组织发展的模式,学习是生产活动的中心,学习是新工作方式的代表。组织为了开发与利用内在的各种资源与潜能,就必须进行持续性学习,学习变成了解决组织与员工个人问题的核心。《第五项修炼》的作者彼得•圣吉(PeterM.Senge)认为,未来最成功的组织将是学习型的组织。因为未来唯一持久的优势,是有能力比你的竞争对手学得更快,学习将成为员工个人与组织发展中最有效的手段。学习是挖潜现有员工与组织能力的有效工具,是保持员工与个人适应不断变化的市场与技术环境、实现持续发展的关键。建立以学习为导向的职业发展管理模式,要注意引导员工个人改善心智模式,建立共同远景,团队学习,系统思考,实现自我超越,实现学习、挖潜修炼与发展的转变,这是强化员工与组织竞争力的关键所在。
2. 以能力为导向的职业发展管理。克内菲尔坎姆(Knefelkamp)与斯列皮兹(Slipitza)认为,在员工个人与组织的不同发展阶段,需要有针对性地进行相关的能力建设与开发,才能面对新技术与市场环境的挑战。关于这些能力的内容与开发目标见表 6-7。


3. 以建立共同价值观为导向的职业发展管理组织与员工之间的分歧很大程度上在于价值观的取向不同,因此在组织与员工个人之间致力建立一种共同的价值观十分重要。建立共同价值观的活动包括组织与员工个人之间要力求在共识与远景上达成一致。美国微软公司前总裁比尔•盖茨认为,他的事业之所以能够成功,很重要的一点就是他能让员工与组织一起专注长期目标,达成如下的共识与远景目标:“每张桌子都有一个电脑,人人都可以用手指简单的动作来取得详细的资料。”迪斯尼乐园的成功是员工们达成了“要使人人都开心”这一个共识与远景。这种共识与远景是一股迈向长远成功的积极力量,鼓舞着组织与员工不断朝向美好的共同远景而努力。
三、职业发展管理模式
(一)以个人为导向的管理模型在职业发展管理过程中,个人会面临许多决策和措施。格林豪斯和卡拉南(Callanan)都提出了一个如何管理职业发展的模型。该模型描述了一个比较理想的职业发展管理程序,即人们将可能采取的职业发展管理方式,而并不是人们实际的发展模式。该模型表明,有效的职业发展管理在个人做出职业抉择的时候就开始了。这些反应包括八种活动:职业探索、自我和环境意识、目标设定、规划开发、规划贯彻、朝目标前进、工作和非工作源反馈以及职业评估。这些活动的详细描述见表6-8。为了完成这些活动,个人可以运用信息、机遇,并获得家庭、教育、工作和社会机构的支持。该模型表明,职业发展管理有一系列的操作步骤,其进展顺序对每个具体的个人来说可能不同。

职业发展管理周期是一个解决问题、做出决策的过程。收集了一些信息后,个人对自己和周围世界更加了解。个人设定了目标,开发和实施了制订的计划或战略,并获得了一些反馈,这将为不断变化的职业发展管理提供更多与更有效的信息。具体过程如图 6-7 所示。

职业发展管理过程是一个不断进行的循环活动。职业抉择往往来自于个人对自己既有职业的质疑,以及包括雇用、减员、兼并或收购等组织的决策与环境变化。值得注意的是,个人提升和满意不一定是职业管理成功的可靠指标。职业发展管理模型的运用包括对自己和环境的了解、目标的实现、职业战略和不断的反馈,这些才是职业成功的更重要的指标。
(二)以组织为导向的职业管理模型格林豪斯模型是以个人为中心,其他专家提供的模型是以组织为中心。下文将对其中三个加以简要描述。
1. 多元方法模型正如前面描述的,布鲁索特等人认为,至少有四个职业发展模式代表着员工可以选择的职业模式。他们还认为,组织应有反映这种模式的职业变化特征,即直线型、专家型、螺旋形和短暂性。组织的职业变化包括组织的结构、有价值的绩效因素和给员工提供的奖励。同时,组织的职业变化应该支持其战略方向,如寻求分散投资的组织应采取螺旋形的职业发展模式。布鲁索特等人认为,职业规划管理的多元方法可以作为一个组织和个人对职业发展管理的联合方式。他们认为,组织和员工作为一个联合整体会从多元方法中受益,它将各种数量和类型的组织结构与许多不同的职业经验机会相结合。组织将保留足够的结构以维持一定的核心能力和组织领导,而利用更少的结构化安排来满足外部变化和不断增长的需要。布鲁索特等人操作化地提出了三类多元化的职业发展管理方法:
(1)顾问;
(2)个人职业发展规划合同;
(3)自助餐方法,包括许多职业通道的选择、培训机会的选择、绩效评估计划和奖励制度的选择,据此可以做出符合自己职业发展目标的选择。
2. 职业发展管理系统模型尼克尔森认为,职业系统有三个主要要素:
(1)人员系统,包括甄选、培养和激励人力资源;
(2)工作市场系统,包括发展的机会;
(3)管理和信息系统,它可以促进人员、观点和信息的交流。考虑到组织所面临的竞争性环境,尼克尔森认为,将这三个系统联系起来是职业发展管理的关键。他认为,职业发展管理必须通过信息系统,将人员系统和工作通过确保信息的到位,建立和维持公司间人员和工作数据库形式的合作。尼克尔森认为,这样将给组织和个人获得完成职业发展目标的各种知识。他认为,该系统给个人带来的结果包括工作和人员相匹配,给组织带来的结果包括更好的团队工作、使团队充满灵活性和活力。
3. 以团队为基础的职业发展模型许多组织都在朝以团队为导向的结构转化,因此将团队经验用于职业发展管理是可能的。斯安尼(Ciarmi)和伍纳克(Wnuck)于 1997 年指出,在以团队为基础的组织中,职业发展的责任由个人、团队和组织分担。一个职业发展模型能促进个人的成长和保证团队的发展。斯安尼和伍纳克认为,团队职业发展模型的基本特征如下:
(1)团队成员作为角色模范;
(2)团队奖励那些促进团队绩效和成长发展的行为,奖励那些促进个人成长和发展的行为;
(3)团队确定团队和个人的培训机会;
(4)团队集体晋升到组织更高层;
(5)组织评估团队,团队评估个人。该模型规定了团队在不同职业发展阶段的活动。第一阶段,将个人融人团队,包括团队能力和项目管理培训、团队建设、技能和人员风格评估;第二阶段,继续开发团队,包括团队问题解决和绩效监督培训、任务轮换和辅导;第三阶段,使团队更独立和更负责,包括了解组织所用工具的培训、能力潜力评估、领导轮换和让成员组织第一阶段团队活动的可能性。职业发展的团队模型的优点包括生产率的提高、忠诚度的增强、组织灵活性和留住高绩效者。但是,并不是所有团队都能从该方法中受益,斯安尼和伍纳克指出,该模型旨在帮助组织扩展新的市场或建立新的项目。市场系统联系起来。
四、职业发展管理中的角色定位
(一)个人的角色每一个人都对自己的职业负有基本的责任。尽管过去有许多员工感到可以将职业发展的责任交给组织,但当前组织和员工之间契约关系的频繁变化,使得每个人都应该意识到员工个人对自己的职业发展要负起责任。每个个体要改变自己的职业管理态度,从消极被动转变为积极主动。进行有效的职业发展需要何种能力呢?专家们提出了各种观点。霍尔于 1996 年提出将职业发展视为终生学习,认为人们必须学习如何学习,自己获得知识,变得更具适应性。其他一些专家如福克斯(Fox)也于 1996 年提出个人应具备做出决策和接受任务的能力,善于学习和不断开发新的工作技能。琼斯(Jones)和迪菲利皮(DeFillippi)于 1996 年概括了成功人士职业发展所具备的六种技能:
(1)知道是什么——了解职业发展机会、威胁和要求;
(2)知道为什么——了解追求职业的目的、动机和兴趣;
(3)知道在哪里——了解在职业系统中进入、培训、提升的地点和界限;
(4)知道是谁——了解自己可以获得的机会、资源及其支持者;
(5)知道何时——了解职业时间的安排和活动选择;
(6)知道怎样——了解和获得有效完成任务和责任所需的技能和能力。每一种能力都面临一定的任务,如对付不确定性、管理职业活动、建立职业发展通道、控制关系、安排职业时间和促进协作。事实上,琼斯等人认为,与某些人及资源形成一定的关系并在这种关系中工作,是职业管理发展最基本的任务和能力。他们认为,以上六种能力是互相关联的,了解“什么、哪里和何时”有利于形成对职业的初步了解,而知道“为什么、谁、怎样”则为职业发展管理提供了自我认识。
(二)经理的角色
职业发展管理过程给许多经理和主管提供了管理的权利与机会。比如,在职业评估中,主管可以指出有关员工的突出能力和缺点。主管能提供组织内职业发展通道和机会的信息,支持员工的职业发展规划,例如提名员工参加培训、调整员工的日程、允许他们参加培训项目,发挥职业发展过程中的核心反馈源作用。在员工职业发展管理过程中,经理充当以下四种角色:
(1)辅导者——倾听、澄清、探讨和界定员工职业的人;
(2)考评者——评价、澄清绩效标准和工作责任的人;
(3)顾问——指导职业选择、帮助设置目标、作为推荐和提供建议的人;
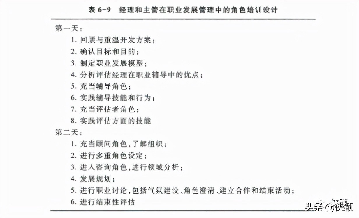
(4)协调者——就行动计划与员工协调,在员工与可得到的人力和资源之间建立联系。前面提到,主管的参与是职业发展过程中取得成功的一个关键因素。表 6-9 展示了一个角色培训提纲,经理和主管可以参考进行训练。

在许多方面,HRD 专业人员在职业发展管理中的角色,与在其他 HRD 活动中的角色相同,即采取一定的措施来帮助组织和员工完成其目标,包括帮助组织与员工完成需求评估、职业设计、方案执行与效果评估等任务。
霍尔 1996 年就 HRD 专业人员如何帮助员工成为自己职业的主人,提出了以下建议:
(1)以承认员工“拥有”其职业为起点;
(2)为员工的开发努力提供信息和支持;
(3)承认职业开发是一个关系协调过程,在这一过程中任职者发挥着协调的作用;
(4)成为职业信息和评估技术专家;
(5)成为职业服务和新职业合同的专业咨询者;
(6)宣传与促进职业规划,而不是制订职业规划;
(7)通过工作中的关系促进与宣传学习;
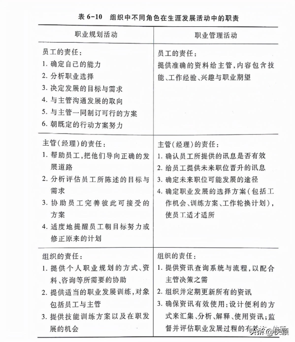
(8)成为组织变革的建议者。关于职业发展管理过程中不同主体的角色定位,有关学者作了较为全面的总结,分析了不同的角色对职业发展规划应负的责任,见表 6-10。

首先,在员工职业规划方面,必须确定个人较有兴趣的工作与期望,并要求其主管或组长讨论个人的工作期望与职业选择。相对地,在职业发展管理方面,员工应提供职业发展过程中的有关资讯给公司或组织。其次,在经理对员工职业规划的责任方面,由于经理的角色是协调个人需求与组织需求的差异,因此,经理的角色偏重于咨询者与指导者。经过工作行为的考核和面谈,经理可以帮助员工描绘自己职业计划的清晰蓝图,并由教育与训练方案来提供所需的知识技能。在职业发展管理活动方面,经理的角色是提供组织内发展的资讯查询系统与可能的机会。最后,组织对员工职业发展规划所应尽的责任,是支持员工与经理对职业规划的努力与尝试,并提供必需的资讯与训练。此外,在职业发展管理的功能方面,则是积极寻找组织和职业发展的相关资讯。
总而言之,职业发展规划不仅对员工个人的前程深有影响,而且对组织的未来亦极为重要。因此,组织应提供适当的职业发展规划方案与发展协调方案,由主管或特别工作组适时对员工个人在工作上提供协助与指导。职业发展规划对个人与组织都是前瞻性的规划,尽管影响变数很多,但是组织如果能根据员工职业发展阶段中的特性,协助员工进行职业发展管理,并建立人力资源资讯系统以便适当地规划人力,进而提升组织整体生产力,对当前企事业与行政组织确实十分有益。
关于职业发展规划的管理,我国学者孙彤提出了以下几点建议:
(1)充分注意职业发展规划正负两方面的效果。职业发展规划具有正负两方面的作用。当员工期望适当时,职业发展规划就能促进员工的上进心,提高工作效率,改善组织效应;反之,如果员工期望过高,例如非要五年内当上总工程师,那么就容易失望与离职,甚至出现组织分裂。
(2)制订职业发展规划要留有余地,执行规划要有灵活性。在职业发展规划目标与实施方案中,要有高、中、低三种标准,执行时根据具体情况与环境,灵活选择与操作。
(3)在进行职业发展规划的过程中,要为所有员工提供平等就老员工的开发方法业与就职的机会。
(4)指导员工既要了解自己又要了解职业与职位。
(5)指导员工把生活提升规划与职业发展规划有机地结合起来。
老员工开发的实践活动
通过对许多大型组织的 HRD 活动调查后,格特里奇(Gutteridge)、莱博维茨(Leibowitz)和肖尔(Shore)将老员工的开发活动形式归成六类:员工自我评估活动、个人咨询或职业讨论、内部劳动市场信息交换、工作匹配系统、组织潜在评估程序和开发项目。
一、自我评估
自我评估活动如自我评估工作手册、职业计划研讨会,强调为员工提供系统的职业鉴别能力和职业偏好的调查方式。自我评估最好作为职业管理程序的第一步,而不是职业管理中的唯一活动。自我评估活动可以由个人、团体单方面或两种方式相结合来完成。有效的自我评估应该达到以下要求:
(1)为自我评估经历设定阶段;
(2)帮助个人探究其价值观、兴趣、技能、情感、个人素质、时间目标和决策风格;
(3)有助于回答诸如“我是谁?”“我的生活和职业要达到什么目的?”“我怎样达成自己的职业目标?”等问题。
(一)自我评估工作手册自我评估工作手册提供了一些信息和一系列实践指导,可以帮助个人发现自己的价值观、能力和偏好。这些手册可以从第三方购买。由第三方设计的自我评估工具的优点是:可以随时买到,由职业开发专家设计。然而,它们不是为特定的组织和职业发展战略设计的,HRD 人员需要开发一些补充材料来弥补这些工具的不足。自我评估工作手册可能会更好地使员工获得了解组织内各种资源的机会。这类手册的内容包括:组织职业发展政策和相关程序说明;组织结构、职业发展通道和工作说明;相关培训、教育和开发课程;员工如何获得更多信息的指南,如组织内掌握资源人物的姓名、地址和电话号码等。工作手册中包含的内容还可以通过计算机网络来发布。比如,美国*队军**就使用了军官微机自我评估系统“军官职业信息和计划系统”(OCIPS);美国大学生测试项目组编制了一个叫 DISCOVER的微机系统,该系统提供了工作手册中类似的职业信息和自我发现练习测评量表。使用自我评估工作手册和微机手段的优点之一是,它们根据员工个人的需要而完成,是一对一的方式。在一个互动团队讨论中提供自我评估信息也是有益的,因为可以分享和交流各自的感悟。此外,职业计划中退休前的研讨会也可达到此自的。
下面详细地列出了使用职业工作手册的优缺点。
优点:
1. 能为自我设立职业计划进程和速度提供一个结构的方法;
2. 可以单独使用或作为其他职业开发方法的补充,可以提高职业研讨会和职业顾问工作的效益和效率;
3. 适合低成本的、大规模地运用于各个不同的组织层级和各个不同的生活或职业阶段;
4. 它是完全秘密的,不会泄露可能是机密的内容;
5. 适合在一段时间内而不是在一个或两个密集场合中进行职业计划;
6. 强调通过自我引入探究和发现的方式进行学习;
7. 没必要进行个人或团队的计划和召集。
缺点:
1. —些个人会没有耐心读完所有材料;
2. 可能是一个人的单独经历,许多人需要团队提供信息,并进行反馈和强化;
3. 工作手册常常过分强调职业计划而牺牲了执行的可能性;
4. 很可能将职业工作手册与其他职业开发程序,如主管职业讨论,结合起来;
5. 职业工作手册通常假定所有职业问题都类似,因此,不能回应特定目标团体如妇女、少数民族成员以及职业中期员工的独特需要;
6. 害怕与其他人主动打交道的个人难以将其学习范围拓展为自我知识以外;7. 需要可观的起始投资。
(二)职业计划研讨会像其他自我评估方法一样,职业计划研讨会提供了一个结构化的程序,被开发者可以在其中发现、分享和讨论自己的优缺点(强项、弱项)、目标和价值观等信息。研讨会可以有一个或更多机会,介绍并强调什么是发展规划和职业发展管理。被开发者通过与促进者及其他参与者的讨论,来检验自我发现阶段所获得的洞察力,识别可能的职业发展方向、发展机会和职业目标的设定等。如果能有效完成自我评估活动,就可以给员工个人提供一个合理的、据以开发自我的职业发展目标和战略的基础。正如本章前面所讲的格林豪斯职业管理模型所揭示的,自我评估和对环境评估是建立有效职业发展目标和战略的重要环节。职业顾问和内部劳动力市场的信息也可为该任务提供有益的信息,达到同样的目的。
二、个人咨询
(一)概念个人咨询指员工和组织代表就职业发展问题进行一对一的讨论。由格特里奇、莱博维茨和肖尔于 1993 年进行的调查显示,组织基本上由人事专员、主管或一线经理作为职业咨询顾问。咨询形式包括从简便的非正式交谈到年度绩效评估讨论和与经理或咨询专业人员的一系列讨论等。咨询可以用于那些继续留任的员工与接近退休、临时解雇和已经解雇的人员。
(二)程序个人咨询可以回答广泛的问题,它要么被单独使用,要么作为其他职业发展管理活动的补充。1980 年,布拉克(Burack)和马泰斯(Mathys)指出,职业咨询程序由下列三个阶段构成:
(1)引导和探究,这个阶段主要是咨询双方建立关系和确立员工的咨询目的;
(2)理解和强调,包括为个人自我评估和职业目标提供支持;
(3)设计方案,此阶段为实施职业发展战略提供支持。
(三)再就业咨询其中的再就业咨询,即外部流动与安置的咨询,特别强调帮助被解雇的员工学会如何寻找适合自己的新组织与新职位,如何向新组织、新职位要求转化。外部咨询在 20 世纪 80 年代至 90 年代较为盛行,特别是当组织面临着一系列特殊事件,如减员、兼并和收购时,外部咨询更为重要。这些咨询特别强调工作搜寻技能、压力管理和职业计划的指导。在所有形式的个人咨询中,外部咨询最有可能由中介机构的顾问来完成,许多咨询公司会提供这种服务。
(四)退休咨询退休前的咨询和研讨会包括帮助员工做好从有工作到无工作转化准备的许多活动。正如前面提到的,退休隐含着个人保障和经济方面的巨大不确定性。因此,退休前的咨询内容包括对财政计划的讨论、社交调整、家庭问题和为休闲活动做好准备等。
(五)咨询顾问的选择与改进个人咨询中一个重要的问题是选择谁作为顾问。一般来说,经理和主管最适合做顾问。他们了解组织,熟悉员工的绩效和实际能力。另外,他们所处的位置也便于为员工提供支持和追踪员工的行为。然而,选择经理和主管作为职业咨询顾问也有缺点。第一,如果他们不接受职业发展问题和咨询技巧的培训,如倾听、质疑和澄清等的训练,就有可能缺乏有效咨询的必要技能。第二,即使经过了咨询技能的培训,一些主管和经理还可能缺乏能力和完成咨询任务的动力。他们将咨询视为一个额外的负担,因为组织不为此支付额外的报酬。此外,有的员工可能不愿与现任经理或主管讨论自己的职业规划,或不愿从非专业人员那里得到有关的建议。
因此,格特里奇认为,如果让经理和主管作为顾问,可以采取下列改进措施:
(1)其在职业发展咨询中的顾问角色必须事先确定;
(2)所有顾问必须接受培训以胜任其角色;
(3)咨询双方应该有机会讨论各自在职业发展咨询方面的顾虑;
(4)顾问的角色应与组织的报酬或奖励制度挂钩,例如,把咨询工作列为经理与主管的职责并进行评估。
三、内部劳动市场信息交换和工作匹配制度
从事职业发展规划的老员工,除了需要准确的自我评估信息以外,还需要准确的环境信息。为了达到这个目的,组织应提供给员工组织内各种工作机会的信息。几个常用的方法是建立工作信息通报制度和职业发展通道以及内部人力资源市场。
(一)工作信息通报工作信息通报又常被称为工作海报,是一个最常见的职业信息交流媒体,是将组织内空缺职位的信息在向外部社会公布之前先让内部员工了解。典型的工作信息通报包括工作说明、工作要求、报酬等级和申请程序以及要填写的表格等。空缺职位的信息要么被贴在公共领域,如在食宿场所附近,要么贴在专门的布告栏中。有兴趣的员工可以申请并被加以考虑。工作信息通报制度被广泛用于各种公共和私人组织中。工作信息通报既是职业信息的来源,也是招聘和甄选的工具,员工能了解到不同岗位对各种技能和能力的具体要求,并作为职业发展规划与管理讨论的基础,以此作为建立职业发展目标和战略的依据。如果实际的招聘工作能够做到公正公平,那么工作信息通报可以使广大员工意识到,他们在组织中努力工作是有前途的,从而能够大大提高士气。然而,如果员工怀疑仅有那些低层或不太好的空缺岗位信息才张贴公布出来,或者如果所列出的职位虽然很好,但是任职要求仅使“内定”的某个候选人成为唯一合适人选,那么工作信息通报也可能带来负面影响。
(二)职业发展通道职业发展通道是一系列的职位晋升链,通常包括员工在不同时间内可以晋升的相关职务的要求。比如,一个高校教师的职业发展通道可能包括临时教师、助教、讲师、副教授、教授、博士生导师、科学院院士等。职业通道展示的是工作变动的可能性,它与工作说明书和工作任职资格说明书结合在一起,可以帮助员工制订职业发展战略与规划。一些组织运用多向职业发展通道,例如上升到更高责任的通道既包括管理的也包括非管理的通道,两者都能得到相对平等的报酬和同样的尊重,这样可以满足缺乏管理技能或缺乏成为经理愿望的员工的发展需要,它比传统的金字塔形结构提供了更多的员工开发的可能性。除了运用职业发展通道和工作信息通报,也可以通过手册和小传单的形式来告知员工内部职业发展的各种机会,了解可以获得的各种资源,例如有哪些培训项目和费用资助项目可以帮助员工自我开发并实施其职业发展战略。
(三)内部人力资源市场对组织老员工开发具有参考价值的是另一类内部 HR 市场,其信息来源是员工素质存量清单。素质存量清单是一个数据库,包含每个员工所具有的知识、技能、品性、教育背景、绩效水平和职业偏好等方面的信息。它通常是组织人力资源信息系统(HRIS)的一部分,HRD 人员可用此信息来识别员工的能力和指出应提高的技能。素质存量清单信息在美国一些组织中通常是通过员工的自愿报告来收集。因此,该方法潜在的不足是员工可能提供不完整、不准确或过时的信息给组织。
老员工开发实践中的问题
一、职业动机开发
职业动机开发是职业发展管理中的主要目标。按照伦敦(London)的观点,职业动机是指人们如何选择其职业、如何看待其职业、在工作中所做出的努力程度和做此工作持续的时间。显然,伦敦在这里把职业动机的一系列特征归为三个层面,即职业意愿与努力、职业理想、职业个性与追求。一个人有何种层面的职业动机取决于其在每一个分类中的位置。比如,一个高职业动机的员工在困难和障碍面前,会继续追逐其职业目标(职业意愿与努力),设计和追逐现实的职业目标(职业理想),并高度投入工作和拼命努力地追逐自己的职业目标(职业个性与追求)。尽管职业动机在一定程度上由个人的生活经验所决定,然而职业活动和实践却能帮助员工开发其职业动机。比如,自我工作手册和个人日记能够用来建立职业理想。因为职业动机能影响员工的职业决策和对职业的投入,组织应适时地提供职业开发活动以促进此类动机的发展,这对组织提高工作效率是十分有益的。职业动机的开发还有助于解决那些由于组织缩小规模和临时解职而失去工作的人所面临的问题。伦敦 1996 年提出,如果解决了职业动机问题,重新安置这些被解职员工的努力就会更有效,这些努力包括政府和社区支持失业员工找到工作、对下岗员工进行再培训、工会与国家共同开发再培训计划项目或培训内部备用劳动力等。伦敦提出了许多建议,包括经理和行政管理人员如何通过职业动机分析成功地安置下岗工人以及组织如何帮助调整或提高老龄员工的职业动机等 HRD 中的问题。
二、职业高原
目前,许多组织的金字塔式结构模式及其扁平化改革,带来了管理岗位的减少,使每个员工的职业发展遇到顶层“天花板”的限制,即员工不能在组织中再“往上走”。另外,职业进展不一定是连续的上升,而是有运动也有静止,这些因素导致了“职业高原”现象的发生。费伦斯(Ferrence)等人于 1977 年将“职业高原”界定为“职业生涯中的一个点,在此点上进行另外的发展或晋升的可能性很小”。关于“职业高原”,有学者认为,它对许多员工来说,是一种外伤性的损害,特别是对那些渴望职业成长的人来说,会产生较大的压力、挫折感、失败感和内疚感。研究结果表明,职业高原对员工的影响是综合的,既有负面影响,又有正面影响。例如,费尔德曼和韦兹(Weitz)等人 1988年研究证明,员工会因此产生快乐和富于生产力。对这种综合的影响至少有两种解释。第一,费尔德曼和韦兹认为,导致高原现象的因素影响了员工对高原的反应。比如,如果因为员工缺乏技能和晋升的能力而导致高原现象,那么他们将可能展示较差的绩效和工作态度。这些研究表明,职业高原比预想的更复杂。这些研究对职业发展管理实践有两点启示:
(1)HRD 专业人员应通过确定员工对职业发展停止的感觉来评估员工是否处于高原期,并试图找出导致职业高原的原因;
(2)根据造成高原期的原因采取解决问题的行为。
三、一线员工与临时性员工的开发
在 HRD 中,人们重视的是对经理人、专业技术人员以及中高层管理人员的开发,对于一线员工、临时性或流动性员工的职业开发需求几乎被忽略。一个重要原因是经理和 HR 专业人员认为这些员工工作时间短,最多是一年期合同工,没有进行职业发展规划设计与培训的必要性。然而,鉴于此类员工人数众多,在组织效率上发挥着主体作用,HRD 专业人员应积极主动地进行一些职业开发活动,使组织更好地运用这些员工的潜力,同时满足他们发展的需要。一些 HRD 专业人员开始注意这个问题。有关调查结果表明:
(1)员工满意度经常来自重复的和非挑战性工作本身。
(2)变化的现状(如一个工种到另一个工种,蓝领到白领)要求重大的个人投资和较大的文化调整。比如,白领比蓝领要求更高的教育水平,跨越“领线”的员工需要得到同事的帮助。
(3)中高层管理人员、专业技术人员、白领员工在职业中比一线员工更易受挫折,因为直线运动的机会更为有限和更难得到。组织内的人力资源开发,不仅是新员工的问题,也是老员工的问题。老员工的开发主要是通过职业发展规划与管理来实现的。值得注意的是,职业发展规划问题在即将退休的员工与临时工中同样存在,做好他们的职业发展规划工作,对于组织来说同样重要。