
来源:体制内生活
深圳市人民政府办公厅面向全国选调公务员公告
根据《中华人民共和国公务员法》及深圳市公务员管理有关规定,深圳市人民政府办公厅面向全国公开选调12名公务员。现将有关事项公告如下:
一、选调名额和职位
主任科员及以下公务员(不含办事员)12名,均安排在厅机关处室工作。
二、选调范围
深圳市内、外各级*党**政机关单位(含中央和省直属机关的驻深单位)在编在职公务员或参照公务员法管理单位工作人员,深圳市执法类、专业技术类公务员须满足转任综合管理类公务员条件。
三、选调条件
符合《公务员法》规定的基本条件,同时须具备下列资格条件:
(一)具有良好的思想政治素质、较强的工作责任感和事业心、较强的文字功底和写作能力;遵纪守法,身体健康。
(二)具有3年以上(含3年)公务员工作经历,且在地市级以上*党**政机关工作3年以上(含3年)的正科级及以下公务员(含试用期,截止时间为2019年4月1日)。
(三)全日制本科生年龄29周岁以下(1989年4月1日以后出生),全日制硕士研究生年龄31周岁以下(1987年4月1日以后出生),全日制博士研究生年龄33周岁以下(1985年4月1日以后出生)。
(四)具有全日制大学本科以上学历及学士以上学位。
(五)历年公务员年度考核为称职及以上等次。
(六)具有下列情形之一的人员不予选调:
1.涉嫌违纪违法正在接受有关机关审查尚未作出结论的;
2.按照有关规定,在任职试用期内及工作未满服务年限的;
3.法律、法规规定的不适宜调动的其他情形;
4.有不符合任职要求的其他情况的。
四、选调程序
(一)报名和资格初审。
1.通过邮政EMS邮寄材料报名(不接受非EMS快递,不接受现场报名)。报名时请提供以下材料:(1)报名登记表(可从深圳政府在线www.sz.gov.cn*载下**);(2)身份证、学历和学位证书、任现职级文件(或任现职级干部任免审批表)复印件;(3)本人起草的综合性文稿或调研文章等文字材料2篇。
2.邮寄地址:广东省深圳市福田区福中三路市民中心C4109室深圳市人民政府办公厅第二秘书处。邮政编码:518035。联系电话:0755-88127073、88128235。传真:88102859。
3.报名时间:自公告发布之日起至2019年4月8日截止,以报名材料邮寄邮戳为准。报名登记表和文字材料可先发电子邮件至hecl@shenzhen.gov.cn。
4.通过资格初审的,我厅择时电话通知考试时间和地点。
(二)考试。我厅按照拟选调人数与笔试人数1:5的比例择优选择60名考生来深圳考试。考试分笔试和面试,根据笔试成绩排名,按照拟选调人数与面试人数1:3的比例选择排名前36名的考生进入面试。按笔试分、面试分各占50%的比例计算考生总成绩。
(三)确定考察对象。根据考生总成绩排名,按照拟选调人数与考察人数1:1的比例确定12名考察对象,同时确定4名递补考察对象。12名考察对象中,如有因故放弃选调资格,或在考察过程中发现考察对象有弄虚作假、不具备选调资格等情形的,对4名递补考察对象依次进行递补考察。若符合职位要求的人选不足12名,将适当调减考察对象名额。
(四)组织考察。我厅组成干部考察组赴考察对象工作单位进行考察。
(五)确定选调人选。根据考察情况,确定12名拟选调人选、工作岗位及其职务。若符合职位要求的人选不足12名,将适当调减最终选调名额。
(六)公示。按规定对拟选调人选进行公示。
(七)办理调动手续。获准选调的,按规定程序办理调动手续。未获选调的,不另行通知。
五、有关说明
(一)被选调人员,如有弄虚作假,取消选调资格。
(二)如有需要,获选调的公务员可按深圳市人才安居政策规定申请人才住房。
(三)深圳市人民政府办公厅拥有本公告的最终解释权。
深圳市人民政府办公厅
2019年3月19日
后台回复“深圳办公厅 ”
直接*载下**获取↓↓↓
《深圳市人民政府办公厅选调公务员报名登记表》
广州市南沙新区产业园区开发建设管理局2019年公开招聘授薪人员公告
广州市南沙新区位于珠江出海口,地处珠江三角洲的地理几何中心,是国家级新区和自由贸易试验区,是粤港澳全面合作示范区,是广东对外开放的门户枢纽,是广州市城市副中心。当前,南沙已落户了120多个世界500强企业投资项目,广汽丰田、东方重机、广船国际等企业在南沙蓬勃发展,腾讯、亚信、云从科技、小马智行等集聚南沙,使南沙成为人工智能产业的新兴地。南沙是宜业宜居宜游的幸福之城,曾获联合国“全球最适宜居住城区奖”金奖,区内湿地公园、天后宫、黄山鲁国家森林公园等景区各具特色;教育卫生配套完善,广州外国语学校、华师二附中、广大附中等名校落户南沙,中山一院、省中医等综合性大型医院先后在南沙建立分院。南沙一直重视人才引进,以建设全国人才管理改革试验区为抓手,加快打造国际化人才特区,出台了《广州南沙新区(自贸片区)集聚人才创新发展的若干措施》,促进各类人才集聚,为人才提供“一站式”全链条服务。
2017年,根据“广州市人民政府令第150号”规定,南沙设立了广州市南沙新区产业园区开发建设管理局(简称产业园管理局),是受南沙开发区管委会、南沙区政府直接领导的法定机构,承担中国(广东)自由贸易试验区广州南沙新区片区6大区块的开发建设、产业发展、招商引资、运营管理等职责,在南沙发展中担负起先行先试、改革创新的重任。目前,产业园管理局正推进投资近200亿元的大岗先进制造业基地区块、万顷沙保税港加工制造业区块的开发建设工作,投资近300亿元的庆盛枢纽区块也将进入建设阶段。此刻,诚邀拥有梦想的您,拥抱南沙,加入产业园管理局,与我们一起燃烧激情、施展才华、激扬人生,共创南沙奇迹。
一、公开招聘的岗位及对象
(一)招聘岗位及人数。
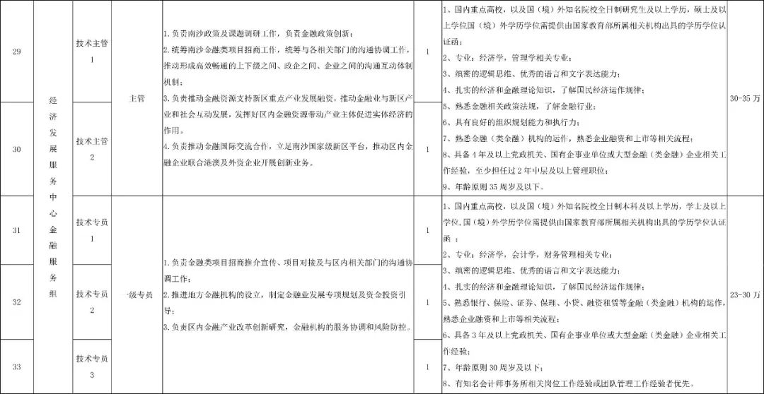
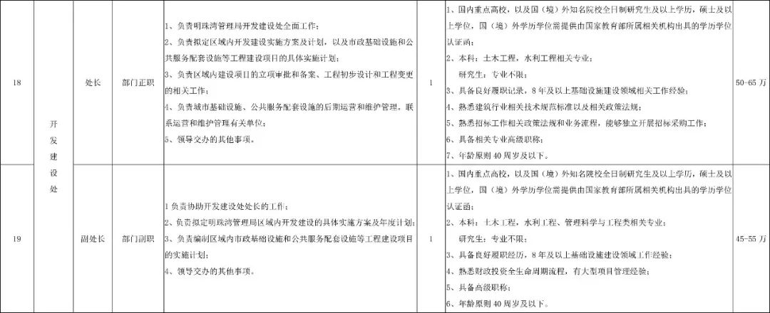
产业园管理局本次面向社会公开招聘59名授薪人员,其中高级管理人员2名,内设机构中层及以下人员33名,下属机构中层及以下人员24名,具体详见《南沙新区产业园区开发建设管理局内设机构公开招聘授薪人员岗位表》(附件1)、《南沙新区产业园区开发建设管理局下属机构公开招聘授薪人员岗位表》(附件2)。
(二)招聘对象。
具备正常履行职责的身体条件和心理素质,符合公开招聘岗位所需资格条件的全日制高等院校2018年应届毕业生(不含暂缓就业毕业生)和社会人员,或具有经教育部所属相关机构认证的国(境)外学历学位认证书的人员(报名时毕业不超过1年的港澳台学习、国外留学归来人员视为应届毕业生,超过1年的视为社会人员)。
招聘对象须符合以下基本条件:
1.拥护中国*产党共**的领导;
2.遵守中华人民共和国宪法和法律;
3.具有良好的品行和职业道德;
4.具备岗位所需的专业学历、资格条件和技能要求;
5.具有良好履行职责的身体条件和符合岗位要求的工作能力;
6.无违纪违法现象;
7.聘用后不构成回避关系(凡与产业园管理局高级管理人员、部门正副职之间有夫妻关系、直系血亲关系、三代以内旁系血亲关系以及近姻亲关系的应聘人员,不得应聘双方直接隶属于同一领导人员的岗位或者有直接上下级领导关系的岗位,也不得应聘其中一方担任领导职务的部门组织、人事、纪检、监察、审计和财务工作等岗位)。
8.法律、法规和规章规定的不宜聘用的其他情况。
二、薪酬待遇
产业园管理局本次招聘授薪人员薪酬区间为18万元至85万元(特别优秀的人才薪酬可面议,突破薪酬区间),享受法定福利(五险二金),统一福利(通讯、交通、餐费补助、健康检查、团体商业保险等)和专项福利(生日、结婚、生育等慰问,节日津贴、培训等)。
三、公开招聘工作程序
本次公开招聘工作按照发布公告、报名、资格审查、考核、体检、考察、研究决定、公示及聘用等环节进行。
(一)发布公告。
面向社会发布公开招聘公告。公告内容包括:招聘岗位及人数、条件,报名方法和需提交的材料,招聘方式等相关事项。
(二)报名。
1.报名时间:2019年3月21日上午10:00时至4月11日下午17:30时。
2.报名方式:本次公开招聘采用网上报名的方式。应聘人员在报名时间内登录全国事业单位招聘网(https://www.qgsydw.com/qgsydw/index.html)进行网上报名,报名需上传身份证件、符合岗位要求的学历学位证件和职称证件扫描件,以及近年来主要工作业绩(成果)材料、其他可佐证本人符合职位需求的证明材料。相关信息同时在广州市南沙区人民政府门户网站政务公开通知公告栏目(http://www.gzns.gov.cn/zwxxgk/tzgg/)公布。
3.注意事项:
(1)每位应聘人员限报一个岗位。应聘广州市南沙新区明珠湾开发建设管理局的,不能同时应聘广州市南沙新区产业园区开发建设管理局。
(2)应聘人员须用二代居民身份证或护照报名,且报名与参加笔试、面试所使用的证件必须一致。网上报名流程一经完成,不得改报。
(3)2018年应届毕业生应在2018年8月31日前取得相应毕业证书、学位证书。港澳台学习、国外留学人员须提供教育部中国留学服务中心境外学历、学位认证函及有关证明材料。
(4)招聘岗位年龄、工作年限要求计算时间截止至2019年3月1日。
(5)应聘人员报名时,请认真核对岗位资格条件,尤其是关于学历学位的要求,请详见附件1附件2《岗位表》末端的说明事项。
(三)资格审查。
资格审查分为资格初审和资格复审两个环节。
1.资格初审:应聘人员登录报名网站,如实填报个人信息,报名成功的,视为通过资格初审环节。
2.资格复审:通过资格初审的应聘人员,携带所需证明材料,详见《南沙新区产业园区开发建设管理局公开招聘授薪人员资格复审资料目录》(附件3)到指定的地点进行现场资格复审。资格复审时间、地点及有关要求在报名网站及广州市南沙区人民政府门户网站政务公开通知公告栏目(http://www.gzns.gov.cn/zwxxgk/tzgg/)上另行公告,请应聘人员及时关注。进入资格复审环节的应聘人员,须按照规定时间和地点参加资格复审。未在规定时间结束前参加资格复审的,视为自动放弃。
笔试开考比例为1:3,若岗位通过资格审查人数达不到该比例的,将减少职位数或取消该岗位招聘。
(四)考核。
1.高级管理岗位应聘人员
高级管理岗位招聘考核采取面试的方式进行,包括初试和复试两个环节。
(1)初试。面试初试采取结构化或半结构化面试的方式进行。面试内容主要考察应聘人员的综合分析能力、计划组织协调能力、语言表达能力、逻辑思维能力、应变能力、自我情绪控制能力,人际交往的意识和技巧,岗位匹配度,求职动机和举止仪表等。
初试总分为100分,合格成绩为60分。
(2)复试。将各岗位初试合格及以上成绩从高到低排序,按岗位招聘人数1:2的比例取成绩高者进入复试环节,复试采取一对一面谈的方式进行,根据面谈情况按照岗位招聘人数1:1的比例,研究决定进入体检环节的人选。若经复试后,发现应聘人员与应聘岗位匹配性不高的,经研究决定,可取消该岗位的招聘。
高级管理岗位应聘人员面试安排将在报名网站另行通知。
2.中层及以下岗位应聘人员
中层及以下岗位应聘人员的招聘考核采取笔试和面试的方式进行,具备正高职称或原985院校或双一流院校(一流大学)毕业的博士研究生不需参加笔试(计入笔试开考人数),直接进入面试环节,其余应聘人员均须参加笔试,应聘人员笔试成绩仅作为进入面试环节的依据,面试共设初试和复试两个环节。
(1)打印准考证:应聘人员在有效期内登录报名网站打印准考证。逾期未打印的,视为自动放弃考试。打印时间:2019年4月18日至2019年4月20日。
(2)笔试:笔试采取固定考场闭卷限时的考试方式,主要测试应聘人员的岗位胜任力,笔试成绩总分为100分,合格成绩为60分,成绩合格的才有资格进入面试环节。
笔试时间和地点以准考证为准,应聘人员凭准考证及身份证或护照原件参加考试。笔试成绩查询时间另行通知。
(3)面试:
①初试。将各岗位笔试合格及以上成绩从高到低排序,按岗位招聘人数不低于1:5的比例取成绩高者进入面试初试。如达不到规定比例,按照实际通过笔试的人数进入初试。
面试初试采取结构化或半结构化面试的方式进行。面试内容主要考察应聘人员的综合分析能力、计划组织协调能力、语言表达能力、逻辑思维能力、应变能力、自我情绪控制能力,人际交往的意识和技巧,岗位匹配度,求职动机和举止仪表等。
初试总分为100分,合格成绩为60分。
②复试。将各岗位初试合格及以上成绩从高到低排序,按岗位招聘人数1:2的比例取成绩高者进入复试环节。如达不到规定比例,按照实际通过初试的人数进入复试。
面试复试采取一对一面谈的方式进行,根据复试情况按照岗位招聘人数1:1的比例,研究决定进入体检环节的人选。若经复试后,发现应聘人员与应聘岗位匹配性不高的,经研究决定,可取消该岗位的招聘。
(五)体检。
统一安排体检,体检医院建议复检的应聘人员,自通知复检之日起7个工作日内不能得出合格结论的,取消聘用资格。
(六)考察。
针对政治思想、道德品质、能力素质、遵纪守法等方面对进入考察环节的人员进行全面考察。
(七)研究决定。
应聘人选按程序上报研究决定,如经研究认为无合适人选的,该招聘职位可以空缺。
(八)公示及聘用。
拟聘用人员名单在报名网站进行公示,公示时间为7个工作日。经公示无异议的,按相关规定办理聘任手续。
在整个招聘过程中,对因应聘人员个人原因导致岗位出现空缺的,可视情况研究决定是否进行递补。
四、注意事项
(一)对应聘人员的资格审查贯穿公开招聘工作全过程,在招聘的任何阶段及试用期间发现应聘人员与岗位条件不符或弄虚作假的,一律取消聘用资格,并记入应聘人员本人诚信档案。
(二)产业园管理局授薪人员不享有机关事业单位编制身份,授薪人员按照《中华人民共和国劳动合同法》规定签订劳动合同。
(三)应聘人员报名成功的,视为熟知并遵守本公告的有关规定及要求,若有违反的,取消应聘资格。
(四)本次公开招聘不举办、也不委托任何机构举办辅导培训班,也不指定任何参考用书和资料。社会上任何以本次招聘命题组、专门培训机构等名义举办的辅导班或发行的出版物、参考资料、上网卡等,均与本次招聘无关。
(五)本次公开招聘工作由产业园管理局负责解释。
五、联系方式
技术咨询: 400-838-9296
业务咨询: 020-39053228 ,cyyglj@163.com
广州市南沙新区产业园区开发建设管理局

后台回复“南沙产业园 ”
直接*载下**获取↓↓↓
《南沙新区产业园区开发建设管理局内设机构公开招聘授薪人员岗位表》
《南沙新区产业园区开发建设管理局下属机构公开招聘授薪人员岗位表》
《南沙新区产业园区开发建设管理局公开招聘授薪人员资格复审资料目录》
《国内重点高校及国(境)外知名院校名录》
广州市南沙新区明珠湾开发建设管理局2019年公开招聘授薪人员公告
广州市南沙新区位于珠江出海口,地处珠江三角洲的地理几何中心,是国家级新区和自由贸易试验区,是粤港澳全面合作示范区,是广东对外开放的门户枢纽,是广州市城市副中心。明珠湾区作为南沙新区的核心功能区,聚焦“国际航运中心、国际新型贸易中心、国际创新金融中心、国际化科技产业创新中心”四个中心核心功能,发展总部经济、金融服务、科技创新产业,规划建设成为具有世界先进水平的中央商务区,发展粤港澳全面合作服务功能和城市综合服务功能,打造高水平对外开放门户枢纽的核心功能区和广州城市副中心的引导示范区。
当前,南沙已落户了120多个世界500强企业投资项目,广汽丰田、东方重机、广船国际等企业在南沙蓬勃发展,腾讯、亚信、云从科技、小马智行等集聚南沙,使南沙成为人工智能产业的新兴地。南沙是宜业宜居宜游的幸福之城,曾获联合国“全球最适宜居住城区奖”金奖,区内湿地公园、天后宫、黄山鲁国家森林公园等景区各具特色;教育卫生配套完善,广州外国语学校、华师二附中、广大附中等名校落户南沙,中山一院、省中医等综合性大型医院先后在南沙建立分院。南沙一直重视人才引进,以建设全国人才管理改革试验区为抓手,加快打造国际化人才特区,出台了《广州南沙新区(自贸片区)集聚人才创新发展的若干措施》,促进各类人才集聚,为人才提供“一站式”全链条服务。
根据《广州市南沙新区明珠湾开发建设管理局设立和运行规定》(广州市人民政府令第151号)规定,广州市南沙新区明珠湾开发建设管理局(以下简称“明珠湾管理局”)在南沙开发区管委会、南沙区人民政府的领导下,承担明珠湾起步区开发建设、招商引资、运营管理、产业发展职责。为建设一支科学合理、精简高效的人才队伍,稳步快速推进明珠湾起步区的相关工作,明珠湾管理局现面向全国高薪招纳英才。公告如下:
一、公开招聘的岗位及对象
(一)招聘岗位及人数。
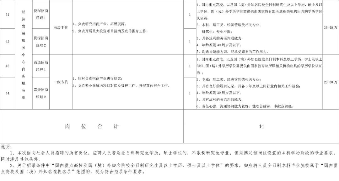
明珠湾管理局本次面向社会公开招聘44名授薪人员,其中副局长1名、总会计师1名、部门正职5名、部门副职5名、高级主管6名、主管8名、一级专员11名、二级专员7名。具体详见《广州市南沙新区明珠湾开发建设管理局2019年公开招聘受薪人员岗位及需求一览表》(附件1)。
(二)招聘对象。
具备正常履行职责的身体条件和心理素质,符合公开招聘岗位所需资格条件的社会人员。
招聘对象须符合以下基本条件:
1.拥护中国*产党共**的领导;
2.遵守中华人民共和国宪法和法律;
3.具有良好的品行和职业道德;
4.具备岗位所需的专业学历、资格条件和技能要求;
5.具有良好履行职责的身体条件和符合岗位要求的工作能力;
6.无违纪违法现象;
7.聘用后不构成回避关系(凡与明珠湾管理局高级管理人员、部门正副职之间有夫妻关系、直系血亲关系、三代以内旁系血亲关系以及近姻亲关系的应聘人员,不得应聘双方直接隶属于同一领导人员的岗位或者有直接上下级领导关系的岗位,也不得应聘其中一方担任领导职务的部门组织、人事、纪检、监察、审计和财务工作等岗位)。
8.法律、法规和规章规定的不宜聘用的其他情况。
二、薪酬待遇
明珠湾管理局本次招聘授薪人员薪酬区间为18万元至85万元(特别优秀的人才薪酬可面议,突破薪酬区间),享受法定福利(五险二金),统一福利(通讯、交通、餐费补助、健康检查、团体商业保险等)和专项福利(生日、结婚、生育等慰问,节日津贴、培训等)。
三、公开招聘工作程序
本次公开招聘工作按照发布公告、报名、资格审查、考核、体检、考察、研究决定、公示及聘用等环节进行。
(一)发布公告。
面向社会发布公开招聘公告。公告内容包括:招聘岗位及人数、条件,报名方法和需提交的材料,招聘方式等相关事项。
(二)报名。
1.报名时间:2019年3月21日上午10:00至4月15日下午17:30。
2.报名方式:本次招聘采用网上报名的方式。应聘人员在报名时间内登录全国事业单位招聘网(https://www.qgsydw.com)进行网上报名,报名需上传身份证件、符合岗位要求的学历学位证件和职称证件扫描件,以及近年来主要工作业绩(成果)材料、其他可佐证本人符合职位需求的证明材料。报名完成后,系统显示“待审核”, 审核通过会以邮件或电话的形式通知,并可登录报名网站查询审核情况,显示“审核已通过”即为报名成功。相关信息同时在广州市南沙区人民政府门户网站政务公开通知公告栏目(http://www.gzns.gov.cn/zwxxgk/tzgg/)公布。
3.注意事项
(1)每位应聘人员限报一个岗位。应聘广州市南沙新区明珠湾开发建设管理局的,不能同时应聘广州市南沙新区产业园区开发建设管理局。
(2)应聘人员须用二代居民身份证或护照报名,且报名与参加笔试、面试所使用的证件必须一致。报名流程一经完成,不得改报。
(3)招聘岗位年龄、工作年限要求计算时间截止至2019年3月1日。
(4)应聘人员报名时,请认真核对岗位资格条件,特别是关于学历学位的要求,请详见《广州市南沙新区明珠湾开发建设管理局2019年公开招聘授薪人员岗位及需求一览表》最后的说明事项。
(三)资格审查。
(1)由明珠湾管理局按照招聘条件进行资格审查。报考人员须对报名材料的真实性负责。凡提供虚假材料的,一经查实,取消报考资格或录用资格,并记录在案。
(2)笔试开考比例为1:3,若岗位通过资格审查人数达不到该比例的,将减少职位数或取消该岗位招聘。
(四)考核。
1.高级管理岗位应聘人员
高级管理岗位招聘考核采取面试的方式进行,包括初试和复试两个环节。
(1)初试。面试初试采取结构化或半结构化面试的方式进行。面试内容主要考察应聘人员的综合分析能力、计划组织协调能力、语言表达能力、逻辑思维能力、应变能力、自我情绪控制能力,人际交往的意识和技巧,岗位匹配度,求职动机和举止仪表等。
初试总分为100分,合格成绩为60分。
(2)复试。将各岗位初试合格及以上成绩从高到低排序,按岗位招聘人数1:2的比例取成绩高者进入复试环节,复试采取一对一面谈的方式进行,根据面谈情况按照岗位招聘人数1:1的比例,研究决定进入体检环节的人选。若经复试后,发现应聘人员与应聘岗位匹配性不高的,经研究决定,可取消该岗位的招聘。
高级管理岗位应聘人员面试安排将在报名网站另行通知。
2.中层及以下岗位应聘人员
中层及以下岗位应聘人员的招聘考核采取笔试和面试的方式进行,具备正高职称或原985院校及双一流院校(一流大学)毕业的博士研究生不需参加笔试(计入笔试开考人数),直接进入面试初试环节,其余应聘人员均须参加笔试,应聘人员笔试成绩仅作为进入面试环节的依据,面试共设初试和复试两个环节。
(1)打印准考证:审核通过的应聘人员在2019年4月18日至2019年4月20日登录报名网站打印准考证。逾期未打印的,视为自动放弃考试。
(2)笔试:笔试采取固定考场闭卷限时的考试方式,主要测试应聘人员的岗位胜任力。笔试成绩总分为100分,合格成绩为60分,成绩合格的才有资格进入面试环节。
笔试时间和地点以准考证为准,应聘人员凭准考证及身份证或护照原件参加考试。笔试成绩查询时间另行通知。
(3)面试:
①初试。将各岗位笔试合格及以上成绩从高到低排序,按岗位招聘人数1:5的比例取成绩高者进入面试初试。如达不到规定比例,按照实际通过笔试的人数进入初试。
面试初试采取半结构化面试与专业面试相结合的方式进行。面试内容主要考察应聘人员的综合分析能力、计划组织协调能力、语言表达能力、逻辑思维能力、应变能力、自我情绪控制能力,人际交往的意识和技巧,岗位匹配度,求职动机和举止仪表等。
初试总分为100分,合格成绩为60分。
②复试。将各岗位初试合格及以上成绩从高到低排序,按岗位招聘人数1:2的比例取成绩高者进入复试环节。如达不到规定比例,按照实际通过初试的人数进入复试。
面试复试采取一对一面谈的方式进行,根据复试情况按照岗位招聘人数1:1的比例,研究决定进入考察环节的人选。若经复试后,发现应聘人员与应聘岗位匹配性不高的,经研究决定,可取消该岗位的招聘。
(五)体检。
统一安排体检,体检医院建议复检的应聘人员,自通知复检之日起7个工作日内不能得出合格结论的,取消聘用资格。
(六)考察及背景调查。
针对政治思想、政治立场、道德品质、遵纪守法等方面对进入考察环节的人员进行全面考察。同时将由第三方机构对应聘人员开展尽职调查和背景调查,核实个人的重点能力特征和相关重要信息。
(七)研究决定。
应聘人选按程序上报研究决定,如经研究决定认为无合适人选的,该招聘岗位可以空缺。
(八)公示及聘用。
拟聘用人员名单在报名网站进行公示,公示时间为7个工作日。经公示无异议的,按相关规定办理聘任手续。
在整个招聘过程中,对因应聘人员个人原因导致岗位出现空缺的,可视情况研究决定是否进行递补。
四、注意事项
(一)对应聘人员的资格审查贯穿公开招聘工作全过程,在招聘的任何阶段及试用期间发现应聘人员与岗位条件不符或弄虚作假的,一律取消聘用资格,并记入应聘人员本人诚信档案。
(二)明珠湾管理局授薪人员不享有机关事业单位编制身份,授薪人员按照《中华人民共和国劳动合同法》规定签订劳动合同。
(三)应聘人员报名成功的,视为熟知并遵守本公告的有关规定及要求,若有违反的,取消应聘资格。
(四)本次公开招聘不举办、也不委托任何机构举办辅导培训班,也不指定任何参考用书和资料。社会上任何以本次招聘命题组、专门培训机构等名义举办的辅导班、辅导网站或发行的出版物、参考资料、上网卡等,均与本次招聘无关。
(五)本次公开招聘工作由明珠湾管理局负责解释。
五、联系方式
1.电子邮箱:gz_nsmzw@163.com。
2.联系电话:020-39078383。
广州市南沙新区明珠湾开发建设管理局
