蝴蝶斑为啥长你脸上?
上一期发了有关*褐斑黄**的病因,很多患友非常关心*褐斑黄**的治疗,总是想早点去除它。其实生活中三四十岁的女性很多在经历结婚生育之后,家庭和工作都面临着双重压力,脸上往往不经意间就出现了*褐斑黄**,变成了黄脸婆,只是每个人的轻重程度不一而已。严重的*褐斑黄**非常影响颜值,直接影响女人的情绪。很多患友为此非常焦虑,于是到处就医,频繁进出美容机构。然而*褐斑黄**是个经不起折腾的毛病,过度的治疗和护理反而会使色斑加重。所以石医生一定要做些科普,让患友们了解这个疾病,科学治疗和护理,才能去除和淡化*褐斑黄**,减少复发。
*褐斑黄**是一种常见的获得性色素沉着性皮肤病,在女性中的发病率比较高,少数男性也受其困扰。*褐斑黄**的发病机理复杂,真正的发病原因至今尚不明确,它的治疗也是需要鸡尾酒疗法(综合治疗),才能达到比较理想的效果。

01口服药物治疗
*褐斑黄**的西药用药
西药中目前主要的治疗药物是维生素类、氨甲环酸、谷胱甘肽等。
维生素C能阻止多巴氧化而抑制黑素合成,有较强的抗脂质过氧化作用,与维生素E两者联用疗效更强。
谷胱甘肽是由谷氨酸、半胱氨酸和甘氨酸结合而成,可结合铜离子,抑制铜离子依赖性酪氨酸酶的活性,减少黑素生成。谷胱甘肽还是一种重要的抗氧化剂,能清除体内氧自由基。
氨甲环酸可竞争性结合酪氨酸酶的底物(酪氨酸)结合位点,从而抑制黑素生成。有些患者会拿着说明书来问石医生,这药物说明书上写着止血功效,没有提到可以治疗*褐斑黄**治疗啊。其实氨甲环酸用于*褐斑黄**的治疗已经有30余年历史,最早公布于医学界的是1979年的一位日本医生,他在治疗患有内科疾病的成年女性时意外发现有些合并患有*褐斑黄**的患者色斑减轻了!于是做了大量病例的研究,发现这并不是偶然,氨甲环酸确实可以抑制一些细胞因子对黑色素细胞的刺激,从而有效地治疗*褐斑黄**。但是是药都有副作用,氨甲环酸最常见的副作用:一是胃肠道反应,包括恶心反胃、腹泻、腹痛等(发生率在1~5.4%),如果发生这个情况,可以选择在餐后半小时服用;另外是约8.1%的人出现暂时性的月经量减少,那么在月经期间停止服用,多数人都可自行恢复。

另外需要注意下列人群不适合用氨甲环酸治疗:有血栓史的患者(脑血栓、心肌梗塞、血栓静脉炎等)、有消耗性凝血障碍的患者(与肝素等并用)以及部分类型的*褐斑黄**,用氨甲环酸效果不佳。不是每个*褐斑黄**患者都需要用氨甲环酸来治疗,氨甲环酸也只能解决其中的一部分问题,目前针对*褐斑黄**的治疗最佳的方案还是个性化的、多种方法结合的鸡尾酒疗法,这样才会获得更多更快的改善。
对于伴有炎症反应的*褐斑黄**,还可选用复方甘草酸苷、羟氯喹抗炎,减轻炎症后色素沉着。
*褐斑黄**的中药用药
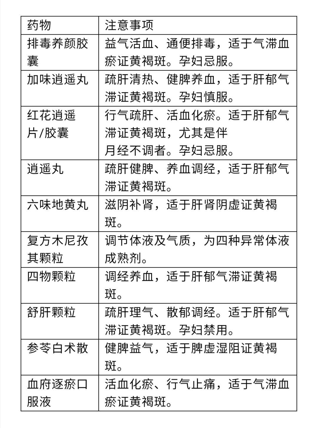
中医认为*褐斑黄**是由气机不畅、腠理受风、肝脾肾功能失调、忧思抑郁所致,对应中药的选用需辨病与辨证相结合。辨证可分为肝郁气滞证、气滞血瘀证、脾虚湿阻证、肝肾阴虚证四型。根据无瘀不成斑、有斑必有瘀、治斑不离血、久病必瘀、活血化瘀法贯穿始终,治疗疗程较长,一般在3至6个月以上。常用的治疗*褐斑黄**的中成药如下:

02外用药物治疗
氢醌:通过抑制酪氨酸转化酶氧化作用和抑制其他的黑色素细胞代谢过程而产生皮肤褪色。但有的外涂后可引起皮肤刺激,出现潮红脱屑。对于敏感肌请在医生指导下使用。注意避光使用,白天注意防晒。连续使用时间不超过2个月。
壬二酸:常用浓度15%-20%,能够作用于功能亢进的黑素细胞的酪氨酸酶,抑制线粒体氧化还原酶和DNA合成,产生细胞毒性效应并抑制其增殖,同时能够抑制活性氧,减少炎症过程中的氧化反应,起到抗炎、抗菌及去色素的作用。推荐用于对氢醌治疗不耐受及需要长期用药的患者,常见的不良反应为局部轻度刺激、红斑、脱屑及灼热感。
维A酸:可调节黑素生成与转运,同时能使含黑素颗粒的角质形成细胞更新加速促使黑素的快速丢失。易出现皮肤刺激反应,如红斑、脱屑、炎症后色素沉着等,一般建议采用联合疗法效果更好些。国际推荐的联合疗法是4%氢醌、0.01%氟轻松及0.05%维A酸混合制剂。
丝白祛斑软膏:可活血化瘀,祛风消斑,适用于肌肤失养所致的*褐斑黄**。
03化学剥脱
果酸是目前使用较多的一种化学剥脱剂,可使皮肤加速更新,在10%浓度时可降低表皮黏合力,20%~50%时可致表皮松解、剥脱,加速黑色素通路的消除。可用于治疗难治性表皮性*褐斑黄**,并可促进其他外用药的渗透。临床常见不良反应包括:红斑、脱屑、水肿及刺痛感等,需注意肤色较深的患者易出现*褐斑黄**加重或炎症后色素沉着。

04光电治疗
近年来,运用激光与 IPL 治疗*褐斑黄**取得了很大进展,但因为*褐斑黄**复杂的发病机理,它对不同类型激光或光子的治疗反应不一,光电治疗仍不是首选治疗手段。而且*褐斑黄**治疗的激光和光子在治疗参数上与一般祛斑是截然不同的,一定要找有经验的医生治疗,否则可能会适得其反。无论采用何种设备,大量患者(约50%)在接受激光或光疗治疗3-6个月会有一定程度的复发。治疗后长期药物维持治疗十分必要,而且要注意严格防晒。其可减缓*褐斑黄**复发,使在治疗后色素沉着或出现妊高征风险最小化。光电治疗是治疗顽固性*褐斑黄**的替代疗法,目前仍存在术后易复发、可能出现炎症后色素沉着和需要多次治疗等问题。

05其他
除了激光,光子,果酸等医学美容项目,使用纳晶微针导入氨甲环酸、维生素C及其衍生物对*褐斑黄**也有不错的疗效,纳晶微针可打开表皮通道,使得药物的透皮吸收增加,从而增强临床疗效。
*褐斑黄**的皮肤,通常有干燥、缺水、屏障功能受损的特点.日常保养上还可根据患者不同的肤质选择有美白去斑和修复皮肤屏障功能的医学类护肤品,辅助治疗*褐斑黄**,改善皮肤肤质及肤色。患友如有皮肤屏障功能受损,可在皮肤科医师指导下接受相关治疗。
除了上面这些治疗方法,还有一个需要重点告知患友们的,那就是日常护理,治疗固然重要,但是预防*褐斑黄**的复发同样重要。请关注下一期内容。
#健康科普挑战赛# #皮肤健康科普# #头条健康#