——*管双**齐下:组织架构优化+员工能力提升"
新上任的汪总发现公司存在管控力度弱、职责不清、职能执行不足等问题,阻碍了公司优势的发挥,因此决定对组织架构进行重新设计,但是,考虑到内部人力资源管理人才缺乏,而且组织架构的调整会涉及到复杂的人事变动和利益调整,公司决定聘请人力资源专家——华恒智信进行指导。我们一起来看看华恒智信提供的解决方案。
【客户评价】
怎样有效发挥公司现有的资源优势,是我一直很困惑的问题。华恒智信专家团队提出的组织结构优化与员工能力提升*管双**齐下的解决方案,为我们的改革指明了方向。非常感谢华恒智信专家们倾心的指导与帮助,期待与您的长期合作。
——Q开发投资有限公司汪总经理
【客户行业】: 投资公司
【问题类型】 :组织结构与人力资源开发
【客户背景】
Q开发投资有限公司是经市人民政府批准,于2001年4月设立的市直属综合性投资公司。主要承担政府重大建设项目的投融资;接受政府授权持有并运作国有股权;自主开展资本运营,促进资产跨地区、跨行业、跨部门、跨所有制的流动和重组。公司成立以来,以建立完善的法人治理结构、科学的运作机制、一流的员工队伍为目标,初步构筑了以专家咨询评审制、投资退出机制、激励约束机制、风险防范机制为主要内容的经营管理机制。
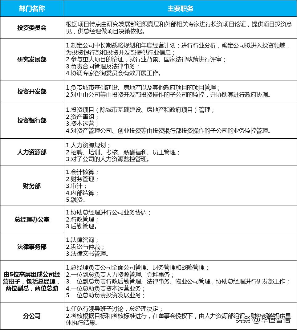
Q开发投资有限公司采用集团公司的组织形式,各个部室可以划分为职能部门、投资研发及资本运营部门,以及专家委员会三类,职能部门包括总经办、人力资源部和财务部,投资研发及资本运营部门包括研究发展部、资本运营部和投资开发部,专家委员会包括项目专家组和专家咨询委员会。Q开发投资有限公司的组织构架如下图所示:

目前,Q公司的一把手被调离,新任的汪总进入公司后并没有马上进行大刀阔斧的改革,而选择了“深潜”的管理方式,深入的基层详细了解了公司当前的组织构架、内部管理、人力资源及财务状况等。他发现,公司在资产运营模式及人员配备方面具有很大的政府背景和地方优势,但是就目前而言,企业的组织构架及管理模式存在着一些问题,使得其政府背景和地方优势难以发挥,甚至变成了公司治理中的劣势。
【现状问题分析】
根据公司情况的分析,汪总决定从内部管理抓起,首先对公司的组织构架进行重新设计和调整。考虑到公司内部人力资源管理人才缺乏,而组织构架的调整涉及到复杂的人事变动和利益调整,公司决定聘请专业的人力资源顾问来指导进行。2002年初,公司聘请华恒智信咨询顾问进行该项目的咨询,对公司内部管理存在的问题进行了初步的分析。
一、 组织构架的问题

1.集团公司对下属子公司管理力度较弱 Q开发投资公司采用集团公司的组织形式,实际运行中开发投资公司对下属公司监控管理,依靠子公司总经理的特定角色实现,因此集团总公司各职能部门对下属子公司管理力度较弱。
2.公司大多数部门实际执行职能和规划职能差距甚大 人力资源部门仍然停留在人事管理层面,离现代人力资源管理还有一定差距;研究发展部门的项目论证职能模糊、经营管理改善职能未充分执行;财务融资部则主要执行会计核算和部分的财务分析执行,审计、融资、下属公司财务监控职能都未充分执行。
3.项目专家组和专家咨询委员会、投资开发部与资本营运部职责模糊,界线不清
Q开发投资公司的专家委员会由两个临时的部门构成——项目专家组和专家咨询委员会,两个临时组织的职责范围模糊、界限不清,经常会造成两个部门工作相互重叠的现象。两个业务部门,投资开发部和资本运营部在规划初期界线不明确,造成争夺项目资源的潜在可能,通过实际工作磨合,已初步划分明确。
4.总公司资本运营部管理职能弱化 运营部资本部和资产管理公司合署办公,资本运营部仅仅承担某一个
项目组的职责,总公司资本运营部的管理职能弱化。
二、 人力资源管理与开发的问题——部门人员配备不足,部分人员专业素质与承担职能不匹配
负责公司主要业务的投资与资本运营的部门一共有27名,其中有12人是公司从外部招聘的高级投融资人才,其他一半以上的关键岗位都是由那些掌握政府背景和关系的人员构成的,这些“关系户”的业务专业能力仍然有待提高。总体而言,该公司核心关键岗位缺乏人才的问题已经严重的制约公司的战略发展。
另外,由于该公司在人才引入机制不健全,外部优秀人才的进入壁垒过高,造成该公司缺乏人才的现象难以解决,公司现有的专业人才和中高层管理人才无法满足公司的长远发展的需求。
【华恒智信解决方案】
华恒智信专家在对Q开发投资公司内部管理进行认真分析与研究后认为,影响该公司业绩不佳的主要原因是该公司组织构架不合理,但是再完美的组织构架、再优越的地方政府资源背景,如果没有优秀的人才去很好的运作与管理,这些优势也只能荡然无存。该公司只有从人力资源管理与开发的根源入手,建立良好的人才引进机制和内部人才与淘汰机制,才能够不断吸引优秀的人才,壮大公司核心专业人才队伍和中高层管理团队。
因此,华恒智信专家首先为该公司的组织构架设计了改革方案,同时对该公司关键专业人才岗和中高层管理岗位进行了梳理与分析,提出了“组织架构设计+关键岗位人才开发与管理”*管双**齐下的解决方案:
一、 组织设计方案说明

首先,强化集团公司管理模式,明确通过业务、人力资源、财务进行对下属公司的管理。例如:资产管理公司和创业投资业务管理由投资银行部执行;中山置业业务管理由投资开发部执行;中辉物业业务管理由总经理办公室执行;四个子公司高层人员的人事任免和奖惩考核通过人力资源部进行监控管理;财务部通过建立内部结算中心,执行内部审计,对子公司从财务角度进行监控管理。
其次,明确各个部门的权责。

此方案为改良方案,组织结构和岗位变动不大,改革风险比较小;充分体现集团公司中总公司职能,通过组织管理而非人事管理对总公司进行监控管理,为将来公司扩张奠定基础;是对过去部门职责完善的结果。
二、 人力资源管理与开发方案
组织构架设计完成后,Q开发投资公司将原有的人员安置到位后,我们发现仍然有两项人力资源管理与开发的工作必须进行:
1、 为新岗位设计岗位职责
由于构架调整和流程的改变,需要对过去岗位的岗位要求进行重新修订,因为随着部门职责的变化使调整后的新的岗位要求都起了变化,有的甚至是根本性的改变。由于许多人员是到新的岗位工作,或者增加了新的工作职能,所以有必要让他们接受相关岗位技能和适应性的选拔、考核与培训。
2、 制定核心关键岗位的晋升淘汰机制

由于公司原来就存在人岗不匹配、核心关键岗位人员胜任力不足的问题,趁着组织构架变革的机会,为核心关键岗位构建胜任素质模型,并在公司内建立科学的岗位晋升淘汰机制与人才引进机制,通过外部招聘与内部竞聘等方式,促进关键核心岗位的人员优化配置。
【华恒智信总结】
企业组织构架的变革不是一蹴而就的事情,组织构架方案设计本身就是一个系统性的工程,调研、设计、试运行及调整,再到最终的落地,是组织构架方案一步步完善的过程。从另外一个方面而言,组织构架方案的真正落实还应该与企业其他的制度、体系相结合。在本案例中,Q公司特殊的公司背景及人员构成情况注定了组织构架设计方案落地的难度,所以华恒智信顾问专家在完成组织构架设计方案后,又结合该公司人力资源管理现状,提出了与组织构架相适应的人力资源管理与开发的进一步改革方案。否则,组织构架方案设计的再完美、公司资源优势再明显,没有优秀的管理人员和核心技术人员,这些优势也只能是客观存在而毫不起作用的摆设而已。
因而,组织构架设计要有预见性,要兼顾短期目标与不远的将来目标。例如,随着组织构架的变革,与之相应的人员配备需求也发生变化,所以公司应该对不远的战略目标所需的人员有所预期,尤其要对企业的关键核心人才——建立长远的人才储备与开发计划,不要等到组织构架变革后,需要扩充优秀人才的时候又捉襟见肘了。