
壮 丽 70 年
“十一”七天黄金周
七天欢乐不重样
山青水秀满城飞花的昆明
为您准备好了一份黄金周的大礼
请注意查收哦~~!!
01

二十一条精品路线
享受定制假期
十一期间,我们为您定制了二十一条精品旅游路线,360度全方位深度玩遍昆明,快来看看吧!
自然风光之旅
路线 一 :
昆明世博园-金殿名胜区-云南野生动物园-黑龙潭公园-昆明植物园
路线二:
大观公园-西山风景名胜区-云南民族村-海东湿地公园-捞渔河湿地公园-古滇精品湿地公园
路线三:
石林风景区-九乡风景区-阳宗海风景区-轿子山-东川红土地

历史文化之旅
路线一:金马碧鸡坊-昆明老街-翠湖-洗马河-云南陆军讲武堂-大观公园-西山名胜风景区
路线二:金殿名胜区-黑龙潭公园-官渡古镇(云子博物馆、乌铜走银博物馆、饵块传习馆)-云南省博物馆-古滇历史文化名城-晋宁古城

赏花之旅
路线一:斗南花市-捞渔河湿地公园大丽菊-安宁后甸万寿菊花海-阳宗海度假区紫柳花-乃古石林格桑花
路线二:大观楼菊花展-昙华寺菊花展-昆明动物园菊花展-金殿公园赏菊

摄影天堂之旅
路线一:石林风景区-宜良马蹄河彩色稻田-轿子山-东川红土地
路线二:云南大学银杏-植物园枫叶-捞渔河中山杉-滇池-西山日落

民族风情之旅
官渡古镇(民俗博物馆、古渡梨园、古滇发祥地)-云南民族村-《云南印象》-石林风景区-石林糯黑村

昆明研学之旅
翠湖-云南陆军讲武堂-云南大学-国立西南联合大学旧址-官渡古镇(云子博物馆、民俗博物馆、乌铜走银博物馆、饵块传习馆)-云南省博物馆

红色革命之旅
翠湖-云南陆军讲武堂-洗马河-云南大学-国立西南联合大学旧址-昆明飞虎队纪念馆-*共中**云南地下*党**建*党**旧址-*德朱**故居-红军长征柯渡纪念馆-金沙江树桔红军渡口-石龙坝水电博物馆

昆明“网红打卡”之旅
斗南花市-大渔公园-宜良麦地冲彩色稻田-宜良马蹄湾彩色稻田-寻甸凤龙湾景区-公园1903-七彩云南·欢乐世界-呈贡万溪冲梨园

康养温泉之旅
古滇温泉-阳宗海柏联温泉SPA-华侨城温泉水公园-安宁温泉小镇-昆明海丽宾雅度假酒店-永春泉浴场酒店-滇池春天温泉酒店

农家乐之旅
西山猫猫箐-团结乡草场-石林万家欢庄园-安宁牧羊湖-一丘田农家乐-晨农生态园-王家小院-西翥振峰庄园

体育赛事之旅
第十四届中国·东川泥石流(国际)摩托车越野耐力赛-第 16 届中国东川泥石流( 国际 )汽车越野赛暨 2019 中国汽车越野锦标赛东川站

十大夜游街区
金马碧鸡坊步行街-南强街巷-南屏街-昆明老街-东西寺塔步行街-文林街-文化巷-圆西路-官渡古镇-斗南花市

十大夜游公园
盘龙江(圆通大桥-南太桥段)-翠湖公园-海埂大坝-大观公园-云南民族村-洛龙公园-瀑布公园-昆明世博园-公园1903-七彩云南·欢乐世界

十大夜游广场
东风广场-金马碧鸡广场-南屏街广场-金鹰广场-万达广场-同德·昆明广场-吾悦广场-北辰财富中心文化艺术广场-南亚风情第壹城-爱琴海购物公园

房车营地之旅
云南滇池睡美人房车俱乐部露营地-五甲塘湿地Gowo房车体验营-中国兵器工业昆明疗养院房车营地-昆明世博房车时光·行云轩轩房车营地-云南石林国际汽车房车露营地-云游旅居·潘茂野趣房车营地
乡村旅游小镇
官渡古镇-斗南花卉小镇-轿子雪山小镇-凤龙湾阿拉丁小镇-嵩明嘉丽泽高原运动小镇-九乡旅游小镇

02 “十一”昆明欢乐游
出游安心享实惠
假期即将来临,昆明各个景点纷纷“献”出大招。花海、灯海、焰火、歌舞……活动多多,玩场多多,优惠多多。总有一处是你想去的,赶紧来昆明欢度“十一”吧!
观赏焰火秀:昆明滇池国际会展中心
昆明将在滇池国际会展中心,
举办一场“焰火秀。
焰火秀共分为《共祝祖国好》、
《花开新时代》、
《共颂家乡美》三个板块,
总时长20分钟。
主要表现形式为
“高空烟花特效中文字+经典造型礼花弹”。
焰火燃放高程为130米-260米,
燃放级别为Ⅱ级,
大家可在距离燃放地一公里以外,
五公里以内的环形区域观赏这的焰火盛宴。
时间: 10月1日20: 00——20: 20,总时长20分钟

狂欢“阔时节”:云南民族村
云南民族村将推出以“盛世迎国庆·欢乐阔时节”为主题的
“2019年昆明傈僳族阔时节暨民族生态饮食文化节”系列活动。
活动期间,
云南民族村将邀请省级、
州级民间艺术高手,
在国庆节期间为游客带来精彩的非遗展演,
可以了解独龙族纹面女习俗和织毯技艺,
观赏傈僳族“上刀山下火海”及民歌演唱,
感受普米族羊头琴歌舞魅力
和少数民族过节的浓郁风情。
时间: 10月1日——10月7日
地址: 昆明市西山区滇池路1310号

70周年成就展:云南文学艺术馆
70周年成就展集中展示
中华人民共和国成立七十年来
云岭大地的沧桑巨变,
展出面积约7500平方米。
成就展充分运用互联网+、全息影像技术、
VR和AR等手段,
增强观众的互动性与参与性。
除了这场盛大的特别展览,
云南文学艺术馆主要设有云南文学展厅、
云南美术展厅等14个专题陈列展厅,
陈展内容涵盖13个文艺门类,
供大家在国庆期参观游览。
时间: 9月25日——12月5日 ,每天9: 30至16: 30
地址: 昆明市官渡区广福路6390号
昆明花都海洋世界
昆明花都海洋世界将于国庆期间开展庆国庆系列活动,
每天在外广场及鲸豚馆分时段演出“国庆全音符海洋音乐会"、
人鱼传说、鲸豚庆华诞等大型特色表演,
同时,更有千元大奖加好礼摇一摇活动。
这个国庆,不必远行,
就到家门口的花都海洋世界,共同欢度国庆吧!
活动时间: 10月1日——10月7日
活动地点: 昆明市呈贡区斗南国际花卉产业园区一期花花世界5号馆

观花海灯潮: 昆明世界园艺博览园
“花海灯潮 · 璀璨春城”,
为迎接祖国70周年大庆,
世博园里60余组构思精巧彩灯、
5大板块光影艺术、8万盏霓虹彩灯、
12种色彩交相辉映,
全方位展示“夜世博”盛宴,
点亮世博园之夜。
在流光溢彩、花海灯潮的世界里,
感受一场艺术与色彩、传统与创新,
完美融合的唯美视听盛宴!
时间: 9月13日——12月31日
地址: 昆明市盘龙区世博路10号
庆祝30周年: 宜良九乡风景区
网红达人带你打卡九乡九大景点,
线下主题怀旧展示园区,
带你梦回1989,重看记忆中的那些老物件。
长达70m的时光彩虹隧道、46个弧形门、
洞穴Disco、民族歌舞、
惊心动魄的聚仙谷、惊天动地的雌雄瀑……
神奇的喀斯特地质奇观,
带你感受6亿年前地球鬼斧神工的创造力!
时间: 9月13日-12月31日
地址: 昆明市宜良县九乡风景区

烤鸭美食节: 宜良
宜良是烤鸭之乡,
宜良烤鸭已有600多年的历史,
享有“滇菜魁首”的美誉,
是云南经典的地方传统名菜。
今年的烤鸭美食节,
将举行“李烧鸭杯”烤鸭技艺大赛、
中华烹饪技艺表演、
“金福烧鸭杯”千人吃烤鸭食神大赛、
“云烽养殖杯”千人捉鸭子大赛等
34项系列活动。
丰富多彩的活动,
带你狂欢这个国庆。
时间: 9月11日——10月9日
主会场: 昆明市宜良县乡鸭湖片区
分会场: 愿景城市广场、九乡风景区、耿家营乡河湾村、九乡麦地冲村、宜良羽弘创意农业种植园
畅游花海: 嵩明县第四届花博会暨兰茂健康文化节
国庆期间,来嵩明县,
度过一个充满花香的缤纷假日。
今年的花博会共设置4个展区,
主要展览区将免费对游人开放。
此外,展区内还会同期组织特色美食街区、
特色菊花产品展销等活动,以飨游客。
百花箐山谷展区
还将开展大型稻草人网红光影秀秘境、
挖中草药、采野蜂蜜等趣味活动,
期待旅客的光临。
时间: 9月30日——10月8日
地址: 昆明市嵩明县
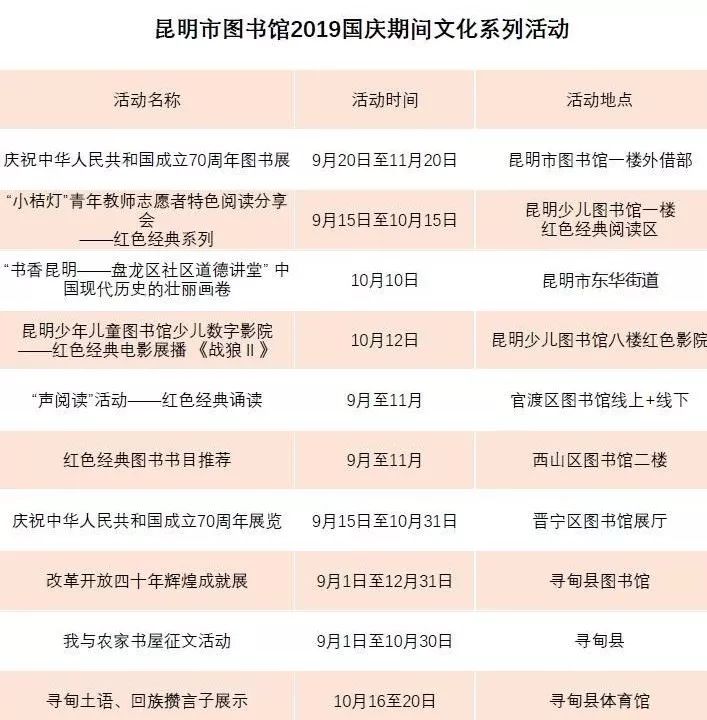
庆祝中华人民共和国成立70周年图书展

03

山明水秀看昆明
十一趁着昆明的秋色尚浅,葱茏葳蕤,搭上“十一”的快车,踏上春城的旅程,来昆明看尽山光水色繁花的美丽。
看翠湖碧水婀娜

看滇池浩瀚宽阔

读西山历史厚重

享春城国庆花香

04 乐游昆明·安心优惠
目前,昆明建立的互联互通信用信息系统,已得到大力的推广,打造了全市统一的信用信息共享平台,全面保障旅客出行旅游的权益。
在国庆期间,昆明时刻在您身边,为游客旅游出行做保障做服务。
文
明
出
行
旅行提示
1、城市环境需要你我的支持,请爱护环境卫生。
2、昆明是高海拔地区,初次旅行,容易产生高原反应,请提前预防。
3、秋季多雨,请带好雨具。
4、昆明地位低度高海拔地区早晚温差较大,注意着装预防感冒。
5、昆明室外紫外线较强,注意防晒,带好防晒用品。
服务电话
如果你在旅游时需要帮助
请拨打以下电话。
昆明旅游服务电话:0871-65311101
昆明市文化和旅游局祝你春城之旅愉快
来源:昆明市文化和旅游局昆明范儿

点击 阅读全文 了解更多昆明国庆优惠信息
